| Computers, Materials & Continua DOI:10.32604/cmc.2021.015706 | ![]() |
| Article |
Implementation of a Subjective Visual Vertical and Horizontal Testing System Using Virtual Reality
1Department of Software Convergence, Soonchunhyang University, Asan, 31538, Korea
2Department of Computer Software Engineering, Soonchunhyang University, Asan, 31538, Korea
3Department of Neurology, University of Ulsan college of Medicine, Ulsan University Hospital, Ulsan, 44033, Korea
*Corresponding Author: Ji-Yun Park. Email: bingbing@uuh.ulsan.kr
Received: 03 December 2020; Accepted: 16 January 2021
Abstract: Subjective visual vertical (SVV) and subjective visual horizontal (SVH) tests can be used to evaluate the perception of verticality and horizontality, respectively, and can aid the diagnosis of otolith dysfunction in clinical practice. In this study, SVV and SVH screen version tests are implemented using virtual reality (VR) equipment; the proposed test method promotes a more immersive feeling for the subject while using a simple equipment configuration and possessing excellent mobility. To verify the performance of the proposed VR-based SVV and SVH tests, a reliable comparison was made between the traditional screen-based SVV and SVH tests and the proposed method, based on 30 healthy subjects. The average results of our experimental tests on the VR-based binocular SVV and SVH equipment were
and
, respectively. The proposed VR-based method satisfies the normal tolerance for horizontal or vertical lines, i.e., a
error, as defined in previous studies, and it can be used to replace existing test methods.
Keywords: Subjective visual vertical; subjective visual horizontal; virtual reality; unity3D; FOVE; HMD; vestibular function tests;diagnostic equipment
In humans, multiple sensory inputs, such as visual, somatosensory, and vestibular cues, provide vertical and horizontal perceptions [1]. This orientation of spatial perceptions relative to the Earth’s gravitational axis is important for posture, gait maintenance, and most human motion activities [2,3]. The subjective visual vertical (SVV) and subjective visual horizontal (SVH) [4] tests are conducted to determine the ability to perceive information verticality and horizontality, respectively. These tests are applied because patients with a vestibular disease may not properly recognize vertical or horizontal lines in the dark, leading to deviations from normal subjects [5]. SVV and SVH tilts are the most sensitive indicators of a vestibular tone imbalance in the roll plane and are used to evaluate the function of otolithic pathways. In addition, abnormal SVV and SVH tilts are observed in 94% of patients with acute unilateral brainstem lesions [6]. Under any condition, they are present in peripheral or central disorders at all locations in the vestibular pathway up to the vestibular cortex [2,4].
General SVV and SVH tests are conducted by creating a dark environment using a bucket [5,7] or by measuring motion on a screen in a dark room [4,8]. The traditional measurement method of placing a bucket over the face is easy to perform, inexpensive, and reliable in clinical practice; however, it does not allow automated data storage and makes it difficult to fix the head position. A screen-based method is currently the most commonly used approach, but the equipment must be moved, and testing can only occur with the subject in an upright sitting position with their head fixed. Mobile devices equipped with goggles have recently been used to apply vertical and horizontal perception [5,9].
The virtual reality (VR)-based SVV and SVH test proposed in this study was conducted by Choi et al. [10] and was developed for testing using a head-mounted display (HMD). Therefore, the patient can undergo the tests with a sense of immersion, and medical professionals can monitor the results of the patient’s tests via a graph provided by the program. In contrast to the traditional bucket test, it is possible to automatically determine whether the patient’s head is upright in a relatively quick and stable manner. In addition, the proposed VR-based test can be applied at different locations more flexibly than a screen-based test, which can only be conducted in a designated place. Because the HMD can estimate the position and angle information in real time, the proposed method can be tested for various postures such as standing, sitting, or a prone position. In this study, a VR-based SVV and SVH test program was developed using the Unity 3D engine to measure the SVV and SVH when using a monocular and binoculars for 30 healthy subjects. The proposed test involves making a subject wearing an HMD to rotate a straight line horizontally and vertically using a joystick.
To date, various clinical studies have been proposed for SVV and SVH tests using goggles, buckets, dome screens, computer monitors, and VR. SVV and SVH bucket tests use a plastic bucket with vertical or horizontal lines drawn on the interior bottom surface [5,7]. Subjects sit upright and look into a translucent plastic bucket allowing the bucket rims to prevent any clues regarding their gravitational orientation. The outer side of the bucket has a protective plate indicating the angle. The examiner turns the bucket until the subject recognizes whether the line is vertical or horizontal. A vertical or horizontal rotation of the line is applied according to the direction of the bucket rotation, and the test is conducted by having the subject view the vertical or horizontal line in the bucket.
In a hemispherical dome type method, the test is conducted in such a manner that the subject sits upright with their chin rested and looks monocularly or binocularly from the hemispherical dome [7]. The dome can be rotated around the subject’s visual axis. The examiner attaches an illuminated bar to the center of the dome, 30 cm from the subject. In a screen-based SVV test, Pavan et al. [8] used red circles with a white background (static SVV) and a continuously rotating visual background (dynamic SVV). The subjects used a computer mouse to rotate the line clockwise or counterclockwise. The test was conducted six times by the subjects, and the result was calculated as the average deviation of the difference between the measured and actual vertical values.
Screen-based SVV and SVH tests are most commonly used in clinical practice with a computer monitor in a dark room [4]. Subjects place their chins on a chin rest in front of a computer screen in a dark room and sit upright at a distance of 1 m from the screen. Subjects watch a rod at the center of the monitor and use a joystick or buttons to adjust the target rod toward the vertical or horizontal position. In static SVV and SVH tests, the accuracy is determined by measuring the accuracy of five adjustments from a random initial position with the monitor stationary under binocular and monocular viewing conditions. Normal values for static SVV and SVH tests in healthy subjects generally vary by
. Normal values of static SVV in a healthy population also vary by
, where positive and negative signs correspond to the clockwise and counterclockwise direction tilts, respectively. Fig. 1 shows the SVV and SVH tests using a simple translucent plastic bucket and a screen monitor.

Figure 1: SVV and SVH tests using a translucent plastic bucket and computer screen
Uloziene et al. [11] applied the simulation of a mobile VR to an SVV test. The subjects rotated the rod on the screen using mobile VR while wearing a MyoArmband on their arm. Four experimental tests were conducted on the subjects, and the test results were stored in a local database.
The proposed VR-based method using HMD allows the subjects to easily focus on the SVV and SVH tests. In addition, unlike in existing studies, the proposed SVV and SVH tests can automatically determine whether the posture of the subjects is correct, and the tests can be conducted relatively quickly and stably. The proposed VR-based test can be applied in a variety of locations compared to the existing methods. By applying VR technology, the proposed SVV and SVH tests can readily change the test environment and can be applied in various postures.
3 Implementation of SVV and SVH with VR
VR technology can provide the subjects with a better sense of immersion compared to other existing SVV and SVH tests. This sense of immersion can affect the subject’s ability to concentrate on the test. Unity engines have been widely used for VR content development and are well known as cross-platform 3D engines [12]. In addition, the Unity engine supports most VR APIs, such as Oculus and Open VR [13]. Content that has been developed in Unity is available on the latest popular HMDs such as VIVE, Oculus, and FOVE. In this study, the Unity engine is used to develop VR-based SVV and SVH test systems. In addition, as used in the study by Lee et al. [14], it was developed using an FOVE HMD that provided a high frame rate and high resolution. Tab. 1 shows a comparison of the main specifications for major HMD devices such as FOVE, VIVE, and Gear VR.
Table 1: Specifications of recent HMDs

The Unity engine enables the user to see a virtual object on the HMD with either both eyes or just one. In addition, the developer can calculate the rotation value of the user’s head in degrees through a sensor mounted on the HMD. Therefore, the proposed VR-based SVV and SVH test can measure the subject’s head tilt accurately and automatically at every moment, which was difficult to measure in a traditional bucket test, as shown in Fig. 2. Because FOVE HMD provides eye movement data through its eye-tracking algorithm, it is possible to easily detect nystagmus in the eyes, which occurs when balance and vestibular dysfunctions take place. In addition, the proposed method can be tested in various postures such as sitting, lying, and prone based on the sensing data provided by FOVE HMD.

Figure 2: Visual vertical and horizontal error calculation using HMD
The proposed VR-based SVV and SVH test was implemented using the Steam program to run the VR program in Unity and was developed with Unity version 2018.3.14f1, Steam version 1.10.32, and Steam VR version 1.11. A Windows platform equipped with an i7-7700 CPU, an 8 GB NVIDIA GeForce GTX 1070 GPU, and 16 GB of RAM was also utilized.
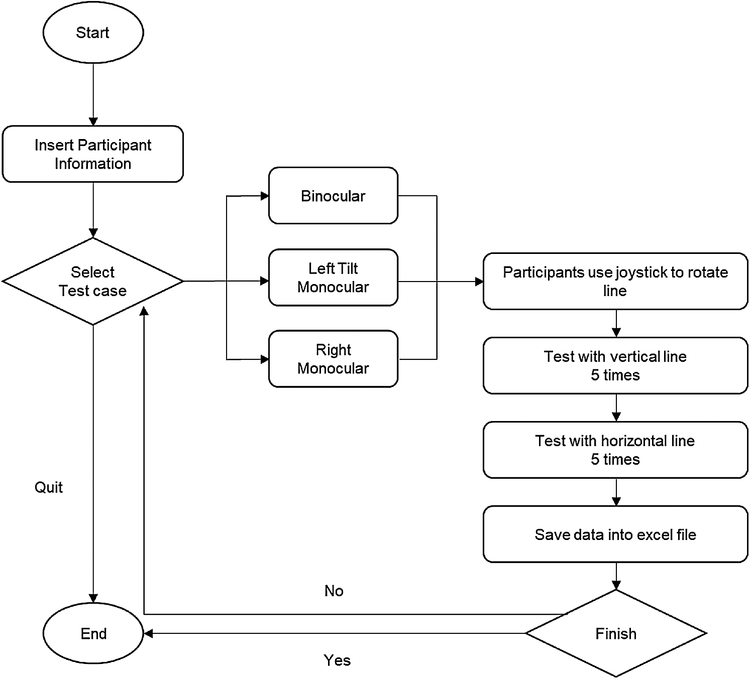
The developed VR-based SVV and SVH system consists of three main scenes. In the first scene, the subject can input personal information such as age, gender, and ID. Such information is stored in a local folder and can be reloaded later when needed. The second scene is a system selection menu that allows the subject to select the desired program, and it is provides three options: a binocular test, a left monocular test, and a right monocular test. In the binocular test, the subject conducts the test using both eyes. In the left and right monocular test, the subject conducts the test using only the left or right eye, respectively. In the HMD, there are two display mirrors. To create a monocular condition, each part of display of the proposed system is turned off. The final main test scene is shown in Fig. 3. The developed VR-based SVV and SVH system uses a black background, and the white color of the rod for measurement is displayed on the HMD. A joystick is used to rotate the rod left or right. When the joystick lever turns left, the rod rotates in the counterclockwise direction, and when the joystick lever turns right, the rod rotates in the clockwise direction.

Figure 3: Snapshot of proposed VR-based SVV and SVH measurement system
In general, because each person has different eye positions and wears the HMD differently, the test results can differ for each person. Therefore, before starting the test program, the subject must wear the HMD and adjust its display to fit their field of view and ensure comfortability. To accurately test the subject’s data, the HMD must be calibrated. When the program starts, the examiner enters the subject’s ID, gender, age, and measurement data. The subject performs a test that appears on the HMD, and the examiner controls the test process using a computer monitor. If this test is successful, the examiner stores the results in real time. The white target rod was initially positioned at a random angle in the HMD for testing. As shown in Fig. 4, the subject can rotate the rod as much as intended by using the joystick lever while wearing the HMD. A light joystick is used for patients lacking strength.

Figure 4: Visualization of test conducted
The subjects rotate the rod using the joystick lever until they perceive that the rod is horizontal or vertical, and when the subject completes the rotation, the examiner stores the data displayed on the PC monitor. Each test is repeated five times for both the vertical and horizontal tests. Fig. 5 shows how the angle is calculated during the SVV and SVH tests. A flowchart of the proposed VR-based SVV and SVH tests is shown in Fig. 6.

Figure 5: Calculation results for SVV and SVH tests

Figure 6: Flowchart of proposed VR-based SVV and SVH tests
4 Experimental Test and Results
The experiment was conducted with 30 healthy volunteers, consisting of 5 males and 25 females, and the age of the subjects was distributed as
, as shown in Tab. 2. The proposed VR- and screen-based SVV and SVH tests were conducted from November 26 to December 1 2020. The tests were applied with both eyes open (binocular) and with one eye covered (monocular right/left). For each subject, six experimental tests, i.e., SVV binocular, right eye, and left eye, and SVH binocular, right eye, and left eye, were conducted five times each. The average value of each result is shown in Tab. 3.
Table 2: Baseline characteristics

Table 3: Detailed test results

Data were evaluated using SPSS (SPSS Inc., Chicago, IL) and a statistical comparison of the SVV and SVH values measured using the screen- and proposed VR-based SVV and SVH tests with the paired t-test. The level of statistical significance was set at
¡ 0.05. As shown in Tab. 4, for the binocular SVH test, the mean deviation was
using the screen-based test and
using the VR-based test, which showed no significant difference in terms of the value distribution (
). In the monocular SVH tests with the right eye, the mean deviations were
(screen-based test) and
(VR-based test) (
). The mean deviations for the monocular SVH tests with the left eye were
(screen-based test) and
(VR-based test) (
).
Table 4: Results of the paired t-test

The mean deviations for the SVV were
(screen-based test) and
(VR-based test) with binocular eyes (
). The mean deviations for monocular SVV were
(screen-based test, right),
(VR-based test, right),
(screen-based test, left), and
(VR-based test, left). The mean deviations on the monocular SVV showed a significant difference from those on monocular SVH (
). All mean values of the SVV and SVH tests correspond closely to the earlier definition of the normal values ( −3.0, +3.0) proposed in the previous study by Pavan et al. [8]. The average time required for these SVV and SVH tests was approximately 15 min for each subject.
In recent years, a new method of evaluating the vestibular system has been introduced in clinic settings. This method identifies the otolith macula as the origin of the vestibulo-ocular reflex. The continuous assessment of the function of the otolith has made accurate diagnosis possible and has consequently improved treatment. Among these evaluations, the result of an SVV test is a simple and inexpensive evaluation of the binary function.
In this paper, a VR-based SVV and SVH test system using Unity 3D was introduced, and this system was implemented using FOVE HMD. The proposed VR-based SVV and SVH tests provide a higher level of immersion for the subject, and the proposed method can be applied in a quick and stable manner. In addition, it is possible to conduct the tests at a variety of locations, which can be applied only at a predetermined location; furthermore, the proposed method has an advantage in that tests can be conducted for different postures, such as supine, prone, and head tilt. Because it is possible to use various virtual backgrounds as well as virtual objects generated by a computer using VR technology, the proposed method can check whether various backgrounds have any effect on the SVV and SVH tests. Research on the effects of these various backgrounds on patients will be conducted in future clinical tests.
According to our test results, the average difference between the proposed VR-based SVV and SVH test values was within the allowable error range. Therefore, the proposed VR-based test does not provide a significant difference from the screen-based test, and these results suggest that the proposed VR-based test, which has several advantages, can successfully replace a traditional screen-based test in the future. One drawback is that the proposed VR-based SVV and SVH tests are unsuitable for testing with glasses, and therefore, the tests results may be affected by the vision of the subject.
Funding Statement: This study was supported by the Soonchunhyang University Research Fund and 2018 Ulsan University Hospital Research Grant (UUH-2018-12) (Grantee: JYP, http://www.uuh.ulsan.kr). The authors are grateful for their supports.
Conflicts of Interest: The authors declare that they have no conflicts of interest to report regarding the present study.
1. D. Vibert, R. Hausler and A. Safran. (1999). “Subjective visual vertical in peripheral unilateral vestibular diseases,” Journal of Vestibular Research, vol. 9, no. 2, pp. 145–152. [Google Scholar]
2. G. Mazibrada, S. Tariq, D. Pérennou, M. Gresty, R. Greenwood et al. (2008). , “The peripheral nervous system and the perception of verticality,” Gait & Posture, vol. 27, no. 2, pp. 202–208. [Google Scholar]
3. T. Pavan, J. Colafemina, W. Tedeschi and A. Carneiro. (2006). “Virtual apparatus to study the subjective visual vertical,” in Proc. 2006 3rd IEEE/EMBS Int. Summer School on Medical Devices and Biosensors: 2006, Cambridge, MA, USA. IEEE, pp. 130–132. [Google Scholar]
4. M. Dieterich and T. Brandt. (2019). “Perception of verticality and vestibular disorders of balance and falls,” Frontiers in Neurology, vol. 10, pp. 172. [Google Scholar]
5. N. Chetana and R. Jayesh. (2015). “Subjective visual vertical in various vestibular disorders by using a simple bucket test,” Indian Journal of Otolaryngology and Head & Neck Surgery, vol. 67, no. 2, pp. 180–184. [Google Scholar]
6. T. Brandt and M. Dieterich. (1994). “Vestibular syndromes in the roll plane: Topographic diagnosis from brainstem to cortex, annals of neurology,” Official Journal of the American Neurological Association and the Child Neurology Society, vol. 36, no. 3, pp. 337–347. [Google Scholar]
7. A. Zwergal, N. Rettinger, C. Frenzel, M. Dieterich, T. Brandt et al. (2009). , “A bucket of static vestibular function,” Neurology, vol. 72, no. 19, pp. 1689–1692. [Google Scholar]
8. T. Z. Pavan, M. Funabashi, J. A. O. Carneiro, T. E. G. dos Santos Pontelli, W. Tedeschi et al. (2012). , “Software for subjective visual vertical assessment: An observational cross-sectional study,” Brazilian Journal of Otorhinolaryngology, vol. 78, no. 5, pp. 51–58. [Google Scholar]
9. D. Rodríguez-Almagro, E. Obrero-Gaitán, R. Lomas-Vega, N. Zagalaz-Anula, M. C. Osuna-Pérezand et al. (2020). , “New mobile device to measure verticality perception: Results in young subjects with headaches,” Diagnostics (Basel), vol. 10, no. 10, pp. 796. [Google Scholar]
10. J. Choi, S. Kim, S. Kim and S. Kang. (2019). “Generating a ball sport scene in a virtual environment,” KSII Transactions on Internet and Information Systems, vol. 13, no. 11, pp. 5512–5526. [Google Scholar]
11. I. Uloziene, M. Totiliene, A. Paulauskas, T. Blazauskas, V. Marozas et al. (2017). , “Subjective visual vertical assessment with mobile virtual reality system,” Medicina (Kaunas), vol. 53, no. 6, pp. 394–402. [Google Scholar]
12. J. Brookes, M. Warburton, M. Alghadier, M. Mon-Williams and F. Mushtaq. (2020). “Studying human behavior with virtual reality: The unity experiment framework,” Behavior Research Methods, vol. 52, no. 2, pp. 455–463. [Google Scholar]
13. G. Wheeler, S. Deng, N. Toussaint, K. Pushparajah, A. Schnabel et al. (2018). , “Virtual interaction and visualization of 3d medical imaging data with VTK and unity,” Healthcare Technology Letters, vol. 5, no. 5, pp. pp 148–153. [Google Scholar]
14. S. Lee, M. Hong, S. Kim and S. Choi. (2020). “Effect analysis of virtual-reality vestibular rehabilitation based on eye-tracking,” KSII Transactions on Internet and Information Systems, vol. 14, no. 2, pp. 826–840. [Google Scholar]
![]() | This work is licensed under a Creative Commons Attribution 4.0 International License, which permits unrestricted use, distribution, and reproduction in any medium, provided the original work is properly cited. |