| Computers, Materials & Continua DOI:10.32604/cmc.2022.019758 | ![]() |
| Article |
Improved Bi-Directional Three-Phase Single-Relay Selection Technique for Cooperative Wireless Communications
College of Engineering and Technology, American University of the Middle East, Kuwait
*Corresponding Author: Samer Alabed. Email: samer.al-abed@aum.edu.kw
Received: 23 April 2021; Accepted: 24 May 2021
Abstract: Single-relay selection techniques based on the max-min criterion can achieve the highest bit error rate (BER) performance with full diversity gain as compared to the state-of-the-art single-relay selection techniques. Therefore, in this work, we propose a modified max-min criterion by considering the differences among the close value channels of all relays while selecting the best relay node. The proposed criterion not only enjoys full diversity gain but also offers a significant improvement in the achievable coding gain as compared to the conventional one. Basically, in this article, an improved bi-directional three-phase single-relay selection technique using the decode-and-forward protocol for wireless cooperative communication networks that enhances the overall network performance in terms of BER is proposed and its performance is proved analytically and through Monte-Carlo simulations. More specifically, the proposed criterion is first used to select the best relay-node. After that the selected relay-node forwards the information symbols of the communicating terminals after performing a digital network coding to minimize power consumptions. In our simulations, we show that our proposed technique outperforms the best-known single relay selection techniques. Furthermore, we prove that the BER results obtained from our conducted simulations perfectly match those obtained from the theoretical analysis.
Keywords: Performance analysis; cooperative diversity schemes; digital network coding; relay selection schemes
In wireless communication systems, the overall performance and the data rate are highly affected by the multi-user interference and channel impairments such as the time varying fading caused by multi-path propagation [1–9]. Those channel impairments can be mitigated by using distributed beamforming techniques [2–6], distributed space-time-coding techniques [5–9], and relay-node selection techniques [10–22]. Such techniques allow the destination node to receive many copies of the same data signal through different paths and with different amplitudes and phases, which will be combined in a way to improve the overall system performance in terms of the whole network achieved data and bit error rate (BER). In cooperative communication networks, relay-nodes will jointly process the received data messages before broadcasting them using their antennas toward the final receiving entities, which will combine all the received copies from different paths to improve the spatial diversity gain. Such techniques are called the multi-antenna diversity techniques that incorporate the use of one-way or two-way relaying schemes [1–7].
In some scenarios, perfect channel state information (CSI) is assumed to be available at all nodes with slow fading channels [2,3,10,23]. In other scenarios, partial CSI is assumed to be available at the receiving antennas only [8,24,25]. Recently, the need for CSI data becomes unnecessary at both the sender and the receiver sides due to the usage of non-coherent and differential strategies [4–9,25–27]. Even though those techniques with no CSI data eliminate the overhead involved in channel estimation, they suffer from a low BER and spectral efficiency, as well as, high latency and decoding complexity.
In bi-directional communication scenarios, two entities send and receive messages through many relay-nodes [2–7]. Bi-directional relaying schemes can be classified based on the number of time slots required for exchanging the messages between the participating entities into three groups: two-phase [9,25,26], three-phase [13,25,26], and four-phase [2–6] protocols. The spectral efficiency of the four-phase protocols can be improved by reducing the number of transmission periods from four into three slots (three-phases) or two slots (two-phases). This reduction in the needed number of transmission slots has improved the overall performance of the two and three phase schemes compared to the four-phase ones [7,25]. In addition, relay-nodes transmit the received signals on orthogonal channels or encode them using either orthogonal or non-orthogonal coding. Full diversity gain with low decoding complexity is achieved by using orthogonal coding techniques such as space time block coding (STBC) [8,25] compared to the high decoding complexity resulted from using non-orthogonal coding techniques. To obtain a full spatial diversity gain with low decoding complexity in non-orthogonal relay-node networks, relay-node selection techniques can be adopted [13,21,22]. Therefore, many single- and dual-relay selection strategies have been recently proposed.
Note that the 5G deployments adopt quite a few numbers of small cells with low power levels. Therefore, considering interference is crucially important, different kinds of detectors, cognitive radio methods, and cross-layer designs can be used to help improving the performance such as sigmoid function detectors and optimized target packet error rate [28–31].
In single-relay selection techniques, a single relay-node is selected among a group of relays to maximize either the signal to noise ratio (SNR) or the achievable data rate [10–13] where the best known single-relay selection algorithm, which is the optimal one, is the max-min algorithm proposed in [11]. However, this algorithm is applicable for single relay selection techniques. In [10,13,21,22], dual-relay selection techniques have been suggested. However, two relays should be used in the network in the case of dual-relay selection techniques instead of just one in the case of single-relay section techniques. Even though some promising algorithms are recently proposed to be used in dual-relay selection techniques [10,13,21,22], e.g., in [10], the authors suggested to use the double-max criterion to select the best two relays.
The state-of-the-art articles investigating the single-relay selection techniques consider only the weakest or the strongest channels to select the best one or two relay nodes [10–13], e.g., they choose the best relay among all available relay nodes that owns the strongest forward or backward channel or they select two relays where one of them has the strongest forward channel and the other owns the strongest backward channel. Therefore, the motivation of this work is that the current techniques are not considering the differences among the close value channels while this can significantly improve the performance of the relaying techniques. For instance, the authors of [11–13] are selecting two relays using a certain criterion like the max-min criterion, which is considered as the optimal technique for selecting only a single relay. In this paper, the proposed algorithm, explained in Section 2, verifies whether the selected relays using the max-min criterion are the best ones before using them. Therefore, in this paper, we introduce a new two-relay selection strategy based on STC using the three-phase relaying protocol. In the suggested strategy, two relays out of N available relay-nodes are chosen in a way to optimize the system performance in terms of BER. Additional improvement is achieved by performing a digital network-coding scheme at the selected relay-nodes, which reduces the power consumption by merging the symbols of the communicating terminals in a single symbol with the same constellation.
Although single-relay selection techniques based on the max-min criterion enjoys a full diversity gain, there is still a margin to improve its coding gain [10–13,27]. Note that the diversity gain is related to the slope of the BER curve at very high SNR values while the coding gain is related to the horizontal shift of the BER curve to the left or the right, e.g., by doubling the power, the BER curve will be shifted 3 dB to the left without any change to the slope of the BER curve. Therefore, these techniques can achieve the highest diversity gain, however their BER curve can be enhanced by improving the coding gain. Thus, in our paper, we modify the max-min criterion by considering the differences among the nodes with close value channels. By applying this, we can improve the coding gain without losing any diversity gain. Through our simulations and analytical results, we have proved that our proposed technique outperforms the best-known state-of-the-art single-relay selection techniques [10–13]. In addition, we show that the BER results obtained from the conducted simulations match the ones obtained from the theoretical analysis. This paper is summarized as follows: Section 2 discusses the material and methods describing the system model. Section 3 explains the theory and calculation of the BER. Sections 4 and 5 demonstrate the achieved results and the related discussion of results. The conclusion is drawn in Section 6.
In this section, we discuss our system model, in which we assume having a network composed of two single-antenna peripheral entities

Figure 1: Two-way relay network
The two communicating peripheral entities

Figure 2: Two-way relay network example
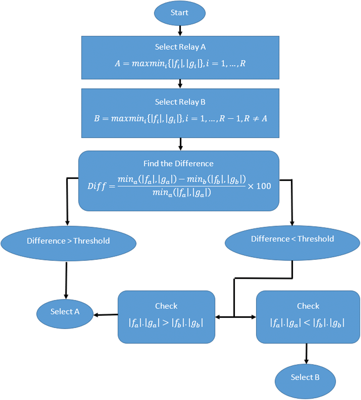
On the other hand, if this difference is below the selected threshold, then we need to check the expected performance of both selected relay-nodes, and then we select the one with the highest performance. A detailed flow-chart that clarifies the operation of the proposed technique is shown in Fig. 3.

Figure 3: Flowchart of the proposed relay-node selection technique
We assume here that all the relay and terminal-nodes have limited average transmit powers denoted as
Finally, we use the following notations |.|
2.1 The Modified Max-Min Criterion
In this proposed technique, one intermediate relay-node will be chosen from the available
In the first step, the first optimal single relay-node
Then, the second-best relay-node
As it is observed from (1) and (2), the proposed technique chooses two relay-nodes (
This
If the calculated
This means that relay-node
2.2 The Proposed Three-Phase Single Relay Selection Technique
In this part, three-phase decode and forward communication protocol will be performed. The first peripheral entity,
where
Note here that the relay-node decoding complexity is very low, as a symbol-wise decoder, which enjoys a linear decoding complexity is being used to detect the received data messages. At this stage, the rth relay node
where
where
In this section, we will discuss the mathematical model derivation of the BER of the proposed selection technique using binary phase shift keying (BPSK) modulation under the assumptions discussed in Section 2 earlier. Here, it is also assumed that all relay nodes are ideal as in [2,9,12]. In addition, all noise signals are assumed to be identically drawn from an independent Gaussian distributed random function with zero mean and
In the proposed technique, the
where
Similarly, the average BER for the second round of the max-min relay-node selection technique, (selecting
where
Therefore, the average BER for the proposed relay-node selection technique can be expressed as:
From (19), it is clearly shown that the BER is a function of the number of relays, the transmitted power, and the constellation size.
In this section, we discuss the obtained results from both Monte Carlo simulations, as well as, analytical models discussed in Section 3. In the simulations, we have assumed a wireless relay network with single-antenna relay nodes and independent flat Rayleigh fading channels where the power is distributed among the two terminals and relays similarly as in [11–13], the number of Monte Carlo runs is 1010, the number of relays available in the network varies between two to seven, and the applied modulation technique is either BPSK or 4-QAM. For fair comparison of the BER performance of all techniques, the same total transmitted power and bit rate are used.
Fig. 4 shows the BER vs. the SNR results of a wireless cooperative network composed of two entities (T1 and T2) with no direct communication links available, and four relay nodes (

Figure 4: BER vs. SNR for single and dual relay selection strategies using the three-phase relaying protocol with 4-QAM modulation and
The BER results for our proposed single-relay-node three-phase selection technique using 4-QAM modulation and with four relay-nodes available under different threshold values is depicted in Fig. 5. It is clearly shown that the BER decreases with the increase of the threshold value. The BER reaches its minimum for a threshold value equal to 4. After that, the BER increases with the increase of the threshold value. From (19), the BER is a function of the number of relays, the transmitted power, and the constellation size. By changing any of these factors, the optimal threshold value will change as well. Fig. 6 shows the BER vs. the SNR for a single and dual relay-node selection strategies using the three-phase relaying protocol with 4-QAM modulation in the presence of five relay-nodes (

Figure 5: BER vs. Threshold value for single relay selection strategies using the three-phase relaying protocol with 4-QAM modulation,

Figure 6: BER vs. SNR for single relay selection strategies using the three-phase relaying protocol with 4-QAM modulation and

Figure 7: BER vs. Threshold value for single relay selection strategies using the three-phase relaying protocol with 4-QAM modulation,

Figure 8: BER vs. SNR for single relay selection strategies using the three-phase relaying protocol with 4-QAM modulation and

Figure 9: BER vs. Threshold value for single relay selection strategies using the three-phase relaying protocol with BPSK modulation,
Fig. 10 shows a comparison in BER performance vs. the SNR between the single-relay three-phase selection technique proposed in [11] and double-relay three-phase selection technique proposed in [10] with 8-QAM modulation using different number of relay nodes (i.e.,

Figure 10: BER vs. SNR for single and dual relay selection strategies using the three-phase relaying protocol with 8-QAM modulation and

Figure 11: Theoretical and simulated BER performance vs. SNR for the suggested technique with BPSK modulation.
From Fig. 4, it is clearly shown that our proposed three-phase single-relay-node selection technique under different threshold values outperforms both the three-phase double-relay-node selection technique proposed in [10] and the three-phase single-relay-node selection technique proposed in [11]. Noting that our proposed technique using a threshold value of zero. It is worth mentioning that the proposed technique which implements a three-phase relaying protocol outperforms the current state-of-the-art strategies that perform the same relaying protocol. Fig. 5 shows the relation between the BER performance of the relay-node network scenario discussed for Fig. 4 and the threshold values. It is observed that the BER will improve while increasing the threshold value, until the best performance is achieved at threshold value of four (Threshold = 4), then the performance will degrade for threshold values smaller than four.
Fig. 6 clearly shows that our proposed three-phase single-relay-node selection technique under different threshold values outperforms both the three-phase double-relay-node selection technique proposed in [10] and the three-phase single-relay-node selection technique proposed in [11]. Fig. 7 shows the relation between the BER performance of the relay-node network scenario discussed for Fig. 6 and the threshold values. It is very obvious that this relation is similar to that noticed in Fig. 5, the BER will improve while increasing the threshold value, until the best performance is achieved at threshold value of six (Threshold = 6), then the performance will degrade for threshold values smaller than four. Furthermore, we note here that the BER has been reduced by more than 85% when we change the threshold value in our proposed technique from zero (standard max-min selection criteria) to six.
Figs. 8 and 9 confirm the results we have achieved and discussed above for the scenarios of four and five relay-nodes network. Also, Fig. 9 shows almost a 70% reduction in BER when our proposed technique is used compared to the standard max-min selection technique.
Fig. 10 shows that the single-relay selection technique [11] outperforms the double-relay selection technique [10] with increased SNR levels for most of the time. Finally, Fig. 11 clearly shows that our simulation results are highly matching with our theoretical results, obtained from (27) in Section 3, under all scenarios. As explained in Section 4, the optimal threshold value is affected by many factors such as the constellation size, the total transmitted power, and the number of available relay nodes. Therefore, the optimal value depends mainly on the previous three factors. Using Figs. 4–10, we have proved that our proposed single-relay selection technique outperforms the best-known state-of-the-art single-relay selection techniques theoretically and through Monte Carlo simulations. It is also observed that the optimal threshold value varies between four to eight depending on the adopted scenarios. Thus, the optimal threshold value will change if the scenario is changed, i.e., if any of the previous three factors is changed.
In this work, we have proposed an improved bi-directional three-phase single-relay-node selection technique for cooperative wireless communications. The new proposed selection technique will select one relay node among
Funding Statement: This work was supported by College of Engineering and Technology, the American University of the Middle East, Kuwait. Homepage: https://www.aum.edu.kw.
Conflicts of Interest: The authors declare that they have no conflicts of interest to report regarding the present study.
1. P. Larsson, N. Johansson and K. Sunell, “Coded bi-directional relaying,” IEEE Vehicular Technology Conf., vol. 2, pp. 851–855, 2006. [Google Scholar]
2. X. Wen, K. Law, S. Alabed and M. Pesavento, “Rank-two beamforming for single-group multicasting networks using OSTBC,” in IEEE 7th Sensor Array and Multichannel Signal Processing Workshop. Hoboken, NJ, USA: Stevens Institute of Technology, pp. 65–68, 2012. [Google Scholar]
3. D. Taleb, S. Alabed and M. Pesavento, “Optimal general-rank transmit beamforming technique for multicasting service in modern wireless networks using STTC,” in Proc. of the 19th Int. IEEE/ITG Workshop on Smart Antennas (WSA 2015Ilmenau, Germany, 2015. [Google Scholar]
4. S. Alabed and M. Pesavento, “A simple distributed differential transmit beamforming technique for two-way wireless relay networks,” in The 16th Int. IEEE/ITG Workshop on Smart Antennas (WSA 2012Dresden, Germany, pp. 243–247, 2012. [Google Scholar]
5. A. Schad, S. Alabed, H. Degenhardt and M. Pesavento, “Bi-directional differential beamforming for multi-antenna relaying,” in IEEE Int. Conf. on Acoustics, Speech and Signal Processing, South Brisbane, QLD, Australia, pp. 2884–2888, 2015. [Google Scholar]
6. S. Alabed, “Performance analysis of differential beamforming in decentralized networks,” International Journal of Electrical and Computer Engineering, vol. 8, no. 3, pp. 1692–1700, 2018. [Google Scholar]
7. S. Alabed, M. Pesavento and A. Klein, “Non-coherent distributed space-time coding techniques for two-way wireless relay networks,” EURASIP Special Issue on Sensor Array Processing, vol. 93, no. 12, pp. 3371–3381, 2013. [Google Scholar]
8. S. Alabed, J. Paredes and A. Gershman, “A low complexity decoder for quasi-orthogonal space-time block codes,” IEEE Transactions on Wireless Communication, vol. 3, no. 10, pp. 988–994, 2011. [Google Scholar]
9. S. Alabed, M. Pesavento and A. Gershman, “Distributed differential space-time coding techniques for two-way wireless relay networks,” in Proc. of the Fourth IEEE Int. Workshop on Computational Advances in Multi-Sensor Adaptive Processing, San Juan, Puerto Rico, pp. 221–224, 2011. [Google Scholar]
10. Y. Li, R. Louie and B. Vucetic, “Relay selection with network coding in two-way relay channels,” IEEE Transactions on Vehicular Technology, vol. 59, no. 9, pp. 4489–4499, 2010. [Google Scholar]
11. W. Duan, J. Ju, J. Hou, Q. Sun, X. Jiang et al., “Effective resource utilization schemes for decode-and-forward relay networks with NOMA,” IEEE Access, vol. 7, pp. 51466–51474, 2019. [Google Scholar]
12. J. Ju, W. Duan, Q. Sun, S. Gao and G. Zhang, “Performance analysis for cooperative NOMA with opportunistic relay selection,” IEEE Access, vol. 7, pp. 131488–131500, 2019. [Google Scholar]
13. S. Alabed, “Performance analysis of two-way DF relay selection techniques,” Information & Communications Technology Express, Elsevier, vol. 2, no. 3, pp. 91–95, 2016. [Google Scholar]
14. G. Cai, Y. Fang, G. Han, J. Xu and G. Chen, “Design and analysis of relay-selection strategies for two-way relay network-coded DCSK systems,” IEEE Transactions on Vehicular Technology, vol. 67, no. 2, pp. 1–13, 2017. [Google Scholar]
15. T. Nguyen, T. Minh, P. Tran, M. Voznak, T. Duy et al., “Performance enhancement for energy harvesting based two-way relay protocols in wireless ad-hoc networks with partial and full relay selection methods,” Ad Hoc Networks, vol. 84, pp. 178–187, 2019. [Google Scholar]
16. M. Ju, K. Hwang and H. Song, “Relay selection of cooperative diversity networks with interference-limited destination,” IEEE Transactions on Vehicular Technology, vol. 62, no. 9, pp. 4658–4665, 2013. [Google Scholar]
17. Y. Fang, G. Han, P. Chen, F. C. M. Lau, G. Chen et al., “A survey on DCSK-based communication systems and their application to UWB scenarios,” IEEE Communications Surveys and Tutorials, vol. 18, no. 3, pp. 1804–1837, 2016. [Google Scholar]
18. G. Cai, Y. Fang and G. Han, “Design of an adaptive multiresolution M-ary DCSK system,” IEEE Communications Letters, vol. 21, no. 1, pp. 60–63, 2017. [Google Scholar]
19. G. Cai, Y. Fang, G. Han, F. C. M. Lau and L. Wang, “A square constellation-based M-ary DCSK communication system,” IEEE Access, vol. 4, pp. 6295–6303, 2016. [Google Scholar]
20. G. Cai, L. Wang, L. Kong and G. Kaddoum, “SNR estimation for FM DCSK system over multipath Rayleigh fading channels,” in IEEE 83rd Vehicular Technology Conf. (VTC SpringNanjing, pp. 1–5, 2016. [Google Scholar]
21. S. Alabed, M. Pesavento and A. Klein, “Relay selection based space-time coding for two-way wireless relay networks using digital network coding,” in Proc. of the 10th Int. Sym. on Wireless Communication Systems (IEEE ISWCS 2013Ilmenau, Germany, 2013. [Google Scholar]
22. S. Alabed, “Performance analysis of bi-directional relay selection strategy for wireless cooperative communications,” EURASIP Journal on Wireless Communications and Networking, vol. 1, no. 97, pp. 1–11, 2019. [Google Scholar]
23. S. Alabed, “Computationally efficient multi-antenna techniques for multi-user two-way wireless relay networks,” International Journal of Electrical and Computer Engineering, vol. 8, no. 3, pp. 1684–1691, 2018. [Google Scholar]
24. S. Alabed, “A computationally efficient detector for MIMO systems,” International Journal of Electrical and Computer Engineering, vol. 9, no. 5, part II, pp. 4138–4146, 2019. [Google Scholar]
25. S. Alabed, J. M. Paredes and A. B. Gershman, “A simple distributed space-time coded strategy for two-way relay channels,” IEEE Transactions on Wireless Communications, vol. 11, no. 4, pp. 1260–1265, 2012. [Google Scholar]
26. S. Alabed, M. Pesavento and A. Klein, “Distributed differential space-time coding for two-way relay networks using analog network coding,” in The 21st European Signal Processing Conf. (EUSIPCO’13Marrakech, Morocco, 2013. [Google Scholar]
27. M. Simon and M. Alouini, Digital communication over fading channels: A unified approach to performance analysis. New York City, United States: John Wiley & Sons, 2002. [Google Scholar]
28. M. Shirzadian Gilan, M. Yavari Manesh and A. Mohammadi, “Cross layer design based on adaptive modulation and queuing for AF cooperative OFDM systems,” International Journal of Computer Networks and Wireless Communications, vol. 6, no. 6, pp. 20–28, 2016. [Google Scholar]
29. M. Shirzadian Gilan, M. Yavari Manesh and A. Mohammadi, “Level crossing rate and average fade duration of amplify and forward relay channels with co-channel interference,” in 22th European Wireless Conf., Oulu, EW, pp. 1–5, 2016. [Google Scholar]
30. M. Y. Manesh and A. Olfat, “Sigmoid function detector in the presence of heavy-tailed noise for multiple antenna cognitive radio networks,” in IEEE Int. Conf. on Communications, Paris, pp. 1–5, 2017. [Google Scholar]
31. M. Shirzadian Gilan, M. Yavari Manesh and A. Mohammadi, “Optimized target packet error rate for a new cross-layer scheme in AF relay selection system,” in IEEE Int. Conf. on Communications, Network, and Satellite, Surabaya, Indonesia, pp. 1–6, 2016. [Google Scholar]
![]() | This work is licensed under a Creative Commons Attribution 4.0 International License, which permits unrestricted use, distribution, and reproduction in any medium, provided the original work is properly cited. |