| Computers, Materials & Continua DOI:10.32604/cmc.2022.027630 | ![]() |
| Article |
A Hybrid Grey DEMATEL and PLS-SEM Model to Investigate COVID-19 Vaccination Intention
1Department of Business Management, National Taipei University of Technology, Taipei, 10608, Taiwan
2Faculty of Business, FPT University, Hanoi, 100000, Vietnam
*Corresponding Author: Phi-Hung Nguyen. Email: hungnp30@fe.edu.vn
Received: 22 January 2022; Accepted: 08 March 2022
Abstract: The main objective of this study is to comprehensively investigate individuals’ vaccination intention against COVID-19 during the second wave of COVID-19 spread in Vietnam using a novel hybrid approach. First, the Decision-Making Trial and Evaluation Laboratory based on Grey Theory (DEMATEL-G) was employed to explore the critical factors of vaccination intention among individuals. Second, Partial Least Squares-Structural Equation Modeling (PLS-SEM) was applied to test the hypotheses of individual behavioral intention to get the vaccine to prevent the outbreak of COVID-19. A panel of 661 valid respondents was collected from June 2021 to July 2021, and confidentiality was maintained for all data obtained. The results identified that perception of COVID-19 vaccination and trust in vaccination strategy directly associated with individuals’ COVID-19 immunization. Hence, the perceived severity of COVID-19 has an indirect impact on COVID-19 vaccination intentions via the perception of the COVID-19 vaccine. These findings indicated that the government's information about vaccines is necessary for the new phase of vaccination intervention strategies in Vietnam. Therefore, the study suggests that the government needs to give complete information about the role of vaccines prioritizes transparency in official information about COVID-19 vaccines to allay concerns about side effects, allowing for the most appropriate policy formulation and implementation to encourage public vaccination. Future studies can apply PLS-SEM and other MCDM models with the fuzzy, hesitant numbers to re-evaluate the feasibility, validity and reliability of this research's proposed model.
Keywords: COVID-19; vaccination; immunization intervention; PLS-SEM; DEMATEL; grey theory; vietnam
The causative organism was identified as a novel coronavirus (SARS-CoV-2) by the World Health Organization (WHO). The COVID-19 pandemic has spread fast worldwide, halting economic activity, altering social interactions, and killing millions [1]. The public health response to the COVID-19 pandemic will be effective only if acquired immunity is widespread. According to the worldwide figures, the Centers for Disease Control and Prevention (CDC) provided vaccination statistics for September 9, 2021. 92.6% of adults aged 65 years or older had gotten at least one vaccination dose, and 82.2% had received all three doses. Over three-quarters, (75.3%) of adults aged 18 years or older have received at least one vaccination dose, and 64.5% received all three doses. 73.4% of people aged 12 years or older have gotten at least one vaccination dose, while 62.5% have received all three doses [2]. Getting vaccinated against COVID-19 is currently one of the best ways to prevent a pandemic at the moment, alongside masking in public spaces, social distancing measures, thorough contact tracing, and other control interventions applied by various nations. Vaccines provide significant protection against the COVID-19 virus, and various immunization programs have been created globally to protect individuals and communities against infection. To maximize the efficiency of COVID-19 immunization efforts, policymakers and governments must understand public perceptions [3].
Although COVID-19 immunization is the most effective technique of gaining herd immunity, many doubt the validity of scientific studies and clinical trials, they assert that certain vaccines now being provided with a strong bias have resulted in a shortened study phase and rapid commercialization. Shortening the research process may have some consequences in terms of efficacy. The potential side effects on the person receiving the injection are simple reactions; severe can lead to paralysis, blood clots, and death [4]. Recently, COVID-19 vaccination is often regarded as one of humanity's most outstanding achievements in terms of public health. While vaccination is the most effective technique for avoiding infectious diseases, its effectiveness is undermined when people and communities delay or refuse COVID-19 vaccinations. In the context of vaccine uptake, Smith et al. [5] discovered a correlation between vaccine uptake and a lack of belief that vaccines cause adverse effects, a generally favorable attitude toward immunization, positive vaccine recommendations, perceptions of fewer practical difficulties associated with vaccination, perceived susceptibility to illness, vaccine knowledge, social influences, and believe in the healthcare profession, as well as increased informatics.
It is critical to employ applied theory to effectively use psychological elements to increase an individual's acceptance of vaccination. Thus, in light of the current world scenario, it is critical to investigate the motivation for COVID-19 immunization using a theory. Numerous theories, like the protection motivation theory (PMT) [6] and the theory of planned behavior (TPB) [7], have been demonstrated to explain influenza vaccination intentions and behaviors. A comprehensive review found that high perceived severity, vulnerability, reaction efficacy, self-efficacy, and low response costs contributed to solid motivation for vaccination during the pandemic. Concerns about the COVID-19 vaccine's newness, safety, and potential side effects have been raised so far. The most significant predictor of intention to vaccinate against COVID-19 in the few studies examining general vaccination views was a belief in vaccine safety [8]. After a thorough review of the recent literature, it is clear that vaccination intention is a multi-criteria decision-making problem (MCDM), as comprehending individuals’ behavioral intention to receive the vaccination is far from a straightforward phenomenon; instead, it is a complex and multi-dimensional concept [9].
Real-world decision-making difficulties used to explore behavioral intents to obtain vaccines against the COVID-19 outbreak are too complex and challenging to describe in terms of the best decision. MCDM techniques are frequently employed in many study disciplines, so it is suitable to explore the critical factors of vaccination topics. After analyzing the statistics above, this study will attempt to fill a gap in the existing literature by posing three research questions:
(1) How do Vietnamese people perceive the potential COVID-19 risk, COVID-19 vaccination?
(2) How do Vietnamese people trust in the government practice reaction to COVID-19?
(3) Why is there such hesitation about a COVID-19 vaccination intention in Vietnam when the COVID-19 pandemic continues to deteriorate?
After conducting a comprehensive review of the literature, to my knowledge, a few studies in Vietnam have studied vaccination intention, and no research applied a combining MCDM and PLS-SEM technique, in particularly DEMATEL-G and PLS-SEM model to investigate the predictors of vaccination intention in the context of Vietnam. This study aims to examine in-depth four critical factors that influence individuals’ behavioral vaccination intention, namely perceived severity of COVID-19 (PRC), COVID-19 vaccination perception (PV), and trust in government practices (TR), using ten experts and 661 individuals’ questionnaires. As such, the following research aims guided this study:
(1) To determine the factors influencing the individuals’ behavioral vaccination intention against COVID-19 through 15 experts’ opinions and draw the causal relationship of the proposed factors based on the DEMATEL-G model
(2) To discuss the factors influencing the individuals’ behavioral vaccination intention against COVID-19 through 661 Vietnamese individual questionnaires based on the PLS-SEM technique
(3) To explore the differences in the critical factors considered by integrating the experts’ opinions and individual survey questionnaires.
The findings of this study can be used to establish a comprehensive scientific technique for supporting countries affected by the COVID-19 outbreak in detecting flaws with their national vaccine program, with results more applicable to real-world requirements. The contributions of this study are presented as follows: First, a soft computing method is used to precisely identify the interdependence of variables and confirm their causes-effect relationships and the priority rankings of selected variables. Integrating the PLS-SEM approach enables policymakers who are already performing well to understand better which areas can be enhanced and set aspirational goals for further improvement. Second, the most recent statistics from an open database are utilized to immediately identify areas for improvement in the face of virus transmission and to recommend measures to increase citizen vaccination rates.
This study is organized as follows: Section 2 presents the literate review and hypotheses. Section 3 illustrates the proposed method and data. The results and discussions will be shown in Section 4. Finally, Section 5 concludes along with some theoretical and managerial implications.
2 Literature Review and Hypotheses
2.1 Literature Review on Methodology
Traditional statistical analysis and MCDM were previously employed to examine the various sector [10]. The need for effective and exact study and clarification of causal links between variables is undeniably crucial in many fields of science. The success of decision-making is dependent on precise and effective causal analysis. PLS-SEM has been frequently used to validate hypothesized research models by collecting huge samples [11]. The advantages of this approach are that all latent, exogenous, and endogenous variables may be estimated concurrently, hence validating reciprocal causal relationships and exposing all direct or indirect effects between variables and latent indicators [12]. However, the constraints of entangled parameter estimate for model fitting result in an over-modification of the original research model, limiting its applicability to that particular sample rather than being generalizable.
Additionally, the entire framework for PLS-SEM research must be hypothesized based on past investigations; the issue of validating the trustworthiness of these over-modified assumptions should be addressed [13]. In real-world management situations, conducting a collective review using a limited number of methodologies is frequently required and then selecting the best answer from among a limited number of choices. This strategy is common to be most effective in a specific area, but in reality, decision-makers must grasp the gap between ambition levels and actual performance in all areas and then close it. The conventional MCDM models are not appropriate for determining the ranks of these gaps because they are designed to discover the best solution among the numerous alternatives rather than comparing the accurate and aspiration levels [14]. More effective ways for understanding and mapping out casual inferences have been developed using mathematical and statistical methodologies. DEMATEL model is one of the MCDM techniques, depends on experts’ opinions and judgments to build an influential network map (INRM) and indicate the cause-effects of factors and dimensions for visualization of the results. The interactional impacts of factors may be evaluated without considering the presumed hypotheses [15]. DEMATEL is frequently used to create a matrix of total influence relations that can determine the causes and consequences of various indicators. Undoubtedly, this method can demonstrate the interdependence of criteria and domains by turning their causal relationships into an understandable structure and visualizing the complicated causal relationships in matrices and graphs. While the DEMATEL based on Grey theory can simplify complex circumstances and problems [16], data collection is based on expert judgments, which might be subjective. The advantages and limitations of these methods complement each other. Thus, this work develops a new method that combines the advantages of DEMATEL-G and PLS-SEM models, making it more persuasive and straightforward to apply.
In this study, the proposed approach keeps the advantages and characteristics of PLS-SEM and DEMATEL-G while eliminating their limitations shown in Fig. 1. The first step, the DEMATEL-G technique, identifies the interconnectedness and causation linkages between the factors based on a group of experts’ opinions. Thus, constraints on the critical characteristics of independent exogenous variables, a postulated study framework based on the literature, and difficult parameter estimates can be avoided. Second, the PLS-SEM technique clarifies the causal relationships between proposed factors, improving subjective expert judgments from DEMATEL-G. In this step, the data are taken from the survey questionnaires collected to confirm reliability and discriminant validity of factors and then re-check the proposed research hypotheses, deriving from DEMATEL-G results.

Figure 1: The research framework of the proposed two-stage model
Behavioral intention to vaccination (INT): More research is needed to determine whether more understanding about the mechanism of COVID-19 immunization predicts increased motivation to be vaccinated [17]. With the development of a COVID-19 vaccine well advanced, it is time to start looking at people's acceptance of the vaccine. However, little is known about people's acceptance of the COVID-19 vaccine or the factors that influence it. Previous research has revealed that vaccination reluctance is a worldwide issue, with many reasons for vaccine rejection [18]. The most prevalent reasons were perceived dangers vs. advantages, religious views, and a lack of information and understanding.
Perceived Severity of COVID-19 (PRC): To develop appropriate vaccination policies and plans, we must first identify people's perceptions to take preventative measures. For various reasons, the use of PMT in explaining the motivation for COVID-19 vaccination needs additional investigation. While the study of [19] deploying the PMT found that people consistently decide their motivation for six different vaccinations, it is unclear if all PMT danger and coping appraisal categories contributed equally to people's desire for COVID-19 immunization. Individuals may be more afraid of COVID-19 than other risks, but they know less about the benefits and costs of having COVID-19 immunization. These contextual distinctions may result in different associations between threat and coping assessments in PMT and motivation to undergo COVID-19 vaccination vs. other vaccinations.
COVID-19 Vaccine Perception (PV): As previously published papers demonstrated a high correlation between a desire for coronavirus vaccinations and perceived safety, the abovementioned criteria may be applied to COVID-19 vaccine aversion [20]. Furthermore, several factors such as vaccination prices and attitudes and disinformation or misperceptions may impact the intention—especially when people with little authority or scientific knowledge comment about the pandemic's concerns. In light of the COVID-19 pandemic, a better understanding of vaccination attitudes and the variables influencing vaccine intention is critical to adapt public health messaging as needed. As a result, the following hypothesis investigates the relationship between the perceived severity of COVID-19 and COVID-19 vaccine perception and how public perceptions of COVID-19 vaccination affect vaccine intention.
Trust (TR): During the pandemic's early stages, the Vietnamese government acted quickly, focusing on containment efforts and extensive public health measures, including (1) the government's commitment to a multisectoral approach; (2) timely, accurate, and transparent risk communication; and (3) active surveillance and intensive isolation/quarantine operations, case management with tracing [21]. Thomson's “5A” model was applied to characterize vaccine uptake to uncover potential variables associated with COVID-19 vaccination hesitancy: access, affordability, awareness, acceptance, and activation. Taking these factors into account will allow us to predict vaccine rejection even before vaccination.
This article's major objective is to construct and validate a model for individuals’ behavioral intention to get the COVID-19 vaccine. This was accomplished by using a novel hybrid approach involving the DEMATEL-G and PLS-SEM.
3.1 Dematel-G Based on Experts’ Opinions
The DEMATEL-G questionnaire was employed in the first stage of this research, with ten experts as respondents. This study examined the critical elements that influence people's intention to take the COVID-19 vaccination, and the factors that influenced people's intention were multi-criteria, with feedback and interaction between all criteria. As a result, this research employed the DEMATEL-G approach, which can resolve the issues above [22]. The DEMATEL-G approach determined the correlations between the factors and the weights assigned to each factor. In terms of expert selection, due to DEMATEL's restrictive application standards, the number of experts should be limited to 5–15 individuals. Many experts interviewed or varying selection criteria would influence the consistency of the analysis results, which were difficult to adapt to actual scenarios [23]. As a result, ten researchers who fit the requirements of “having worked in the healthcare industry or conducted research in relevant disciplines for at least five years and possessing fundamental knowledge, operational abilities, and expertise in” were chosen for this study. They include representatives from experienced doctors (5), scholars (3), and policymakers (2).
3.2 PLS-SEM Based on Survey Questionnaires
Data was collected through online survey questionnaires via Google Form. The participant was entirely voluntary, and the online survey's introductory part included an informed consent form. The questionnaire was translated from English to Vietnamese, was conducted from June 2021 to July 2021 and confidentiality was maintained for all data obtained. The survey uses questions to filter respondents from 18 to 65 years old (this is the priority age for vaccination of the Vietnamese government in this period). Subjects are only allowed to reply once via email set up by the authors in the survey form. The sample size was 661 responses, which was considered suitable for analysis [24]. The survey questionnaire comprised two sections: The first section consists of general demographics questions, including Gender, Job, Age, Marital status, Education, Potential exposure and Income. The second section covered COVID-19-related questions such as PRC, PV, TR and INT.
Based on the results of DEMATEL-G, four primary constructs were deployed in the PLS-SEM model, including TR (6 items), PRC (6 items), PV (6 items), INT (3 items). The participants were asked to indicate how much they agreed and disagreed with each item of four variables, using a five-point Likert scale. The scale ranged from “strongly disagree,” which received a minimum of 1 point, to “strongly agree,” which received a maximum of 5 points.
Grey System Theory (GTS) was firstly proposed by Deng [25]. GTS can handle problems with uncertainty when there are discrete data and inadequate knowledge. Hence, GTS is a framework for analyzing and modeling systems with limited or incomplete knowledge and random unpredictability. These works discussed grey numbers and their operations, grey incidence analysis, grey generation, grey grouping, grey forecasting, grey decision-making, and grey control [26]. Main definitions and grey operations are briefly presented as follows:
Interval grey numbers (Yg) are denoted with an upper bound (

The operations of interval Grey number are shown as follows:
Additive operation:
Subtraction operation:
Multiplication operation:
Division operation:
Based on
where
If
If
If
If there is an intercrossing part in them when
Where
Y is represented with a set
The Battelle Memorial Institute of the Geneva Research Center developed the DEMATEL technique to investigate and solve the complicated problem group [27]. This work proposes the integrating DEMATEL-G technique to circumvent the ambiguity to determine the causal relationships between selected elements affecting individuals’ behavioral intention to prevent COVID-19. The following steps describe the suggested model's development:
Step 1: Construct a direct-relation matrix after considering affecting factors based on expert judgments. A group of K experts uses a linguistic greyscale to evaluate criteria (Ci) with i = 1, 2, 3, and n in pairwise relations (Tab. 1)
Step 2: Using the following Eq. (7), normalize the lower and upper bounds to the grey values:
Normalization:
Using Eq. (8), calculate the total normalized crisp value:
Eq. (9) is used to determine the final crisp values:
The average grey direct relation matrix is determined using Eq. (10).
Step 3: Using Eqs. (11) and (12) to obtain normalized matrix S:
Step 4: (Di) is denoted with the sum of rows, and (Ri) is computed by the sum of columns, respectively:
Step 5: Creating the value of (Di-Ri), (Di+Ri). The influencing factors can then be shown in the causal relationship diagram.
Frequently, meeting a complex decision problem is unavoidable, as factors can affect one another and influence one another. This is not the case due to the interconnectedness of elements; changing one factor may benefit the entire system. As a result, it is critical to determine the elements that contribute to the overall system's improvement. According to the values of (Di-Ri), it is worth noting that causal factors with negative values should be classified as effect criteria, implying that cause criteria strongly influence them. Because negative weights denote the effect group, positive values denote the cause group. The DEMATEL-G provides an ordinal viewpoint on initial concerns and their future consideration. Therefore, affecting factors should be prioritized for immediate resource allocation. Following that, effect factors become significant difficulties later and can be addressed. In this case, cause-and-effect relationships should be constructed concurrently, for instance, from Tab. 2 to Tab. A5, the DEMATEL-G method's computation is presented.

In the first step, the collected subjective perspectives were converted to grey sets and then estimated and aggregated to establish the numeric domain (Tab. 2).
A normalized direct relationship matrix was created in the second step by importing Eqs. (7)–(12). Tab. 3 provides the normalized direct relationship matrix, and Tab. 4 presents the total relationship matrix


The linkages between the evaluation criteria in Tab. 5 and Fig. 2 are displayed on a causal relationship diagram created with the (Di-Ri), (Di+Ri). Di (vector D) specifies the horizontal axis's sum of rows, whereas Ri (vector R) specifies the vertical axis's sum of columns.


Figure 2: INRM of the three dimensions
The (Di+Ri) values represent the overall cause and effect index. The higher the value, the more influential (significant) the element is in its overall interactions with other factors. According to Tab. 5, the most influential factor affecting vaccination intention is PRC (3.174), followed by TR (3.032), and the minor influential component is PC (3.011). The (Di-Ri) values indicate the net effect or cause of the components. If the value of (Di-Ri) is smaller than zero, the factor acts as a catalyst or effect factor. If the value of (Di-Ri) is greater than zero, then that factor is a cause of the other factors. As shown in Tab. 5, PRC and TR are cause factors, whereas PV and INT are effect factors. The following hypotheses are proposed in PLS-SEM based on the resulting model (Fig. 3):

Figure 3: Hypotheses based on DEMATEL-G Results
Sample characteristics: The data was solved by SPSS 26.0 software to describe respondents’ general information. Based on the results from Tab. 6, among 661 participants, 364 were males (accounting for 55.1%), and the remainder were female, accounting for 44.8%. Age of groups varied in distribution; most of sample 357 (54%) were among 35–45 age group, whereas 244 (36.9%) were under 35, and only 60 individuals (9.1%) were 46–65 years old. About 431 participants (65.2%) were married, 230 (34.8%) indicated another status (single, divorced, separated). Additionally, most individuals were bachelor holders 360 (54.5%), high school and below were 211 (31.9%), followed by 63 (9.5%) who graduated from MBA programs, 27 individuals (4.1%) have Ph.D. degrees. Regarding job information, most participants, 249 (37.7%), worked as private office staff, with 142 (21.5%) showing the other job, 61 (9.2%) indicating self-employed, followed by public officials 31 (4.7%), and 178 individuals (26.9%) were industrial workers. Furthermore, 275 (41.6%) participants had a monthly income from 10 VND million to 15 VND million; 245 (37.1%) indicated below 10 VND million. The proportion of individuals with salaries of more than 20 VND million were 93 (14.1%), followed by ranged 15–20 VND million 48 (7.3%).

Assessment of the measurement model: First, the study examines the convergence and reliability of the factors (Tab. 7). The analysis results show that the factor loading coefficient is from 0.719 to 0.946, which is greater than 0.5, and the AVE value is from 0.614 to 0.790, which is greater than 50%, showing that all factors have converged values. In addition, the coefficients of Cronbach's Alpha are all from 0.834 to 0.946, which is greater than 0.7, and CR is all from 0.899 to 0.957, which is greater than 0.7, indicating that all factors are reliable. Study to test discriminant validity based on comparing the square root of AVE and correlation coefficients. The results show that the square root of AVE is from 0.783 to 0.889, and both are larger than the corresponding correlation coefficient. This result indicates that the factors are highly discriminatory (Tab. 8). In addition, Tab. 8 reveals that the mean rating of each factor is at a reasonable level (the mean rating for each factor is from 3.98 to 4.20 with a 5-point scale).


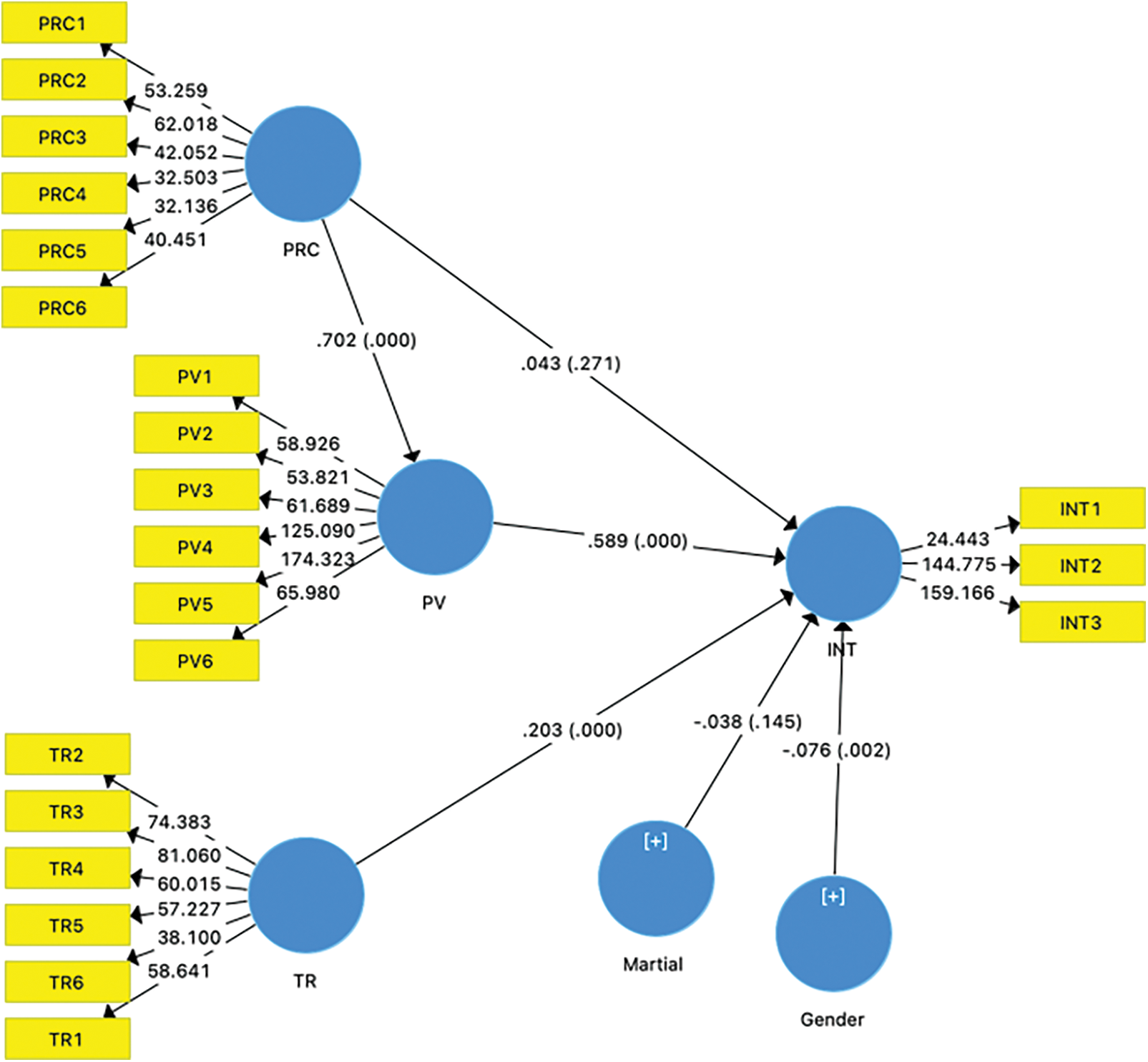
Hypothesis testing results: PLS-SEM analysis gives results to test the proposed research hypotheses in Fig. 4. The findings illustrate that PRC positively impacts COVID-19 vaccine perception (β=0.702 and p-value less than 0.05), so H1 is accepted. Besides, PRC has no impact on intention to vaccinate (p-value greater than 0.1). Therefore, H2 is rejected. COVID-19 vaccine perception positively affects the intention to vaccinate (β=0.589 and p-value less than 0.05). H3 is accepted. The trust positively impacts intention to vaccinate (β=0.203 and p-value less than 0.05). H4 is accepted. Martial status has no impact on INT (p-value greater than 0.05). Gender has a negative impact on INT (β= −0.076 and p-value less than 0.05) (Tab. 9).

Figure 4: PLS-SEM results

The DEMATEL-G analysis highlights the cause-effect relationship among factors affecting individuals’ behavioral intention to take vaccines. These findings will help create the hypotheses before collecting huge data and applying PLS-SEM analysis. Results of the PLS-SEM model highlight the direct and indirect effect of critical factors on an individual's behavioral intention to take a vaccine. Concerningly and congruent with the prior study [28,36], COVID-19 perceived severity was positively associated with COVID-19 vaccination intentions, which acted as a moderator of perceptions of the COVID-19 vaccine. There was no correlation between COVID-19 risk perception and COVID-19 vaccination intentions. Notably, this research suggests that although vaccination against COVID-19 is the most effective approach to acquiring herd immunity, many individuals doubt the validity of scientific studies and clinical trials. Besides, the most significant behavioral and attitude hurdles to acquiring a COVID-19 vaccine are widespread disbelief in vaccine benefits and safety, as well as concerns about unforeseen side effects. This finding is consistent with prior research demonstrating that low vaccine trust and concerns about the novelness and safety of the COVID-19 vaccine are essential impediments to immunization willingness [37–39]. According to Okuhara et al. [40], raising the perceived severity of infection with COVID-19 and self-efficacy in practicing restriction when leaving the house may persuade people to stay at home during a pandemic and social lockdown. Marotta et al. [41] stated that young people acquired COVID-19 information from various sources. In terms of vaccination perception, the results of this study are consistent with Marotta et al. [41], implying that effective COVID-19 communication strategies are required to raise COVID-19 awareness in Vietnamese communities.
Furthermore, Dryhurst et al. [28] conducted the first global survey of public perceptions of COVID-19 risk. Their findings demonstrated a substantial correlation between risk perception and reported adoption of preventative health activities in all ten nations. Within the context of the vaccine, my findings match those of [42], who similarly discovered that one of the most significant predictors of vaccine acceptability was participants’ opinion that their healthcare provider would advocate COVID-19 immunization. The recommendation of a provider is crucial in determining vaccination habits.
Regarding perceived trust in vaccination strategies, this refers to the government's ability to prevent COVID-19, vaccine storage practices, the medical team involved in the COVID-19 vaccination process, and managing adverse effects following a COVID-19 vaccination. My results align with those previous studies [43,44] that recorded that trust positively impacts intention to vaccinate against COVID-19. Likewise, determining the underlying mechanism of the perceived government response to COVID-19 and the moderating effect of government agencies giving quality information on social media adds to previous research [45]. A perceived government response served as a bridge between sound governance principles and public trust in the government. Furthermore, when gender and marital status were used as control variables, my findings paralleled research from other parts of the world. In a study conducted by [39], female gender was an independent predictor of COVID-19 vaccine reluctance. Females were also more likely than males to receive vaccination, although Kaadan et al. [46] discovered that females were less inclined to accept the vaccine. Contrary to earlier research, my findings imply that government officials should prioritize transparency in official information about COVID-19 and other high-risk vaccines to soothe public worries about side effects and encourage public involvement in vaccination programs.
5 Conclusions and Implications
My research gives an early insight into the COVID-19 vaccination intention, with findings showing that individuals in Vietnam had the intention to get vaccinated using a new integrating DEMATEL-G and PLS-SEM model. Tracking changes in people's vaccine acceptability will be critical as the vaccine development process progresses. According to the findings, government health departments could encourage medical personnel to convey COVID-19 dangers in a balanced approach to promote understanding of the disease and the benefits and costs to improve people's perspectives on COVID-19 vaccination. Additionally, it is advised that additional PMT-based studies be conducted to explore additional aspects linked to motivation and behavior that could influence COVID-19 vaccine uptake. Interestingly, there was a slight variation between male and female participants’ perceptions of COVID-19 and vaccination decisions, which validates and assists policymakers in developing a broader perspective and ensuring policy efficacy is similar for both genders.
Theoretical implications: This study determines the effect of COVID-19 risk on people's vaccination intentions in Vietnam based on the theory of protective motivation. Through this theory, the study found evidence of the effects of risk anxiety related to COVID-19 and sought information or solutions to combat this risk (vaccination). The study found evidence of the effects of risk concerns related to COVID-19 and sought information or solutions to combat the risk related to vaccination. However, in the context of Vietnam, vaccination knowledge is still insufficient, and as a result, people continue to defend themselves more cautiously. They not only seek a resolution but also extensively research it before deciding to vaccinate a result; this study contributes significantly to the notion of protective motivation: People initially react in search of answers to COVID-19 dangers, but as additional possibilities become available, they begin to delve further into the data in order to make a final decision.
Practical implications: This research will contribute to decision-making for state agencies and the health system with the above findings. The results show that the perceived risk of COVID-19 infection only indirectly affects the intention to vaccinate through the perception of the COVID-19 vaccine. Because individuals will not vaccinate quickly away, even knowing that COVID-19 infection is hazardous. However, because individuals lack sufficient knowledge regarding the vaccination (the COVID-19 vaccine is a newly developed and licensed vaccine), they frequently begin their search for information about the vaccine before deciding to inject it. Policies and government interventions are done and implemented to combat disinformation and misunderstandings about COVID-19 and communication techniques to avoid discrimination against coronavirus-infected individuals living in communities. As a result, the government must give timely information on the vaccine it intends to deploy. This knowledge should be conveyed in a thorough, comprehensible, and scientific manner. In addition, the government also needs to analyze or guide the vaccine's indicators such as safety and effectiveness so that people are not misunderstood about the criteria that confuse the people. Also, when individuals choose to obtain a COVID-19 immunization, a solid health system instills trust in them.
5.3 Limitations and Future Research
First, the drawback of my study was that it was conducted at the beginning of Vietnam's vaccination system implementation. As new information becomes available, vaccination intentions may change. Second, my findings indicate that, in contrast to previous research on vaccination hesitancy, individuals are concerned not only about unsafe vaccines, inappropriate medical behavior, and adverse media reports but also about regulatory gaps in professional conduct, unidirectional risk communication between experts and parents, limited information transparency following a crisis, and doctors passing on information. Third, the poll findings can help jump-start a widespread vaccination campaign as the deadline approaches. Despite disparities in occupation, family knowledge, and comprehension of illness severity, the willingness to undergo the COVID-19 vaccine was relatively high. While it will be interesting to expand the sample size in the future to gain new perspectives on vaccine hesitancy in Vietnam, it is critical to recognize that the context for studying vaccination intention has changed as a result of COVID-19 and that future studies must account for these changes when interpreting their findings. Fourth, the data collection questionnaire could only be performed using the convenience sampling method due to the survey conditions during the outbreak period. Therefore, the distribution of the study sample according to the population proportions of the population may not be shown. Finally, vaccination intention may be influenced by the ongoing pandemic's time-varying infection and mortality rates.
Future research should harvest empirical evidence of vaccine intention using a hybrid method that includes a qualitative method to get insight into vaccination intention in the varied contexts of Vietnam. While individual vaccination can effectively restrict the pandemic, subsequent research examining the intention of other demographic groups to immunize and additional variables like social media and issue norms will provide a complete picture of the entire society. At the same time, the use of the probability sampling method will bring a more detailed picture to the survey subjects (gender, region, working area …) about the intention to vaccinate and avoid natural disasters deviations in the analysis may be encountered. Furthermore, future studies can apply new development of the MCDM model with fuzzy, hesitant numbers to confirm the reliability and validity of this proposed method's performance.
Data Availability Statement: https://data.mendeley.com/datasets/h266hfkpfj/1
Funding Statement: This work was supported by FPT university, Vietnam.
Conflicts of Interest: The author declares that they have no conflicts of interest to report regarding the present study.
1. S. Kannan, P. Shaik Syed Ali, A. Sheeza and K. Hemalatha, “COVID-19 (Novel coronavirus 2019)-recent trends,” Eur Rev Med Pharmacol Sci, vol. 24, no. 4, pp. 2006–2011, 2020. [Google Scholar]
2. Centers for Disease Control and Prevention, “COVID Data Tracker,” Centers for Disease Control and Prevention. [Online]. Available: https://covid.cdc.gov/covid-data-tracker/#datatracker-home [Accessed 11 September 2021]. [Google Scholar]
3. H. B. Cai, S. Liu, H. Liu, X. Chen, H. Qi et al., “Attitudes toward COVID-19 vaccines in Chinese adolescents,” Frontiers in Medicine, vol. 8, no. July, pp. 691079, 2021. [Google Scholar]
4. S. Dzieciolowska, D., Hamel, S. Gadio, M. Dionne, D. Gagnon et al., “Covid-19 vaccine acceptance, hesitancy, and refusal among Canadian healthcare workers: A multicenter survey,” American Journal of Infection Control, pp. 1–6, 2021. [Google Scholar]
5. L. E. Smith, R. K. Webster, J. Weinman, R. Amlôt, J. Yiend et al., “Psychological factors associated with uptake of the childhood influenza vaccine and perception of post-vaccination side-effects: A cross-sectional survey in england,” Vaccine, vol. 35, no. 15, pp. 1936–1945, 2017. [Google Scholar]
6. R. W. Rogers, “A protection motivation theory of fear appeals and attitude change,” Journal of Psychology, vol. 91, no. 1, pp. 93–114, 1975. [Google Scholar]
7. I. Ajzen, “The theory of planned behavior,” Organizational Behavior and Human Decision Processes, vol. 50, no. 2, pp. 179–211, 1991. [Google Scholar]
8. E. Paul, A. Steptoe and D. Fancourt, “Attitudes towards vaccines and intention to vaccinate against COVID-19: Implications for public health communications,” Lancet Regional Health—Europe, vol. 1, pp. 100012, 2021, https://doi.org/10.1016/j.lanepe.2020.100012. [Google Scholar]
9. P. H. Nguyen, J. F. Tsai, T. T. Dang, M. H. Lin, H. A. Pham et al., “A hybrid spherical fuzzy MCDM approach to prioritize governmental intervention strategies against the COVID-19 pandemic: A case study from Vietnam,” Mathematics, vol. 9, no. 20, pp. 1–28, 2021. [Google Scholar]
10. P. N. Toan, T. -T. Dang and L. T. T. Hong, “E-Learning platform assessment and selection using Two-stage multi-criteria decision-making approach with grey theory: A case study in Vietnam,” Mathematics, vol. 9, no. 23, pp. 3136, 2021. [Google Scholar]
11. J. F. Hair, M. Sarstedt, L. Hopkins and V. G. Kuppelwieser, “Partial least squares structural equation modeling (PLS-SEMAn emerging tool in business research,” European Business Review, vol. 26, no. 2, pp. 106–121, 2014. [Google Scholar]
12. J. F. Hair, J. J. Risher, M. Sarstedt and C. M. Ringle, “When to use and how to report the results of PLS-SEM,” European Business Review, vol. 21, no. 1, pp. 2–24, 2019. [Google Scholar]
13. G. Prakash and S. Srivastava, “Developing a care coordination model using a hybrid DEMATEL and PLS-SEM approach,” IIM Kozhikode Society & Management Review, vol. 8, no. 1, pp. 34–49, 2019. [Google Scholar]
14. P. C. Y. Liu, H. W. Lo and J. J. H. Liou, “A combination of DEMATEL and BWM-based ANP methods for exploring the green building rating system in Taiwan,” Sustainability, vol. 12, no. 8, pp. 3216, 2020. [Google Scholar]
15. P. -H. Nguyen, J. -F. Tsai, T. -T. Nguyen, T. -G. Nguyen and D. -D. Vu, “A grey MCDM based on DEMATEL model for real estate evaluation and selection problems: A numerical example,” Journal of Asian Finance, Economics, and Business, vol. 7, no. 11, pp. 549–556, 2020. [Google Scholar]
16. C. N. Wang, T. T. Dang, and J. W. Wang, “A combined data envelopment analysis (DEA) and grey based multiple criteria decision making (G-MCDM) for solar PV power plants site selection: A case study in Vietnam,” Energy Reports, vol. 8, pp. 1124–1142, 2022. [Google Scholar]
17. R. M. Kowalski and K. J. Black, “Protection motivation and the COVID-19 virus,” Health Communication, vol. 36, no. 1, pp. 15–22, 2021. [Google Scholar]
18. A. L. Wagner, N. B. Masters, G. J. Domek, J. L. Mathew, X. Sun et al. “Comparisons of vaccine hesitancy across five low-and middle-income countries,” Vaccines, vol. 7, no. 4, pp. 1–11, 2019. [Google Scholar]
19. P. J. Schulz and U. Hartung, “Unsusceptible to social communication? The fixture of the factors predicting decisions on different vaccinations,” Health Communication, vol. 36, no. 12, pp. 1505–1513, 2021. [Google Scholar]
20. L. C. Karlsson, A. Soveri, S. Lewandowsky, L. Karlsson, H. Karlsson et al., “Fearing the disease or the vaccine: The case of COVID-19,” Personality and Individual Differences, vol. 172, pp. 110590, 2021. [Google Scholar]
21. D. M. Duong, V. T. Le and B. T. T. Ha, “Controlling the COVID-19 pandemic in Vietnam: Lessons from a limited resource country,” Asia-Pacific Journal of Public Health, vol. 34, no. 4, pp. 161--162, 2020. [Google Scholar]
22. P. H. Nguyen, J. F. Tsai, H. P. Nguyen, V. T. Nguyen and T. K. Dao, “Assessing the unemployment problem using A grey MCDM model under COVID-19 impacts: A case analysis from Vietnam,” Journal of Asian Finance, Economics, and Business, vol. 7, no. 12, pp. 53–62, 2020. [Google Scholar]
23. P. -H. Nguyen, J. F. Tsai, Y. C. Hu and G. V. A. Kumar, “A Hybrid Method of MCDM for Evaluating Financial Performance of Vietnamese Commercial Banks Under COVID-19 Impacts. in Shifting Economic, Financial and Banking Paradigm, Cham: Springer, chapter 2, pp. 23–45, 2022. [Google Scholar]
24. J. Hair, W. Black, B. Babin, and R. Anderson, “Multivariate data analysis: Pearson New international edition (7th edition),” Harlow, UK, Pearson Education, pp. 171--172, 2014. [Online]. Available: https://www.pearson.com/uk/educators/higher-education-educators/program/Hair-Multivariate-Data-Analysis-Global-Edition-7th-Edition/PGM916641.html [Accessed 11 September 2021]. [Google Scholar]
25. J. Deng, “Introduction to grey system,” Journal of Grey System, vol. 1, no. 1, pp. 1–24, 1989. [Online]. Available: https://dl.acm.org/doi/10.5555/90757.90758 [Accessed 11 September 2021]. [Google Scholar]
26. J. Deng, “Introduction to grey mathematical resources,” Journal of Grey System, vol. 20, no. 2, pp. 87–92, 2008.[Online]. Available: https://www.researchgate.net/publication/279550837_Introduction_to_grey_mathematical_resources [Accessed 11 September 2021]. [Google Scholar]
27. A. Gabus and E. Fontela, “World problems an invitation to further thought within the framework of DEMATEL,” Battelle Geneva Research Center, Geneva, Switzerland, pp. 1–8, 1972. [Google Scholar]
28. S. Dryhurst, C. R. Schneider, J. Kerr, A. L. Freeman, G., Recchia et al., “Risk perceptions of COVID-19 around the world,” Journal of Risk Research, vol. 23, no. 7–8, pp. 994–1006, 2020. [Google Scholar]
29. . P. O. Olapegba, S. K. Iorfa, S. O. Kolawole, R. Oguntayo, J. C. Gandi et al., “Survey data of COVID-19-related knowledge, risk perceptions and precautionary behavior among Nigerians,” Data in Brief, vol. 30, pp. 105685, 2020. [Google Scholar]
30. C. R. Schneider, S. Dryhurst, J. Kerr, A. L. Freeman, G. Recchia et al., “COVID-19 risk perception: A longitudinal analysis of its predictors and associations with health protective behaviours in the United Kingdom,” Journal of Risk Research, vol. 24, no. 3–4, pp. 294–313, 2021. [Google Scholar]
31. N. Kumar, I. Corpus, M. Hans, N. Harle N. Yang et al., “COVID-19 vaccine perceptions: An observational study on reddit,” medRxiv, 2021 (Preprint). [Online]. Available: https://www.medrxiv.org/content/10.1101/2021.04.09.21255229v1.full. [Google Scholar]
32. W. Wardha, V. Bhatt, T. Seto and V. Wu, “A COVID-19 vaccine success? patients perception of covid vaccination program,” Journal of Allergy and Clinical Immunology, vol. 147, no. 2, pp. AB116, 2021. [Google Scholar]
33. S. Qiao, C. C. Tam and X. Li, “Risk exposures, risk perceptions, negative attitudes toward general vaccination, and COVID-19 vaccine acceptance among college students in south carolina,” American Journal of Health Promotion, vol. 36, no. 1, pp. 175–179, 2021. [Google Scholar]
34. R. J. D. Vergara, P. J. D. Sarmiento and J. D. N. Lagman, “Building public trust: A response to COVID-19 vaccine hesitancy predicament,” Journal of Public Health, vol. 43, no. 2, pp. 291--291, 2021. [Google Scholar]
35. M. Detoc, S. Bruel, P. Frappe, B. Tardy, E. Botelho-Nevers and A. Gagneux-Brunon, “Intention to participate in a COVID-19 vaccine clinical trial and to get vaccinated against COVID-19 in France during the pandemic,” Vaccine, vol. 38, no. 45, pp. 7002–7006, 2020. [Google Scholar]
36. M. Schwarzinger, V. Watson, P. Arwidson, F. Alla and S. Luchini, “COVID-19 vaccine hesitancy in a representative working-age population in France: A survey experiment based on vaccine characteristics,” Lancet Public Healh, vol. 6, no. 4, pp. e210–e221, 2021. [Google Scholar]
37. M. Sallam, D. Dababseh, H. Eid, K. Al-Mahzoum, A. Al-Haidar et al., “High rates of covid-19 vaccine hesitancy and its association with conspiracy beliefs: A study in Jordan and Kuwait among other arab countries,” Vaccines, vol. 9, no. 1, pp. 1–16, 2021. [Google Scholar]
38. B. Edwards, N. Biddle, M. Gray and K. Sollis, “COVID-19 vaccine hesitancy and resistance: Correlates in a nationally representative longitudinal survey of the Australian population,” PLoS One, vol. 16, no. 3, pp. e0248892, 2021. [Google Scholar]
39. S. Khaled, C. Petcu, L. Bader, I. Amro, A. Al-Hamadi et al., “Prevalence and potential determinants of covid-19 vaccine hesitancy and resistance in Qatar: Results from a nationally representative survey of qatari nationals and migrants between December 2020 and January 2021,” Vaccines, vol. 9, no. 5, pp. 1–18, 2021. [Google Scholar]
40. T. Okuhara, H. Okada and T. Kiuchi, “Predictors of staying at home during the covid-19 pandemic and social lockdown based on protection motivation theory: A cross-sectional study in Japan,” Healthcare, vol. 8, no. 4, pp. 475–486, 2020. [Google Scholar]
41. C. Marotta, U. Nacareia, A. S. Estevez, F. Tognon and G. D. Genna, “Mozambican adolescents and youths during the covid-19 pandemic: Knowledge and awareness gaps in the provinces of sofala and tete,” Healthcare, vol. 9, no. 3, pp. 321–330, 2021. [Google Scholar]
42. P. L. Reiter, M. L. Pennell and M. L. Katz, “Acceptability of a COVID-19 vaccine among adults in the United States: How many people would get vaccinated?,” Vaccine, vol. 38, no. 42, pp. 6500–6507, 2020. [Google Scholar]
43. D. Hartanto and S. M. Siregar, “Determinants of overall public trust in local government: Meditation of government response to COVID-19 in Indonesian context,” Transforming Government: People, Process and Policy, vol. 15, no. 2, pp. 261–274, 2021. [Google Scholar]
44. V. W. Lim, R. L. Lim, Y. R. Tan, A. S. Soh M. X. Tan et al., “Government trust, perceptions of covid-19 and behaviour change: Cohort surveys, Singapore,” Bulletin of the World Health Organization, vol. 99, no. 2, pp. 92, 2021. [Google Scholar]
45. M. Mansoor, “Citizens’ trust in government as a function of good governance and government agency's provision of quality information on social media during COVID-19,” Government Information Quarterly, vol. 38, no. 4, pp. 101597, 2021. [Google Scholar]
46. M. I. Kaadan, J. Abdulkarim, M. Chaar, O. Zayegh and M. A. Keblawi, “Determinants of COVID-19 vaccine acceptance in the arab world: A cross-sectional study,” Global Health Research and Policy, vol. 6, no. 1, pp. 23, 2021. [Google Scholar]
![]() | This work is licensed under a Creative Commons Attribution 4.0 International License, which permits unrestricted use, distribution, and reproduction in any medium, provided the original work is properly cited. |