| Intelligent Automation & Soft Computing DOI:10.32604/iasc.2022.018043 | ![]() |
| Article |
Sine Power Lindley Distribution with Applications
Statistics Department, Faculty of Science, King AbdulAziz University, Jeddah, Kingdom of Saudi Arabia
*Corresponding Author: Abdullah M. Almarashi. Email: aalmarashi@kau.edu.sa
Received: 22 February 2021; Accepted: 26 April 2021
Abstract: Sine power Lindley distribution (SPLi), a new distribution with two parameters that extends the Lindley model, is introduced and studied in this paper. The SPLi distribution is more flexible than the power Lindley distribution, and we show that in the application part. The statistical properties of the proposed distribution are calculated, including the quantile function, moments, moment generating function, upper incomplete moment, and lower incomplete moment. Meanwhile, some numerical values of the mean, variance, skewness, and kurtosis of the SPLi distribution are obtained. Besides, the SPLi distribution is evaluated by different measures of entropy such as Rényi entropy, Havrda and Charvat entropy, Arimoto entropy, Arimoto entropy, and Tsallis entropy. Moreover, the maximum likelihood method is exploited to estimate the parameters of the SPLi distribution. The applications of the SPLi distribution to two real data sets illustrate the flexibility of the SPLi distribution, and the superiority of the SPLi distribution over some well-known distributions, including the alpha power transformed Lindley, power Lindley, extended Lindley, Lindley, and inverse Lindley distributions.
Keywords: Sine family; power Lindley model; maximum likelihood method of estimation; applications
In the last years, many statisticians are attracted by the generated families of distributions, such as Kumaraswamy-G [1], T-X family [2], sine-G [3], Type II half logistic-G [4], exponentiated extended, Muth, odd Frèchet-G [5–7], truncated Cauchy power-G [8], transmuted odd Fréchet-G [9], exponentiated M-G [10], Topp-Leone odd Fréchet-G [11], Sine Topp-Leone-G [12], and generalized truncated Fréchet-G [13].
A new family of continuous distributions referred to as the Sine-G (S-G) family is studied by Kumar et al. [3]. The cumulative distribution function (cdf) of S-G is
where
A random variable
The Lindley (Li) distribution was studied by Lindley et al. [14] and it has the following pdf:
Power Li (PLi) distribution, a new extension of Li distribution, is studied by Ghitany et al. [15]. By exploiting the power transformation
and
respectively, where
In this paper, an extension of the PLi model is proposed. It is constructed based on the S-G family and the PLi model, and it is called Sine power Lindley (SPLi) distribution.
A non-negative random variable following the SPLi distribution with two parameters
and
The reliability function (survival function) of SPLi distribution is
The failure rate or hazard rate function (hrf) and reversed hrf for the SPLi are given by
and
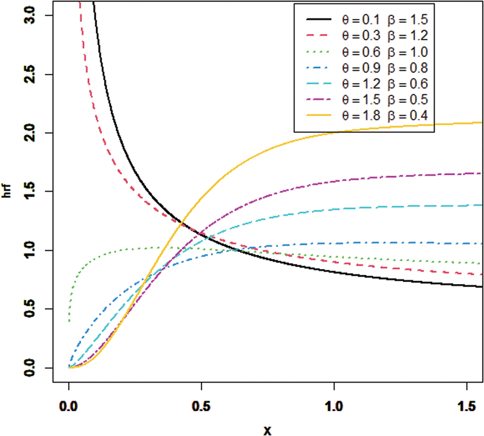
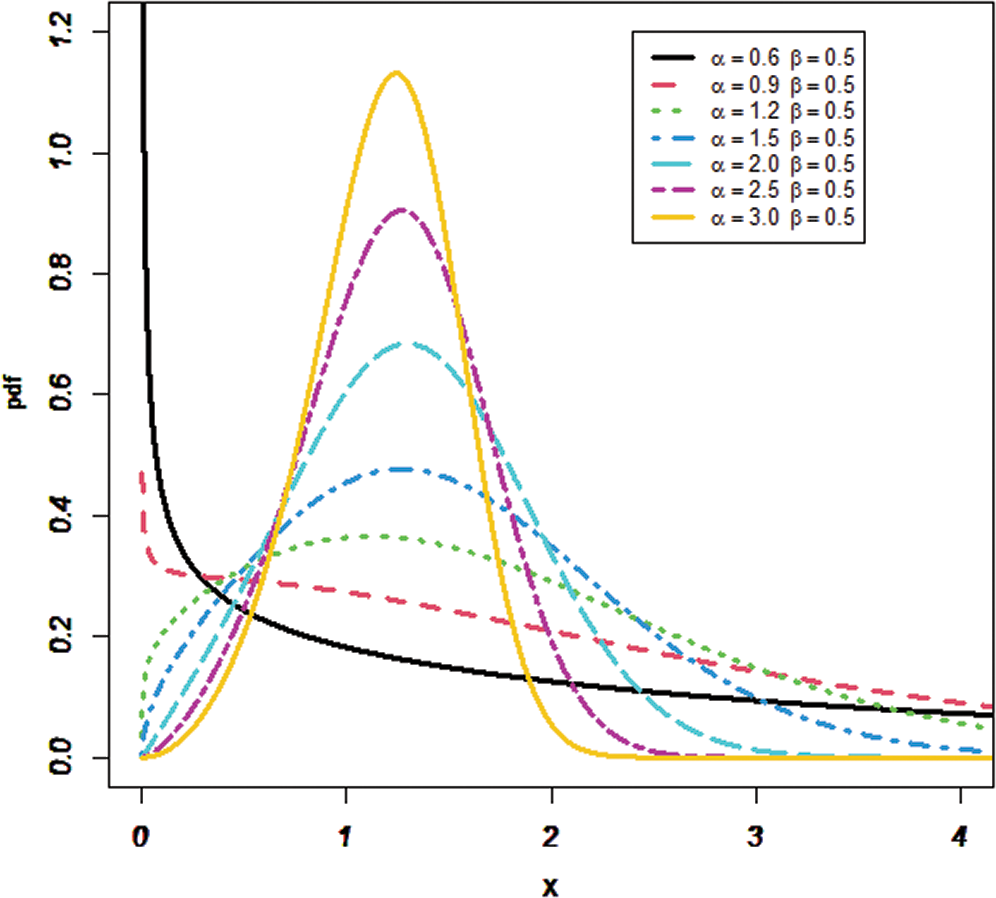
The plots of the pdf and hrf of the SPLi distribution under various values of parameters are illustrated in Figs. 1 and 2.

Figure 1: The pdf of the SPLi distribution under various values of parameters

Figure 2: The hrf of the SPLi distribution under various values of parameters
Figs. 1 and 2 present the plots of density and hazard functions of the SPLi distribution under specified values of parameters. It is observed that the pdf of the SPLi distribution is right-skewed, uni-modal, and decreasing. The hrf of the SPLi distribution both increases and decreases.
The rest of this article is arranged as follows: In Section 2, the linear representation of SPLi pdf and cdf are presented. The fundamental properties of the new distribution, including quantile function (qf), moments, moment generating function (MGF), the upper incomplete (UI) moment (UIM), and lower incomplete (LI) moment (LIM), are calculated in Section 3. Different measures of entropy such as Rényi entropy (RE), Havrda and Charvat entropy (HCE), Arimoto entropy (AE), and Tsallis entropy (TE) are derived in Section 4. The parameter estimation following the maximum likelihood (ML) method is studied in Section 5. In Section 6, real data sets are exploited to investigate the potentiality of the SPLi distribution by using some measures of goodness of fits, such as the Akaike Information Criterion (D1), Bayesian Information Criterion (D2), Consistent Akaike Information Criterion (D3), Kolmogorov-Smirnov (D4) statistic. Finally, concluding remarks are presented in Section 7.
In this section, a linear representation of the pdf is presented to calculate the statistical properties of the SPLi distribution. Eq. (6) can be rewritten as
By applying the series of the sine function, i.e.,
By applying the binomial series to Eq. (11), we have
By applying the binomial expansion to Eq. (12), we have
where
In this Section, some statistical properties of the SPLi distribution are introduced, such as quantile function (qf), moments, moment generating function (MGF), the upper incomplete (UI) moment (UIM), and lower incomplete (LI) moment (LIM).
The qf, i.e., Q(q) =F-1(q), q ∈ (0, 1), is obtained from Eq. (5) and it can be represented as
Then,
By multiplying the two sides of Eq. (15) by
Then, the qf is
where q ∈ (0, 1), and W-1(.) is the negative Lambert W function.
The
Then,
Let
Set k=1, and we have
The MGF of X
The
where
Similarly, the
where
The numerical values of the mean (M), variance (V), skewness (S), and kurtosis (K) of the SPLi distribution are listed in Tabs. 1 and 2.


It can be seen from Tabs. 1 and 2 that: when α increases under β = 0.5, the numerical values of M, V, S, and K decrease. Meanwhile, when α increases under β = 2, the numerical values of M increase, but the numerical values of V, S, and K decrease.
4 Different Measures of Entropy
The entropy of the SPLi distribution can be evaluated by different measures, such as Rényi entropy (RE) by [16], Havrda and Charvat entropy (HCE) by Havrda [17], Arimoto entropy (AE) by Arimoto [18], and Tsallis entropy (TE) by Tsallis [19]. These measures of entropy are listed in Tab. 3.

Now, the following integral needs to be calculated:
This integral is very difficult to calculate directly, and it can be solved in a numerical approach. Some of the numerical values of RE, HCE, AE, and TE under the selected values of parameters are given in Tabs. 4–7.




It can be noted from Tabs. 4–7that: When α increases, the numerical values of RE, HCE, AE, and TE decrease. When β increases, the numerical values of RE, HCE, AE, and TE decreases. When δ increases, the numerical values of RE, HCE, AE, and TE decrease.
5 Method of Maximum Likelihood
In this Section, the maximum likelihood (ML) approach is exploited to estimate the parameters
To calculate the MLE estimation, the partial derivatives of the
and
where
In this section, the SPLi distribution is compared with some other known competitive models to demonstrate its importance in data modeling. Meanwhile, the MLE method is exploited to estimate the parameters of the competitive models. Besides, the measures of goodness-of-fit can be applied to verify the superiority of the SPLi distribution, and D1, D2, D3, and D4 statistics are mainly used.
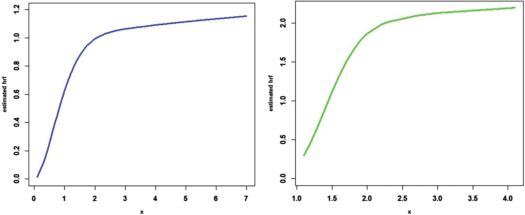
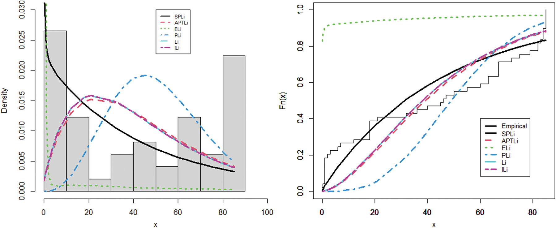
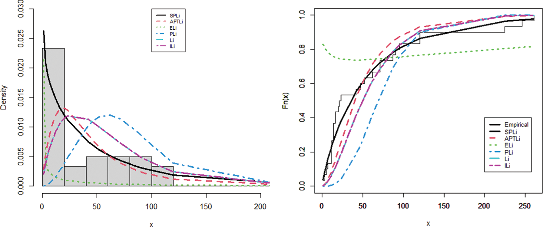
The fits of the SPLi distribution are compared with that of the distributions including the alpha power transformed Li (APTLi) by Dey et al. [20], PLi, extended Li (EL) by Bakouch et al. [21], Li, and inverse Li (Ili) by Sharma et al. [22]. The first data consists of a sample of 30 failure times of air-conditioning system of an airplane, and the data was introduced by Linhart et al. [23]; the second data consists of 50 failure times of devices which was studied in Aarset [24]. The boxplots and TTT plots of the two data sets are shown in Figs. 3 and 4, respectively. The fitted hrf of the two data sets is shown in Fig. 5, which exhibits an increasing trend. The ML estimates (MLEs), the standard errors (SEs) of the competitive models, and the values of D1, D2, D3, and D4 are presented in Tabs. 8 and 9 for the two data sets.

Figure 3: The boxplots of the two data sets

Figure 4: TTT plots of the two data sets

Figure 5: The fitted hrfs of the two data sets


It can be seen from Tabs. 8 and 9 that the SPLi distribution achieves a better fit than the other models for the two data sets. Also, the results in Figs. 6 and 7 indicate the superiority of the SPLi distribution.

Figure 6: The fitted pdf and fitted cdf of the SPLi for the first data set

Figure 7: The fitted pdf and fitted cdf of the SPLi for the second data set
In this article, a new distribution called Sine power Lindley (SPLi) distribution is introduced. Some statistical properties of the proposed distribution are calculated and discussed, including the quantile function, moments, moment generating function, as well as the upper incomplete moment and lower incomplete moment. Meanwhile, different measures of entropy are studied, including Rényi entropy, Havrda and Charvat entropy, Arimoto entropy, and Tsallis entropy. Besides, the estimation of the model parameters is performed through the ML method. Applications on two real data sets indicate that the proposed SPLi distribution achieves better fits than the other well-known competitive models.
Acknowledgement: I would like to thank all four reviewers and the academic editor for their interesting comments on the article. We appreciate the linguistic assistance provided by TopEdit (www.topeditsci.com) during the preparation of this manuscript.
Funding Statement: The author received no specific funding for this study.
Conflicts of Interest: The author declares no conflict of interest.
1. G. M. Cordeiro and M. de Castro, “A new family of generalized distributions,” Journal of Statistical Computation and Simulation, vol. 81, no. 7, pp. 883–898, 2011. [Google Scholar]
2. A. Alzaatreh, F. Famoye and C. Lee, “A new method for generating families of continuous distributions,” Metron, vol. 71, no. 1, pp. 63–79, 2013. [Google Scholar]
3. D. Kumar, U. Singh and S. K. Singh, “A New distribution using Sine function-its application to bladder cancer patients data,” Journal of Statistics Applications & Probability, vol. 4, no. 3, pp. 417–427, 2015. [Google Scholar]
4. A. S. Hassan, M. Elgarhy and M. Shakil, “Type II half logistic family of distributions with Applications,” Pakistan Journal of Statistics and Operation Research, vol. 13, no. 2, pp. 245–264, 2017. [Google Scholar]
5. M. Elgarhy, M. Haq, G. Ozel and N. Arslan, “A new exponentiated extended family of distributions with Applications,” Gazi University Journal of Science, vol. 30, no. 3, pp. 101–115, 2017. [Google Scholar]
6. A. M. Almarashi and M. Elgarhy, “A new muth generated family of distributions with applications,” Journal of Nonlinear Sciences and Applications, vol. 11, no. 10, pp. 1171–1184, 2018. [Google Scholar]
7. M. A. Haq and M. Elgarhy, “The odd Frèchet-G family of probability distributions,” Journal of Statistics Applications and Probability, vol. 7, pp. 185–201, 2018. [Google Scholar]
8. M. A. Aldahlan, F. Jamal, Ch. Chesneau, M. Elgarhy and I. Elbatal, “The truncated Cauchy power family of distributions with inference and applications,” Entropy, vol. 22, no. 3, pp. 346, 2020. [Google Scholar]
9. M. M. Badr, I. Elbatal, F. Jamal, Ch. Chesneau and M. Elgarhy, “The transmuted odd Fréchet-G family of distributions: Theory and applications,” Mathematics, vol. 8, no. 6, pp. 958, 2020. [Google Scholar]
10. R. A. Bantan, Ch. Chesneau, F. Jamal and M. Elgarhy, “On the analysis of new COVID-19 cases in Pakistan using an exponentiated version of the M family of distributions,” Mathematics, vol. 8, pp. 1–20, 2020. [Google Scholar]
11. S. AlMarzouki, F. Jamal, Ch. Chesneau and M. Elgarhy, “Topp-Leone odd Fréchet generated family of distributions with applications to COVID-19 data sets,” Computer Modeling in Engineering & Sciences, vol. 125, no. 1, pp. 437–458, 2020. [Google Scholar]
12. A. A. Al-Babtain, I. Elbatal, Ch. Chesneau and M. Elgarhy, “Sine Topp-Leone-G family of distributions: Theory and applications,” Open Physics, vol. 18, no. 1, pp. 574–593, 2020. [Google Scholar]
13. A. R. ZeinEldin, Ch. Chesneau, F. Jamal, M. Elgarhy, A. M. Almarashi et al., “Generalized truncated Frechet generated family distributions and their applications,” Computer Modeling in Engineering & Sciences, vol. 126, no. 1, pp. 1–29, 2021. [Google Scholar]
14. D. V. Lindley, “Fiducial distributions and Bayes’ theorem,” Journal of the Royal Statistical Society, Series A, vol. 20, pp. 102–107, 1958. [Google Scholar]
15. M. E. Ghitany, D. K. Al-Mutairi, N. Balakrishnan and L. J. Al-Enezi, “Power Lindley distribution and associated inference,” Computational Statistics & Data Analysis, vol. 64, no. 9, pp. 20–33, 2013. [Google Scholar]
16. A. Rényi, “On measures of entropy and information,” Proc. 4th Berkeley Symposium on Mathematical Statistics and Probability, vol. 1, pp. 47–561, 1960. [Google Scholar]
17. J. Havrda and F. Charvat, “Quantification method of classification processes, concept of structural a-entropy,” Kybernetika, vol. 3, pp. 30–35, 1967. [Google Scholar]
18. S. Arimoto, “Information-theoretical considerations on estimation problems,” Information and Control, vol. 19, no. 3, pp. 181–194, 1971. [Google Scholar]
19. C. Tsallis, “Possible generalization of Boltzmann-Gibbs statistics,” Journal of Statistical Physics, vol. 52, no. 1-2, pp. 479–487, 1988. [Google Scholar]
20. S. Dey, I. Ghosh and D. Kumar, “Alpha power transformed Lindley distribution: Properties and associated inference with application to earthquake data,” Annals of Data Science, vol. 6, no. 4, pp. 623–650, 2019. [Google Scholar]
21. H. Bakouch, B. Al-Zahrani, A. Al-Shomrani, V. Marchi and F. Louzad, “An extended Lindley distribution,” Journal of the Korean Statistical Society, vol. 41, no. 1, pp. 75–85, 2012. [Google Scholar]
22. V. K. Sharma, S. K. Singh, U. Singh and V. Agiwal, “The inverse Lindley distribution: A stress-strength reliability model with application to head and neck cancer data,” Journal of Industrial and Production Engineering, vol. 32, no. 3, pp. 162–173, 2015. [Google Scholar]
23. H. Linhart and W. Zucchini, “Model Selection,” New York: Wiley, 1986. [Google Scholar]
24. M. V. Aarset, “How to identify a bathtub hazard rate,” IEEE Transactions on Reliability, vol. 36, no. 1, pp. 106–108, 1987. [Google Scholar]
![]() | This work is licensed under a Creative Commons Attribution 4.0 International License, which permits unrestricted use, distribution, and reproduction in any medium, provided the original work is properly cited. |