![]() | Oncologie | ![]() |
DOI: 10.32604/Oncologie.2021.016041
ARTICLE
(English Version) Management of Cancer Patients by ARS Brittany during the COVID-19 Pandemic
1Agence régionale de santé Bretagne, 6 place de colombes, Rennes, 35000, France
2Oncobretagne-Centre Eugène Marquis, 19, Avenue de la Bataille Flandres-Dunkerque, Rennes, 35000, France
3Oncobretagne, 19, Avenue de la Bataille Flandres-Dunkerque, Rennes, 35000, France
4Pôle Régional de Cancérologie Bretagne-CHRU de Brest, Morvan, Bat.2 bis, 1er étage, 2 avenue Foch, Brest, 29200, France
*Corresponding Author: Thierry Levy. Email: thierry.levy@ars.sante.fr
Received: 02 February 2021; Accepted: 25 February 2021
ABSTRACT:
Introduction:For several centuries, scientists such as Avicenna have been trying to understand the processes involved in the spread of epidemics. Isolation instructions appeared during the black plague. Magistrates and crisis managers manage the protection of all populations. Nowadays, regional health agencies regulate the provision of health care even in times of health crisis. Methods: The creation of the COVID and Cancer regional committee organized and run by the ARS and the Oncobretagne regional cancer network enables exchanges between oncology health professionals. This committee relays information to national representatives: Ministry, INCa (National Cancer Institute) who adjust their recommendations to cancer patients. In addition, the players are alerted to the dysfunctions caused by the COVID pandemic and can improve their actions. Moreover, the action of the Brittany regional health agency immediately follows the instructions of the ministry and adapts them to the regional context. Results. The impact of the COVID pandemic in Brittany had little effect on chemotherapy, radiotherapy and oncological surgery activities in 2020 compared to 2019. Only oncological digestive surgery on all these organs shows a clear decrease in activity, it will require follow-up in the future. Surgical activity in otorhinolaryngology is also experiencing a decline to monitor. Maintaining the organization of RCPs (Multidisciplinary consultation meetings), regional RCPs and RCPs of recourse managed by the regional oncology pole does not present any major difficulty apart from logistical adjustments. The inclusions in therapeutic trials have decreased due to the promoters’ decisions but with no clear interruption. The decisions collaboratively taken by ARS Brittany and the regional cancer center allow the maintenance of therapeutic trials in Brittany and in the inter-region. The feedback from the experience carried out in Brittany continues to support the decisions taken by ARS (Regional Health Agency) Brittany to facilitate the care of cancer patients during the COVID pandemic period. Conclusion: The Brittany Regional Health Agency in collaboration with the Oncobretagne regional cancer network and the regional cancer center are succeeding in limiting the impact of the COVID pandemic for cancer patients. The creation of the COVID and Cancer committee is one of the organizations initiated by the Brittany Regional Health Agency and oncobretagne, which enables the day-to-day management of regional actions on the cancer theme. Few references exist to allow us a precise comparison with other international healthcare systems in the context of the COVID and Cancer action.
Keywords: Regional Health Agency; regional cancer network; regional cancer center; cancer patients; COVID pandemic; COVID and Cancer regional committees
“Medicine is the art of maintaining health and potentially curing a disease that has arisen in the body.” Originally, from Persia, Avicenna is one of the greatest scholars from medieval times; he was at the same time a philosopher, a doctor, a mathematician and an astronomer. At 18 years old, Avicenna had completed the study of medicine. At 22 years old, he joined the administration, and then he became Prime Minister. Through experimentation, he came to reliable observations [1]. From the 12th century to the 17th century, its Canon of Medicine provides the foundation for the teaching and practice of Muslim and Western medicine. The Canon of Medicine, one of its main works, is a clear and orderly sum of all the medical knowledge of its time, enriched by its own observations [2]. Attentive to contagious diseases; he is at the origin of empiricism in medical scientific demonstration.
1.1.2 The Black Death: Parallelism with the COVID Pandemic
Certain similarities are obvious with the coronavirus pandemic and the black plague, which ravaged Europe between 1347 and 1352. During the black plague, the first prophylactic isolation measures thus emerged (quarantine). During the Black Death, they avoided all contact with the sick.
Even today, the panic linked to the pandemic leads to suspicion and irrational behaviors (see social networks). Human beings continually forget that they live in coevolution with other living beings. It caused a high mortality, but the black plague did not upset our living conditions [3].
Coming from the Far East, following the Silk Road, to reach Europe, the Black Plague killed more than a third of Europeans in two years. The plague is above all an urban phenomenon, because the density of the population favors contagion. The response from the authorities was weak, at least in the kingdom of France, as the Italian cities put preventive measures in place. In 1348, we (“provost”) started writing hygiene ordinances, while the Italians wrote “Ricordi” (today: Barrier measures). Literature testifies to dramatic side effects. The epidemic is favorable to periods of confinement [4].
A large-scale bacterial shock in an unfavorable economic situation can well determine the eventual collapse of a society, which has achieved a high degree of organization. For more than a century, a catastrophic demographic situation and a depressed economic situation have not been able to block the characteristic processes of a global development dynamic. As early as the 12th century, the practice spread to endow hospitals with market incomes. Testamentary donations would later finance hospitals [5].
1.2 Situation in Brittany for Cancer [6]
-An estimated 19,018 new cancer cases per year.
-The three most common cancers are prostate, lung and colon ones in men, and breast, colon and lung ones in women.
-An estimated 8,623 cancer deaths per year.
-The regional incidence is comparable to metropolitan France and associated with excess mortality among men, while the regional situation is more favorable for women.
-There is an excess incidence and/or excess mortality of cancers linked to risk factors such as alcohol and tobacco.
-Excess mortality is important for melanoma of the skin.
-The situation is often more favorable in Ille-et-Vilaine and Côtes-d´Armor in terms of incidence and mortality compared to Finistère and Morbihan.
1.3 Missions of the Regional Health Agencies
ARSs (Regional health agencies) have two main missions: To steer public health policy in the regions and to regulate the supply of care. A regional health project (PRS) defines the strategy of an ARS [7]. Their general mission is to define and implement a coordinated set of programs and actions to achieve, at regional and sub-regional levels: The objectives of national health policy; the principles of social and medico-social action; and the fundamental principles of health insurance [8].
2.1 Regional and National COVID and Cancer Committee (Source Oncobretagne-ARS Brittany-INCa: National Cancer Institute)
A national steering group for the resumption of activity: the National COVID and Cancer Committee (3CN), led by INCa has been set up. It gathers health authorities, representatives of cancer networks, hospital federations and the National Health Insurance Fund (Cnam). Learned societies and regional screening centers are associated depending on the sessions. The two main objectives are to avoid the loss of opportunity for patients and allow the sustainability of the resumption of activity for the care structures.
The device is dynamic and responsive, see Fig. 1.

Figure 1: The committee’s plan (INCa, French version)
INCa proposes the establishment of regional committees on May 05, 2020.
The first meeting of the COVID and Cancer Regional Committee takes place on May 25, 2020.
Every month ARS Bretagne and Oncobretagne organize and lead the committee by videoconference. This regional committee is a variation of a national committee set up in early May 2020 by INCa.
The composition of the COVID and Cancer Regional Committee includes representatives of the:
-ARS (Regional health agency);
-Regional oncology networks: Oncobretagne, PRC (Regional Cancer Center), UCOG (Oncogeriatrics Coordination Unit of Brittany), POHO network (Pediatrics Onco Hematology West: Oncopediatrics), OB’AJA (Oncology Brittany Adolescents and Young Adults), Phare Grand Ouest and Oncogeneticians, Regional Center for the Management of Organized Screening (CRCDC), and OMéDIT (Observatory of drugs, medical devices and therapeutic innovations);
-3Cs (Oncology Coordination Centers);
-DACs (Coordination support mechanisms);
-Regional representatives of hospital federations (FHF: French Hospital Federation, FHP: Private Hospital Federation and FEHAP: Federation of Solidarity Private Hospitals and Assistance to Individuals);
-User representatives;
-URPS (Regional Unions of Health Professionals: Doctors, pharmacists, nurses, physiotherapists, dentists);
-Departments of authorized oncology establishments (CHU: University Hospital Center, ESPIC Private health establishment of collective interest and Private for-profit, CH: Hospital Center and GHT: Territory Hospital Group, CLCC: Cancer Center);
-Field professionals: Oncologists (Surgeons, Oncologists, Hematologists, Radiotherapists, Radiologists, Pathologists);
and from the Cancer League.
The aim is to process ascending and descending information between the players in oncology. Topics to be discussed: 1. Reprogramming the activity; 2. Methods of cooperation between establishments; 3. Access to diagnosis of people and the issues of giving up care; 4. Role of first resort; 5. Specific issues on pediatric oncology, oncogeriatrics, rare cancers.
The objective of the COVID and Cancer Regional Committee is to:
-Continue working on the assessment and follow up of cancer care in the current epidemic context (revival of activity, impact on different pathologies, follow up indicators, difficulties encountered, view of the various actors, etc.),
-Collect elements to feed and enrich the reflection at regional and national levels,
-The meetings of the regional committees make it possible to fuel exchanges and debates at the national level: “Supporting the resumption of cancer treatment activities by guaranteeing the quality and safety of care”.
The collection of information before or during the meetings is based on the Cancer Coordination Centers which are the main pilots of collection on the basis of standardized tools in conjunction with physicians who are members of the RCP (Multidisciplinary Consultation Meetings), health professionals, authorized oncology establishments, the DACs, and various oncology coordination structures, etc. Prior to the meeting, the committee makes sure that it has feedback from stakeholders in the field. Each structure, organization, and coordination team reviews regularly and transmits information. We gather information from the field during these committees in order to find different solutions to respond to the situations resulting from this crisis. The role of the committee is to share information between the different care structures and to facilitate the implementation of solutions to avoid or limit the consequences of the COVID-19 crisis on cancer diagnosis and treatment times.
2.2 Missions of Regional Cancer Networks [9]
Since their implementation under the impetus of the second Cancer Plan, the regional cancer network (RRC) has played a major role in supporting professionals; health establishments authorized for cancer treatment and regional health agencies (ARS) in a process of coordinating actors and improving the quality of practices and organizations in oncology.
We define four organizing principles for regional cancer networks:
1. Contribute to the coordination of the regional organization of oncology and to its visibility,
2. Promote the quality and safety of treatment for cancer patients,
3. Develop expertise and experimentation with joint innovative projects and support changes in the healthcare offer,
4. Contribute to the information and training of stakeholders, patients and their families on the oncology health path.
The main changes in RRC missions relate to the following elements:
-their positioning supported by the 2014-2019 Cancer Plan as real structures to support coordination and expertise in oncology with ARSs, health establishments and health professionals in oncology;
-reinforced support for RRC in the fields of oncology for the elderly and pediatric oncology and AJAs (Adolescents and young adults) with cancer in their region.
Oncobretagne is the name of the regional cancer network in Brittany.
As an extension of the coordination work carried out by health actors in each health area, in particular for the surgical activity. ARS Bretagne recommended the implementation of common staffs for the prioritization of interventions based on medical consultation, organization of transfers of interventions to another structure with the appropriate technical platform. It also provides for a phased deprogramming of the activity of establishments according to COVID occupancy levels in the region.
Thus, it is advisable for surgery to activate the rapid circuits of care (in fact the programs of improved rehabilitation after surgery and the outpatient route).
ARS Brittany regularly reiterates the need for appropriate maintenance of diagnostic activities for cancer surgery and transplants, as well as the aftercare of chronic pathologies (outpatient activities and consultations in particular).
2.4 Regional Coordination in Line with National Recommendations
Regional work is necessarily part of the extension of national recommendations.
ARS Brittany had regular contacts with the DGOS (General direction of the offer of care) and INCa last June, as soon as the confinement ended to set up certain devices useful for the oncology activity on the care and the various therapeutic conditions, in relay from the end of the state of health emergency. Following this, ARS Brittany communicated on the following measures:
• Exceptional authorizations (This is the transfer of carcinological activities to unauthorized technical platforms or it concerns the operation of heavy equipment),
• Support platforms for recruiting professionals,
• Medicines and equipment supplies,
• To promote clinical research with the creation of a working group of health professionals.
In addition, following the regional committee of June 23, ARS Bretagne supported the demands of health professionals on exemptions from teleconsultation. A decree is published in the Official Journal on April 23 [10]: It can be waived from the contractual provisions taken in application of 1° of article L162-14-1 of the social security code with regard to reimbursement by health insurance of only teleconsultation acts carried out by video transmission. Given the state of health emergency to deal with the COVID-19 epidemic, it thus introduces exceptional conditions for taking charge of teleconsultation acts that can be carried out by telephone for people residing in the white areas or not having the necessary equipment to carry out a video transmission “and falling under the following four situations:
• Patient showing symptoms of infection or being recognized as having COVID-19,
• Patient over 70 years old,
• Recognized patient suffering from a severe long-term illness (ALD),
• Pregnant patient.
An order [11] published in June in the Official Journal extended the full coverage of telemedicine acts by health insurance “until a date specified by decree, and at the latest until December 31, 2020”.
Health establishments authorized for oncology in Brittany have received the national recommendations of October 07, 2020 on the adaptation of the cancer treatment offer in the event of a COVID-19 epidemic recovery [12]. They explain the sanctuarization and organization of the oncology sector in times of epidemic recovery; the possibility of recourse to exceptional authorizations (in particular for activity transfers); maintenance of RCP and supportive care. They confirm the role of the regional “COVID and cancer” committee co-organized and co-animated by the ARS and regional cancer networks, in supporting professionals in the oncology sector during this health crisis. They adapt deprogramming through intra or inter-regional cooperation. They specify the organization of screening and diagnostic procedures, of which the cumulative delays can have a significant impact, in order to remind users of the need not to forego care. They also provide for the continuation and development of injectable chemotherapy and supportive care in HAD.
The health establishments authorized in cancerology in Brittany had already implemented or followed the majority of these measures. The recent survey carried out by ARS Bretagne and Oncobretagne on the COVID and regional cancer feedback presented above, see Fig. 6, confirmed this.
On October 28, 2020, the Minister of Health and Solidarity [13] asked all public and private health establishments to trigger white plans and to plan deprogramming to accommodate COVID patients. The best care conditions are necessary during deprogramming for patients treated for cancer, and requiring urgent care. Deprogramming must be the subject of a collegial decision by the medical community accompanied by a medical benefit/risk analysis according to the patient’s situation within a regulatory unit. The transfers of certain activities to other hospital sites, and/or the transfers will strengthen territorial and interregional cooperation.
2.5 Evolution of Recommendations from Learned Societies and Associated Regional Work
Regional work also follows on from the recommendations of learned societies.
The learned societies representing their discipline have also adapted the therapeutic methods used (radiotherapy, chemotherapy, hormone therapy, immunotherapy, surgery, etc.) during this epidemic period according to the potential indications to be offered to each of the cancer patients.
An example: Learned societies of gastroenterology, digestive endoscopy and digestive surgery of November 03, 2020 [14]:
“In collaboration with the regional oncology networks and the ARS, we are proposing to create COVID and Cancer Regional Committees whose role will be to share information between the different care structures and to facilitate the implementation of solutions to avoid or limit the consequences of the COVID-19 crisis on cancer diagnosis and treatment times.
Taking into account the loss of opportunity for the patients, deprogramming of cancer surgery is not considered except in cases of force majeure.”
The recommendations of learned societies are evolving and adapting to the crisis. INCa, national directives and now learned societies confirm the role of the regional COVID and Cancer committee.
3.1 Analysis of Confirmed COVID Cases and Prevalence Rate in Brittany (Source ARS Brittany and Public Health France)
Reminder: population in Brittany: 3,330,000 inhabitants.
The prevalence of COVID-19 was equivalent to many regions in France during the first wave, it is slightly lower during the second wave but remains equivalent to certain regions on the western side of the territory such as the New Aquitaine, see Tabs. 1 and 2.
Table 1: Confirmed COVID cases in Brittany and in New Aquitaine

Table 2: Prevalence of confirmed COVID cases in Brittany and in New Aquitaine

3.2 Analysis of Cancer Indicators
3.2.1Chemotherapy and Radiotherapy Sessions in Brittany: Comparison of 2019-2020 Activity (Source ATIH Site: Technical Agency for Information on Hospitalization)
The figure to be reached is 91.7% if the 2020 activity is smoothed over 12 months, i.e., 2.2 points less for radiotherapy and 0.7% more for chemotherapy, see Tabs. 3 and 4.
We do not benefit from the total figures for 2020.
Table 3: Chemotherapy sessions in Brittany: Comparison of 2019–2020 activity

Table 4: Public radiotherapy sessions in Brittany: Comparison of 2019–2020 activity

3.2.2 Surgical Activity in Oncology
We wanted to compare the activity in oncology from January to May 2020 compared to 2019. Overall, this activity in Brittany is rather stable. The method based on PMSI requests from January to May 2020 to consisted in comparing the six authorized surgical specialties, with 2019 activity smoothed over ten months (data subject to their completeness). There is a clear downward trend for digestive surgery (–7%) but also for otorhinolaryngology (–7%), see Fig. 2.

Figure 2: Surgical activity on the six specialties whose authorizations require thresholds. Comparison over the first ten months of 2020 compared to 2019 activity (Source ARS Brittany)
A complementary study on the ATIH website shows that colonic, hepatic and gastroesophageal surgery are affected. The end of organized screening for colon cancer during confinement and difficult access to diagnostic examinations (including digestive endoscopies) are probably at the origin of this finding. The hospital federation of France finds an 87% drop in diagnostic colonoscopies in France during the confinement period from March 03, 2020 to May 11, 2020 [15]. The decline in otorhinolaryngology surgery probably follows the adaptation of the indications of therapeutic methods given the COVID pandemic. Breast surgery activity is holding up, well despite the end of organized screening and disruption of access to diagnostic radiological examinations; see Fig. 2.
On an exhaustive request on all the specialties of the oncological surgical excision activity performed by INCa (National cancer institute) from March to October 2020, we find a 2020/2019 differential of –4% for the Brittany region which corresponds to the results presented above.
3.2.3 Monthly Indicators: RCP Sheets and RCP (Multidisciplinary Consultation Meetings) Sessions in Brittany (Source DCC Brittany, Oncobretagne)
There is an increase in the number of RCP sheets, see Fig. 3, recorded every month between 2019 and 2020 (+6.3% in total) and in the number of RCP sessions, see Fig. 4, between 2019 and 2020 except in May, July and October, see Figs. 5 and 6. The average monthly number of records taken in RCP is stable between 2019 and 2020.The continuation of the comparison carried out by Oncobretagne from July to December 2020 does not modify the results, including during the second wave, see Figs. 5 and 6.

Figure 3: Number of RCP sheets on the first 6 months of the year in 2019 Left: (grey columns) and 2020 Right: (green columns)

Figure 4: Number of RCP sessions over the first 6 months of the year in 2019 Left: (grey columns) and 2020 Right: (green columns)

Figure 5: Number of RCP sheets for the last 6 months of the year in 2019 Left: (blue columns) and Right: 2020 (green columns)

Figure 6: Number of RCP sessions for the last 6 months of the year in 2019 Left: (blue columns) and 2020 Right: (green columns)
ARS Brittany asked the 3Cs (Cancer Coordination Centers) to prioritize their mission of organizing the RCP as of May 2020.
The percentage of RCP included in the new Breton DCC (Communicating file in oncology) is 100% (Source: National cancer institute). RCP activity in Brittany fell slightly in May, July and October 2020.
3.2.4 Brittany Regional Cancer Center (PRC)
The Brittany regional oncology center (PRC) has a recourse and expertise, research and innovation mission. It receives funding from ARS Brittany. It manages the referral RCPs, the volume of which is significant. The health crisis has not changed the number of referral RCPs, see Tab. 5. The ARPEGO network (Access to Early and Innovative Clinical Research in the Great West) is a research network for clinical trials in the inter-region. Inclusions decreased due to the decrease in the opening of clinical trials by laboratories during this period, see Tab. 6. Upon confinement during the first wave, the ARS agreed with the PRC that patients could benefit from clinical trials if clinical and hospital conditions permitted them.
Table 5: Table of recourse RCPs managed by the 2019 and 2020 PRC (Source: Brittany regional cancer center)

Table 6: Table of inclusions in clinical trials by ARPEGO in 2019 and 2020 (Source: Brittany regional cancer center)

We presented a summary of our work by SWOT to the National COVID and Cancer Committee on three occasions: On 05 28 2021, 09 07 2020 and 03 12 2020, see Tab. 7. In November 2020, the committee organizers wrote a summary of regional work on COVID and cancer in order to continue the regional action plan. INCa receives our summary in the form of a SWOT on November 02, 2020.
Table 7: Regional feedback from experiences on COVID and cancer in Brittany

This summary addresses the following themes: Resource management including human resources, cooperation, pathways, diagnosis, treatment and treatment alternatives. For this study, we took into account the reports of the regional and territorial committees. The data transmitted by the 3Cs (monitoring of the RCP activity) and their interventions during the committees are analyzed. Certain regional committees tackle the subjects by population approach or by theme.
The main topics discussed during the committees are as follows. Some seniors due to COVID risk have discontinued care. This population is a population at risk for the COVID disease. The committee has monitored the drugs in tension as well as the molecules used for chemotherapy and anesthesia. Surgical resumption of establishments cannot exceed 50 to 60% of the activity recorded before the epidemic just after the confinement period. The difficulties of accessing the technical platform, in particular for digestive endoscopies, are the subject of numerous communications. There is a decrease in the activity of organized cancer screenings in March, April and May due to the cessation of these activities during the confinement period (until May 11, 2020). Usually organized screening can detect 1500 patients with colon and breast cancer each year. This results in diagnostic delays resulting from the deprogramming of oncology diagnostic tests, and the stopping of organized screenings. In pediatric oncopediatrics, there is no impact on therapeutic management. There are no diagnostic delays in adolescents and young adults and no delays in treatment outside of allogeneic hematopoietic stem cell transplantation. HAD (home hospitalization) offers for chemotherapy and to cover transfusion needs have been developed during this period and have opened up prospects for the future. Radiation therapy maintains these treatment sessions by applying barrier gestures and adapting the programming. A committee was mainly dedicated to users facing this crisis with the participation of the League against cancer, the Regional Conference on Health and Autonomy (CRSA), and the Brocéliande coordination support system.
4.1 Complementary Work Aimed at Improving Cancer Care
The COVID crisis has not suspended the regional action plan for the care of patients with cancerous pathologies.
Indeed, there are also many other initiatives with Oncobretagne, in particular in supportive care (call for projects on APA: Adapted Physical Activity, dietetics and psychological support). Supportive care effector structures are working on the following path, which includes:
-A functional and motivational physical activity assessment carried out by a professional and subject to an adapted physical activity project, and where applicable, a psychological assessment and/or a dietary assessment;
-Dietary and/or psychological follow-up consultations.
The Goal is to improve the quality of life of cancer patients and prevent recurrence.
This call for projects made it possible to select projects of very different origins: multi-professional health centers, regional professional health communities, coordination support systems and health establishments, authorized in oncology, public and private. These projects cover the whole of Brittany, trying to focus on the areas most affected by cancer.
4.2 Perspectives for Regional Research
At the same time, ARS (regional health agency) Bretagne, in conjunction with the Regional Cancer Center and Oncobretagne, has set up working groups bringing together medical experts in oncology on specific subjects:
-Clinical research,
-Use of health data,
-HAD (Home Hospitalization)
-Digestive endoscopy
This was a further request from healthcare professionals during the first meetings of the COVID and Cancer committees. A working group met in June on health data processing, then on clinical surveys in June.
Work is scheduled on digestive endoscopy in order to limit diagnostic delays and loss of opportunity for the patient and HAD to supplement the supply of chemotherapy, cover transfusion needs (in particular in hematology) or in supportive care, during this crisis. The increase in demand in the region during the summer prompted consideration of a regional organization of chemotherapy activity.
4.3 The “CROIRE” Project (COVID et Recherche clinique en Oncologie Impact Régional) (= “BELIEVE”; COVID and Clinical Research in Regional Impact Oncology) (Source Brittany regional cancer center)
The Brittany regional cancer center has proposed to measure the impact of the COVID pandemic on certain sectors of activity such as clinical research and screening as well as the risk of loss of opportunity for patients.
Inclusion in a therapeutic trial for a patient provides access to optimization of treatment. It is the source of disease a monitoring. It participates in the proper use of the drug. There has been a continuous increase in the inclusion of patients in clinical trials since 2008; the goal is to identify in each region the impact of the COVID pandemic on therapeutic trials. Through this initiative, we bring together all the authorized public and private oncology centers and cancer centers. The method consists in sending questionnaires (with the help of the PACA region) on the clinical research environment in times of crisis in a retrospective manner. A second component will be prospective.
Working groups from the regional committee validate support for clinical research despite the pandemic. The inclusion in the most innovative trials is a real chance. ARS Brittany supports the “CROIRE” project validated by INCa. The lessons of these studies will allow organizations to better adjust to clinical research despite a health crisis. The research networks thus federated improve their work dynamics.
4.4 A Method at the Service of Patients, Healthcare Professionals and Establishments in the Region
The studies published during the COVID crisis have different contents depending on the topics. The definition of the COVID disease is clinical, and/or biological, and/or radiological is a key point. For Cancer and COVID studies, the organ affected as well as the stage of classification of the cancer should preferably be included.
At ARS, we have considered collecting indicators on certain cancers that we consider to be at risk.
This is the case with breast and colon cancer due to the stoppage, during the period of confinement, of organized screening and difficulties in accessing diagnosis and investigations. The INCa made identical findings.
The following methodological axes guide the work during a pandemic.
1. Observe, make hypotheses and verify hypotheses: “empiricism”.
2. Data collection circuits enable and support the conduct of COVID-19 and non COVID-19 studies.
3. Choose the studies suited to the situation.
The goal is to be able to specify the impacts of the COVID pandemic on cancer patients and to counter them.
Studies on the impact of COVID-19 on cancer treatment are underway (the Arc Foundation: www.fondation-arc.org,cancer-et-covid19 and Gustave Roussy: www.gustaveroussy.fr).
Epi-Phare studies the consumption of acts and drugs compared to 2019 and shows a significant decrease in colonic preparations [16].
There is work through a national cohort that measures the risk in patients treated for cancer. The cohort analysis shows in particular two risk factors for the severity of COVID disease: recent chemotherapy and the primary thoracic site of the tumor [17].
International studies find identical results on sometimes smaller cohorts.
A Chinese study confirms the fact that patients with cancer are at higher risk of infection by COVID-19. The progression to a severe form is more frequent, especially if the patient benefits from an anti-tumor treatment within the two preceding weeks. Patients in the metastatic stage are more at risk. The most common cancer is bronchial cancer. The article specifies the stages and location of cancer [18].
Another study in the Lancet indicates that lung cancer was the most common. A quarter of the patients included in the study had had surgery or chemotherapy in the previous month and the rest were in follow-up after surgery [19].
Chouaid describes that the COVID-19 epidemic has placed a considerable strain on health care systems in all countries. He analyzes published studies on lung cancer. The impacts are multiple, in particular for patients treated for cancer. Epidemiologically, the largest cohort on this topic, Teravolt, which has included 1012 patients, returns to a 72% hospitalization rate, and a 56% rate of aggravation and a mortality rate of 32%. National and international recommendations converge on many points, in particular the need to protect the patient and his family from COVID. Regarding the management of patients with lung cancer, it has been necessary to adjust the methods of management of systemic treatments, but also oral treatments. When infected, patients with lung cancer have a higher risk of worsening. Metastatic status is associated with a higher risk of mortality. The characteristics of the tumor and treatments, allow us to classify patients into three risk categories [20].
4.5 Global Health Systems and the Health Crisis
To date, it is difficult to have accurate information for the management of cancer patients in this health context by international health systems. France and its regions have strengths in this management. This article describes this management. They could allow the reproduction of solutions in a health crisis.
Japan, as in Western countries, is facing with the adaptation of its healthcare system. The health and social insurance system in Japan is very efficient, with few intensive care and resuscitation beds. Like European countries, Japan has had to manage the shortage of masks and medical equipment. A “New Coronavirus Response Center” to advise authorities on the evolution of the virus and recommended measures is being set up. To reduce contact, the state of health emergency is from mid-April to the end of May (April 16 to May 25). Japan had already implemented a cluster control strategy. Teleworking has developed in the most affected cities and in Tokyo. In the provinces, outside large urban areas, there is a reduced spread of the virus. A country where a quarter of the population is over 65 years old experienced an exceptionally low number of deaths at the end of the confinement period. Beyond the measures adopted to avoid hospital overcrowding, the health and behavioral characteristics of Japanese society, accustomed to wearing a mask, without physical contact, and traditionally respecting strict hygiene, played a role, as did the very limited number of overweight people. Japanese management, based on pragmatism, apparently bore fruit before the second wave periods [21].
The CDC Centers for Disease Control and Prevention is a public health surveillance organization in the United States. Its remit is the prevention of preventable morbidity and mortality in several areas and the construction of health statistics. It covers what dozens of institutions do in France: National surveillance, operational research, reference laboratories, vaccination, statistical center for causes of death, alert and emergency call, etc. The tools for their prevention are: observation; research; intervention; information; communication; training… The CDCs have no regulatory function unlike the FDA Food and Drug Administration, which implements regulations, the CDCs only develop recommendations accompanied by financial incentives. The CDCs have an indirect regulatory role that relies on scientific expertise. CDC members are present around the world on all epidemiological fronts. At the World Health Organization, they implement CDC recommendations on behalf of the United Nations [22]. At the beginning of a crisis, the American CDC inspires the action protocols of its foreign counterparts.
Present in all states, the CDC has nearly 15,000 employees who can be mobilized at any time. Epidemiological risk surveillance networks ensure that the entire country is covered.
This enables rapid communication of suspicious signals to federal authorities [23]. One of the bodies dealing with cancer in the United States is the National Cancer Institute (NCI). It is a federal institute for cancer research in the United States. The American Cancer Society (ACS) is a non-profit research organization for cancer control. The ACS invests in cancer research and patient support while providing resources such as education on cancer prevention, treatment and early detection (Internet source).
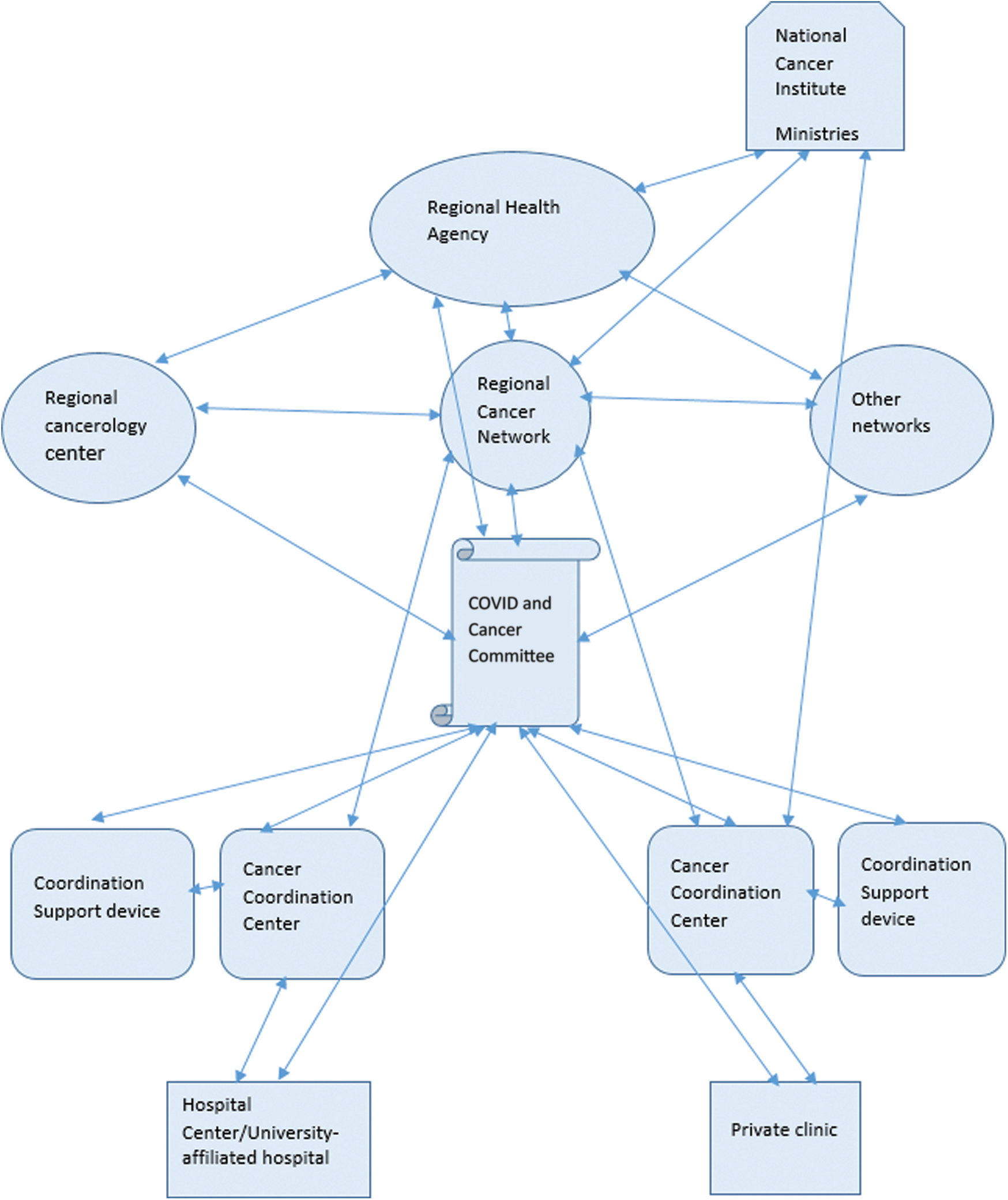
Managing an epidemic today requires the involvement of all stakeholders. Oncology is no exception to this rule. The Brittany Regional Health Agency in collaboration with the Oncobretagne regional cancer network and the regional cancer center, see Fig. 7, are succeeding in limiting the impact of the COVID pandemic for cancer patients. The creation of the COVID and Cancer committee followed by constant improvements in its organization, format and distribution allow a downward transmission to health professionals and health establishments and an upward transmission to the Brittany regional health agency as well as national institutions (Inca, Ministry) managing the crisis and cancer. This emphasizes rapid and effective decision-making. The facilitation of projects such as “CROIRE” on clinical trials unites stakeholders, including at the national level. Tomorrow, these same tools will allow the monitoring of vaccination and its results on the population of cancer patients. Few references exist to allow us a precise comparison with other international healthcare systems in the context of the COVID and Cancer action. This is the interest of this testimony.

Figure 7: Interactions and organization of oncology in Brittany during the COVID pandemic
Acknowledgement: We would like to thank all the collaborators, organizers, speakers and participants of the regional COVID and Cancer committees in Brittany. We also thank Mélanie VIELLANT HAAS for her help.
Funding Statement: The authors received no specific funding for this study.
Conflicts of Interest: The authors declare that they have no conflicts of interest to report regarding the present study. Jean-Philippe Metges: Editor in chief of ONCOLOGIE Journal (ISSN: 1292-3818 Print, ISSN: 1765-2839 Online).
1. Avicenne (Abu Ali al-Hussein ibn-Abdullah Ibn-Sina) (s.d.). medarus.org. https://www.medarus.org/Medecins/MedecinsTextes/avicenne.html. [Google Scholar]
2. Avicenne (Ibn Sînâ) 980-1037 (s.d.). classes.bnf.fr. http://classes.bnf.fr/dossitsm/b-avicen.htm. [Google Scholar]
3. Trouillard, S. (2020). De la peste noire au coronavirus, « on réagit toujours de la même manière ». www.france 24.com. [En ligne]. https://www.france24.com/fr/20200406-de-la-peste-noire-au-coronavirus-on-r%C3%A9agit-toujours-de-la-m%C3%AAme-mani%C3%A8re. [Google Scholar]
4. Bastié, E. (2020). Quand la Peste noire bouleversait l’Occident. www.lefigaro.fr. https://www.lefigaro.fr/vox/histoire/quand-la-peste-noire-bouleversait-l-occident-20200323. [Google Scholar]
5. Arnoux, M. (2005). « Croissance et crises dans le monde médiéval xie-xve siècle ». Cahiers du monde russe [En ligne], 46, 1–2. DOI 10.4000/monderusse.8787. https://journals.openedition.org/monderusse/8787. [Google Scholar] [CrossRef]
6. Billot-Grasset, A., Cariou, M., Robaszkiewicz, M., Nousbaum, J. B., Gagnière, B. et al. (2019). Estimations régionales et départementales d’incidence et de mortalité par cancers en France, 2007-2016-Bretagne. Santé publique, 2019, 1–167. [Google Scholar]
7. Garcia Senotier, C. (2018). Connaitre et comprendre l’environnement des fonctions publiques et la place de l’ARS. ARS Brittany Training. [Google Scholar]
8. Gey-Coué, M. (2019). Les outils de coopération: quelles évolutions sur les missions en ARS? Centre National de l’Expertise Hospitalière. [Google Scholar]
9. Ministère des solidarités et de la santé (2020). Instruction n° DGOS/R3/INCA/2019/248 du 02 décembre 2019 relative à l’évolution des missions des réseaux régionaux de cancérologie. Bulletin officiel du ministère de la santé, de la protection sociale et de la solidarité, 2019(12), 1–17. https://solidarites-sante.gouv.fr/fichiers/bo/2019/19-12/ste_20190012_0000_0045.pdf. [Google Scholar]
10. Ministère des solidarités et de la santé (2020). Décret no 2020-459 du 21 avril 2020 modifiant le décret no 2020-73 du 31 janvier 2020 portant adoption de conditions adaptées pour le bénéfice des prestations en espèces pour les personnes exposées au coronavirus. Journal officiel de la République Française, JORF n° 0099(6/112), 1–2. https://www.legifrance.gouv.fr/eli/decret/2020/4/21/SSAS2008838D/jo/texte. [Google Scholar]
11. Ministère des solidarités et de la santé (2020). Ordonnance no 2020-737 du 17 juin 2020 modifiant les délais applicables à diverses procédures en matière sociale et sanitaire afin de faire face aux conséquences de la propagation de l’épidémie de COVID-19. Journal officiel de la République Française, JORF n° 0149(10/127), 1–3. https://www.legifrance.gouv.fr/eli/ordonnance/2020/6/17/SSAZ2014430R/jo/texte. [Google Scholar]
12. Ministère des solidarités et de la santé (2020). Adaptation de l’offre de traitement du cancer en situation de reprise épidémique COVID-19, MINSANTE n° 167 du 07 octobre 2020. [Google Scholar]
13. Veran, O., Ministère des solidarités et de la santé (2020). Lettre Ministre-Déprogrammation et continuité des soins. MINSANTE n° 176 du 28 octobre 2020. [Google Scholar]
14. Société Nationale Française de Gastroentérologie (SNFGEFédération Francophone de Cancérologie Digestive (FFCDGroupe Coopérateur multidisciplinaire en Oncologie (GERCORFédération Nationale des Centres de Lutte Contre le Cancer (UNICANCERSociété Française de Chirurgie Digestive (SFCD) et al. (2020). Prise en charge des cancers digestifs pendant la 2ème vague pandémique COVID-19. Thésaurus national de Cancérologie Digestive. www.snfge.org. https://www.snfge.org/download/file/fid/4080. [Google Scholar]
15. Finkel, S., Séguret, F., Meunier, C., Fédération Hospitalière de France, DIM CHU Montpellier (2020). Estimation de l’impact à M7 de l’épidémie de COVID-19 sur l’activité Hors COVID en France. e-SNHosp Seminar. https://www.fhf-hdf.fr/2020/11/28/estimation-de-limpact-de-la-1ere-vague-de-lepidemie-de-covid-19-sur-lactivite-hors-covid-en-france/. [Google Scholar]
16. Weill, A., Drouin, J., Desplas, D., Cuenot, F. Dray-Spira, R. et al. (2020). Usage des médicaments de ville en France durant l’épidémie de la COVID-19 –point de situation jusqu’au 13 septembre 2020 www.epi-phare.fr, Rapport 4. https://www.epi-phare.fr/rapports-detudes-et-publications/covid-19-usage-des-medicaments-de-ville-en-france-rapport4/. [Google Scholar]
17. Lièvre, A., Turpin, A., Ray-Coquard, I., Le Malicot, K. Thariat, J. et al. (2020). Risk factors for Coronavirus Disease 2019 (COVID-19) severity and mortality among solid cancer patients and impact of the disease on anticancer treatment: A French nationwide cohort study (GCO-002 CACOVID-19). European Journal of Cancer, 141(7), 62–81. DOI 10.1016/j.ejca.2020.09.035. [Google Scholar] [CrossRef]
18. Zhang, L., Zhu, F., Xie, L., Wang, C., Wang, J. et al. (2020). Clinical characteristics of COVID-19 infected cancer patients: a retrospective case study in 3 hospitals within Wuhan, China. Annals of Oncology, 31(7), 894–901. DOI 10.1016/j.annonc.2020.03.296. [Google Scholar] [CrossRef]
19. Liang, W., Guan, W., Chen, R., Wang, W., Li, J. et al. (2020). Cancer patients in SARS-CoV-2 infection: a nationwide analysis in China. Lancet Oncology, 21(3), 335–337. DOI 10.1016/S1470-2045(20)30096-6. [Google Scholar] [CrossRef]
20. Chouaid, C. (2020). Cancer du poumon à l’ère du COVID-19. Revue des Maladies Respiratoires, Actualités 2020, 12(2S), 378–382. [Google Scholar]
21. Niquet, V. (2020). Le « miracle » japonais face à la COVID-19: Quelles réponses et quelles conséquences?. Fondation pour la recherche stratégique, Note, 2020(50), 1–12. https://www.frstrategie.org/publications/notes/miracle-japonais-face-covid-19-quelles-reponses-quelles-consequences-2020. [Google Scholar]
22. George-Guiton, A., Médecin-inspecteur de santé publique, Direction générale de la santé (1994). CDC d’Atlanta, Centers for disease control and prevention, Etats-Unis. Actualité et dossier en santé publique, 7, 8–10. [Google Scholar]
23. Rozenblum, S. D. (2020). « Aux États-Unis le-coronavirus va-mettre à l’épreuve le système de soins ». www.lemonde.fr. https://www.lemonde.fr/idees/article/2020/03/05/aux-etats-unis-le-coronavirus-va-mettre-a-l-epreuve-le-systeme-de-soins_6031867_3232.html. [Google Scholar]
(French Version) Gestion des Patients Atteints de Cancer par l’ARS Bretagne pendant la Pandémie de COVID-19
1Agence régionale de santé Bretagne, 6 place de colombes, Rennes, 35000, France
2Oncobretagne-Centre Eugène Marquis, 19, Avenue de la Bataille Flandres-Dunkerque, Rennes, 35000, France
3Oncobretagne, 19, Avenue de la Bataille Flandres-Dunkerque, Rennes, 35000, France
4Pôle Régional de Cancérologie Bretagne-CHRU de Brest, Morvan, Bat.2 bis, 1er étage, 2 avenue Foch, Brest, 29200, France
*Auteur Correspondant: Thierry Levy. Courriel: thierry.levy@ars.sante.fr
Received: 02 February 2021; Accepted: 25 February 2021
Abstract: Introduction. -Depuis plusieurs siècles, les scientifiques comme Avicenne essaient de comprendre les processus de propagation des épidémies. Les consignes d'isolement sont apparues pendant la peste noire. Les magistrats et gestionnaires de crises gèrent la protection de toutes les populations. De nos jours, les agences régionales de santé régulent l’offre de soins y compris en période de crise sanitaire. Méthodes. -La mise en place du comité régional COVID et Cancer organisé et animé par l’Agence Régionale de Santé Bretagne et le réseau régional de cancérologie Oncobretagne, permet les échanges entre les professionnels de santé en oncologie. Ce comité relaie les informations aux représentants nationaux: ministère, INCa (Institut national du cancer) qui ajuste leurs recommandations vis à vis des patients atteints de cancer. Les acteurs sont alertés sur les dysfonctionnements entraînés par la pandémie COVID et peuvent améliorer leur organisation. De plus l’action de l’agence régionale de santé Bretagne se cale immédiatement sur les consignes du ministère et les adapte au contexte régional. Résultats. -L’impact de la pandémie COVID en Bretagne a peu affecté les activités de chimiothérapie, de radiothérapie et de chirurgie oncologique en 2020 par rapport à 2019. Seule la chirurgie digestive oncologique sur tous ces organes montre une diminution nette d’activité, elle nécessitera un suivi à l’avenir. L’activité chirurgicale en otorhinolaryngologie connait aussi une baisse à surveiller. Le maintien de l'organisation des RCP (Réunions de concertation pluridisciplinaires), des RCP régionales et des RCP de recours gérés par le pôle régional de cancérologie ne présente pas de difficulté majeur en dehors des ajustements logistiques. Les inclusions dans les essais thérapeutiques baissent suite aux décisions des promoteurs mais sans interruption nette. Les décisions prises entre l’ARS (Agence régionale de santé) Bretagne et le pôle régional de cancérologie permettent le maintien des essais thérapeutiques en Bretagne et dans l’interrégion. Le retour d’expérience réalisé en Bretagne continue à favoriser les décisions prises par l’ARS Bretagne pour faciliter la prise en charge des patients atteints de cancer en période de pandémie COVID. Conclusion. -L’Agence régionale de santé Bretagne en collaboration avec le réseau régional de cancérologie Oncobretagne et le pôle régional de cancérologie réussissent à limiter l’impact de la pandémie COVID pour les patients atteints de cancer. La création du comité régional COVID et Cancer est une des organisations à l’initiative de l’agence régionale de santé Bretagne et d’oncobretagne qui permet de gérer au quotidien les actions régionales sur la thématique cancer. Peu de références existent pour nous permettre une comparaison précise avec les autres systèmes de soins internationaux dans le cadre de l’action COVID et Cancer.
Keywords: Agence Régionale de Santé; Réseau régional de cancérologie; Pôle régional de cancérologie; Patients atteints de cancer; Pandémie COVID; Comité régional COVID et Cancer
« La médecine est l'art de conserver la santé et éventuellement, de guérir la maladie survenue dans le corps ». Originaire de Perse, Avicenne est l'un des plus grands savants à l'époque médiévale, il fut à la fois philosophe, médecin, mathématicien et astronome. A 18 ans Avicenne avait achevé l'étude de la médecine. A 22 ans, il intègre l'administration, puis il devient Premier Ministre. Grâce à l'expérimentation, il parvint à des observations fiables [1]. Du XIIe au XVIIe siècle, son Canon de la médecine jette les bases de l'enseignement et de la pratique de la médecine musulmane et occidentale. Le Canon de la médecine, une de ces œuvres principales, est une somme claire et ordonnée de tout le savoir médical de son temps, enrichi de ses propres observations [2]. Attentif aux maladies contagieuses, il est à l’origine de l’empirisme en matière de démonstration scientifique médicale.
1.1.2 La peste noire: parallélisme avec la pandémie de COVID
Certaines similitudes sont flagrantes avec la pandémie de coronavirus et la peste noire qui a ravagé l’Europe entre 1347 et 1352. Au temps de la peste, les premières mesures prophylactiques d'isolement voient ainsi le jour(quarantaine). Lors de la peste noire, ils ont très vite compris qu'il fallait éviter tout contact avec les malades.
Aujourd’hui encore, la panique liée à la pandémie entraîne des suspicions et des comportements irrationnels (voir les réseaux sociaux). L'homme oublie continuellement qu'il vit en coévolution avec d'autres êtres vivants. Elle a engendré une forte mortalité, mais la peste noire n'a pas bouleversé les cadres de vie [3].
Venue d’Extrême-Orient, en suivant la route de la soie, pour atteindre l’Europe, la Peste Noire, emporta en deux ans plus du tiers des Européens. La peste est surtout un phénomène urbain, car la densité de la population favorise la contagion. La réponse des autorités fut faible, du moins dans le royaume de France, alors que les cités italiennes ont mis des mesures préventives en place. Dès 1348 on (« prévot ») rédige des ordonnances d’hygiène. Les italiens eux rédigent des « Ricordi » (aujourd’hui : mesures barrières). La littérature témoigne des effets collatéraux absolument dramatiques. L’épidémie est favorable aux périodes de confinement [4].
Un choc bactérien de grande ampleur dans une conjoncture défavorable peut parfaitement déterminer à terme l’effondrement d’une société parvenue à un haut degré d’organisation. Sur plus d’un siècle, une situation démographique catastrophique et une conjoncture économique déprimée n’ont pu bloquer des processus caractéristiques d’une dynamique globale de développement. Dès le XIIe siècle, l’usage s’est répandu de doter les hôpitaux des revenus du marché. Les dons testamentaires financeront par la suite les hôpitaux [5].
1.2 Point de situation en Bretagne pour le cancer [6]
• On estime par an à 19 018 le nombre de nouveaux cas de cancer.
• Les 3 cancers les plus fréquents, sont prostate, poumon et colon chez l’homme et sein, colon et poumon chez la femme.
• On estime à 8623 le nombre de décès par cancer et par an.
• L’incidence régionale est comparable à la France métropolitaine et associée à une surmortalité chez les hommes alors que la situation régionale est plus favorable chez les femmes.
• Il existe une sur-incidence et/ou une surmortalité des cancers liés aux facteurs de risque comme l’alcool et le tabac.
• La surmortalité est importante pour le mélanome de la peau.
• La situation est souvent plus favorable en Ille-et-Vilaine et en Côtes-d’Armor en ce qui concerne l’incidence et la mortalité par rapport au Finistère et au Morbihan.
1.3 Missions des Agences Régionales de Santé
Les ARS (Agences régionales de santé) assurent deux grandes missions: le pilotage de la politique de santé publique en région et la régulation de l’offre de soins. La stratégie d’une ARS est définie par un projet régional de santé (PRS) [7]. Leur mission générale est de définir et mettre en œuvre un ensemble coordonné de programmes et d’actions concourant à la réalisation, à l’échelon régional et infrarégional: des objectifs de la politique nationale de santé; des principes de l’action sociale et médico-sociale; des principes fondamentaux de l’Assurance maladie [8].
2.1 Un comité COVID et Cancer Régional et National (Source Oncobretagne-ARS Bretagne-INCa)
Un groupe de pilotage national de la reprise d’activité: Comité COVID et Cancer National (3CN), animé par l’INCa (Institut national du cancer) a été mis en place. Il rassemble les autorités sanitaires, les représentants des réseaux de cancérologie, les fédérations hospitalières et la Caisse nationale d’assurance maladie(Cnam).Les sociétés savantes et les centres régionaux de dépistage sont associées selon les séances .Les deux objectifs principaux sont d’éviter la perte de chance aux patients et de permettre la soutenabilité de la reprise d’activité pour les structures de soins.
Le dispositif est dynamique et réactif, voir Fig. 1.

Figure 1: Dispositif du comité (Source INCa)
L’INCa propose la mise en place de comités régionaux le 5 05 2020.
La première réunion du Comité Régional COVID et Cancer a lieu le 25 mai 2020.
Tous les mois l'ARS Bretagne et Oncobretagne organisent et animent le comité en visio-conférence. Ce comité régional est une déclinaison du comité national mis en place début mai 2020 par l’INCa.
La composition du Comité Régional COVID et Cancer comporte des représentants de l’ARS (Agence régionale de santé); des réseaux régionaux de cancérologie: Oncobretagne, le PRC ( Pôle régional de Cancérologie), l’ UCOG (Unité de Coordination d'Oncogériatrie) Bretagne, le réseau POHO (Pédiatrie Onco Hémato Ouest: Oncopédiatrie), d’OB’AJA (Oncologie Bretagne Adolescents et Jeunes Adultes), de Phare Grand Ouest et des Oncogénéticiens; des 3C (Centres de Coordination en Cancérologie); du Centre Régional de Gestion des Dépistages Organisés (CRCDC); de l’OMéDIT (Observatoire du médicament, des dispositifs médicaux et des innovations thérapeutiques); des DAC (Dispositifs d’appui à la coordination); des délégués régionaux des Fédérations hospitalières (FHF: Fédération Hospitalière de France, FHP: Fédération de l'Hospitalisation Privée et FEHAP: Fédération des Etablissements Hospitaliers et d'Aide à la Personne privés solidaires); des représentants des usagers; des URPS (Unions Régionales de Professionnels de Santé: médecins, pharmaciens, infirmiers, kinésithérapeutes, Dentistes); des directions des établissements autorisés en cancérologie (CHU: Centre Hospitalier Universitaire, ESPIC: Etablissement de santé privé d'intérêt collectif et Privés à but lucratif, CH: Centre Hospitalier et GHT: Groupe Hospitalier du Territoire, le CLCC: Centre de Lutte Contre le Cancer); des Professionnels de terrain: Médecins cancérologues (Chirurgiens, Oncologues, Hématologues, Radiothérapeutes, Radiologues, Anatomopathologistes) et de la Ligue contre le cancer.
Le but est de traiter une information ascendante et descendante entre les acteurs de la cancérologie. Les Thèmes à discuter: 1. Reprogrammation de l’activité; 2. Modalités de coopérations entre établissements; 3. L’accès au diagnostic des personnes et les enjeux du renoncement aux soins; 4. Rôle du premier recours; 5. Enjeux spécifiques: oncopédiatrie, oncogériatrie, cancers rares.
L’objectif du Comité Régional COVID et Cancer est de:
-Poursuivre le travail sur l’état des lieux et le suivi de la prise en charge des cancers dans le contexte épidémique actuel (relance de l’activité, impact sur les différentes pathologies, indicateurs de suivi, difficultés rencontrées, regard des différents acteurs…)
-Recueillir des éléments pour alimenter et enrichir la réflexion au niveau régional et national
-Les réunions des comités régionaux permettent d’alimenter les échanges et débats au niveau national: « Accompagner la reprise des activités de traitement du cancer en garantissant la qualité et la sécurité des soins »
Le recueil des informations en amont ou pendant les réunions s’appuie sur les Centres de Coordination en Cancérologie (3C) qui sont les principaux pilotes de recueil sur la base d’outils standardisés en lien avec les médecins membres des RCP (Réunions de Concertation pluridisciplinaire), les professionnels de santé, les établissements autorisés en cancérologie, les DAC, et les différentes structures de coordination en cancérologie… En amont de la réunion, le comité s’assure qu’il dispose de retours des acteurs de terrains. Chaque structure, organisation, équipe de coordination fait un point régulièrement et transmet l’information. On recueille les informations de terrain lors de ces comités afin de trouver différentes solutions pour répondre aux situations qui résultent de cette crise. Le rôle du comité est de partager l'information entre les différentes structures de prise en charge et de faciliter la mise en œuvre de solutions pour éviter ou limiter les conséquences de la crise COVID-19 sur les délais de diagnostic et de traitement du cancer.
2.2 Missions des réseaux régionaux de cancérologie [9]
Depuis leur mise en place sous l’impulsion du deuxième Plan cancer, les réseaux régionaux de cancérologie (RRC) jouent un rôle majeur pour accompagner les professionnels, les établissements de santé autorisés au traitement du cancer et les agences régionales de santé (ARS) dans une démarche de coordination des acteurs et d’amélioration de la qualité des pratiques et des organisations en cancérologie.
On définit quatre axes d'organisation pour les réseaux régionaux de cancérologie:
1). Contribuer à la coordination de l'organisation régionale de la cancérologie et à sa lisibilité,
2). Promouvoir la qualité et la sécurité des traitements des patients atteints de cancers,
3). Développer l’expertise et l’expérimentation de projets communs innovants et accompagner les évolutions de l’offre de soins,
4. Contribuer à l’information et à la formation des acteurs, des patients et de leurs proches sur le parcours de santé en cancérologie.
Les principales évolutions des missions des RRC portent sur les éléments suivants:
-leur positionnement porté par le Plan cancer 2014–2019 comme de véritables structures d’appui à la coordination et d’expertise en cancérologie auprès des ARS, des établissements de santé et des professionnels de santé en cancérologie;
-un appui renforcé des RRC aux champs de la cancérologie du sujet âgé et de la cancérologie pédiatrique et des AJA (Adolescents et jeunes adultes) atteints de cancer de leur région.
Oncobretagne désigne le réseau régional de cancérologie en Bretagne.
2.3 Des recommandations régionales
Dans le prolongement des travaux de coordination menés par les acteurs de santé sur chaque territoire de santé, notamment pour l’activité chirurgicale, l’ARS Bretagne a recommandé la mise en œuvre de staffs communs pour la priorisation des interventions sur la base de la concertation médicale, une organisation des déports des interventions vers une autre structure disposant du plateau technique adapté. Elle prévoit aussi une déprogrammation par paliers de l’activité des établissements en fonction des niveaux d’occupation COVID sur la région.
Ainsi, il est conseillé pour la chirurgie d’activer les circuits rapides de prise en charge (de fait les programmes de réhabilitation améliorée après chirurgie et la filière ambulatoire).
L’ARS Bretagne rappelle régulièrement la nécessité du maintien adapté des activités diagnostiques de chirurgie carcinologique et de greffes, tout comme le suivi des pathologies chroniques (activités ambulatoires et consultations notamment).
2.4 Une articulation régionale dans le prolongement des recommandations nationales
Les travaux régionaux s’intègrent nécessairement dans le prolongement des recommandations nationales:
L'ARS Bretagne a eu des contacts réguliers avec la DGOS (Direction Générale de l’Offre de soins) et l’INCa en juin dernier, dès la fin du confinement pour mettre en place certains dispositifs utiles à l’activité en cancérologie sur les prises en charge et les différentes modalités thérapeutiques, en relai dès la fin de l’état d’urgence sanitaire. Suite à cela, l’ARS Bretagne a communiqué sur les dispositions suivantes :
• Autorisations exceptionnelles, (C’est le déport d’activités carcinologiques vers des plateaux techniques non autorisés ou cela concerne le fonctionnement du matériel lourd)
• Plateformes d’aide aux recrutements de professionnels,
• Approvisionnements en médicaments et matériel
• Favoriser la recherche clinique avec création de groupe de travail de professionnels de santé.
Par ailleurs suite au comité régional du 23 juin dernier, l’ARS Bretagne a appuyé les demandes des professionnels de santé sur les dérogations à la téléconsultation. « Un décret est publié au Journal officiel le 23 avril [10]: Il peut être dérogé aux dispositions conventionnelles prises en application du 1° de l'article L162-14-1 du code de la sécurité sociale s'agissant du remboursement par l'assurance maladie des seuls actes de téléconsultation réalisés par vidéotransmission. Compte tenu de l'état d'urgence sanitaire pour faire face à l'épidémie de COVID-19, il introduit ainsi des conditions dérogatoires de prise en charge des actes de téléconsultation qui pourront être réalisés par téléphone "pour les personnes résidant dans les zones blanches ou ne disposant pas du matériel nécessaire à la réalisation d'une vidéotransmission" et relevant des quatre situations suivantes:
• patient présentant les symptômes de l'infection ou étant reconnu atteint du COVID-19
• patient âgé de plus de 70 ans
• patient reconnu atteint d'une affection grave de longue durée (ALD)
• patiente enceinte.
Une ordonnance [11] publiée en juin au Journal officiel a prolongé la prise en charge intégrale des actes de télémédecine par l'assurance maladie "jusqu'à une date précisée par décret, et au plus tard jusqu'au 31 décembre 2020 »
Les établissements de santé autorisés en cancérologie en Bretagne ont reçu les recommandations nationales du 7 octobre 2020 sur l’adaptation de l’offre de traitement du cancer en situation de reprise épidémique COVID-19 [12]. Elles expliquent la sanctuarisation et l’organisation de la filière cancérologie en période de reprise épidémique; la possibilité de recours aux autorisations exceptionnelles (en particulier pour les déports d’activité) ; le maintien des RCP et des soins de support. Elles confirment le rôle du comité régional « COVID et cancer » co-organisé et co-animé par les ARS et les réseaux régionaux de cancérologie, dans l’accompagnement des professionnels de la filière cancérologie durant cette crise sanitaire. Elles adaptent les déprogrammations par le biais de coopérations intra ou inter-régionales. Elles précisent l’organisation du dépistage et des actes à visée diagnostique dont les retards cumulés peuvent avoir une incidence forte, afin de rappeler aux usagers la nécessité de ne pas renoncer aux soins. Elles prévoient d’autre part la poursuite et le développement de la chimiothérapie injectable et des soins de support en HAD.
Les établissements de santé autorisés en cancérologie en Bretagne avaient déjà mis en place ou suivi la majorité de ces mesures. L’enquête récente réalisée par l’ARS Bretagne et Oncobretagne sur le RETEX (Retour d’expérience) COVID et cancer régional présenté ci-dessous, Fig. 6, le confirme.
Le 28 octobre 2020, le ministre de la santé et des solidarités [13] a demandé à tous les établissements de santé publics et privés de déclencher les plans blancs et de prévoir des déprogrammations pour accueillir des patients COVID. Les meilleures conditions de prise en charge sont nécessaires lors des déprogrammations pour les patients traités pour le cancer, et requérant des soins urgents. Les déprogrammations doivent faire l’objet d’une décision collégiale de la communauté médicale accompagnée d’une analyse médicale bénéfices/risques en fonction de la situation du patient au sein d’une cellule de régulation. Le déport de certaines activités vers d’autres sites hospitaliers, et les transferts renforceront les coopérations territoriales et interrégionales.
2.5 Évolution des recommandations des sociétés savantes et travaux régionaux associés
Les travaux régionaux s’inscrivent également dans le prolongement des recommandations des sociétés savantes.
Les sociétés savantes représentant leur discipline ont également adapté à cette période épidémique les modalités thérapeutiques utilisées (radiothérapie, chimiothérapie, hormonothérapie, immunothérapie, chirurgie…) en fonction des indications potentielles à proposer à chacun des patients atteints de cancer.
Un exemple: Sociétés savantes de gastro-entérologie, endoscopie digestive et chirurgie digestive du 3 novembre 2020 [14]:
« En collaboration avec les réseaux régionaux de cancérologie et les ARS, nous proposons de créer des Comités Régionaux COVID et Cancer dont le rôle sera de partager l'information entre les différentes structures de prise en charge et de faciliter la mise en œuvre de solutions pour éviter ou limiter les conséquences de la crise COVID-19 sur les délais de diagnostic et de traitement du cancer.
Sauf cas de force majeure, aucune déprogrammation de chirurgie carcinologique ne doit être faite compte tenu de la perte de chance pour les patients. »
Les recommandations des sociétés savantes évoluent et s’adaptent à la crise. Le rôle du comité régional COVID et Cancer est confirmé par l’INCa, les directives nationales et maintenant les sociétés savantes.
3.1 Analyse des cas COVID confirmés et de la prévalence en Bretagne (Source ARS Bretagne et Santé Publique France)
Rappel : population en Bretagne : 3330000 habitants
Tableau 1: Cas COVID confirmés en Bretagne et en Nouvelle Aquitaine

Tableau 2: Prévalence des cas COVID confirmés en Bretagne et en Nouvelle Aquitaine

La prévalence du COVID-19 était équivalente à de nombreuses régions en France lors de la première vague, elle est légèrement inférieure lors de la deuxième vague mais reste équivalente à certaines régions de la façade ouest du territoire comme la Nouvelle Aquitaine, voir Tab. 1 et 2.
3.2 Analyse des indicateurs en cancérologie
3.2.1Séances de chimiothérapie et de radiothérapie en Bretagne:comparaison de l’activité 2019–2020 (Source site ATIH : Agence Technique de l'information sur l'Hospitalisation)
Le chiffre à atteindre est de 91,7 % si on lisse l'activité 2020 sur 12 mois donc 2,2 points de moins pour la radiothérapie et 0,7 % de plus pour la chimiothérapie, voir Tab. 3 et 4.
Nous ne bénéficions pas des chiffres totaux sur 2020.
Tableau 3: Séances de chimiothérapie en Bretagne:comparaison de l’activité 2019–2020

Tableau 4: Séances de radiothérapie dans le secteur public en Bretagne: comparaison de l’activité 2019–2020

3.2.2 Activité chirurgicale en oncologie
Nous avons souhaité effectuer une comparaison de l’activité en oncologie de janvier à octobre 2020 par rapport à 2019.Globalement cette activité en Bretagne est plutôt stable. La méthode a consisté sur les bases des requêtes PMSI de janvier à octobre 2020 de comparer les 6 modalités chirurgicales autorisées, avec l’activité 2019 lissée sur 10 mois (données sous réserve de leur exhaustivité). On constate une tendance à la baisse nette pour la chirurgie digestive (−7%) mais aussi pour l’otorhinolaryngologie (−7%), voir Fig. 2.

Figure 2: Activité chirurgicale sur les six spécialités dont les autorisations nécessitent des seuils. Comparaison sur les dix premiers mois de 2020 par rapport à l’activité 2019
Une étude complémentaire sur le site de l’ATIH montre que la chirurgie colique, hépatique et gastro-œsophagienne sont touchées. L’arrêt du dépistage organisé du cancer du côlon pendant le confinement et l’accès difficile aux examens diagnostics pendant la crise sanitaire dont les endoscopies digestives sont probablement à l’origine de ce constat. La Fédération Hospitalière de France retrouve une baisse de 87% des coloscopies diagnostics en France pendant la période de confinement entre le 15 mars 2020 et le 11 mai 2020 [15]. La baisse en chirurgie en otorhinolaryngologie est probablement en rapport à l’adaptation des indications compte tenu de la pandémie COVID. L’activité chirurgicale mammaire se maintient bien malgré l’arrêt du dépistage organisé et la perturbation des accès aux examens radiologiques de diagnostics, voir Fig. 2.
Sur une requête exhaustive sur l’ensemble des spécialités de l’activité d’exérèse chirurgicale oncologique effectuée par l’INCa (Institut National du Cancer) de mars à octobre 2020 on retrouve un différentiel 2020/2019 de −4% pour la région Bretagne qui correspond aux résultats présentés ci-dessus.
3.2.3 Indicateurs mensuels: Fiches RCP (Réunions de concertation pluridisciplinaire) et séances RCP en Bretagne (Source DCC Bretagne, Oncobretagne)
On constate une augmentation du nombre de fiches RCP, voir Fig. 3, enregistrées tous les mois entre 2019 et 2020 (+6,3% au total) et du nombre de séances RCP, voir Fig. 4, entre 2019 et 2020 sauf pour les mois de mai, juillet et octobre, voir Fig. 5 et 6. Le nombre mensuel moyen de fiches passées en RCP est stable entre 2019 et 2020. La deuxième vague ne modifie pas les résultats, voir Fig. 5 et 6.

Figure 3: Nombre de fiches RCP sur les 6 premiers mois de l’année en 2019 et 2020

Figure 4: Nombre de séances RCP sur les 6 premiers mois de l’année en 2019 et 2020

Figure 5: Nombre de fiches RCP sur les 6 derniers mois de l’année en 2019 et 2020

Figure 6: Nombre de séances RCP sur les 6 derniers mois de l’année en 2019 et 2020
L’ARS Bretagne avait demandé aux 3C (Centre de Coordination en Cancérologie) de prioriser leur mission d’organisation des RCP dès le mois de mai 2020.
Le pourcentage de RCP incluses dans le nouveau DCC (Dossier Communicant en Cancérologie) breton est de 100%. L’activité des RCP en Bretagne a légèrement baissé en mai, juillet et octobre 2020 (Source INCa).
3.2.4 Le pôle régional de cancérologie (PRC) Bretagne
Le pôle régional de cancérologie (PRC) Bretagne a une mission de recours et d'expertise, de recherche et d'innovation. Il bénéficie de financement de la part de l’ARS Bretagne. Il gère les RCP de recours dont la volumétrie est importante et qui n’a pas été modifié par la crise sanitaire, voir Tab. 5. Le réseau ARPEGO (Accès à la Recherche clinique Précoce et innovante dans le Grand Ouest) est un réseau public-privé de recherche d’essais cliniques de l’interrégion. Les inclusions ont diminué du fait de la diminution d’ouverture des essais cliniques par les promoteurs durant cette période, voir Tab. 6. Dès le confinement lors de la première vague l’ARS a convenu avec le PRC que les patients puissent bénéficier d’essais cliniques si les conditions cliniques et d’accueil le permettaient.
Tableau 5: Tableau des RCP de recours gérés par le PRC de 2019 et de 2020 (Source Pôle régional de cancérologie Bretagne)

Tableau 6: Tableau des inclusions dans les essais cliniques par ARPEGO (Accès à la Recherche Clinique Précoce et Innovante dans le Grand Ouest) de 2019 et de 2020 (Source Pôle régional de cancérologie Bretagne)

Au Comité National COVID et cancer à trois reprises: le 28 mai 2021, le 09 juillet 2020 et le 03 décembre 2020, on a présenté une synthèse de nos travaux par SWOT, voir Tab. 7. En novembre 2020, les organisateurs du comité rédigent une synthèse des travaux régionaux sur COVID et cancer afin de poursuivre le plan d'action régional. Ce document sous forme de SWOT a été envoyé à l'INCa le 2 novembre 2020.
Cette synthèse aborde les thèmes suivants : la gestion des ressources dont les ressources humaines, les coopérations, les parcours, le diagnostic, la prise en charge et les alternatives thérapeutiques. Pour cette étude nous avons pris en compte les comptes rendus des comités régionaux et territoriaux. Les données transmises par les 3 C (suivi de l'activité RCP) et leurs interventions pendant les comités sont analysées également. Certains comités régionaux abordent les sujets par approches populationnelles ou par thème.
On développe ci-après les principaux sujets évoqués pendant les comités. Certaines personnes âgées en raison du risque COVID ont renoncé aux soins. Cette population est une population à risque pour la maladie COVID. Le comité a suivi les médicaments en tension aussi bien les molécules utilisées pour les chimiothérapies que pour l’anesthésie. La reprise chirurgicale des établissements ne peut dépasser 50 à 60 % de l’activité enregistrée avant l’épidémie juste après la période de confinement. Les difficultés d’accès au plateau technique en particulier pour les endoscopies digestives font l’objet de nombreuses communications. On note une baisse de l’activité des dépistages organisés du cancer sur mars, avril et mai, dû à l’arrêt de ces activités pendant la période de confinement (jusqu’au 11 mai 2020). Habituellement le dépistage organisé permet de détecter 1500 patients atteints de cancer du côlon et du sein par an. Il s’ensuit des retards de diagnostics consécutifs aux déprogrammations des tests de diagnostic en oncologie, et à l’arrêt des dépistages organisés. En oncopédiatrie on ne note pas d’impact sur les prises en charge thérapeutiques. On ne constate pas de retards diagnostics chez les adolescents et jeunes adultes ni de reports de traitements en dehors des allogreffes de cellules souches hématopoïétiques. Les offres en HAD (Hospitalisation à domicile) pendant cette période pour la chimiothérapie et pour couvrir les besoins transfusionnels se sont développés pendant cette période et ont ouvert des perspectives pour le futur. La radiothérapie maintient ces séances de traitements en appliquant les gestes barrières et en adaptant la programmation. Un comité a été essentiellement consacré aux usagers face à cette crise avec la participation de la Ligue contre le cancer, le La Conférence régionale de santé et de l'autonomie (CRSA), et le dispositif d’appui à la coordination de Brocéliande.
Tableau 7: RETEX (Retour d’expérience) régional COVID et cancer en Bretagne

4.1 Des travaux complémentaires s’inscrivant dans l’amélioration de la prise en charge du cancer
La crise COVID n’a pas suspendu le plan d’action régional à l’attention de la prise en charge des patients atteints de pathologies cancéreuses.
En effet, il existe également bien d’autres initiatives avec Oncobretagne en particulier sur les soins de support (appel à projets sur l’APA : Activité physique adaptée, diététique et soutien psychologique). Des structures effectrices de soins de support travaillent sur le parcours suivant qui comprend:
-un bilan fonctionnel et motivationnel d’activité physique réalisé par un professionnel et faisant l’objet d’un projet d’activité physique adaptée, et le cas échéant un bilan psychologique et/ou un bilan diététique;
-des consultations de suivi diététique et/ou psychologique
L’objectif est d’améliorer la qualité de vie des patients atteints de cancer et d’éviter les récidives.
Cet appel à projets a permis de sélectionner des projets d’origines très différentes: Maisons de Santé pluriprofessionnelles, Communauté Professionnelle Territoriales de Santé, dispositifs d’appui à la coordination et établissements de santé, autorisés en cancérologie, publics et privés. Ces projets couvrent l’ensemble de la Bretagne en essayant de privilégier les territoires les plus touchés par le cancer.
4.2 Des perspectives d’axe de recherche régionale
En parallèle, l’ARS (Agence Régionale de Santé) Bretagne, en lien avec le Pôle régional de cancérologie et Oncobretagne, a constitué des groupes de travail réunissant des experts médecins en oncologie sur des sujets spécifiques:
-recherche clinique;
-exploitation des données de santé;
-HAD (Hospitalisation à domicile);
-endoscopie digestive.
C’était une demande complémentaire des professionnels de santé lors des premières réunions des comités COVID et Cancer. Un groupe de travail se réunit en juin sur les données de santé, puis sur les enquêtes cliniques.
Des travaux sont programmés sur l’endoscopie digestive afin de limiter les retards diagnostics et les pertes de chance pour le patient et l’HAD pour suppléer l’offre de chimiothérapies, couvrir les besoins transfusionnels (en particulier en hématologie) ou en soins de support pendant cette crise. L’augmentation de la demande sur la région pendant l’été a induit d'envisager une organisation régionale de l'activité de chimiothérapie.
4.3 Le projet « CROIRE » (COVID et Recherche clinique en Oncologie Impact Regional-Source Pôle régional de cancérologie Bretagne)
Le pôle régional breton de cancérologie a proposé de mesurer l’impact de la pandémie COVID sur certains secteurs d’activité comme la recherche clinique et le dépistage ainsi que le risque de perte de chance pour les patients.
L’inclusion dans un essai thérapeutique pour un patient permet d’accéder à une optimisation du traitement. Elle est source d’un suivi de la maladie. Elle participe au bon usage du médicament. On constate une augmentation continue de l’inclusion des patients dans les essais cliniques depuis 2008. Le but est d’identifier dans chacune des régions l’impact de la pandémie COVID sur les essais thérapeutiques. Par cette initiative on fédère l’ensemble des centres autorisés publics et privés en cancérologie et les centres de lutte contre le cancer. La méthode consiste à adresser des questionnaires (avec l’aide de la région Provence Alpes Côtes d’Azur) sur l’environnement de la recherche clinique en temps de crise de manière rétrospective. Un deuxième volet sera prospectif.
Les groupes de travail issus du comité régional valident l’appui à la recherche clinique malgré la pandémie. L’inclusion dans les essais les plus innovants est une réelle chance. Le projet « CROIRE » est soutenu par l’ARS Bretagne et a été présenté puis validé par l’INCa (Institut national du cancer). Les enseignements de ces études permettront d’ajuster au mieux les organisations sur la recherche clinique malgré une crise sanitaire. Les réseaux de recherche ainsi fédérés améliorent leur dynamique de travail.
4.4 Une méthode au service des patients, des professionnels de santé, et des établissements de la région
Les études publiées pendant la crise COVID ont des contenus qui diffèrent en fonction des thématiques. La définition de la maladie COVID clinique, ou /et biologique, ou/et radiologique est un point primordial.
Pour les études sur le cancer et le COVID, l'organe affecté ainsi que le stade de classification du cancer doivent de préférence être inclus.
À l’ARS nous avons envisagé de colliger des indicateurs sur certains cancers que nous estimons à risque.
C’est le cas du cancer du sein et du colon en raison de l’arrêt, pendant la période de confinement, du dépistage organisé et des difficultés d’accès au diagnostic et aux explorations. L’INCa a fait des constats identiques.
Les axes méthodologiques, qui suivent, orientent les travaux lors d'une pandémie.
1) Observer, émettre des hypothèses et vérifier les hypothèses: « empirisme ».
2) Des circuits de recueil des données permettent et appuient la réalisation d’études COVID-19 et hors COVID-19.
3) Choisir les études adaptées à la situation.
Le but est de pouvoir préciser les impacts de la pandémie COVID sur les patients atteints de cancer et de les contrer.
Des études d’impact du COVID-19 sur la prise en charge du cancer sont en cours (la Fondation Arc:www.fondation-arc.org/cancer-et-COVID19 et Gustave Roussy:www.gustaveroussy.fr).
Epi-Phare étudie la consommation d’actes et de médicaments par rapport à 2019 et permet de constater une baisse importante des préparations coliques [16].
Il existe un travail par le biais d’une cohorte nationale qui mesure le risque sur les patients traités pour cancer. L’analyse de la cohorte montre notamment deux facteurs de risque de gravité de la maladie COVID: une chimiothérapie récente et le siège thoracique primaire de la tumeur [17].
Les études internationales retrouvent des résultats identiques sur des cohortes parfois plus réduites.
Une étude chinoise confirme le fait que les patients ayant un cancer sont à risque plus élevé d’infection par le COVID-19. L’évolution vers une forme grave est plus fréquente surtout si le patient bénéficie d’un traitement antitumoral dans les 2 semaines qui précèdent. Les patients au stade métastatique sont plus à risque. Le cancer le plus fréquent est le cancer bronchique. L'article précise les stades et la localisation du cancer [18].
Une autre étude dans le Lancet indique que le cancer bronchique était le plus fréquent. Un quart des patients inclus dans l’étude avait eu un traitement chirurgical ou par chimiothérapie dans le mois précédent et les autres étaient en suivi après chirurgie [19].
C. Chouaid décrit que l’épidémie à COVID-19 a considérablement mis sous tension les systèmes de soins de l’ensemble des pays. Il analyse les études parues sur le cancer du poumon. Les impacts sont multiples en particulier pour les patients traités pour cancer. Sur le plan épidémiologique, la plus large cohorte sur ce sujet, Teravolt, a inclus 1012 patients, retrouve un taux d’hospitalisation de 72%, un taux d’aggravation de 56% et une mortalité de 32%. Les recommandations nationales et internationales convergent sur de nombreux points en particulier la nécessité de protéger du COVID le patient et sa famille. Sur la prise en charge des patients atteints de cancer du poumon, il a été nécessaire d’aménager les modalités de prise en charge des traitements systémiques, mais également des traitements oraux. Lorsqu’ils sont infectés, les patients avec cancer du poumon ont plus de risque d’aggravation. Le statut métastatique est associé à un risque plus élevé de mortalité. Les caractéristiques de la tumeur et des traitements, permettent de classer les patients en 3 catégories de risque [20].
4.5 Les systèmes de santé dans le monde face à la crise sanitaire
Il est difficile à ce jour d’avoir des informations précises pour la prise en charge des patients atteints de cancer dans ce contexte sanitaire par les systèmes de santé internationaux. La France et ses régions ont des atouts dans cette gestion. Ils sont décrits dans cet article. Ils pourraient permettre la reproduction de solutions en situation de crise sanitaire.
Le Japon est confronté comme pour les pays occidentaux, à l’adaptation du système de santé. Le système de santé et d’assurance sociale au Japon est très performant, il est peu équipé en lits de soins intensifs et de réanimation. Comme les pays européens, le Japon a dû gérer la pénurie de masques et de matériel médical. Un « Centre de réponse au nouveau coronavirus » destiné à conseiller les autorités sur l’évolution du virus et les mesures recommandées est mis en place. Pour réduire les contacts l’état d’urgence sanitaire se situe de mi-avril à fin mai (16 avril au 25 mai). Le Japon avait déjà mis en place une stratégie de contrôle des « clusters ». Le télétravail s’est développé dans les villes les plus touchées et à Tokyo. En province, hors des grandes zones urbaines, on constate une propagation du virus réduite. Un pays dont un quart de la population a plus de 65 ans, a connu un nombre de décès exceptionnellement bas à la fin de la période de confinement. Au-delà des mesures adoptées pour éviter l’engorgement des hôpitaux, les caractéristiques sanitaires et comportementales de la société japonaise, habituée à porter un masque, sans contact physique, respectant traditionnellement une hygiène rigoureuse, ont joué un rôle, de même que le nombre très limité des personnes en surpoids. La gestion japonaise fondée sur le pragmatisme, a apparemment porté ses fruits avant les périodes de seconde vague [21].
Les CDC « Centers for disease control and prevention », représentent une organisation de surveillance en santé publique aux États-Unis. Ces attributions sont la prévention de la morbidité et de la mortalité évitables dans plusieurs domaines et l’édification des statistiques de santé. Elle recouvre ce que font en France des dizaines d’institutions:les fonctions de surveillance nationale, de recherche opérationnelle, de laboratoires de référence, de vaccination, de pôle statistique des causes de décès, d’alerte ou d’appel d’urgence… Les outils de leur prévention sont: l’observation, la recherche, l’intervention, l’information, la communication, la formation…. Les CDC n’ont pas de fonction réglementaire à la différence de la FDA Food and Drug administration qui édicte des règlements. Les CDC élaborent seulement des recommandations accompagnées selon d’incitations financières. Les CDC ont une vocation indirectement régulatrice qui repose sur une compétence scientifique. Les membres des CDC sont présents dans le monde sur tous les fronts épidémiologiques. À l’Organisation Mondiale de la Santé, ils mettent en œuvre les recommandations des CDC pour le compte des Nations Unies [22]. En début de crise le CDC américain inspire les protocoles d’action de ses homologues étrangers.
Présents dans tous les états, les CDC comptent près de 15 000 employés, mobilisables à tout moment. Des réseaux de surveillance des risques épidémiologiques assurent un maillage de l’ensemble du territoire.
Cela permet une communication rapide des signaux suspects aux autorités fédérales [23]. Parmi les instances sur la thématique « cancer » aux États-Unis, on retrouve l’institut national du cancer (National Cancer Institute, NCI). C’est un institut fédéral américain de recherche contre le cancer. L’American Cancer Society (ACS) est une organisation de recherche à but non lucratif pour lutter contre le cancer. L’ACS investit dans la recherche sur le cancer, dans le soutien aux patients tout en fournissant des ressources telles que l’éducation sur la prévention, le traitement et la détection précoce du cancer (Source internet).
La gestion d’une épidémie de nos jours nécessite une implication de tous les acteurs. La carcinologie n’échappe pas à cette règle. L’Agence régionale de santé Bretagne en collaboration avec le réseau régional de cancérologie Oncobretagne et le pôle régional de cancérologie, voir Fig. 7, réussissent à limiter l’impact de la pandémie COVID pour les patients atteints de cancer. La création du comité COVID et Cancer puis les améliorations constantes dans son organisation, son format et sa diffusion permettent une transmission descendante vers les professionnels de santé et les établissements de santé et une transmission ascendante vers l’agence régionale de santé Bretagne mais aussi les institutions nationales (INCa : Institut national du cancer, Ministère) gérant la crise et le cancer. Ceci accentue des prises de décisions rapides et efficaces. La facilitation de projets comme « CROIRE » sur les essais cliniques fédère les acteurs y compris au plan national. Demain ces mêmes outils vont permettre le suivi de la vaccination et ses résultats sur la population des patients atteints de cancer. Peu de références existent pour nous permettre une comparaison précise avec les autres systèmes de soins internationaux dans le cadre de l’action COVID et Cancer. C’est l’intérêt que porte ce témoignage.

Figure 7: Interactions et organisation de la cancérologie en Bretagne lors de la pandémie COVID
Remerciements: Nous souhaitons remercier tous les collaborateurs, organisateurs, orateurs et participants des comités régionaux COVID et Cancer en Bretagne. Nous remercions également Mélanie Viellant-Haas pour son aide.
Financement: Les auteurs n'ont reçu aucun financement spécifique pour cette étude.
Conflits d’intérêt: Les auteurs déclarent n'avoir aucun conflit d'intérêt à signaler concernant la présente étude. Jean-Philippe Metges: Editor in chief of ONCOLOGIE Journal (ISSN: 1292-3818 Print, ISSN: 1765-2839 Online).
Références
1. Avicenne (Abu Ali al-Hussein ibn-Abdullah Ibn-Sina) (s. d.). medarus.org. Lien Internet: https://www.medarus.org/Medecins/MedecinsTextes/avicenne.html.
2. Avicenne (Ibn Sînâ) 980-1037 (s.d.). classes.bnf.fr. Lien Internet: http://classes.bnf.fr/dossitsm/b-avicen.htm.
3. Trouillard, S. (2020). De la peste noire au coronavirus, « on réagit toujours de la même manière ». www.france 24.com. [En ligne]. Lien Internet: https://www.france24.com/fr/20200406-de-la-peste-noire-au-coronavirus-on-r%C3%A9agit-toujours-de-la-m%C3%AAme-mani%C3%A8re.
4. Bastié, E. (2020). Quand la Peste noire bouleversait l’Occident. Lien Internet: www.lefigaro.fr. https://www.lefigaro.fr/vox/histoire/quand-la-peste-noire-bouleversait-l-occident-20200323.
5. Arnoux, M. (2005). « Croissance et crises dans le monde médiéval xie-xve siècle ». Cahiers du monde russe [En ligne], 46, 1–2. DOI 10.4000/monderusse.8787. Lien Internet: https://journals.openedition.org/monderusse/8787.
6. Billot-Grasset, A., Cariou, M., Robaszkiewicz, M., Nousbaum, J. B., Gagnière, B. et al. (2019). Estimations régionales et départementales d’incidence et de mortalité par cancers en France, 2007-2016-Bretagne. Santé publique, 2019, 1–167.
7. Garcia Senotier, C. (2018). Connaitre et comprendre l’environnement des fonctions publiques et la place de l’ARS. Formation ARS Bretagne.
8. Gey-Coué, M. (2019). Les outils de coopération: Quelles évolutions sur les missions en ARS? Centre National de l’Expertise Hospitalière.
9. Ministère des solidarités et de la santé (2020). INSTRUCTION n° DGOS/R3/INCA/2019/248 du 02 décembre 2019 relative à l’évolution des missions des réseaux régionaux de cancérologie. Bulletin officiel du ministère de la santé, de la protection sociale et de la solidarité, 2019(12), 1–17. Lien Internet: https://solidarites-sante.gouv.fr/fichiers/bo/2019/19-12/ste_20190012_0000_0045.pdf.
10. Ministère des solidarités et de la santé (2020). Décret no 2020-459 du 21 avril 2020 modifiant le décret no 2020-73 du 31 janvier 2020 portant adoption de conditions adaptées pour le bénéfice des prestations en espèces pour les personnes exposées au coronavirus. Journal officiel de la République Française, JORF n° 0099(6/112), 1–2. Lien Internet: https://www.legifrance.gouv.fr/eli/decret/2020/4/21/SSAS2008838D/jo/texte.
11. Ministère des solidarités et de la santé (2020). Ordonnance no 2020-737 du 17 juin 2020 modifiant les délais applicables à diverses procédures en matière sociale et sanitaire afin de faire face aux conséquences de la propagation de l’épidémie de COVID-19. Journal officiel de la République Française, JORF n° 0149(10/127), 1–3. Lien Internet: https://www.legifrance.gouv.fr/eli/ordonnance/2020/6/17/SSAZ2014430R/jo/texte.
12. Ministère des solidarités et de la santé (2020). Adaptation de l’offre de traitement du cancer en situation de reprise épidémique COVID-19, MINSANTE n° 167 du 07 octobre 2020.
13. Veran, O., Ministère des solidarités et de la santé (2020). Lettre Ministre-Déprogrammation et continuité des soins. MINSANTE n° 176 du 28 octobre 2020.
14. Société Nationale Française de Gastroentérologie (SNFGEFédération Francophone de Cancérologie Digestive (FFCDGroupe Coopérateur multidisciplinaire en Oncologie(GERCORFédération Nationale des Centres de Lutte Contre le Cancer (UNICANCERSociété Française de Chirurgie Digestive (SFCD) et al. (2020). Prise en charge des cancers digestifs pendant la 2ème vague pandémique COVID-19. Thésaurus national de Cancérologie Digestive. www.snfge.org. Lien Internet: https://www.snfge.org/download/file/fid/4080.
15. Finkel, S., Séguret, F., Meunier, C., Fédération Hospitalière de France, DIM CHU Montpellier (2020). Estimation de l’impact à M7 de l’épidémie de COVID-19 sur l’activité Hors COVID en France. e-SNHosp Seminar. Lien Internet: https://www.fhf-hdf.fr/2020/11/28/estimation-de-limpact-de-la-1ere-vague-de-lepidemie-de-covid-19-sur-lactivite-hors-covid-en-france/.
16. Weill, A., Drouin, J., Desplas, D., Cuenot, F. Dray-Spira, R. et al. (2020). Usage des médicaments de ville en France durant l’épidémie de la COVID-19 –point de situation jusqu’au 13 septembre 2020 www.epi-phare.fr, Rapport 4. Lien Internet: https://www.epi-phare.fr/rapports-detudes-et-publications/covid-19-usage-des-medicaments-de-ville-en-france-rapport4/.
17. Lièvre, A., Turpin, A., Ray-Coquard, I., Le Malicot, K. Thariat, J. et al. (2020). Risk factors for Coronavirus Disease 2019 (COVID-19) severity and mortality among solid cancer patients and impact of the disease on anticancer treatment: A French nationwide cohort study (GCO-002 CACOVID-19). European Journal of Cancer, 141(7), 62–81. DOI 10.1016/j.ejca.2020.09.035.
18. Zhang, L., Zhu, F., Xie, L., Wang, C. Wang, J. et al. (2020). Clinical characteristics of COVID-19 infected cancer patients: a retrospective case study in 3 hospitals within Wuhan, China. Annals of Oncology, 31(7), 894–901. DOI 10.1016/j.annonc.2020.03.296.
19. Liang, W., Guan, W., Chen, R., Wang, W. Li, J. et al. (2020). Cancer patients in SARS-CoV-2 infection: a nationwide analysis in China. Lancet Oncology, 21(3), 335–337. DOI 10.1016/S1470-2045(20)30096-6.
20. Chouaid, C. (2020). Cancer du poumon à l’ère du COVID-19. Revue des Maladies Respiratoires, Actualités 2020, 12(2S), 378–382.
21. Niquet, V. (2020). Le « miracle » japonais face à la COVID-19: Quelles réponses et quelles conséquences?. Fondation pour la recherche stratégique, Note, 2020(50), 1–12. Lien Internet: https://www.frstrategie.org/publications/notes/miracle-japonais-face-covid-19-quelles-reponses-quelles-consequences-2020.
22. George-Guiton, A., Médecin-inspecteur de santé publique, Direction générale de la santé (1994). CDC d’Atlanta, Centers for disease control and prevention, Etats-Unis. Actualité et dossier en santé publique, 7, 8–10.
23. Rozenblum, S. D. (2020). « Aux États-Unis le-coronavirus va-mettre à l’épreuve le système de soins ». www.lemonde.fr. Lien Internet: https://www.lemonde.fr/idees/article/2020/03/05/aux-etats-unis-le-coronavirus-va-mettre-a-l-epreuve-le-systeme-de-soins_6031867_3232.html.
![]() | This work is licensed under a Creative Commons Attribution 4.0 International License, which permits unrestricted use, distribution, and reproduction in any medium, provided the original work is properly cited. |