Open Access
ARTICLE
Privacy-Preserving Fingerprint Recognition via Federated Adaptive Domain Generalization
1 Henan Key Laboratory of Big Data Analysis and Processing, Computer and Information Engineering, Henan University, Kaifeng, 475004, China
2 College of Information Science and Technology, Nanjing Forestry University, Nanjing, 210037, China
3 Henan Branch, China Life Insurance Co., Ltd., Zhengzhou, 450000, China
* Corresponding Author: Ying Cao. Email:
Computers, Materials & Continua 2025, 82(3), 5035-5055. https://doi.org/10.32604/cmc.2025.058276
Received 09 September 2024; Accepted 17 December 2024; Issue published 06 March 2025
Abstract
Fingerprint features, as unique and stable biometric identifiers, are crucial for identity verification. However, traditional centralized methods of processing these sensitive data linked to personal identity pose significant privacy risks, potentially leading to user data leakage. Federated Learning allows multiple clients to collaboratively train and optimize models without sharing raw data, effectively addressing privacy and security concerns. However, variations in fingerprint data due to factors such as region, ethnicity, sensor quality, and environmental conditions result in significant heterogeneity across clients. This heterogeneity adversely impacts the generalization ability of the global model, limiting its performance across diverse distributions. To address these challenges, we propose an Adaptive Federated Fingerprint Recognition algorithm (AFFR) based on Federated Learning. The algorithm incorporates a generalization adjustment mechanism that evaluates the generalization gap between the local models and the global model, adaptively adjusting aggregation weights to mitigate the impact of heterogeneity caused by differences in data quality and feature characteristics. Additionally, a noise mechanism is embedded in client-side training to reduce the risk of fingerprint data leakage arising from weight disclosures during model updates. Experiments conducted on three public datasets demonstrate that AFFR significantly enhances model accuracy while ensuring robust privacy protection, showcasing its strong application potential and competitiveness in heterogeneous data environments.Keywords
Biometric features, such as facial structure, fingerprints, and iris patterns, are critical physiological and behavioural attributes for verifying individual identity. Among them, due to their uniqueness and invariance, fingerprint features play a crucial role in various fields, such as public safety, criminal investigation, mobile device security, financial operations, and access control systems. Deep learning has demonstrated significant advantages in fingerprint recognition, particularly in handling low-quality and partially missing fingerprint data, with improved robustness and automated feature extraction capabilities. However, centralized training in traditional deep learning presents significant privacy risks, especially when handling sensitive information. Processing large datasets centrally further increases the likelihood of data leakage. Consequently, developing a framework that enables multiple clients to collaboratively train models without sharing raw data is essential. Federated Learning (FL) enables local training on clients and the subsequent upload of only the model parameters to a central aggregator, without disclosing any original data, achieving data decentralization and thereby effectively protecting privacy. In recent years, FL has been extended to various biometric systems, including facial [1–3] and finger vein recognition [4,5].
Despite the advantages of federated learning, it still faces challenges when applied to fingerprint recognition. Firstly, similar to facial data, the variations influenced by environmental, racial, sensor quality, image resolution, and other related factors lead to significant differences in fingerprint data. This heterogeneity causes biases in the local models’ representation vectors towards their data domains, which hampers their adaptability to other distributions and diminishes the overall representational capability of the global model [6]. Moreover, the local optimization objectives of different clients do not align with the global optimization goals, leading local models to converge in diverse directions and thereby impeding the global model’s ability to achieve consistent convergence [7]. Although federated learning ensures that original data remains on the client through data decentralization, reducing the risk of direct data leakage, it still cannot completely prevent data leakage caused by attacks on gradient information in model updates. Additionally, model updates may reveal sensitive information indirectly through membership inference attacks or model inversion attacks, where an attacker could infer if a particular data sample was used during training or even reconstruct parts of the data. For example, original data can be inferred through techniques such as gradient inversion. Furthermore, studies by Zhu et al. [8], Geiping et al. [9], and Wu et al. [10] have shown that attackers can reconstruct original training data through gradient inversion attacks. Therefore, FL still remains vulnerable to privacy attacks, and additional privacy protection measures, such as enhanced encryption or data obfuscation techniques, are necessary within the current federated learning framework.
We propose an Adaptive Federated Fingerprint Recognition (AFFR) method to address the issues above. In this method, an adaptive weighting mechanism is embedded to tackle the heterogeneity problem caused by the significant differences in fingerprint data resulting from various regional, racial, and environmental factors. Specifically, during the t-th round of global model generation
Traditional methods rely heavily on manually extracted features, such as minutia and core points. However, in real-world applications, fingerprint data is often affected by factors such as sensor quality, acquisition conditions, and the condition of the finger, leading to inconsistent or partially missing data. These inconsistencies can make traditional feature extraction methods less effective. In contrast, deep learning methods are more capable of handling such complex data and can maintain high accuracy even in practical application scenarios.
Siamese networks have also been effectively employed in fingerprint recognition. Liu et al. [11] designed an embedded image processing algorithm based on a Siamese network to enable fingerprint recognition from any source without requiring a pre-built database. Zhu et al. [12] further compared the impact of different network structures on fingerprint recognition accuracy using three distinct Siamese networks.
Subsequently, techniques for fingerprint recognition have significantly improved through novel feature extraction and model structure optimization methods. Öztürk et al. [13] proposed a novel local descriptor generation model that generates embedding vectors for a fixed-size patch extracted around a minutia, using a local similarity assignment algorithm to produce a global similarity match score. Saeed et al. [14] aimed to determine the architecture of CNN models automatically adapted to fingerprint classification using FKT and the ratio of the traces of the between-class scatter matrix and the within-class scatter matrix to determine the number of layers and filters automatically. Zhang et al. [15] enhanced partial fingerprint recognition through occlusion-enhanced data augmentation and occlusion-aware modeling.
Moreover, attention mechanisms are widely employed in fingerprint recognition. Chen et al. [16] proposed a novel single-to-multiparty fingerprint recognition method based on the attention mechanism to solve the local fingerprint matching problem by adaptively extracting and fusing the features of a set of fingerprints. Grosz et al. [17] combined a conventional convolutional neural network (CNN) and a visual transformer (ViT) based on an attention mechanism to refine the global embedding representation by accurately comparing local features in two fingerprint images. Building on this, LFR-Net [18] introduces local enhancement and segmentation techniques to improve the quality of fingerprint images, a fusion of local features and global embeddings, and the introduction of a multi-stage matching process to improve the processing speed of latent fingerprint matching. Qiu et al. [19] first utilized ViT with a global attention mechanism to generate dense pixel-level correspondences of feature points on a given fingerprint pair.
However, the need for extensive training data and concerns over user privacy often limit the ability to adequately train and improve deep learning-based models. To address this issue, federated learning enables distributed model training without compromising data security.
Constructing training datasets for biometric models in deep learning typically requires a large volume of private data. Federated Learning (FL), introduced by Google in 2016 [20], enables decentralized private data while maintaining privacy through the FedAvg method. Similar optimization challenges arise in cloud and IoT environments, particularly when handling large-scale, decentralized data [21]. Addressing statistical heterogeneity, FedCG [22] utilizes clustering and Graph Convolutional Networks (GCNs) for domain knowledge sharing and employs unsupervised teacher-student training for model adaptation. Similarly, FedSM [23] combats client drift in medical image segmentation by creating personalized models and introducing a novel model selector for effective test data alignment. FedDG [24] enhances fairness and generalization by dynamically adjusting aggregation weights through Generalization Adjustment. FedALA [25] improves personalization by adaptively aggregating global and local models, while FedPGP [26] balances personalization and generalization in federated prompt learning by combining CLIP generalization and low-rank personalization. Such methodologies are particularly valuable when integrated with federated learning to enhance the robustness and privacy of the distributed learning framework.
Face Recognition. Aggarwal et al. [1] used FL to train face recognition models collaboratively. Each client uploads the embedding layer vectors corresponding to its identity, while the server employs the Spreadout regularization technique to enhance the model’s generalization ability and robustness. Liu et al. [2] introduced a decoupled feature customization module (DFC) to better adapt a pre-trained face model to the individual needs of specific clients. In further research, Meng et al. [3] employed a differential privacy-based local clustering algorithm (DPLC) to achieve a uniform distribution of the global feature space through Consensus-Aware Face Recognition Loss, thus enhancing the model’s recognition capability while protecting privacy. Niu et al. [27] improved the discriminative power of cross-client class embeddings by introducing a softmax-based regularizer to correct the gradient of the class embeddings via the FedGC method. Deepfake detection techniques have also been explored to ensure the authenticity of facial data and prevent misuse in federated learning systems [28]. The FedForgery framework proposed by Liu et al. [29] combines federated and residual learning to learn robust discriminative residual feature mappings via the Variable Autoencoder (VAE) for detecting facial forgery.
Palmprint Recognition. Shao et al. [30] introduced FL into palmprint recognition using a public dataset, which differs from private data and may raise privacy concerns. FedML [31] detected facial forgeries by introducing Federated Metric Learning and constructing instance-level and relational-level communication loss, achieving improved palmprint recognition accuracy without sharing private data. Yang et al. [32] utilized different wavelength spectra’s physical properties to verify cross-spectrum palmprint.
Finger Vein Recognition. Lian et al. [4] proposed the FedFV framework, which addresses the heterogeneity problem of non-IID data through a personalized aggregation algorithm. Further, PAFedFV [5] designed a more complex personalized model aggregation method and employed a synchronized training module to utilize waiting time fully.
In our study, we introduce federated learning to fingerprint recognition, accounting for fingerprint heterogeneity, and adopt a generalized tuning strategy to enhance the model’s performance.
We propose an adaptive weight adjustment federated learning method for fingerprint recognition. In this method, we address the performance issues caused by data heterogeneity while mitigating privacy and security risks associated with centralized training. First, we optimize the generalization gap during the global model aggregation process to mitigate the impact of client fingerprint differences, thereby enhancing the model’s generalization and robustness. Next, simple perturbation techniques are employed to protect data privacy further and counter security threats such as inference attacks. The overall framework of this method is illustrated in Fig. 1.

Figure 1: AFFR. Each client first processes the local data using FP-DFSN to protect the privacy of the datasource, then trains model
Fingerprint verification systems use embedded classifiers to transform fingerprint images into discriminative feature vectors by mapping them into a multi-dimensional Euclidean space. A data sampler generates a pair of fingerprint images
The training process involves optimizing the model parameters to minimize the loss function
In Eq. (1),
In the evaluation phase, the system generates feature vectors and calculates distances between test pairs to verify identity matches. As shown in Fig. 2, according to the mapped features

Figure 2: An overview of the training framework for fingerprint recognition. The training aims to optimize the network by minimizing the feature distance of positive samples and maximizing the feature distance of negative samples. In the evaluation stage, the distance between test pairs is calculated to verify the identity matching
In addition, deep learning models require a large amount of data for training. In traditional centralized learning methods, fingerprint data must be stored centrally on a server, which poses significant privacy risks due to the sensitive nature of such data. To address this issue, we adopt a FL approach. In this approach, user data remains on local devices; all model training is conducted locally, and only the resulting model parameters are uploaded to the central server. The server then aggregates these parameters to update the global model, which is redistributed to the clients. In this way, we use the distributed data for model training while avoiding the centralized storage and transmission of sensitive data, thus achieving reliable fingerprinting while preserving privacy. The global model
In Eq. (3),
3.2 Model Aggregation with Adaptive Generalization Adjustment
In the context of fingerprint recognition within FL, given the significant differences and heterogeneity in fingerprint information across various countries and regions, as shown in Table 1, the distribution of fingerprint patterns (circular, spiral, and arched) varies among individuals of different ethnicities and geographical locations, influenced by genetic, environmental, and developmental factors.
In fingerprint recognition scenarios, the significant diversity of fingerprint data from different regions and countries leads to differences in data distributions between clients and local models. The training process tends to overfit specific clients’ data, potentially diminishing the generalization performance of the global model. To address this, we use a data domain generalization global model aggregation strategy to improve the model’s ability to generalize across diverse datasets. By adjusting the global model weights during aggregation, we aim to minimize the variance in generalization gaps, enhancing the model’s robustness.
In each round of global model updates, the server distributes the current global model parameters
Our primary optimization objective is to minimize the total loss function across all clients, according to Eq. (3), the optimization objective can be further described as:
However, minimizing the loss alone does not guarantee that the global model will generalize well on the data of each client. To evaluate the generalization performance of the global model on different clients, we can compute the difference in accuracy between the global model and the local model of client
In Eq. (5), a larger generalization gap indicates a greater difference in accuracy between the global and local models for client
According to Eq. (6), it’s easy to see that increasing
In Eq. (7),
This dynamic weight adjustment mechanism is especially effective when clients’ data distributions differ significantly. For clients with more diverse data, the generalization errors tend to be larger. By increasing the weight

3.3 FP-DFSN: Fingerprint Privacy Protection by Introducing Noise and Computing Image Differentials
Although federated learning does not directly exchange data, security challenges exist, such as inference attacks, where participants can infer training data from other participants based on uploaded parameters. To address this, the study introduces noise and performs differential processing for fingerprint images in the client, the privacy protection process involves the following steps:
1. First, to enhance the clarity and detail of fingerprint images for superior feature extraction, we apply a frequency-domain-based sharpening technique:
Initially, the input grayscale image
2. After sharpening the image, we extract minutia
In Eq. (9),
Next, we improve feature extraction accuracy by filtering out minutia too close to the image edge, using a distance threshold. In other words, for each minutia, if its distance
3. Finally, we add random Gaussian noise in the local neighborhood of the minutia
In Eq. (10),
In this study, parameters such as the Gaussian filter’s cutoff frequency

Figure 3: Panels (a), (b), and (c) represent the similarity comparison before and after processing for three datasets, respectively. The image on the right in each panel is the processed data, and the similarity between the two images is evaluated using the AlexNet model selected by LPIPS to evaluate the similarity between the two images
In this section, we analyze the convergence of the global loss function under the adaptive weighting mechanism.
Theorem: Suppose the loss function
Additionally, let the weights
Proof:
1. Stability of the Weight Adjustment Mechanism
Under the adaptive weighting mechanism, the weight update rule follows the scheme defined in Eq (7). In the early stages of training, dynamic adjustment of
2. Monotonic Decrease of the Global Loss
The global model update is achieved by aggregating local updates from each client. Suppose each client’s local update follows:
then the global model update can be written as:
Using the Lipschitz continuity of
Choosing the learning rate
3. Accumulated Convergence of the Global Loss
By accumulating theinequality for each round, we obtain:
Since the loss function is bounded, it follows that:
implying that as
where
In summary, this analysis proves that under the adaptive weighting mechanism, the global loss function
The NIST Supplemental Fingerprint Card Data Database (NIST SD10) [34] consists of 5520 fingerprint images from 522 individuals, each with a resolution of 832 × 768 pixels. These images are divided across three CD-ROMs and are classified into NCIC classes provided by the FBI.
The SOCOFing dataset [35] includes 6000 images from 600 subjects, captured using Hamster Plus and SecuGen SDU03PTM scanners. It offers three levels of difficulty (easy, medium, and hard) for synthetic modifications: deletion, center rotation, and z-cut modifications.
CASIA-FingerprintV5 [36] contains 20,000 fingerprint images from 500 volunteers, captured with the URU4000 sensor. Each subject contributed 40 images across eight fingers, stored as 8-bit gray-level BMP files with a resolution of 328 × 356 pixels.
As shown in Table 2, the NIST SD10, SOCOFing, and CASIA datasets exhibit significant differences in terms of image quality (NFIQ2.0 scores), image resolution, and regional sources. The Earth Mover’s Distance (EMD) heatmap and the t-SNE visualization in Fig. 4 quantify these distributional differences based on feature characteristics, illustrating the degrees of similarity and divergence between the datasets. Higher EMD values, or darker regions, indicate greater distributional differences between datasets. Each of the three datasets is assigned to a separate client, where data is processed for feature extraction and comparison. In the t-SNE plot, the features of each client dataset are represented by different colored dots, with minimal overlap between clusters, reflecting significant feature heterogeneity. This shows that each dataset has substantial differences at the feature level, and these differences will affect the overall accuracy and generalization ability of the model.


Figure 4: Illustration of feature heterogeneity: (a) EMD Distance Heatmap quantifies distributional differences, and (b) t-SNE Map visually shows the feature clusters for each dataset
In our research, we consider each finger as a separate classification class. We utilize the SOCOFing and NIST SD10 datasets, which provide one fingerprint per finger per subject, and the CASIA dataset, which provides multiple fingerprints per finger. We choose one fingerprint per finger for our experiments to simplify data processing and ensure equitable fingerprint selection. This approach facilitates consistent experimental analysis.
We divide each client’s data into training and testing sets at a 4:1 ratio, with one-fifth of the training set randomly chosen as a validation set to tune model weights during global updates. We label fingerprint pairs
Our model employs a Siamese network with two CNNs that share weights, trained using a contrastive loss function. We use a learning rate of 0.0003 and the Adam Optimizer. We set the batch size at 32. We conduct 1000 training epochs, 20 communication rounds, and 5 local epochs for single dataset experiments. For cross-dataset generalization, we extend training to 2000 epochs and 40 communication rounds, with a coefficient of 0.5 applied to process the difference image.
5.3.1 Comparative Analysis of Training Strategies on a Single Dataset
In this section, we construct experiments to compare the performance of local training, centralized training, FedAvg [20], and our proposed AFFR framework, which incorporates FedDG [24] for adaptive weight updates, within a fingerprint recognition system to evaluate the specific impacts of federated learning on model performance. Each client independently trains a model with its own local training set in local training. We evaluate the performance of each model with the local test set and calculate the average accuracy For centralized training, we aggregate the training data from all clients onto a central server, and after training evaluate the performance of the global model using the combined test set.
The experimental results shown in Fig. 5 indicate that the models trained using the AFFR method significantly improve accuracy compared to the models trained only on local datasets. For example, on the NIST SD10 dataset, the locally trained model has an accuracy of 99.41%. The accuracy increased to 99.97% using the FedAvg training method, and further increased to 99.98% using the AFFR method, which is on par with the accuracy of the central training method. This shows that Federated Learning enhances the performance and robustness of its localmodels by integrating private data frommultiple clients without directly accessing them while maintaining data privacy.

Figure 5: Comparison of local training, FedAvg, AFFR, and centralized training methods on three fingerprint datasets
5.3.2 Generalization Performance Analysis in Heterogeneous Data Settings
In this section, we evaluate the model’s generalization ability using our proposed method. We conduct experiments under various environmental conditions to determine the optimal global update strategy.
Analysis of Model Generalization Ability under Different Data Quality Conditions We introduce noise in the details of fingerprint images and compute differential images to improve security and protect user privacy. To evaluate the model’s robustness across various data quality conditions, we divided a single dataset into ten parts and distributed each to one of ten clients in our federated learning (FL) setup. Each client was assigned a distinct difference coefficient,
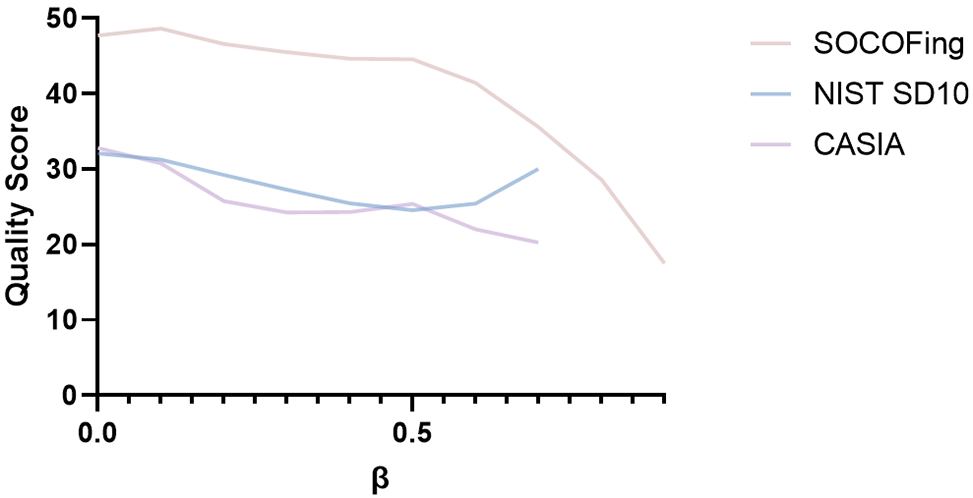
As shown in Fig. 6, the fingerprint image quality of different datasets under different

Figure 6: Comparison of fingerprint image quality at different
Table 3 demonstrates the effectiveness of our adaptive global model aggregation approach compared to FedAvg. Specifically, AFFR improves accuracy across all datasets. For example, AFFR improves accuracy on the CASIA dataset by 1.47% in the NIID condition. These results highlight the effectiveness of AFFR in improving model accuracy and generalization performance in different data quality environments, especially in environments with non-homogeneous data distributions.

Analysis of Model Generalization Performance under Diverse Dataset Features In our FL setup we conduct experiments on three clients, each using a distinct dataset. Fig. 7 presents the training loss and accuracy over communication rounds for the experiments with AFFR. As seen in the figure, the loss value decreases rapidly in the initial stages of training, indicating that the model effectively learns feature representations. As the training progresses, the loss stabilizes near zero. At the same time, accuracy rapidly increases and remains stable at near 1.0, demonstrating that the model has converged with high accuracy.

Figure 7: Training loss and accuracy over communication rounds with adaptive generalization mechanism
Table 4 shows that while locally trained models perform well on their data, they generalize poorly to data from other clients. FedAvg improves performance across all clients but is still impacted by data heterogeneity. In contrast, FedALA achieves an average accuracy of 99.97% but shows some fluctuation, with a slightly lower accuracy of 99.90% on Client 1. FedDBE achieves a balanced performance across clients with an average accuracy of 99.96%. FedAS also reaches an average accuracy of 99.97%, though it shows minor drops on some clients. AFFR further increases accuracy to 99.99% matching the performance of centralized training. This demonstrates that by incorporating an adaptive threshold generalization strategy, AFFR achieves optimal performance and generalization, highlighting the effectiveness of this approach.
Ablation Study: Evaluating the Privacy Protection Effectiveness of FP-DFSN in Federated Learning: In the federated learning environment, since users are required to upload model parameters for model aggregation, there is a potential risk that private data could be recovered using the uploaded gradient information. To explore this issue, we assume the attacker is a malicious server, which not only observes the gradient updates uploaded by users but also makes minimal modifications to the shared model architecture to directly recover private user data from the gradient updates. Specifically, the attacker employs a minimally modified model architecture by introducing additional linear layers and ReLU activation functions, creating structured gradients that can leak user input information. In this study, we integrate a new network layer, the Imprint Module, into the model architecture [38], aiming to evaluate whether gradients from this layer can be used to infer users’ original data. We conducted experiments using two methods: training with FP-DFSN (w.) and training directly on the original data (wo.). We used three datasets: SOCOFing, NIST SD10, and CASIA.
Fig. 8 shows that the fingerprint image processed using the FP-DFSN method suffers from severe loss of detail and blurred images compared to the original image, whereas the fingerprint image without the FP-DFSN method retains more detail and clarity, and is closer to the original real image.

Figure 8: Comparison of fingerprint reconstruction quality across three scenarios: ground truth images images reconstructed with FP-DFSN, and images reconstructed without FP-DFSN
Table 5 shows the performance comparison of these methods on different datasets. The results indicate that while the proposed method degrades in terms of preserving image details and structural quality, it may enhance privacy protection by making it more difficult to recover the original data from the processed images.

To evaluate the privacy protection of fingerprint data in a federated learning environment, we use training data as member data and testing data as non-member data. The evaluation is conducted using the following metrics:
Membership Inference Attack Accuracy (MIA Accuracy): Measures the attacker’s success rate in correctly identifying whether a data sample belongs to the training set.
AUC Value (Area Under the ROC Curve): Reflects the model’s ability to distinguish between member and non-member data in a membership inference attack.
Mutual Information: Ouantifies the amount of shared information between the input data and the model outputs. Lower mutual information means the model outputs leakless information about the input data, reducing privacy risk.
Entropy: Measures the randomness or unpredictability in the model outputs. Lower entropy values indicate that the model outputs contain less information that could be exploited by an attacker, enhancing privacy protection.
As shown in Table 6, when FP-DFSN is not applied (wo.), the values of MIA Accuracy, AUC Value Mutual Information, and Entropy are all higher. This indicates that the model is more susceptible to exploitation by attackers, with a higher risk of information leakage and weaker privacy protection effectiveness. In contrast, after applying FP-DFSN (w.), these metric values decrease, demonstrating stronger privacy protection performance. Lower MIA Accuracy and AUC values mean that the attacker’s success rate in membership inference attacks decreases. The reductions in Mutual Information and Entropy indicate that the amount of information about the input data contained in the model outputs decreases, reducing potential information leakage risks.

By calculating the difference between the original image and the noise-added image, we generate a differential image to enhance privacy protection. The coefficient parameter
Fig. 9 shows the variation in recognition accuracy across the SOCOFing, NIST SD10, and CASIA datasets under different

Figure 9: Comparison of recognition accuracy at different
Further analysis shows that as
Furthermore, Fig. 10 illustrates the effect of noise variance (Var) on recognition performance. In this context, Var controls the amount of noise directly added to the images. It can be observed that as the noise variance increases, recognition accuracy first increases and then decreases. A moderate level of noise helps. the model focus on key features, thereby enhancing recognition performance; however, excessive noise variance leads to blurred details, which can negatively impact recognition.

Figure 10: Impact of different noise variances on recognition accuracy across three datasets independently distributed on clients
In summary, the experimental results demonstrate that by carefully selecting and optimizing the differen tial image coefficient
Ablation Studies of the Step Size and Linear Decay Strategy: Table 7 illustrates the trend in model performance across different step size settings. As the step size increases, the model’s recognition accuracy precision, and F1 Score all improve, rising from 99.91% accuracy and an Fl Score of 99.51% at a step size of 0% to 99.99% and 99.94% at a step size of 0.8. This indicates that a moderate increase in step size enhances the model’s generalization capability, allowing it to better adapt to the features of different datasets. However, when the step size reaches 1, the performance shows slight fluctuations, as an excessively large step size weakens the model’s ability to capture subtle features.

Fig. 11 presents the unified confusion matrix analysis across all datasets under different algorithms (FedAvg and AFFR). Specifically, Fig. 11a shows the overall confusion matrix for FedAvg, reflecting its classification performance under this algorithm. Fig. 11b displays the confusion matrix for the AFFR algorithm with a step size of 0.8. It can be observed that the performance improves at a step size of 0.8.

Figure 11: Illustration of the unified confusion matrix across all datasets
In this study, we present the Adaptive Weighted Global Aggregate Joint Learning framework (AFFR) for fingerprint recognition. The framework dynamically adjusts the weights during the model aggregation process, thus effectively narrowing the generalization gap between global and local models and addressing the performance degradation due to data heterogeneity. In addition, we implement a simple data preprocessing module that enhances security by blurring the raw data, thus effectively preventing potential inference attacks. This paper also reports experiments conducted on three datasets. The experimental results show that the proposed approach can effectively share data and improve the generalization and robustness of the model while preserving privacy. Future work may improve the framework by integrating more sophisticated cryptographic techniques to enhance security measures in joint learning environments.
Acknowledgement: The authors would like to express their appreciation to the National Natural Science Foundation of China and the Key Research and Promotion Projects of Henan Province for their financial support. The authors would like to thank the editor-in-chief, editor, and reviewers for their valuable comments and suggestions.
Funding Statement: This research was supported by the National Natural Science Foundation of China (Nos. 62002100, 61902237) and Key Research and Promotion Projects of Henan Province (Nos. 232102240023, 232102210063, 222102210040).
Author Contributions: Study conception, design, and supervision: Yonghang Yan, Ying Cao; data collection: Hongwei Chang; analysis and interpretation of results: Xin Xie, Yonghang Yan; draft manuscript preparation: Hengyi Ren, Ying Cao, Xin Xie. All authors reviewed the results and approved the final version of the manuscript.
Availability of Data and Materials: The authors confirm that the data supporting the findings of this study are available within the article.
Ethics Approval: Not applicable.
Conflicts of Interest: The authors declare no conflicts of interest to report regarding the present study.
References
1. Aggarwal D, Zhou J, Jain AK. FedFace: collaborative learning of face recognition model. In: 2021 IEEE International Joint Conference on Biometrics (IJCB); 2021; Piscataway, NJ, USA: IEEE. p. 1–8. doi:10.1109/ijcb52358.2021.9484386. [Google Scholar] [CrossRef]
2. Liu C-T, Wang C-Y, Chien S-Y, Lai S-H. FedFR: joint optimization federated framework for generic and personalized face recognition. Proc AAAI Conf Artif Intell. 2022;36(2):1656–64. doi:10.1609/aaai.v36i2.20057. [Google Scholar] [CrossRef]
3. Meng Q, Zhou F, Ren H, Feng T, Liu G, Lin Y. Improving federated learning face recognition via privacy-agnostic clusters. arXiv:2201.12467. 2022. [Google Scholar]
4. Lian F-Z, Huang J-D, Liu J-X, Chen G, Zhao J-H, Kang W-X. FedFV: a personalized federated learning framework for finger vein authentication. Mach Intell Res. 2023;20(5):683–96. doi:10.1007/s11633-022-1341-4. [Google Scholar] [CrossRef]
5. Mu H, Guo J, Han C, Sun L. PAFedFV: personalized and asynchronous federated learning for finger vein recognition. arXiv:2404.13237. 2024. [Google Scholar]
6. Zhang J, Hua Y, Cao J, Wang H, Song T, Xue Z, et al. Eliminating domain bias for federated learning in representation space. Adv Neural Inf Process Syst. 2024;36:14204–27. [Google Scholar]
7. Chen C, Liao T, Deng X, Wu Z, Huang S, Zheng Z. Advances in robust federated learning: heterogeneity considerations. arXiv:2405.09839. 2024. [Google Scholar]
8. Zhu L, Liu Z, Han S. Deep leakage from gradients. In: Advances in neural information processing systems. RedHook, NY, USA: Curran Associates, Inc.; 2019. Vol. 32. [Google Scholar]
9. Geiping J, Bauermeister H, Dröge H, Moeller M. Inverting gradients—how easy is it to break privacy in federated learning? Adv Neural Inform Process Syst. 2020;33:16937–47. doi:10.48550/arXiv.2003.14053. [Google Scholar] [CrossRef]
10. Wu R, Chen X, Guo C, Weinberger KQ. Learning to invert: simple adaptive attacks for gradient inversion in federated learning. In: Uncertainty in artificial intelligence. Cambridge, MA: PMLR; 2023. p. 2293–303. doi:10.48550/arXiv.2210.10880. [Google Scholar] [CrossRef]
11. Liu Y, Zhou B, Han C, Guo T, Qin J. A novel method based on deep learning for aligned fingerprints matching. Appl Intell. 2020;50:397–416. doi:10.1007/s10489-019-01530-4. [Google Scholar] [CrossRef]
12. Zhu L, Xu P, Zhong C. Siamese network based on CNN for fingerprint recognition. In: 2021 IEEE International Conference on Computer Science, Electronic Information Engineering and Intelligent Control Technology (CEI); 2021; Piscataway, NJ, USA: IEEE. p. 303–6. doi:10.1109/cei52496.2021.9574487. [Google Scholar] [CrossRef]
13. Öztürk Hİ, Selbes B, Artan Y. MinNet: Minutia patch embedding network for automated latentfingerprint recognition. In: Proceedings of the IEEE/CVF Conference on Computer Vision and Pattern Recognition; 2022; Piscataway, NJ, USA: IEEE. p. 1627–35. doi:10.1109/cvprw56347.2022.00169. [Google Scholar] [CrossRef]
14. Saeed F, Hussain M, Aboalsamh HA. Automatic fingerprint classification using deep learning technology (DeepFKTNet). Mathematics. 2022;10(8):1285. doi:10.3390/math10081285. [Google Scholar] [CrossRef]
15. Zhang Y, Zhao R, Zhao Z, Ramakrishnan N, Aggarwal M, Medioni G, et al. Robust partial fingerprint recognition. In: Proceedings of the IEEE/CVF Conference on Computer Vision and Pattern Recognition; 2023; Piscataway, NJ, USA: IEEE. p. 1011–20. doi:10.1109/cvprw59228.2023.00108. [Google Scholar] [CrossRef]
16. Chen S, Guo Z, Li X, Yang D. Query2Set: single-to-multiple partial fingerprint recognition based on attention mechanism. IEEE Trans Inf Forensics Secur. 2022;17:1243–53. doi:10.1109/tifs.2022.3159151. [Google Scholar] [CrossRef]
17. Grosz SA, Jain AK. AFR-Net: attention-driven fingerprint recognition network. IEEE Trans Biom, Behav, Identity Sci. 2023;6(1):30–42. doi:10.1109/TBIOM.2023.3317303. [Google Scholar] [CrossRef]
18. Grosz SA, Jain AK. Latent fingerprint recognition: fusion of local and global embeddings. IEEE Trans Inf Forensics Secur. 2023;18:5691–705. doi:10.1109/tifs.2023.3314207. [Google Scholar] [CrossRef]
19. Qiu Y, Chen H, Dong X, Lin Z, Liao IY, Tistarelli M, et al. IFViT: interpretable fixed-length representation for fingerprint matching via vision transformer. arXiv:2404.08237. 2024. [Google Scholar]
20. McMahan B, Moore E, Ramage D, Hampson S, y Arcas BA. Communication-efficient learning of deep networks from decentralized data. In: Artificial intelligence and statistics. Cambridge, MA: PMLR; 2017. p. 1273–82. doi:10.48550/arXiv.1602.05629. [Google Scholar] [CrossRef]
21. Vakili A, Al-Khafaji HMR, Darbandi M, Heidari A, Jafari Navimipour N, Unal M. A new service composition method in the cloud-based internet of things environment using a grey wolf optimization algorithm and mapreduce framework. Concurr Comput. 2024;36(16):e8091. doi:10.1002/cpe.8091. [Google Scholar] [CrossRef]
22. Caldarola D, Mancini M, Galasso F, Ciccone M, Rodolà E, Caputo B. Cluster-driven graph federated learning over multiple domains. In: Proceedings of the IEEE/CVF Conference on Computer Vision and Pattern Recognition; 2021; Piscataway, NJ, USA: IEEE. p. 2749–58. doi:10.1109/cvprw53098.2021.00309. [Google Scholar] [CrossRef]
23. Xu A, Li W, Guo P, Yang D, Roth HR, Hatamizadeh A, et al. Closing the generalization gap of cross-silo federated medical image segmentation. In: Proceedings of the IEEE/CVF Conference on Computer Vision and Pattern Recognition; 2022; Piscataway, NJ, USA: IEEE. p. 20866–75. doi:10.1109/cvpr52688.2022.02020. [Google Scholar] [CrossRef]
24. Zhang R, Xu Q, Yao J, Zhang Y, Tian Q, Wang Y. Federated domain generalization with generalization adjustment. In: Proceedings of the IEEE/CVF Conference on Computer Vision and Pattern Recognition; 2023; Piscataway, NJ, USA: IEEE. p. 3954–63. doi:10.1109/cvpr52729.2023.00385. [Google Scholar] [CrossRef]
25. Zhang J, Hua Y, Wang H, Song T, Xue Z, Ma R, et al. FedALA: adaptive local aggregation for personalized federated learning. Proc AAAI Conf Artif Intell. 2023;37(9):11237–44. doi:10.1609/aaai.v37i9.26330. [Google Scholar] [CrossRef]
26. Cui T, Li H, Wang J, Shi Y. Harmonizing generalization and personalization in federated prompt learning. arXiv:2405.09771. 2024. [Google Scholar]
27. Niu Y, Deng W. Federated learning for face recognition with gradient correction. Proc AAAI Conf Artif Intell. 2022;36(2):1999–2007. doi:10.1609/aaai.v36i2.20095. [Google Scholar] [CrossRef]
28. Heidari A, Navimipour NJ, Dag H, Unal M. Deepfake detection using deep learning methods: a systematic and comprehensive review. Wiley Interdiscip Rev: Data Min Knowl Discov. 2024;14(2):e1520. doi:10.1002/widm.1520. [Google Scholar] [CrossRef]
29. Liu D, Dang Z, Peng C, Zheng Y, Li S, Wang N, et al. FedForgery: generalized face forgery detection with residual federated learning. IEEE Trans Inf Forensics Secur. 2023;18:4272–84. doi:10.1109/tifs.2023.3293951. [Google Scholar] [CrossRef]
30. Shao H, Zhong D. Towards privacy palmprint recognition via federated hash learning. Electron Lett. 2020;56(25):1418–20. doi:10.1049/el.2020.2076. [Google Scholar] [CrossRef]
31. Shao H, Liu C, Li X, Zhong D. Privacy preserving palmprint recognition via federated metric learning. IEEE Trans Inf Forensics Secur. 2023;19:878–91. doi:10.1109/TIFS.2023.3327667. [Google Scholar] [CrossRef]
32. Yang Z, Teoh ABJ, Zhang B, Leng L, Zhang Y. Physics-driven spectrum-consistent federated learning for palmprint verification. Int J Comput Vis. 2024;132:4253–68. doi:10.1007/s11263-024-02077-9. [Google Scholar] [CrossRef]
33. Swofford HJ. Fingerprint patterns: a study on the finger and ethnicity prioritized order of occurrence. J Forensic Identif. 2005;55(4):480. [Google Scholar]
34. Watson CI. NIST special database 10. NIST supplemental fingerprint card data (SFCD) (for special database 9-8-bit gray scale images). World Wide Web-Internet and Web Information Systems. Gaithersburg, MD: NIST; 2008. [Google Scholar]
35. Shehu YI, Ruiz-Garcia A, Palade V, James A. Sokoto coventry fingerprint dataset. arXiv:1807.10609. 2018. [Google Scholar]
36. Chinese Academy of Sciences’ Institute of Automation.CASIA-FingerprintV5. 2024 [cited 2024 Oct 11]. Available from: http://biometrics.idealtest.org/. [Google Scholar]
37. Yang X, Huang W, Ye M. FedAS: bridging inconsistency in personalized federated learning. In: Proceedings of the IEEE/CVF Conference on Computer Vision and Pattern Recognition; 2024; Piscataway, NJ, USA: IEEE. p. 11986–95. doi:10.1109/cvpr52733.2024.01139. [Google Scholar] [CrossRef]
38. Fowl L, Geiping J, Czaja W, Goldblum M, Goldstein T. Robbing the fed: directly obtaining private data in federated learning with modified models. arXiv:2110.13057. 2021. [Google Scholar]
Cite This Article
Copyright © 2025 The Author(s). Published by Tech Science Press.This work is licensed under a Creative Commons Attribution 4.0 International License , which permits unrestricted use, distribution, and reproduction in any medium, provided the original work is properly cited.


Submit a Paper
Propose a Special lssue
View Full Text
Download PDF

Downloads
Citation Tools