Open Access
ARTICLE
Weighted Attribute Based Conditional Proxy Re-Encryption in the Cloud
1 Henan Key Laboratory of Network Cryptography Technology, Network Information Security and Cryptography Laboratory, School of Software, Henan Polytechnic University, Jiaozuo, 454003, China
2 School of Computer Science and Technology, Henan Polytechnic University, Jiaozuo, 454000, China
* Corresponding Author: Jing Zhang. Email:
(This article belongs to the Special Issue: Challenges and Innovations in Multimedia Encryption and Information Security)
Computers, Materials & Continua 2025, 83(1), 1399-1414. https://doi.org/10.32604/cmc.2025.059969
Received 21 October 2024; Accepted 21 January 2025; Issue published 26 March 2025
Abstract
Conditional proxy re-encryption (CPRE) is an effective cryptographic primitive language that enhances the access control mechanism and makes the delegation of decryption permissions more granular, but most of the attribute-based conditional proxy re-encryption (AB-CPRE) schemes proposed so far do not take into account the importance of user attributes. A weighted attribute-based conditional proxy re-encryption (WAB-CPRE) scheme is thus designed to provide more precise decryption rights delegation. By introducing the concept of weight attributes, the quantity of system attributes managed by the server is reduced greatly. At the same time, a weighted tree structure is constructed to simplify the expression of access structure effectively. With conditional proxy re-encryption, large amounts of data and complex computations are outsourced to cloud servers, so the data owner (DO) can revoke the user’s decryption rights directly with minimal costs. The scheme proposed achieves security against chosen plaintext attacks (CPA). Experimental simulation results demonstrated that the decryption time is within 6–9 ms, and it has a significant reduction in communication and computation cost on the user side with better functionality compared to other related schemes, which enables users to access cloud data on devices with limited resources.Keywords
Proxy re-encryption (PRE) refers to a cryptographic system with secure ciphertext transformation, where the agent acts as an intermediary for the ciphertext transformation, allowing the user to obtain the intended ciphertext. At the same time, in the process of ciphertext transformation, the agent can neither obtain the plaintext information nor the encryption key of the DO, so the agent can carry out ciphertext transformation in an untrustworthy environment. However, the disadvantage of the traditional PRE is that if the agent has the correct key for the DO, the agent can change all the ciphertexts of the DO to be decrypted by the user directly. The more granular delegation of decryption permissions that are required in a lot of application scenarios is not satisfied by this.
It was not until 2009 that Weng et al. [1] introduced the idea of Conditional proxy re-encryption (CPRE) to address this issue. This approach allows the DO to define a condition during the encryption process, which is then used to construct ciphertext with a transformation condition that can only be satisfied if the agent has a re-encryption key that satisfies that condition. The introduction of CPRE limits the ability of the agent to re-encrypt data, limiting it to transforming the partially satisfied ciphertexts of the DO even when the agent possesses the re-encryption key. Subsequently, various attribute-based conditional proxy re-encryption (AB-CPRE) schemes emerged to restrict the user’s decryption rights further. In the AB-CPRE scheme, the access structure will be used as a condition to restrict the agent from transforming the ciphertext. This optimizes the CPRE scheme in conjunction with the granular access control structure of attribute-based encryption (ABE), which provides a more granular delegation of decryption permissions than before.
The AB-CPRE scheme currently in use assumes that two users with identical attributes have the same access rights. For instance, an access policy should be set so that only physicians over 45 years old can access encrypted files. However, the physician attribute may comprise ‘director physician’, ‘associate director physician’, ‘house physician’, ‘doctor in charge of a case’. If we were to allow the director physician, associate director physician, or house physician over 45 years old to access the file, we would have to add three of the four sub-attributes divided under the physician attribute to the access structure. This access policy is {{“Director Physician” OR “Associate Director Physician” OR “house physician”} AND “Age > 45”}. Considering all possible situations will inevitably lead to a greater number of characteristics in the management system, making the access structure more complicated. The current AB-CPRE adopts the same access structure as its predecessor, treating attribute characteristics at the same level without hierarchical classification based on importance.
According to the needs of the actual situation, each attribute of the user is given a weight according to its own importance so that the user gets a set of weighted attributes. Assign weights of 4, 3, 2, and 1 to ‘director physician’, ‘associate director physician’, ‘house physician’, ‘doctor in charge of a case’, respectively. If a weighted access policy is constructed, it can only satisfy the above three cases. This weighted access policy is {“Physician {2}” AND “Age > 45”}, where “Physician {2}” indicates that the node requirement can only be satisfied if the user’s attribute weight is not less than 2. As shown in Fig. 1, the improved weighted access tree is simpler, and the effect is more pronounced as the user attributes are divided into more levels.

Figure 1: Comparison of access policy
By assigning appropriate weights to the attributes, the identity characteristics of each user are further refined, and the agent can more accurately restrict the user’s decryption rights through the weighted access policy. At the same time, setting a weighted access policy can further simplify the access structure. Therefore, in order to granular delegation of decryption permissions for AB-CPRE, it is meaningful to propose a weighted attribute-based conditional proxy re-encryption (WAB-CPRE) scheme at this stage.
Blaze et al. [2] first presented the idea of PRE, who created a scheme that was fundamentally comparable to the ElGamal encryption method [3] by using a public-key cryptography algorithm with straightforward proxies. As PRE is slowly becoming an important cryptographic primitive in secure cloud computing and cloud storage, PRE is required to support a more granular delegation of decryption permissions for practical applications at this stage. Weng et al. [1] presented the idea of CPRE for the first time and proved that the scheme satisfies CCA security. However, early CPRE schemes used simple keywords or “AND” joins of multiple keywords as conditions for re-encryption by the agent, but these CPRE schemes are still somewhat unsatisfactory for the granular delegation of decryption permissions required by practical examples.
An AB-CPRE system was initially presented by Zhao et al. [4] in 2010. It allows attribute-based management of decryption delegation by allowing access structures and attribute sets to be established. The scheme embeds access structure in the re-encryption key, the collection of attributes into the ciphertext, for the first time realizing granular conditions than the keyword. A new AB-CPRE technique was suggested by Yang et al. [5], who also showed how useful the scheme is for cloud deployment. This scheme uses a ciphertext policy to realize AB-CPRE, which is more natural and flexible compared to the literature [4]. An identity-based CPRE will be presented by Yao et al. [6] in 2021. It solves the problem that the traditional PRE scheme focuses on access authorization and ignores key updates and ciphertext evolution. Subsequently, a granular certificateless CPRE scheme without pairings was proposed by Yang et al. [7]. It not only solves the problem of the traditional certificates CPRE scheme that does not support one-to-many transformations but also improves the efficiency of the scheme through the without pairings approach.
In 2023, Tang et al. [8] proposed an attribute-based verifiable CPRE scheme, which is based on homomorphic signatures, and introduced a verification server so that the re-encrypted ciphertext can be verified by a verification server. The scheme can determine whether the original ciphertext has been correctly transformed and thus can effectively detect the agent’s illegal activities. First, in 2024, a single-hop directly revocable AB-CPRE was proposed based on standard LWE assumptions [9], which provides more flexible access control while allowing the delegate to dynamically authorize and revoke a user’s decryption privileges.
However, none of the existing AB-CPRE schemes describe the importance of attributes, but in reality, the access rights of different users with the same attribute may not be the same. Liu et al. [10] generalized the traditional ABE and proposed a weighted ABE scheme by performing weighting operations on attributes according to their importance. Only when the ciphertext contains a set of attributes with different weights that satisfy the access structure can the user decrypt the ciphertext. However, this scheme is only an improvement of the traditional ABE, and there is no function for a semi-trusted agent to securely transfer the decryption right of its ciphertext. Therefore, this scheme, compared to the scheme [10], in addition to supporting the delegation of decryption rights, also has a more fine-grained delegation of decryption rights than the current AB-CPRE. Meanwhile, this program supports the direct revocation of user access rights, which solves the complex revocation work of traditional attribute-based encryption. High user-side efficiency is also a major advantage of this scheme, which enables users to decrypt access to data on cloud services on resource-constrained devices.
A WAB-CPRE scheme will be presented in conjunction with Liu et al. [10] approach to achieve a more flexible and granular delegation of decryption permissions in a cloud computing environment. The following are the principal contributions:
• By introducing the concept of weighted attributes, the user’s identity characteristics are refined, and the decryption delegation of the AB-CPRE scheme is fine-grained. Assigning weights to each user’s attributes according to the degree of importance can relieve the number of system attributes and ease the server management burden. The effect of this simplification is more pronounced when the user hierarchizes more attributes or has more levels at which each attribute is hierarchized.
• In conjunction with CPRE technology, a weighted access tree will be set up to control user access rights. The cloud service provider (CSP) can successfully transform the ciphertext decryption permission to the user as long as the user’s collection of weighted attributes satisfies the weighted access structure set by the DO.
• By assigning the re-encryption procedures to the server, outsourcing techniques help the DO cut down on computational and communication expenses. At the same time, the scheme supports the direct revocation of the user’s decryption right, eliminating the tedious procedure of updating the ciphertext data and distributing re-encryption keys in the original revocation function.
• The security of the CPA is accomplished under decision
The remainder of the document is arranged as follows: Section 2 focuses on basic preparatory knowledge. Section 3 gives the algorithm definition and security model, and the application scenarios are specifically analyzed at the end of this section. Section 4 details the specific construction and security analysis. Then, in Section 4, the performance analysis is made by comparing the scheme with the existing schemes. Lastly, Section 6 provides the paper’s conclusion.
Definition 1: If there are
In the WAB-CPRE scheme, the DO uses a collection of descriptive weighted attributes
2.3 Satisfying a Weighted Access Tree
2.4 The Decisional
We introduce the paper [11] constructing the decision
Define random tuple
Definition 2: The assumption of decision
Init. The adversary
Setup. Challenger
Phase 1. Using a different collection of weight attributes
Challenge. Two challenge messages of identical length,
Phase 2. Using a different collection of weight attributes
Guess. A guess about
Definition 3: A WAB-CPRE scheme satisfies CPA security if, for any PPT adversary
The system model of the WAB-CPRE scheme includes four entities: the data owner (DO), the user, the cloud service provider (CSP), and the key generation center (KGC). Using the hospital employee system as an example, we can better demonstrate the system model by designating the DO Alice and the user Bob as the medical staff and the hospital administration, respectively. Assuming that the collection of weighted attributes of the healthcare worker meets the weighted access structure set by the hospital administrator, Fig. 2a shows the data sharing procedure from the hospital administrator (Alice) to the healthcare worker (Bob), and Fig. 2b illustrates the multiple operations involved between the various entities.

Figure 2: System model and workflow
First, Alice sets the access rights for each file according to the roles of the accessors and delivers the encrypted ciphertext to the CSP. Subsequently, Alice assigns re-encryption keys to healthcare workers (which includes Bob) at different position levels in each department and uploads them to the CSP. The CSP stores a large amount of received ciphertext data and keys in two separate tables. Bob notifies the CSP of his requirement for access to the pertinent files by sending a request. The CSP extracts the appropriate ciphertext file and Bob’s re-encryption key from a lookup table and performs the
The system takes advantage of cloud services by outsourcing large amounts of data and complex calculations to a CSP, which acts as a semi-trusted platform and will not extract any information from the uploaded data. Having the correct re-encryption key is an important condition for CSP to securely translate decryption permissions. When a healthcare worker leaves the hospital or joins the staff, there is no revocation of the role attribute in the system, but rather the revocation of the old healthcare worker’s access rights and the granting of the new healthcare worker’s access rights. Therefore, when a healthcare worker leaves and joins the staff, the system can remove or add the re-encryption key for that healthcare worker directly from the cloud.
4 Construction and Security Analysis

First, set
Then let
when
Finally, output ciphertext:
Firstly, set
Secondly, for
when
Finally, output the re-encryption key:
First, when
Second, when
Finally, if
② In the case where
③ If
At last compute
There are two separate situations to take into account. ① The first case is when none of the collection of attributes
Assume, for the first example, that there is a polynomial-time
Definition 4: Assume that the decisional
First, challenger
Init.
Setup. Choose random indices
Phase 1. Adversary
When
When
Challenge. When
When
Let
When
If
Guess.
When the simulator outputs 1, the simulation attack view of adversary
For the second scenario, the collection of weighted attributes
Init.
Setup. As in the same case, challenger
Phase 1. The adversary
Challenge. Challenger
Phase 2. The challenger keeps answering A’s questions on re-encryption key generation.
Guess. A guess about
We will cite a game [12] where the challenged ciphertext
When
Conditional on the absence of collisions, if the challenger sets
This subsection demonstrates the correctness of the scheme. First, this subsection shows the process of DO
(1) Decryption of original ciphertext
(2) The agent acquires the evolved ciphertext
(3) Decryption of delegated ciphertext
As shown in Table 2, it demonstrates the functionality and performance comparison of the proposed scheme with Xiong’s scheme [16], Yao’s scheme [6,15,17]. Let

Firstly, Table 2 shows the comparison of two key features, namely “whether to support weighting of attributes” and “whether to support direct revocation by the user.” In real-application scenarios, CSP usually requires fine-grained data sharing and efficient user revocation. Therefore, the two functions in Table 2 are important in cloud storage services today, and only the proposed scheme supports both functions. Second, the proposed scheme has high efficiency on the user side because the complex pairing operation in the previous decryption algorithms is replaced by the re-encryption algorithm, which is implemented by the CSP. The length of the ciphertext obtained at the user side is only 2
In summary, compared with other relative schemes, the proposed scheme has the smallest re-encrypted ciphertext size, which effectively enhances the communication efficiency on the user side, and adds additional functions such as weighting of attributes and attribute revocation so that the proposed scheme has a far wider range in the realm of health care.
In this paper, the experimental environment is IntelliJ IDEA Community Edition 2023, and Java Pairing Based Cryptography Library and elliptic curves chosen as class
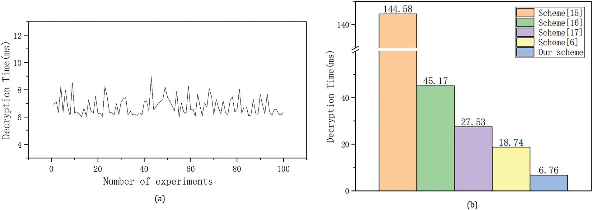
The time consumed in running the decryption algorithm 100 times in the simulation experiment is listed as shown in Fig. 3a. The maximum time required to decrypt the ciphertext is 8.9 ms, and the minimum is 6.03 ms. The time consumed for user decryption is kept in the range of 6–9 ms and does not grow with the magnitude of user attributes. In addition, we perform communication overhead tests of the scheme’s decryption algorithm on a smartphone with a 2.4 GHz CPU and 8 GB RAM. The experimental results demonstrate that the communication overhead for the user is 2

Figure 3: (a) Decryption time cost; (b) Comparison of decryption time cost [6,15–17]
We use the average of one hundred decryption times as the decryption time for this scheme. As can be seen in Fig. 3b, the proposed scheme has the least user decryption time overhead compared to other schemes. Although this scheme is constructed based on bilinear mapping, the decryption algorithm does not have a pairing operation with high overhead. Therefore, the proposed scheme has less computation and communication overhead on the user side, making it feasible for users to access cloud servers with resource-constrained devices.
In order to make cloud servers satisfy as high as possible access control mechanisms, a WAB-CPRE scheme is proposed. By combining weighted attribute-based encryption, the proposed scheme provides more granularity and a more flexible access structure for decryption. The scheme also supports CSP in performing direct revocation of user access rights, and there is no computational cost to achieve revocation. In addition, the user side of the scheme has low computational and communication overhead, enabling users to access cloud service data even in device-constrained environments. In the future, our motivation is to construct a more effective CPRE scheme where the DO can directly revoke a user’s weighted attributes.
Acknowledgement: Thanks to my tutor for careful guidance and the help of my classmates.
Funding Statement: Programs for Science and Technology Development of Henan Province, grant number 242102210152. The Fundamental Research Funds for the Universities of Henan Province, grant number NSFRF240620. Key Scientific Research Project of Henan Higher Education Institutions, grant number 24A520015. Henan Key Laboratory of Network Cryptography Technology, grant number LNCT2022-A11.
Author Contributions: Xixi Yan: the main idea, conceptualization and methodology. Jing Zhang: The framework was built, the encryption scheme was written, the security proof was derived, and the experimental analysis and test were carried out. Pengyu Cheng: Integration and analysis of experimental data. All authors reviewed the results and approved the final version of the manuscript.
Availability of Data and Materials: The authors confirm that the data supporting the findings of this study are available within the article.
Ethics Approval: Not applicable.
Conflicts of Interest: The authors declare no conflicts of interest to report regarding the present study.
References
1. Weng J, Deng RH, Ding X, Chu CK, Lai J. Conditional proxy re-encryption secure against chosen-ciphertext attack. In: Proceedings of the 4th International Symposium on Information, Computer, and Communications Security; 2009; Sydney Australia: ACM. p. 322–32. doi:10.1145/1533057.1533100. [Google Scholar] [CrossRef]
2. Blaze M, Bleumer G, Strauss M. Divertible protocols and atomic proxy cryptography. In: Advances in cryptology-EUROCRYPT’98. Berlin, Heidelberg; 1998. p. 127–44. [Google Scholar]
3. Elgamal T. A public key cryptosystem and a signature scheme based on discrete logarithms. IEEE Trans Inf Theory. 1985;31(4):469–72. doi:10.1109/TIT.1985.1057074. [Google Scholar] [CrossRef]
4. Zhao J, Feng D, Zhang Z. Attribute-based conditional proxy re-encryption with chosen-ciphertext security. In: 2010 IEEE Global Telecommunications Conference GLOBECOM 2010; 2010 Dec 6–10; Miami, FL, USA: IEEE; 2010. p. 1–6. doi:10.1109/GLOCOM.2010.5684045. [Google Scholar] [CrossRef]
5. Yang Y, Zhu H, Lu H, Weng J, Zhang Y, Choo KR. Cloud based data sharing with fine-grained proxy re-encryption. Pervasive Mob Comput. 2016;28(1):122–34. doi:10.1016/j.pmcj.2015.06.017. [Google Scholar] [CrossRef]
6. Yao S, Dayot RVJ, Kim HJ, Ra IH. A novel revocable and identity-based conditional proxy re-encryption scheme with ciphertext evolution for secure cloud data sharing. IEEE Access. 2021;9:42801–16. doi:10.1109/ACCESS.2021.3064863. [Google Scholar] [CrossRef]
7. Yang H, Li L, Yang C. A fine-grained certificateless conditional proxy broadcast re-encryption scheme without pairing. In: 2022 IEEE 10th Joint International Information Technology and Artificial Intelligence Conference (ITAIC); 2022 Jun 17–19; Chongqing, China: IEEE; 2022. p. 1414–23. doi:10.1109/ITAIC54216.2022.9836814 [Google Scholar] [CrossRef]
8. Tang Y, Jin M, Meng H, Yang L, Zheng C. Attribute-based verifiable conditional proxy re-encryption scheme. Entropy. 2023;25(5):822. doi:10.3390/e25050822. [Google Scholar] [PubMed] [CrossRef]
9. Wang Y, Wang M. Improved AB-CPREs with revocability and HRA security under LWE. IET Inf Secur. 2024;2024(1):4333883. doi:10.1049/2024/4333883. [Google Scholar] [CrossRef]
10. Liu X, Ma J, Xiong J, Li Q, Ma J. Ciphertext-policy weighted attribute based encryption for fine-grained access control. In: 2013 5th International Conference on Intelligent Networking and Collaborative Systems; 2013 Sep 9–11; Xi’an, China: IEEE; 2013. p. 51–7. doi:10.1109/INCoS.2013.18. [Google Scholar] [CrossRef]
11. Waters B. Functional encryption for regular languages. In: Annual International Cryptology Conference; 2012; Berlin/Heidelberg: Springer; p. 218–35. [Google Scholar]
12. Bethencourt J, Sahai A, Waters B. Ciphertext-policy attribute-based encryption. In: 2007 IEEE Symposium on Security and Privacy (SP ‘07); 2007 May 20–23; Berkeley, CA, USA: IEEE; 2007. p. 321–34. doi:10.1109/SP.2007.11. [Google Scholar] [CrossRef]
13. Schwartz JT. Fast probabilistic algorithms for verification of polynomial identities. J ACM. 1980;27(4):701–17. doi:10.1145/322217.322225. [Google Scholar] [CrossRef]
14. Zippel R. Probabilistic algorithms for sparse polynomials. In: Proceedings of the International Symposiumon on Symbolic and Algebraic Computation; 1979; Berlin/Heidelberg: Springer. p. 216–26. [Google Scholar]
15. Yao S, Dayot RVJ, Ra IH, Xu L, Mei Z, Shi J. An identity-based proxy re-encryption scheme with single-hop conditional delegation and multi-hop ciphertext evolution for secure cloud data sharing. IEEE Trans Inf Forensics Secur. 2023;18(2):3833–48. doi:10.1109/TIFS.2023.3282577. [Google Scholar] [CrossRef]
16. Xiong H, Wang Y, Li W, Chen CM. Flexible, efficient, and secure access delegation in cloud computing. ACM Trans Manage Inf Syst. 2019;10(1):1–20. doi:10.1145/3318212. [Google Scholar] [CrossRef]
17. Yao S, Sankar R, Ra IH. A collusion-resistant identity-based proxy reencryption scheme with ciphertext evolution for secure cloud sharing. Secur Commun Netw. 2020;2020:8833693. doi:10.1155/2020/8833693. [Google Scholar] [CrossRef]
Cite This Article
Copyright © 2025 The Author(s). Published by Tech Science Press.This work is licensed under a Creative Commons Attribution 4.0 International License , which permits unrestricted use, distribution, and reproduction in any medium, provided the original work is properly cited.


Submit a Paper
Propose a Special lssue
View Full Text
Download PDF
Downloads
Citation Tools