Open Access
REVIEW
Mitigating Urban Heat Island Effects: A Review of Innovative Pavement Technologies and Integrated Solutions
1 Department of Civil Engineering, Faculty of Engineering, Universiti Putra Malaysia, Serdang, 43400, Malaysia
2 Central Region, Heavy Civil Division, Granite Construction, Woodlands, Texas, 77381, USA
3 SP Jain School of Global Management, Lidcombe, Sydney, NSW, 2141, Australia
4 Department of Communication Technology and Network, Faculty of Computer Science and Information Technology, Universiti Putra Malaysia, Serdang, 43400, Malaysia
* Corresponding Author: S. F. Ismael. Email:
Structural Durability & Health Monitoring 2024, 18(5), 525-551. https://doi.org/10.32604/sdhm.2024.050088
Received 26 January 2024; Accepted 09 April 2024; Issue published 19 July 2024
Abstract
In this review paper, we present a thorough investigation into the role of pavement technologies in advancing urban sustainability. Our analysis traverses the historical evolution of these technologies, meticulously evaluating their socio-economic and environmental impacts, with a particular emphasis on their role in mitigating the urban heat island effect. The evaluation of pavement types and variables influencing pavement performance to be used in the multi-criteria decision-making (MCDM) framework to choose the optimal pavement application are at the heart of our research. Which serves to assess a spectrum of pavement options, revealing insights into the most effective and sustainable practices. By highlighting both the existing challenges and potential innovative solutions within the field, this paper aims to offer a directional compass for future urban planning and infrastructural advancements. This review not only synthesizes the current state of knowledge but also aims to chart a course for future exploration, emphasizing the critical need for innovative and environmentally sensitive pavement technologies in the creation of resilient and sustainable urban environments.Keywords
The escalating concerns of global warming, urban overheating, and localized climate changes have ignited extensive research interest in recent years. As urbanization accelerates, transforming rural landscapes into sprawling cities, it is projected that by 2050, a significant portion of the global population will reside up to 66% in urban areas [1], as shown in Fig. 1. This demographic shift not only reshapes the physical environment but also intensifies environmental challenges, notably the Urban Heat Island (UHI) effect. This phenomenon, characterized by elevated temperatures in urban areas compared to their rural counterparts, is now a critical issue of the 21st century [2,3] as shown in Fig. 2. The UHI effect, a byproduct of urbanization, is driven by factors such as industrialized materials replacing natural terrains, heat emissions from urban structures, and the dwindling presence of water bodies. This environmental hazard poses significant threats to human health, amplifies energy consumption, and exacerbates air pollution [4,5]. In the face of these challenges, the role of engineered pavements, which cover a substantial portion of urban landscapes, has come under scrutiny. These pavements, due to their large thermal inertia and darker surfaces, contribute significantly to the UHI effect by absorbing and storing solar heat [1,6].

Figure 1: Ratio of urban vs. rural

Figure 2: Global average surface temperature
In response to this, researchers and urban planners have been exploring various pavement technologies aimed at combating the UHI effect. Among these, cool pavements have emerged as a promising solution. These technologies, which include reflective pavements, evaporation pavements, heat harvesting pavements, and phase change materials, offer diverse approaches to mitigate urban warming [7]. Each type presents its advantages, challenges, and suitability under different urban conditions. For example, reflective pavements are known for their cost-effectiveness and ease of application but can cause glare issues [8,9], while evaporation pavements offer cooling benefits but require continual maintenance [10,11]. The purpose of the study is to provide an in-depth analysis of different paving technologies, examining their effectiveness in mitigating UHI effects and their implications for urban sustainability. The paper seeks to provide a comprehensive review of environmental, economic, and social performance that will facilitate the selection of suitable paving techniques for sustainable transportation. In doing so, it addresses the need for a standardized approach to pavement selection, recognizing the unique challenges posed by each technology and the lack of comprehensive data on their long-term impacts [12–14]. Through this review, the paper contributes to the ongoing discourse on sustainable urban development and the critical role of pavement technologies in achieving sustainable cities and communities.
Building upon the foundation of early pathways, ancient civilizations began to recognize the importance of more durable and strategically planned roads. The Roman Empire, renowned for its engineering prowess, revolutionized road construction [15]. They created extensive networks of roads that were not only functional but also symbolized the power and reach of the empire. These roads were meticulously engineered, featuring layers of materials for drainage and longevity, and were used for military, trade, and administrative purposes. This Roman approach to road construction set a benchmark for future civilizations. The strategic placement and durability of these roads enhanced connectivity across vast territories, significantly impacting trade and military expeditions. The Roman roads were so well-constructed that some segments still exist today, testament to their engineering excellence. The evolution from rudimentary paths to engineered roads marked a significant transition in human development. Roads became a symbol of civilization, facilitating not only economic growth but also cultural exchange and administrative control [1]. This historical progression underscores the profound impact that road infrastructure has had on the development and organization of societies throughout history.
The historical trajectory of road development can be traced through several key milestones. Following the Roman road systems, which epitomized the blend of engineering skill and administrative foresight, there was a gradual yet significant shift during the industrial era. This period saw the advent of paved roads, a development driven by the burgeoning demands of industrialization and urbanization. Paved roads were a response to the need for more durable surfaces that could support heavier, more frequent traffic, particularly in rapidly growing urban centers [16]. The 20th century marked another pivotal phase with the expansion of highway networks. This era saw the construction of expansive road systems designed to accommodate the rise of automobile transportation. Highways connected cities and countries, fueling economic growth and fostering unprecedented mobility [7]. The expansion of these networks reflected the increasing importance of road transport in the global economy and daily life, setting the stage for contemporary road infrastructure.
These developments in road infrastructure profoundly influenced societal and economic progress. The Roman Road systems, for instance, not only facilitated efficient military movements and trade but also played a crucial role in the cultural and administrative unification of the empire [8]. Similarly, the advent of paved roads during the industrial era was pivotal in supporting the burgeoning needs of urban centers and industrial hubs, enabling faster and more efficient transportation of goods and people. In the 20th century, the expansion of highway networks mirrored the growing importance of vehicular travel, significantly impacting suburbanization and global trade dynamics [17]. Each of these milestones in road development not only reflected the technological and economic conditions of their times but also actively shaped the course of human society and its progress, Fig. 3 illustrates this progression.

Figure 3: Shows the historical development for the roads
3 Multidimensional Impacts of Pavement Technologies
As urban landscapes continue to evolve, the role of pavement technologies in shaping these environments becomes increasingly pivotal. This study embarks on a comprehensive exploration of the multifaceted impacts of roads and pavements, spanning economic, social, environmental, and technological dimensions. It begins by delving into the economic impact of roads, tracing their historical significance from ancient trade routes to modern highways that anchor global commerce.
Roads have always played a crucial role in driving economic growth by facilitating trade, commerce, and connectivity. While current highways are essential to international trade, ancient trade routes allowed the interchange of products, ideas, and cultures across other civilizations. These road networks act as the arteries of commerce, ensuring the seamless movement of products from production sites to markets, both locally and globally [17]. This connectivity not only boosts trade but also stimulates investment and innovation, leading to economic diversification and growth. Roads are also key in opening up previously inaccessible areas, fostering regional development and integrating local economies into national and global markets. The development and maintenance of road networks are fundamental to economic prosperity and the interconnectedness of the modern world [5]. Furthermore, the global significance of road infrastructure intersects with various economic theories. Roads are considered essential in development economics, facilitating trade and market access, key drivers in classical and neoclassical theories. Studies have shown a positive correlation between road infrastructure and economic development, with improved networks leading to increased economic activity and productivity [18]. The World Bank and other international organizations emphasize the role of transportation infrastructure in poverty reduction and socio-economic development, underlining roads as critical assets in sustainable development and global economic prosperity.
The social impact of road networks extends well beyond mere connectivity, influencing urban expansion, accessibility in remote areas, and the dynamics of human settlement and interaction [19]. In urban settings, road infrastructure is pivotal in urban planning, enabling city expansion and shaping residential and commercial development. It is essential to the suburbanization process, influencing the growth of peripheral areas and land use patterns [20]. In rural areas, roads are instrumental in bridging the accessibility gap, bringing essential services and economic opportunities to remote communities, fostering social inclusion, and improving quality of life. Moreover, roads facilitate cultural exchange and social interaction, connecting diverse communities and promoting understanding and integration. The evolution of road networks is closely linked to social development, shaping how communities interact, grow, and evolve [21]. Their development reflects and influences societal priorities and values, showcasing the integral role of transportation infrastructure in social progress and cohesion. Transportation represents the most significant sector for greenhouse gas (GHG) emissions in the United States, constituting about 29% of the total emissions. Given that freight transportation accounts for nearly 70% of all domestic freight volume, and personal vehicles comprise 87% of passenger transportation by mode, the role of pavements becomes crucial in the sustainability of transportation systems. Pavements are indispensable in facilitating the movement of people and goods, thus playing a pivotal role in modern society [22].
Traditional road construction and maintenance pose significant environmental challenges, including extensive land use, high resource consumption, and pollution. The process often leads to habitat disruption, affecting biodiversity and ecosystems [19]. The large-scale use of materials like asphalt and concrete not only consumes substantial natural resources but also contributes to greenhouse gas emissions. Fig. 4 shows the greenhouse gas index value increasing over the years. Moreover, road infrastructure can lead to soil erosion, water runoff issues, and pollution from construction activities and vehicular emissions. These environmental impacts necessitate a re-evaluation of road construction practices and a shift towards more sustainable methods that minimize ecological footprints. Moreover, the ecological footprint of roads extends to various environmental aspects. Habitat disruption is a major concern, as road construction often leads to the fragmentation of ecosystems, adversely affecting wildlife and plant species [5]. Roads contribute significantly to carbon emissions, both from the construction process and the vehicles they support. When considering the global climate change scenario, this element is crucial. Additionally, roads play a notable role in developing urban heat island phenomenon, with materials like asphalt absorbing and radiating heat, thereby elevating urban temperatures. These ecological considerations are pivotal in assessing the overall environmental impact of road infrastructure. Nonetheless, the idea of sustainable road design has been apparent as a key solution in response to these environmental concerns [23]. This approach encompasses the use of eco-friendly materials and construction techniques that minimize environmental impacts. Sustainable road design aims to reduce carbon emissions, limit habitat disruption, and address the issue of urban heat islands. It incorporates innovative practices like using permeable materials, greenery integration, and advanced planning to preserve natural landscapes [24]. This shift towards sustainable infrastructure reflects a growing recognition of the need to balance development with environmental stewardship. In India, the environmental impacts associated with road infrastructures reveal that constructing flexible pavements results in a 63% greater impact on the abiotic depletion of fossil resources compared to other types. Rigid pavements, on the other hand, have a 47% higher impact on acidification, a 198% increase in global warming potential, and a 689% rise in human toxicity effects. Additionally, the maintenance phase of flexible pavements shows elevated environmental impacts. In terms of CO2 emissions, Major District Road (MDR) rigid pavements reduce CO2 through albedo and carbonation effects by 69.60 and 18.97 tones, respectively. Conversely, Major District Roads with flexible pavements are responsible for releasing 345 tones of CO2. Furthermore, deforestation linked to these projects results in a significant carbon sink loss, amounting to 76 and 228 tones of CO2 equivalents per kilometer for flexible and rigid pavements, respectively. An uncertainty analysis of this study underlines the reliability of these findings, indicating a standard deviation of less than 5% [25].

Figure 4: Annual greenhouse gas index in (a), combined heating influence (b)
3.4 Technological Advancements
Technological innovations in road construction have significantly advanced, encompassing the use of advanced materials and intelligent systems. Developments include eco-friendly materials that reduce environmental impact and enhance durability [26]. Intelligent transportation systems (ITS) have been integrated, utilizing sensors and AI to manage traffic flow and enhance safety. Additionally, the incorporation of smart city integrations, like real-time data analysis and connectivity with urban infrastructure, has improved efficiency and sustainability in road usage and maintenance [27]. These innovations represent a shift towards more responsive, sustainable, and technologically advanced road networks. These technological advancements in road construction have markedly improved efficiency, safety, and sustainability. Advanced materials have led to longer-lasting roads, reducing the need for frequent repairs and thus cutting down resource use and disruption [16]. Intelligent transportation systems enhance traffic management, significantly improving road safety and reducing congestion, which in turn lowers vehicle emissions. Moreover, smart city integrations facilitate better coordination between road use and urban infrastructure, optimizing energy use and contributing to overall urban sustainability. These innovations collectively signify a major stride towards creating more efficient, safe, and environmentally friendly road networks. This historical and technological context sets the stage for a deeper exploration of sustainable pavements, an essential element in contemporary urban planning. The growing awareness of the environmental impacts of traditional road construction has spurred the need for environmentally friendly and efficient road solutions [28]. Sustainable pavements represent a convergence of ecological responsibility and technological innovation, aiming to address the challenges of urban heat islands, carbon emissions, and resource conservation [29]. This shift is not just a response to environmental imperatives but also a proactive step towards creating more sustainable urban spaces for future generations.
Fig. 5 depicts cross-sectional views of pavement mechanisms in operation. Arrows, marked with letters in each subplot, illustrate the simplified energy balance for each pavement type, formulated as SW↓ − SW↑ + LW = G + H + LE. Here, SW↓ symbolizes downward shortwave radiation (solar radiation), SW↑ indicates upward shortwave radiation (reflected), LW refers to net longwave radiation, G is for heat conduction, H represents sensible heat flux, and LE stands for latent heat flux [14].

Figure 5: Pavement mechanism works
Rapid urbanization has resulted in the transformation of green spaces and natural terrains into artificial constructs, predominantly using materials such as asphalt and concrete for pavements [30]. These materials, characterized by their dark hues, possess a high capacity for heat storage and exhibit considerable thermal inertia. This attribute leads to substantial absorption of solar radiation, with the accrued heat being subsequently emitted during nocturnal hours. This phenomenon significantly influences the thermal environment of urban locales, culminating in the Urban Heat Island (UHI) phenomenon. This effect manifests as elevated temperatures in city centers compared to their suburban counterparts [31]. The UHI effect, recognized as a global environmental issue, adversely affects thermal comfort, escalates pollutant concentration levels, and poses threats to human health. It also triggers an escalation in energy consumption, with research indicating a direct association between heightened ambient temperatures and increased electricity demand [32]. Cool pavement technology is being developed in an attempt to mitigate these effects. This technology, championed by the USEPA, is engineered to reduce surface temperatures and alleviate the effects of UHI. To enable the ground surface to stay colder than traditional pavements, cool pavements are designed to reflect more solar radiation and encourage increased water evaporation [33], as depicted in Fig. 6, showcasing the taxonomy of the pavement.

Figure 6: Pavement types
Conventional pavements, covering about 40% of urban areas, significantly influence urban heat dynamics due to their dark colour, which enhances heat absorption and re-radiation [31]. Studies reveal that pavements can reach temperatures upwards of 60 degrees Celsius in summer [34]. Typically, pavements are categorized into three types: flexible, rigid, and composite (a mix of flexible and rigid). Flexible pavements comprise a surface layer, base, and subbase, all laid over the subgrade. Conversely, rigid pavements primarily utilize concrete in the surface layer, foregoing the base layer. Occasionally, rigid pavements are topped with a thin asphalt layer, creating a rigid-flexible composite [35]. This combination offers the benefits of asphalt’s driving comfort and longevity with the structural support of a rigid base for heavy traffic loads.
Asphalt concrete pavement, commonly known as flexible pavement, is a blend of asphalt, air voids, and aggregates of various sizes, tailored to accommodate loads ranging from light vehicles to heavy-duty traffic. It is a predominant choice for paving, constituting over 80% of paved surfaces, outpacing other types [36]. This pavement type, however, is vulnerable to damages like rutting, cracking, and corrugation under constant heavy load, moisture, and elevated temperatures [18]. The surface layer’s binder oxidizes with time due to environmental variables, exposing the aggregates and raising the pavement’s albedo, which ranges from 0.09 to 0.18 [6]. Notably, abrasion exposure further heightens the albedo, which initially surges in the first year after installation before stabilizing [37]. This change in albedo is a crucial aspect of the pavement’s interaction with its environment, affecting not only its durability but also its thermal and reflective properties [38]. Fig. 7 shows Asphalt pavement layers.

Figure 7: Heat transfer in asphalt pavement
Portland Cement Concrete Pavement (PCCP) primarily consists of cement, water, and fine and coarse aggregates. Often reinforced with steel bars to prevent cracking, a common issue in concrete pavement design, PCCP exhibits a higher bearing capacity compared to flexible pavement [35]. However, dirt buildup and wheel wear tend to cause concrete pavement’s albedo to diminish over time, leading to a darkening of the pavement surface, contrasting with asphalt concrete.
Cool pavements have lower surface temperatures compared to conventional pavements such as dense graded asphalt or concrete pavement with a low albedo. Research has repeatedly demonstrated that in comparison to traditional pavements, cool pavement’s benefits extend beyond temperature control. They contribute to energy savings, lower emissions, enhanced public health and comfort, increased road longevity and safety, improved water quality, noise reduction, and a reduction in carbon dioxide emissions [17]. These attributes position cool pavements as a comprehensive solution for urban environmental challenges and a key strategy in combating the urban heat island effect [39]. In addition to their environmental benefits, cool pavements offer improved construction performance and enhanced longevity. High temperatures in summer can lead to rutting and aging in asphalt pavements, while cement concrete pavements are at risk of thermal cracking due to increased surface temperatures [40]. Several types of cool pavements have been identified through research. Reflective pavements, known for their higher albedo, absorb less solar radiation and, consequently, have lower surface temperatures during the day. To increase pavement reflectance and attain cooling effects, various strategies have been employed. These include applying reflective or infrared-reflective paints over the pavement surface or aggregates, using color-changing (thermochromic) paints/coatings, or incorporating alternative materials like slag in concrete pavements. Notably, conventional concrete pavements, with their relatively high albedo, naturally function as cool pavements. However, adding slag can further improve their reflectance.
Another technique to mitigate the Urban Heat Island (UHI) effect involves the use of permeable pavements. In contrast to impervious surfaces, permeable pavements facilitate evaporative cooling—using thermal energy to vaporize water and thus reduce heat absorption, lowering surface temperatures. These pavements, particularly those with high porosity or air void content, typically exhibit lower thermal inertia and conductivity than conventional pavements. Pavements that incorporate phase change materials (PCMs) generally possess a greater heat capacity and thermal inertia, allowing them to store significant amounts of heat as latent heat. This ability helps in reducing the daytime surface temperature and retaining warmth at night. The efficacy of PCM-embedded pavements depends on both the material types and PCM structures.
Additionally, heat-harvesting pavements, designed to transform absorbed solar radiation into renewable and sustainable energy, are being developed. Examples include photovoltaic pavements and pavements with integrated water pipes, such as hydronic asphalt. For example, pipes within asphalt solar collectors containing circulating fluid can reduce the pavement surface temperature via heat transfer. The harvested thermal energy is useful for applications like snow melting or maintaining indoor thermal comfort. Pavements with specially oriented heat conduction structures are designed to lower daytime surface temperature and reduce heat release at night. It is crucial to recognize that these technologies are in developmental stages and have not yet been widely implemented. The life-cycle costs and benefits of such technologies are still to be fully understood.
One important strategy for mitigating the urban heat island (UHI) impact is the use of reflecting pavements [41]. Reflective treatments like slurry seal are applied over existing pavements, whereas in the United States, chip seals are used for their high albedo and maintenance capabilities in low-traffic areas [29]. An innovative approach involves using white concrete pavements, incorporating titanium dioxide to boost reflectivity [42]. The advantages of reflective pavements extend to reduced surface temperatures, enhanced thermal comfort in urban areas, and improved driving safety due to reduced glare. However, the altered surface texture from solar reflective coatings necessitates additional research to assess its suitability, particularly in warm climates where high albedo surfaces might increase ground-level thermal discomfort [8]. This comprehensive approach underscores the need for ongoing research and development in reflective pavement technologies to maximize their benefits while addressing potential drawbacks.
Paving structures such as roads, parking lots, and walkways have been developed to incorporate water storage in their sub-layers, a method instrumental in facilitating evaporative cooling. This technique leverages the thermal energy to vaporize the stored water, effectively reducing heat absorption and maintaining a cooler pavement surface. Various types of pavements, including permeable, pervious, and porous, employ distinctive characteristics to aid in this cooling process [11,43,44].
Permeable Pavement Concrete, for instance, is composed of fired-clay or concrete bricks, designed to let rainwater move around rather than through the paver [45]. Unlike pervious and porous pavers, these permeable pavers utilize spacing lugs or small perforations as channels for water evaporation. The lug area ratio is generally between 8% and 20%. Temperature behavior studies of these pavers indicate that they are similar in temperature to concrete pavement but tend to be warmer in daytime and cooler at night compared to asphalt pavement [11,43]. Pervious pavement is designed to enable rainfall infiltration through its surface. This objective is achieved by integrating additional pore spaces within the pavement surface or by constructing permeable joints between the pavement slabs [46]. Consequently, various forms of permeable pavements have emerged, such as porous asphalt, pervious concrete, and permeable interlocking pavers.
Pervious Concrete Pavement is characterized by its high porosity, enabling water to seep through the material. This type of pavement is made with large aggregates covered in a concrete paste or asphalt binder, creating substantial gaps for water drainage. As a result, most of the water that percolates through does not remain within these pavers. They exhibit a higher capacity for solar absorption and lower thermal inertia, resembling the warmth of dark asphalt pavements on sunny days. However, they have the advantage of cooling down more rapidly than regular concrete and maintaining lower temperatures at night, potentially offering a cooler pavement option [11,43,44]. Increasing air voids within the mix design of concrete results in the creation of pervious concrete [46]. It is common to use supplementary cementitious materials with pozzolanic properties to enhance the strength of these concretes [47].
Porous Asphalt Pavement, on the other hand, features internal pores that serve as conduits for water permeation. These pavers often use a cellular grid system filled with materials such as mud, sand, gravel, or grass, which can occupy 20% to 50% of the pavement area. The cooling effect of these pavers varies depending on the infill used. With dirt, soil, or gravel as infill, the thermal impact is minimal and similar to that of concrete pavement. In contrast, using grass as infill promotes transpiration, with the roots transporting moisture from deeper layers to the surface, enhancing evaporation and cooling of the pavement. Typical types of porous pavers are grass-filled plastic Geocells, reinforced turf or grass paving, and open-celled paving grids made of grass [11,43,44]. These innovative paving designs reflect a growing emphasis on integrating environmental control within urban infrastructure, contributing to a more sustainable and cooler urban environment. Porous asphalt, a form of permeable pavement, consists of open-graded aggregates combined with a polymer-modified binder [48]. Designed to facilitate drainage, this pavement type features a high air void content, typically between 20% and 25%, achieved post-compaction.
4.2.3 Heat Storage and Harvesting Pavement
Heat-harvesting pavements are a ground-breaking advancement in pavement technology, primarily focusing on reducing surface temperature while also converting absorbed heat into renewable energy [49]. These pavements typically use asphalt as the surface material due to its higher efficiency in solar energy absorption compared to concrete. The technological design integrates an asphalt solar collector with a network of pipes embedded underneath, containing a circulating fluid, typically water or air, for heat extraction [50]. In water-based systems, an innovative multi-layer asphalt pavement structure can be employed, where the water circulates in a porous middle layer sandwiched between impermeable layers, effectively harnessing and utilizing the solar energy absorbed by the pavement. This multi-functional approach makes heat-harvesting pavements not only an environmentally friendly option but also a potential contributor to energy sustainability in urban infrastructure. The heat-harvesting pavement system functions based on the temperature differential between the circulating fluid in the pipes and the pavement. This allows the pavement to absorb and then transfer the solar radiation to the fluid, effectively reducing the pavement temperature and enhancing the comfort of the nearby air and structural sustainability [51]. The harvested energy can be stored for various uses, like snow-melting systems in winter [27]. However, further studies are required to assess the system’s durability and power output. Additionally, continuous maintenance, which incurs extra costs, is necessary, as most research has been conducted in laboratory settings.
4.2.4 Phase Change Material (PCM) Pavement
PCM Pavement represents an innovative approach in pavement technology. PCM is a heat-fusion substance capable of melting and solidifying at a specific temperature. Among the various types of phase changes—solid-solid, solid-liquid, solid-gas, and liquid-gas—the solid-liquid transition is most suitable for construction applications due to its volumetric stability [52]. While PCM is not commonly used in pavement slabs, unlike in other building materials like wallboard, ceilings, or roofs, it can apply the same principles of latent heat storage. In construction, concrete can be integrated directly with PCM or through microencapsulation. Traditional construction materials generally exhibit a lower heat capacity compared to PCM-embedded concrete. This difference leads to larger thermal inertia in conventional pavements. In contrast, concrete with embedded PCM can maintain a lower surface temperature, offering a significant advantage. The high capacity of latent heat for storage and release in PCMs is notable. During cooler temperatures at night, the stored heat is released, contributing to temperature regulation. The thermal performance of PCM-doped coating tiles has been studied and compared with that of standard coating materials. Findings indicate that PCM-doped tiles can reduce peak heat temperatures by 3°C to 8°C. Another method involves absorbing PCM into the pores of lightweight aggregates, which are then incorporated into the concrete mix [39]. This approach prevents PCM from appearing at the cement-aggregate interface, which could negatively impact the hydration of the cement and the final strength of the PCM-impregnated concrete. Selecting the most appropriate pavement type requires considering various factors that influence pavement performance and the broader impact of these pavements on other criteria [52]. This consideration is crucial for ensuring optimal pavement functionality and environmental efficiency.
Innovations in solar pavements are reshaping the future of highway transportation infrastructures, with a focus on transforming roads from mere energy consumers into sources of energy generation, thereby reducing environmental pollutants. These pavements present a pivotal advancement in road engineering, offering a potential solution to alleviate the urban heat island effect and lessen environmental pollution by transforming pavements into sources of renewable energy. The application of this technology, especially using photovoltaic (PV) systems, is, however, currently limited due to space constraints for installation, impacting its broader adoption. Nevertheless, the incorporation of PV systems in pavement design promises to support sustainable power for the emergent smart transportation infrastructure. Studies comparing PV pavements with traditional asphalt concrete (AC) pavements have shown that PV pavements can lower surface temperatures by 3°C–5°C during summertime and produce up to 12% less heat in varying climatic conditions [53]. Experimental evidence suggests that PV pavements can reduce surface temperature significantly, by about 5 K, and also slightly decrease ambient temperature [54].
PV panels are adaptable to standard AC pavements [53]. These solar pavements harness Photovoltaic technology, where sunlight passing through a translucent surface layer gets converted into direct current by the PV cells. This current is then invertible into alternating current for usage in the pavement’s system, with any surplus energy stored in roadside structures or fed into the power grid. The translucent surface layer, enduring both pedestrian and vehicular loads and subject to environmental stress, needs to be structurally robust, possessing qualities like strength, stiffness, durability, and resistance to fatigue and impact, to maintain traffic safety and functional efficiency in electricity generation. This layer’s transparency is crucial for allowing sunlight penetration to the power generation layer [55].
Although solar pavements offer operational environmental benefits, their cumulative carbon footprint across material production, construction, and maintenance stages remains a significant concern. It is essential to employ Life Cycle Assessment (LCA) methodologies to comprehensively assess their environmental impact alongside their benefits. Nevertheless, existing research indicates that solar pavements are associated with considerably higher overall energy consumption and greenhouse gas emissions compared to conventional asphalt pavements [56]. Furthermore, the economic implications of solar pavement adoption are underscored by projections from the International Energy Agency, which anticipates a substantial increase in global transport energy use and carbon dioxide emissions. This increase is estimated at around 50% by 2030, escalating to over 80% by 2050 [57].
A PV cell, engineered to convert solar radiation into electrical energy, is composed of P-type and N-type semiconductors. When sunlight contacts the cell’s semiconductor material, it triggers electron movement, creating an electrical current. This flow of electrons, illustrated in Fig. 8a, results in negative electrons moving towards the N-type semiconductor and positive ones towards the P-type. The structural design of solar pavement is layered, consisting of a top surface layer for light transmission and anti-slip protection, a middle layer with photovoltaic cells, a protective bottom layer acting as a water barrier, and underlying supporting layers, as depicted in Fig. 8b.

Figure 8: Solar pavement working system (a) and layers (b)
4.3 Evaporation-Enhancing Permeable Pavement
It is a new development aimed at mitigating the urban heat island effect and managing stormwater in cities with high groundwater levels. These pavements are designed with superior capillary capacity, enabling them to maintain evaporation for longer periods compared to conventional permeable pavements, which typically have a shorter post-rain evaporation duration [3]. Water-retaining pavements, a specialized variant in pavement technology, are engineered to hold water over longer periods compared to traditional permeable pavements. This capability is particularly significant in addressing the quick infiltration of water through pervious concrete. While they share a similar porosity with permeable pavements, water-retaining pavements have notably lower water permeability. The key materials used in these pavements are asphalt or cement, enhanced with various fillers that aid in water retention. After rainfall, these pavements are adept at staying cooler than their permeable counterparts due to their unique water retention properties. The effectiveness of water-retaining pavements in cooling the air-surface is maximized when water is held in a surface layer approximately 25 millimeters deep, leveraging the capillary action from the sub-base to draw water up to the surface layer, compensating for any water deficit there [49,58]. This characteristic makes water-retaining pavements a strategic choice in urban areas for mitigating heat and managing water runoff. Fig. 9 shows the comparison between traditional and enhancing permeable pavements.

Figure 9: Traditional permeable pavement (a), enhancing permeable pavement (b)
A novel technology involves embedding steel rods with high thermal conductivity at different levels within the pavement to facilitate heat transfer from the upper layers to the lower ones, thereby reducing surface temperature and heat accumulation. This method not only decreases the impact on the air surface at ground level but also strengthens the pavement structure, enhancing rutting resistance and extending its service life [59].
5 Factors Affecting Cool Pavement Selection
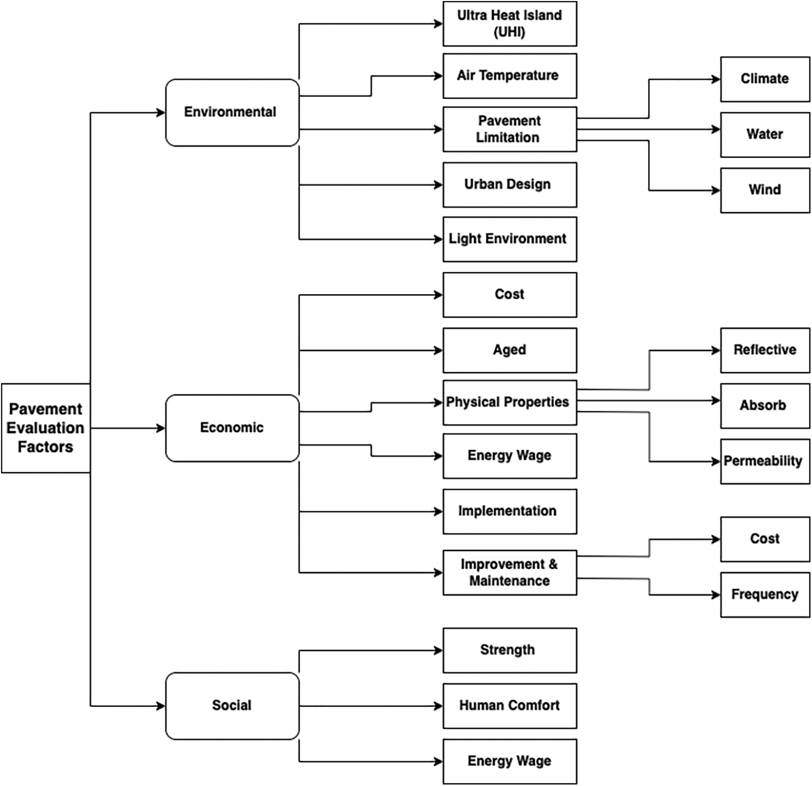
When selecting the appropriate pavement type for a specific application, it is important to consider a variety of factors that not only impact the performance of the pavement but also align with broader objectives and constraints. In your work, the primary considerations are environmental, economic, and social factors. These are crucial for ensuring sustainable, cost-effective, and socially responsible pavement solutions. Those factors taxonomy is shown below in Fig. 10.

Figure 10: Pavement evaluation factors
5.1 Urban Heat Island (UHI) Phenomenon
UHI represents a critical global issue impacting the functionality and habitability of urban areas and ecosystems. Although extensively researched, our understanding of UHI is still evolving, particularly with recent focus on global warming, urban temperature increases, and improved analytical techniques. Cities exhibit noticeably higher temperatures than their rural counterparts, a phenomenon termed “heat island effect” [34]. Recent publications in the prestigious journal “IEEE Transaction on Fuzzy Systems” have elaborated on this subject [60].
The rise in temperature of surfaces in urban areas, including materials like asphalt and concrete used in constructions and streets, is a primary factor contributing to the UHI phenomenon [61].
5.3 Air Temperature at Pedestrian Level
This pertains to the temperature from the ground surface up to 1.5 meters. The reflectance of surfaces significantly influences air temperature at this level, with a 0.30 increase in albedo of asphalt and concrete pavements potentially reducing air temperature by up to 2.0°C during hot summers [62].
Variations in urban design, including spatial arrangements and morphological features like orientation and height-to-width ratios, significantly affect air temperature cooling through cool pavement applications [62].
The aging of pavement alters its reflectance value, either increasing or decreasing based on the material composition [37,62]. Aging influences albedo measurements and thus impacts reflectance.
5.6 Pavement Physical Properties
The characteristics of pavement surfaces, such as color, texture, and material properties, play a role in heat island development. Permeable paving materials, especially, show significant water absorption influenced by physical features like pore structure and rainfall conditions [2,63].
Pavement technologies can reduce heat storage and surface temperatures, thus lowering sensible heat transfer to the environment. Environmental elements like rain, wind, and sunlight are considered in albedo studies, which are influenced by weathering [62]. Energy demand in summers correlates with increased air pollution from power generation [64].
The absorption of solar radiation causes heat transfer from pavement to air during the day, but this process almost ceases at night when the surface temperature aligns with the ambient air temperature [65]. Concrete pavements exhibit lower daytime temperatures than grass or gravel but higher temperatures at night.
5.9 Seasonal Impact on Pavement
Certain cool pavement strategies are more effective in summer but may reduce warmth in winter. In summers, conventional impervious pavements reach surface temperatures as high as 65°C–80°C. Various cool pavement technologies have been assessed for their impact on human comfort in different climates [66].
The influence of light, especially sunshine, on pavement surface temperatures is significant. Long-term exposure to heat in hot climes can cause pavements to overheat, which can result in issues including thermal expansion, rutting, and asphalt binder degradation. On the other hand, less sunshine exposure in colder regions may result in lower pavement temperatures, which may have an impact on the pavement’s flexibility and toughness [43].
5.11 Human Comfort Considerations
Outdoor human comfort, particularly at the pedestrian level, is adversely affected by high pavement and air temperatures in summers, leading to environmental stress and health concerns [66].
The design of a pavement determines its strength, including the ability to withstand a specific axle load over its lifetime. Structural properties like stiffness, strength, endurance, and fatigue resistance are considered beyond traditional empirical designs [12]. Flexible pavements are designed to adapt under load, while rigid pavements resist deformation [67].
Cool pavements improve driving safety by offering better tire-road resistance and visibility after rain. Additional factors affecting road safety include road cleanliness, traffic speed, and visibility [11].
5.14 Economic and Energy Aspects
The production of hot mix asphalt (HMA) requires heating aggregates and binders to temperatures between 121.1°C and 176.6°C [17]. Reflective materials can enhance energy efficiency and reduce the UHI effect, leading to energy savings [18].
The initial cost of a project, or Capex, influences pavement type selection. Asphalt pavements are popular for their lower initial costs and shorter construction times compared to other types [11,43].
5.16 Maintenance Considerations
Ongoing project expenses, or Opex, include maintenance costs. Porous pavements require regular maintenance to prevent clogging [11]. Concrete pavements are more durable and require less maintenance. The combined Capex and Opex constitute the Total Expenditure (Totex) for a project.
The ease of implementation is critical in choosing pavement types, especially in areas with anticipated utility works post-construction [66,35]. Increasing shade on pavements can significantly lower surface temperatures and improve thermal comfort [34].
5.18 Pavement Performance Limitations
The performance of pavements is influenced by weather, with cool pavements potentially having different effects in winter and summer [66]. Wind and water also significantly affect the UHI phenomenon [34].
These factors collectively inform the decision-making process in pavement selection, ensuring that the chosen type not only meets immediate functional requirements but also aligns with broader environmental, economic, and social goals.
6 Weighting and Ranking Methods
The dynamic growth of metropolitan areas combined with climate change has made an integrated framework necessary to support decision-makers in developing robust and sustainable systems.
6.1 A New Unified MCDM Framework under DHFS Environment
A new unified Multi-Criteria Decision-Making (MCDM) framework has been established within the Dual Hesitant Fuzzy Set (DHFS) context. This framework incorporates DH-Fuzzy Weighted Zero-Inclusion Criterion (DH-FWZIC) and DH-Fuzzy Dominance and Opposition-based Similarity Measure (DH-FDOSM) to adeptly manage imprecise and vague scenarios. These innovative methodologies have been applied for assigning weights to pavement evaluation criteria and for prioritizing different pavement alternatives, respectively. The selection of an advanced pavement type is crucial for fostering sustainable transportation. However, the process is complex due to the multitude of evaluation criteria, the interplay and conflict between these criteria, and the categorization of their importance. To address these challenges, the MCDM approach has been effectively utilized [60].
6.2 Evaluating Resilience and Sustainability in Urban Systems
The newly proposed framework addresses the critical need for a quantitative method to assist in selecting systems that are resilient to climate change and the rapid pace of urbanization. It focuses on mitigating these challenges by proposing ten key indicators, such as expenditure, social acceptability, and various environmental controls. These indicators are weighted and ranked using an enhanced Analytic Hierarchy Process (AHP) and the Technique for Order Preference by Similarity to Ideal Solution (TOPSIS), providing a structured method to compare and prioritize sustainable urban solutions [68].
6.3 The Role of Expertise in Multi-Criteria Decision-Making
The framework’s design incorporates both the AHP and multi-attribute utility theory (MAUT) to facilitate the ranking of extensive pavement networks. This allows for the inclusion of multiple objectives related to sustainability, granting decision-makers the ability to select, weight, and define objectives even in scenarios where expert judgment is not available. This flexibility is crucial for accommodating a range of expert opinions and ensuring comprehensive decision-making [69].
6.4 Sustainable Building Material Selection through AHP
The Analytic Hierarchy Process (AHP) has been applied effectively to identify the most sustainable building materials. By drawing on rating scales, previous research, and expert opinions, the AHP serves as a guide in the pursuit of environmentally friendly pavement management methods. This has led to the creation of an integrated model for assessing life cycle costs and environmental impacts of pavements, emphasizing the importance of sustainability in construction [70,71].
6.5 Advancements in Multi-Criteria Decision-Making for Pavement Evaluation
Innovative multi-criteria decision-making (MCDM) techniques are utilized to streamline complex multiple-response problems into single-response optimization problems. This approach includes the evaluation of fiber-reinforced porous asphalt mixtures, where a combination of experimental design and MCDM analysis is applied. Sensitivity analysis plays a pivotal role in understanding the impact of varying parameter weights on the alternatives’ rankings, thus guiding decision-makers towards the most sustainable pavement options [72–74].
6.6 Prioritization and Ranking in Pavement Maintenance
The adoption of fuzzy AHP and VIKOR models has enhanced the prioritization and ranking processes in pavement maintenance activities. By focusing on expert opinions and utilizing fuzzy comparison matrices, a comprehensive system for evaluating and ranking pavement repair options has been established, allowing for a structured approach to maintenance prioritization [75,76].
6.7 Impact of Urban Design and Seasonal Variations on Pavements
Urban morphology and seasonal changes are critical factors affecting pavement performance. The orientation and height-to-width ratio of urban canyons influence the amount of solar radiation received and thus the temperature within the canyons. This has implications for the effectiveness of cool pavements, particularly in terms of their ability to mitigate the urban heat island effect during different seasons [77–79].
6.8 Transition to Sustainable Pavement Technologies
The transition towards eco-friendly pavement technologies that offer cost-effective solutions is emphasized. This includes assessing the costs of different pavement materials and the development of a methodology that uses superiority and inferiority ranking to determine the most sustainable option. Such advancements signify a shift towards sustainable infrastructure that aligns with environmental stewardship [15,80].
6.9 Decision Support Systems for Sustainable Pavement Management
The integration of decision support systems in pavement management reflects a commitment to sustainability. These systems utilize life cycle cost assessments and multi-criteria decision-making methods like TOPSIS and WASPAS to evaluate additives used in porous concrete pavements, leading to an informed selection that balances mechanical performance with safety concerns [81,82].
6.10 Fuzzy Sets in Addressing Decision-Maker Hesitancy
The expansion of multi-criteria decision-making into fuzzy set theory is a direct response to addressing the ambiguity and imprecision often associated with decision-maker hesitancy. By introducing dual hesitant fuzzy sets (DHFS), decision-makers can express their preferences across a spectrum of membership grades, allowing for a more nuanced and accurate reflection of their judgments in group decision-making contexts [83–85].
6.11 Comprehensive Literature Overview and Methodological Integration
The overview of the literature culminates in a detailed synthesis that integrates the various methodologies and frameworks discussed throughout the paper. This includes an examination of dual hesitant fuzzy sets, fuzzy decision by opinion score methods, and the fuzzy-weighted zero-inconsistency method, all of which contribute to a holistic multi-criteria decision-making framework [86].
6.12 Reflective Cracking Mitigation and Overlay Efficiency
Reflective cracking mitigation is a pivotal concern in extending the life of asphalt concrete overlays. Life cycle cost (LCC) assessments paired with multi-criteria decision-making (MCDM) methods offer robust strategies to evaluate the effectiveness of reflective cracking mitigation methods. This comprehensive assessment ensures the selection of the most efficient and sustainable overlay techniques [42].
6.13 Evaluation Framework for Sustainable Pavement Alternatives
The life-cycle sustainability assessment (LCSA) framework with an uncertainty focus is a forward-thinking approach that captures the full range of economic, environmental, and social uncertainties across a pavement’s lifecycle. It provides a vital tool for stakeholders to evaluate the sustainability of pavement alternatives, taking into account long-term impacts and resilience [21].
6.14 Balancing Environmental and Economic Factors in Pavement Selection
The assessment and selection of pavement types are complex, with a need to balance environmental impacts against economic realities. A multi-criteria decision-making model that integrates economic, environmental, and social factors is crucial for achieving sustainable urban development and addressing the challenges posed by urban heat islands [87].
6.15 Advancing Urban Flood Mitigation with Multi-Criteria Analysis
A novel strategy for selecting urban flood mitigation solutions employs a multi-criteria analysis framework. By reducing flood risk, minimizing costs, and maximizing benefits, this approach ensures the selection of strategies that offer the best protection for urban environments while also providing additional advantages [88].
6.16 Addressing the Heat Island Effect with Cool Pavements
The heat island effect poses a significant challenge to urban environments, leading to higher temperatures and increased energy usage. Cool pavements are an innovative solution that can reduce the heat island effect, with a variety of materials and designs available to suit different urban settings [74,89].
6.17 Enhancing Road Safety and Performance with Sustainable Pavements
Sustainable pavements not only improve environmental outcomes but also enhance road safety and performance. The selection of pavement materials and designs can significantly impact tire-road resistance, night-time visibility, and overall driving safety, making it an essential consideration in sustainable urban planning [90,91].
6.18 AHP in Pavement Selection and Maintenance Prioritization
The Analytical Hierarchy Process (AHP) is a valuable tool in the selection of dust palliatives and the prioritization of maintenance activities. By providing a structured approach to compare and rank various options, AHP facilitates informed decision-making in pavement management [92].
6.19 Dialoguing with Decision-Makers: Novel Methodologies for Optimization
The Interactive Multi Objective Optimization-Dominance Rough Set Approach (IMO-DRSA) offers a novel methodology for dialogue with decision-makers. By providing a nuanced approach to optimization, it aids in aligning pavement management strategies with broader sustainability goals [93].
6.20 Conceptualizing Low-Cost Pavement Management Systems
The conceptual framework for a low-cost pavement management system (PMS) presents a cost-effective approach to pavement management for developing countries. This framework offers a practical solution for the maintenance and management of pavements, ensuring longevity and performance [94].
6.21 Fuzzy Set Theories in Group Decision-Making
Fuzzy set theories like the dual hesitant fuzzy sets (DHFS) provide a nuanced approach to address the uncertainty in group decision-making scenarios. By allowing a range of membership grades, these theories offer a more flexible and comprehensive framework for expressing preferences and judgments [83,95].
Essentially, the methodologies outlined in the literature reflect a collective advancement in the sustainability and efficiency of pavement analysis. Through a variety of studies employing methods from AHP to TOPSIS, the weighting and ranking of pavement options has been significantly refined. These approaches, as detailed in Table 1: showing the Weighting and Ranking methods, provide a critical foundation for informed decision-making in pavement management.
7 Emerging Research Frontiers in Sustainable Pavement Technologies
Based on the extensive review conducted in the paper, several research opportunities and gaps can be identified in the field of pavement technologies and their role in sustainable urban development. These opportunities include:
7.1 Development of Eco-Friendly Materials
There is a need for ongoing research into new and innovative eco-friendly materials for pavement construction. This includes materials that are not only environmentally sustainable but also cost-effective and suitable for various urban conditions.
The paper highlights the complexities involved in implementing sustainable pavement technologies. Future research could focus on developing more streamlined and practical implementation strategies that address these complexities, particularly in diverse urban settings.
7.3 Multidisciplinary Approach
A significant gap exists in the integration of different disciplines in pavement technology development. Research that brings together urban planners, engineers, and environmental scientists could lead to more holistic and effective pavement solutions.
The use of Multi-Criteria Decision Making (MCDM) frameworks in selecting optimal pavement solutions is crucial. There is room for improvement in these frameworks to make them more comprehensive, incorporating a wider range of criteria including long-term environmental impacts and socio-economic factors.
7.5 Urban Heat Island Effect Mitigation
The study focuses on the urban heat island effect. Research into more advanced pavement technologies that specifically address this issue, including the development of materials and designs that minimize heat absorption and improve urban thermal comfort, is needed.
7.6 Lifecycle Analysis and Sustainability Assessment
There is a research opportunity in conducting detailed life cycle analyses and sustainability assessments of different pavement materials and technologies. This would provide a clearer understanding of the long-term impacts and benefits of various pavement options.
7.7 Policy and Regulation Development
Research could also focus on developing policies and regulations that support the adoption of sustainable pavement technologies. This includes incentives for using eco-friendly materials and guidelines for urban development that prioritize environmental sustainability.
There is a continuous need for technological innovation in pavement materials and construction methods. Research into smart pavements that incorporate sensors and IoT technologies for monitoring and maintenance could be a potential area of focus.
7.9 Public Awareness and Education
Finally, increasing public awareness and education on the importance of sustainable pavement technologies is crucial. Research into effective communication strategies and educational programs could support broader acceptance and adoption of these technologies.
These research opportunities, if pursued, could significantly contribute to the advancement of sustainable urban infrastructure and address key environmental and societal challenges associated with urban development.
This review paper offers an extensive examination of pavement technologies, delving into their critical role in sustainable urban development. It meticulously assesses the intersection of urban infrastructure with environmental sustainability, particularly focusing on innovative pavement solutions that address the urban heat island effect. The study highlights the evolution of pavement technologies from historical to contemporary practices, underscoring their environmental, economic, and social implications. It emphasizes the urgency for integrating eco-friendly materials and technologies in pavement construction and maintenance to foster sustainable urban growth. The paper also sheds light on the complexities and challenges in implementing pavement technologies, advocating for a multidisciplinary approach involving urban planners, engineers, and environmental scientists. This paper reviews Decision Making methods crucial in this context, providing nuanced, holistic methods for weighting and selecting optimal alternatives. This comprehensive review not only synthesizes current knowledge and practices but also identifies gaps and opportunities for future research, aiming to inspire innovative solutions and strategies for sustainable urban infrastructure. The insights presented in this paper are intended to guide policymakers, practitioners, and researchers in their pursuit of creating more sustainable, livable urban environments through advanced pavement technologies.
Acknowledgement: The authors wish to express their gratitude for the invaluable support and contributions of the Department of Civil Engineering at the Faculty of Engineering, Universiti Putra Malaysia (UPM), and Granite Construction Inc.
Funding Statement: This research was conducted without any specific financial support.
Author Contributions: S. F. Ismael spearheaded the research as the principal investigator, directing the project and ensuring its integrity. A. H. Alias chaired the supervisory committee, providing vital oversight and methodological expertise. Co-supervisors N. A. Haron and B. B. Zaidan made significant contributions to the study’s concept and design, and critically reviewed the work. Abdulrahman M. Abdulghani, as a research assistant, assisting in initial analyses, under the guidance of the main researcher and supervisory team.
Availability of Data and Materials: The data supporting the findings of this study are available from the corresponding author upon a reasonable request.
Conflicts of Interest: The authors declare that they have no conflicts of interest to report regarding the present study.
References
1. Pan F, Pei J, Zhang G, Wen Y, Zhang J, Li R. Building the cooling roads with high thermal conductivity pavements to relieve urban heat island effect. Constr Build Mater. 2022;346:128276. doi:10.1016/j.conbuildmat.2022.128276. [Google Scholar] [CrossRef]
2. Tukiran JM, Jamel A, Ghani ANA. Review on urban heat island mitigation strategy through vegetation and pavements characterization. Adv Environ Biol. 2015;9(5):1–3. [Google Scholar]
3. Climate. gov home. NOAA Climate.gov. Available from: http://www.climate.gov/. [Accessed 2023]. [Google Scholar]
4. Buchin O, Hoelscher MT, Meier F, Nehls T, Ziegler F. Evaluation of the health-risk reduction potential of countermeasures to urban heat islands. Energy Build. 2016;114:27–37. doi:10.1016/j.enbuild.2015.06.038. [Google Scholar] [CrossRef]
5. Pasetto M, Pasquini E, Giacomello G, Baliello A. Innovative pavement surfaces as urban heat islands mitigation strategy: chromatic, thermal and mechanical characterisation of clear/coloured mixtures. Road Mater Pav Design. 2019;20(sup1):S533–55. doi:10.1080/14680629.2019.1593230. [Google Scholar] [CrossRef]
6. Yang J, Wang ZH, Kaloush KE, Dylla H. Effect of pavement thermal properties on mitigating urban heat islands: a multi-scale modeling case study in Phoenix. Build Environ. 2016;108:110–21. doi:10.1016/j.buildenv.2016.08.021. [Google Scholar] [CrossRef]
7. Qi JD, He BJ, Wang M, Zhu J, Fu WC. Do grey infrastructures always elevate urban temperature? No, utilizing grey infrastructures to mitigate urban heat island effects. Sustain Cities Soc. 2019;46:101392. doi:10.1016/j.scs.2018.12.020. [Google Scholar] [CrossRef]
8. Xie N, Li H, Abdelhady A, Harvey J. Laboratorial investigation on optical and thermal properties of cool pavement nano-coatings for urban heat island mitigation. Build Environ. 2019;147:231–40. doi:10.1016/j.buildenv.2018.10.017. [Google Scholar] [CrossRef]
9. Akbari H, Cartalis C, Kolokotsa D, Muscio A, Pisello AL, Rossi F, et al. Local climate change and urban heat island mitigation techniques-the state of the art. J Civil Eng Manag. 2016;22(1):1–6. doi:10.3846/13923730.2015.1111934. [Google Scholar] [CrossRef]
10. Hendel M, Gutierrez P, Colombert M, Diab Y, Royon L. Measuring the effects of urban heat island mitigation techniques in the field: application to the case of pavement-watering in Paris. Urban Clim. 2016;16:43–58. doi:10.1016/j.uclim.2016.02.003. [Google Scholar] [CrossRef]
11. Qin Y. A review on the development of cool pavements to mitigate urban heat island effect. Renew Sustain Energy Rev. 2015;52:445–59. doi:10.1016/j.rser.2015.07.177. [Google Scholar] [CrossRef]
12. Ibrahim SH, Ibrahim NI, Wahid J, Goh NA, Koesmeri DR, Nawi MN. The impact of road pavement on urban heat island (UHI) phenomenon. Int J Technol. 2018;9(8):1597–1608. doi:10.14716/ijtech.v9i8.2755. [Google Scholar] [CrossRef]
13. Anupam BR, Sahoo UC, Chandrappa AK, Rath P. Emerging technologies in cool pavements: a review. Constr Build Mater. 2021;299:123892. doi:10.1016/j.conbuildmat.2021.123892. [Google Scholar] [CrossRef]
14. Wang C, Wang ZH, Kaloush KE, Shacat J. Cool pavements for urban heat island mitigation: a synthetic review. Renew Sustain Energ Rev. 2021;146:111171. doi:10.1016/j.rser.2021.111171. [Google Scholar] [CrossRef]
15. Wang Y, Berardi U, Akbari H. Comparing the effects of urban heat island mitigation strategies for Toronto, Canada. Energy Build. 2016;114:2–19. doi:10.1016/j.enbuild.2015.06.046. [Google Scholar] [CrossRef]
16. Marzouk M, Ashmawy MM. Assessment of highways concrete and asphalt pavements using superiority inferiority ranking technique. Constr Innov. 2021;21(2):259–78. [Google Scholar]
17. Rossi G, Iacomussi P, Zinzi M. Lighting implications of urban mitigation strategies through cool pavements: energy savings and visual comfort. Climate. 2018;6(2):26. doi:10.3390/cli6020026. [Google Scholar] [CrossRef]
18. Taleghani M. Outdoor thermal comfort by different heat mitigation strategies–A review. Renew Sustain Energy Rev. 2018;81:2011–8. doi:10.1016/j.rser.2017.06.010. [Google Scholar] [CrossRef]
19. Nasrollahi N, Ghosouri A, Khodakarami J, Taleghani M. Heat-mitigation strategies to improve pedestrian thermal comfort in urban environments: a review. Sustain. 2020;12(23):10000. doi:10.3390/su122310000. [Google Scholar] [CrossRef]
20. Khosla R, Miranda ND, Trotter PA, Mazzone A, Renaldi R, McElroy C, et al. Cooling for sustainable development. Nat Sustain. 2021;4(3):201–8. doi:10.1038/s41893-020-00627-w. [Google Scholar] [CrossRef]
21. Zheng X, Easa SM, Ji T, Jiang Z. Incorporating uncertainty into life-cycle sustainability assessment of pavement alternatives. J Clean Prod. 2020;264:121466. doi:10.1016/j.jclepro.2020.121466. [Google Scholar] [CrossRef]
22. Okte E, Boakye J, Behrend M. A quantitative methodology for measuring the social sustainability of pavement deterioration. Sci Rep. 2024;14(1):2112. doi:10.1038/s41598-024-52655-7. [Google Scholar] [PubMed] [CrossRef]
23. Litardo J, Palme M, Borbor-Córdova M, Caiza R, Macías J, Hidalgo-León R, et al. Urban Heat Island intensity and buildings’ energy needs in Duran, Ecuador: simulation studies and proposal of mitigation strategies. Sustain Cities Soc. 2020;62:102387. doi:10.1016/j.scs.2020.102387. [Google Scholar] [CrossRef]
24. Sahlol DG, Elbeltagi E, Elzoughiby M, Abd Elrahman M. Sustainable building materials assessment and selection using system dynamics. J Build Eng. 2021;35:101978. doi:10.1016/j.jobe.2020.101978. [Google Scholar] [CrossRef]
25. Aryan Y, Dikshit AK, Shinde AM. Assessment of environmental impacts and reduction opportunities for road infrastructures in India. Transp Res Part D: Transp Environ. 2024;128:104106. doi:10.1016/j.trd.2024.104106. [Google Scholar] [CrossRef]
26. Battista G, de Lieto Vollaro R, Zinzi M. Assessment of urban overheating mitigation strategies in a square in Rome, Italy. Solar Energy. 2019;180:608–21. doi:10.1016/j.solener.2019.01.074. [Google Scholar] [CrossRef]
27. Vizzari D, Gennesseaux E, Lavaud S, Bouron S, Chailleux E. Pavement energy harvesting technologies: a critical review. RILEM Tech Lett. 2021;6:93–104. doi:10.21809/rilemtechlett.2021.131. [Google Scholar] [CrossRef]
28. Plati C. Sustainability factors in pavement materials, design, and preservation strategies: a literature review. Constr Build Mater. 2019;211:539–55. doi:10.1016/j.conbuildmat.2019.03.242. [Google Scholar] [CrossRef]
29. Ghenai C, Rejeb O, Sinclair T, Almarzouqi N, Alhanaee N, Rossi F. Evaluation and thermal performance of cool pavement under desert weather conditions: surface albedo enhancement and carbon emissions offset. Case Stud Constr Mater. 2023;18:e01940. doi:10.1016/j.cscm.2023.e01940. [Google Scholar] [CrossRef]
30. de Pascale B, Tataranni P, Lantieri C, Bonoli A, Sangiorgi C. Innovative light-coloured porous asphalt for low-impact pavements: a laboratory investigation. Constr Build Mater. 2023;368:130482. doi:10.1016/j.conbuildmat.2023.130482. [Google Scholar] [CrossRef]
31. Qin Y, Zhang X, Tan K, Wang J. A review on the influencing factors of pavement surface temperature. Environ Sci Pollut Res. 2022;29(45):67659–74. doi:10.1007/s11356-022-22295-3. [Google Scholar] [PubMed] [CrossRef]
32. Gupta A, Slebi-Acevedo CJ, Lizasoain-Arteaga E, Rodriguez-Hernandez J, Castro-Fresno D. Multi-criteria selection of additives in porous asphalt mixtures using mechanical, hydraulic, economic, and environmental indicators. Sustainability. 2021;13(4):2146. doi:10.3390/su13042146. [Google Scholar] [CrossRef]
33. Acai J, Amadi-Echendu JE, Mutenyo I. A review of the technologies towards sustainability assessment of pavement infrastructure. In: 2019 Portland International Conference on Management of Engineering and Technology (PICMET2019 Aug 25; OR, USA: IEEE; p. 1–6. [Google Scholar]
34. Mohajerani A, Bakaric J, Jeffrey-Bailey T. The urban heat island effect, its causes, and mitigation, with reference to the thermal properties of asphalt concrete. J Environ Manag. 2017;197(3):522–38. doi:10.1016/j.jenvman.2017.03.095. [Google Scholar] [PubMed] [CrossRef]
35. Kolokotsa DD, Giannariakis G, Gobakis K, Giannarakis G, Synnefa A, Santamouris M. Cool roofs and cool pavements application in Acharnes, Greece. Sustain Cities Soc. 2018;37:466–74. doi:10.1016/j.scs.2017.11.035. [Google Scholar] [CrossRef]
36. Al-Humairi SF, Alias AH, Haron NA, Hassim S, Jakarni FM. Sustainable pavement: A review on the usage of pavement as a mitigation strategy for UHI. IOP Conf Seri: Materials Sci Eng. 2021 Feb 1;1075:012010. [Google Scholar]
37. Kyriakodis GE, Santamouris MJ. Using reflective pavements to mitigate urban heat island in warm climates-Results from a large scale urban mitigation project. Urban Clim. 2018;24(1):326–39. doi:10.1016/j.uclim.2017.02.002. [Google Scholar] [CrossRef]
38. Shamsaei M, Carter A, Vaillancourt M. A review on the heat transfer in asphalt pavements and urban heat island mitigation methods. Constr Build Mater. 2022;359:129350. doi:10.1016/j.conbuildmat.2022.129350. [Google Scholar] [CrossRef]
39. Anupam BR, Sahoo UC, Rath P. Phase change materials for pavement applications: a review. Constr Build Mater. 2020;247:118553. doi:10.1016/j.conbuildmat.2020.118553. [Google Scholar] [CrossRef]
40. Xu L, Wang J, Xiao F, Sherif EB, Awed A. Potential strategies to mitigate the heat island impacts of highway pavement on megacities with considerations of energy uses. Appl Energy. 2021;281:116077. doi:10.1016/j.apenergy.2020.116077. [Google Scholar] [CrossRef]
41. Ferrari A, Kubilay A, Derome D, Carmeliet J. The use of permeable and reflective pavements as a potential strategy for urban heat island mitigation. Urban Clim. 2020;31:100534. doi:10.1016/j.uclim.2019.100534. [Google Scholar] [CrossRef]
42. Golestani B, Nam B, Noori M, An J, Tatari O. An optimum selection strategy of reflective cracking mitigation methods for an asphalt concrete overlay over flexible pavements. Int J Pav Eng. 2018;19(1):48–61. doi:10.1080/10298436.2016.1155709. [Google Scholar] [CrossRef]
43. Li H, Yu J, Wu S, Liu Q, Li B, Li Y, et al. Study on the gradient heating and healing behaviors of asphalt concrete induced by induction heating. Constr Build Mater. 2019;208:638–45. doi:10.1016/j.conbuildmat.2019.03.052. [Google Scholar] [CrossRef]
44. Ma T, Li S, Gu W, Weng S, Peng J, Xiao G. Solar energy harvesting pavements on the road: comparative study and performance assessment. Sustain Cities Soc. 2022;81:103868. doi:10.1016/j.scs.2022.103868. [Google Scholar] [CrossRef]
45. Wang J, Meng Q, Zou Y, Qi Q, Tan K, Santamouris M, et al. Performance synergism of pervious pavement on stormwater management and urban heat island mitigation: a review of its benefits, key parameters, and co-benefits approach. Water Res. 2022;221:118755. doi:10.1016/j.watres.2022.118755. [Google Scholar] [PubMed] [CrossRef]
46. Wardeh Y, Kinab E, Escadeillas G, Rahme P, Ginestet S. Review of the optimization techniques for cool pavements solutions to mitigate Urban Heat Islands. Build Environ. 2022;223:109482. doi:10.1016/j.buildenv.2022.109482. [Google Scholar] [CrossRef]
47. Zhong R, Leng Z, Poon CS. Research and application of pervious concrete as a sustainable pavement material: a state-of-the-art and state-of-the-practice review. Constr Build Mater. 2018;183:544–53. doi:10.1016/j.conbuildmat.2018.06.131. [Google Scholar] [CrossRef]
48. Yu T, Zhang H, Wang Y. Interaction of asphalt and water between porous asphalt pavement voids with different aging stage and its significance to drainage. Constr Build Mater. 2020;252:119085. doi:10.1016/j.conbuildmat.2020.119085. [Google Scholar] [CrossRef]
49. Kousis I, Pisello AL. Evaluating the performance of cool pavements for urban heat island mitigation under realistic conditions: a systematic review and meta-analysis. Urban Clim. 2023;49:101470. doi:10.1016/j.uclim.2023.101470. [Google Scholar] [CrossRef]
50. Yang M, Zhang X, Zhou X, Liu B, Wang X, Lin X. Research and exploration of phase change materials on solar pavement and asphalt pavement: a review. J Energy Storage. 2021;35:102246. doi:10.1016/j.est.2021.102246. [Google Scholar] [CrossRef]
51. Guo L, Lu Q. Modeling a new energy harvesting pavement system with experimental verification. Appl Energy. 2017;208:1071–82. doi:10.1016/j.apenergy.2017.09.045. [Google Scholar] [CrossRef]
52. Liu Y, Li T, Peng H. A new structure of permeable pavement for mitigating urban heat island. Sci Total Environ. 2018;634:1119–25. doi:10.1016/j.scitotenv.2018.04.041. [Google Scholar] [PubMed] [CrossRef]
53. Xie P, Wang H. Potential benefit of photovoltaic pavement for mitigation of urban heat island effect. Appl Therm Eng. 2021;191:116883. doi:10.1016/j.applthermaleng.2021.116883. [Google Scholar] [CrossRef]
54. Efthymiou C, Santamouris M, Kolokotsa D, Koras A. Development and testing of photovoltaic pavement for heat island mitigation. Solar Energy. 2016;130:148–60. doi:10.1016/j.solener.2016.01.054. [Google Scholar] [CrossRef]
55. Li S, Ma T, Wang D. Photovoltaic pavement and solar road: a review and perspectives. Sustain Energy Techn Assess. 2023 Feb 1;55:102933. doi:10.1016/j.seta.2022.102933. [Google Scholar] [CrossRef]
56. Hu H, Vizzari D, Zha X, Mantalovas K. A comparison of solar and conventional pavements via life cycle assessment. Transp Res Part D: Transp Environ. 2023;119:103750. doi:10.1016/j.trd.2023.103750. [Google Scholar] [CrossRef]
57. Hu H, Vizzari D, Zha X, Roberts R. Solar pavements: a critical review. Renew Sustain Energ Rev. 2021;152:111712. doi:10.1016/j.rser.2021.111712. [Google Scholar] [CrossRef]
58. Detommaso M, Gagliano A, Marletta L, Nocera F. Sustainable urban greening and cooling strategies for thermal comfort at pedestrian level. Sustainability. 2021;13(6):3138. doi:10.3390/su13063138. [Google Scholar] [CrossRef]
59. Du YF, Han Z, Chen JQ, Liu WZ. A novel strategy of inducing solar absorption and accelerating heat release for cooling asphalt pavement. Solar Energy. 2018;159:125–33. doi:10.1016/j.solener.2017.10.086. [Google Scholar] [CrossRef]
60. Ismael SF, Alias AH, Zaidan AA, Zaidan BB, Alsattar HA, Qahtan S, et al. Toward sustainable transportation: a pavement strategy selection based on the extension of dual-hesitant fuzzy multicriteria decision-making methods. IEEE Trans Fuzzy Syst. 2022;31(2):380–93. doi:10.1109/TFUZZ.2022.3168050. [Google Scholar] [CrossRef]
61. Cortes A, Shimadera H, Matsuo T, Kondo A. Evaluation of water retentive pavement as mitigation strategy for urban heat island using computational fluid dynamics. Asian J Atmos Environ. 2016;10(4):179–89. doi:10.5572/ajae.2016.10.4.179. [Google Scholar] [CrossRef]
62. Tsoka S, Theodosiou T, Tsikaloudaki K, Flourentzou F. Modeling the performance of cool pavements and the effect of their aging on outdoor surface and air temperatures. Sustain Cities Soc. 2018;42:276–88. doi:10.1016/j.scs.2018.07.016. [Google Scholar] [CrossRef]
63. Wang J, Meng Q, Tan K, Zhang L, Zhang Y. Experimental investigation on the influence of evaporative cooling of permeable pavements on outdoor thermal environment. Build Environ. 2018;140:184–93. doi:10.1016/j.buildenv.2018.05.033. [Google Scholar] [CrossRef]
64. Santamouris M. Regulating the damaged thermostat of the cities—Status, impacts and mitigation challenges. Energy Build. 2015;91:43–56. doi:10.1016/j.enbuild.2015.01.027. [Google Scholar] [CrossRef]
65. Phelan PE, Kaloush K, Miner M, Golden J, Phelan B, Silva HIII, et al. Urban heat island: mechanisms, implications, and possible remedies. Annu Rev Environ Resour. 2015;40:285–307. [Google Scholar]
66. Li H, He Y, Harvey J. Human thermal comfort: modeling the impact of different cool pavement strategies. Transp Res Rec. 2016;2575(1):92–102. doi:10.3141/2575-10. [Google Scholar] [CrossRef]
67. Li H, Jones D, Wu R, Harvey J. Development and validation of a mechanistic-empirical design method for permeable interlocking concrete pavement. Transp Res Rec. 2016;2590(1):74–83. doi:10.3141/2590-09 [Google Scholar] [CrossRef]
68. Liang C, Zhang X, Xu J, Pan G, Wang Y. An integrated framework to select resilient and sustainable sponge city design schemes for robust decision making. Ecol Indic. 2020;119:106810. doi:10.1016/j.ecolind.2020.106810. [Google Scholar] [CrossRef]
69. Dabous SA, Zeiada W, Zayed T, Al-Ruzouq R. Sustainability-informed multi-criteria decision support framework for ranking and prioritization of pavement sections. J Clean Prod. 2020;244:118755. doi:10.1016/j.jclepro.2019.118755. [Google Scholar] [CrossRef]
70. Santos J, Flintsch G, Ferreira A. Environmental and economic assessment of pavement construction and management practices for enhancing pavement sustainability. Resour Conserv Recycl. 2017;116:15–31. doi:10.1016/j.resconrec.2016.08.025. [Google Scholar] [CrossRef]
71. Cao W, Wang A, Yu D, Liu S, Hou W. Establishment and implementation of an asphalt pavement recycling decision system based on the analytic hierarchy process. Resour Conserv Recycl. 2019;149:738–49. doi:10.1016/j.resconrec.2019.06.028. [Google Scholar] [CrossRef]
72. Slebi-Acevedo CJ, Ruge-Cardenas JC, Castro-Fresno D. An integrated DoE-stochastic multi criteria decision-making analysis applied for experimental evaluation of fiber reinforced porous asphalt mixtures. Constr Build Mater. 2020;255:119330. doi:10.1016/j.conbuildmat.2020.119330. [Google Scholar] [CrossRef]
73. Santos J, Bressi S, Cerezo V, Presti DL. SUP&R DSS: a sustainability-based decision support system for road pavements. J Clean Prod. 2019;206:524–40. doi:10.1016/j.jclepro.2018.08.308. [Google Scholar] [CrossRef]
74. Heidari MR, Heravi G, Esmaeeli AN. Integrating life-cycle assessment and life-cycle cost analysis to select sustainable pavement: a probabilistic model using managerial flexibilities. J Clean Prod. 2020;254:120046. doi:10.1016/j.jclepro.2020.120046. [Google Scholar] [CrossRef]
75. Zhu Y, Li H, Yang B, Zhang X, Mahmud S, Zhang X, et al. Permeable pavement design framework for urban stormwater management considering multiple criteria and uncertainty. J Clean Prod. 2021;293:126114. doi:10.1016/j.jclepro.2021.126114. [Google Scholar] [CrossRef]
76. Babashamsi P, Golzadfar A, Yusoff NI, Ceylan H, Nor NG. Integrated fuzzy analytic hierarchy process and VIKOR method in the prioritization of pavement maintenance activities. Int J Pav Res Technol. 2016;9(2):112–20. doi:10.1016/j.ijprt.2016.03.002. [Google Scholar] [CrossRef]
77. Guzman-Sanchez S, Jato-Espino D, Lombillo I, Diaz-Sarachaga JM. Assessment of the contributions of different flat roof types to achieving sustainable development. Build Environ. 2018;141:182–92. doi:10.1016/j.buildenv.2018.05.063. [Google Scholar] [CrossRef]
78. Zheng X, Easa SM, Yang Z, Ji T, Jiang Z. Life-cycle sustainability assessment of pavement maintenance alternatives: methodology and case study. J Clean Prod. 2019;213:659–72. doi:10.1016/j.jclepro.2018.12.227. [Google Scholar] [CrossRef]
79. Koc K, Ekmekcioğlu Ö, Özger M. An integrated framework for the comprehensive evaluation of low impact development strategies. J Environ Manag. 2021;294:113023. doi:10.1016/j.jenvman.2021.113023. [Google Scholar] [PubMed] [CrossRef]
80. Sayadinia S, Beheshtinia MA. Proposing a new hybrid multi-criteria decision-making approach for road maintenance prioritization. Int J Qual Reliab Manag. 2021;38(8):1661–79. doi:10.1108/IJQRM-01-2020-0020. [Google Scholar] [CrossRef]
81. Santos J, Ferreira A, Flintsch G, Cerezo V. A multi-objective optimisation approach for sustainable pavement management. Struct Infrastruct Eng. 2018;14(7):854–68. doi:10.1080/15732479.2018.1436571. [Google Scholar] [CrossRef]
82. Elizondo-Martinez EJ, Andres-Valeri VC, Jato-Espino D, Rodriguez-Hernandez J. Review of porous concrete as multifunctional and sustainable pavement. J Build Eng. 2020;27:100967. doi:10.1016/j.jobe.2019.100967. [Google Scholar] [CrossRef]
83. Ebrahimian A, Ardeshir A, Rad IZ, Ghodsypour SH. Urban stormwater construction method selection using a hybrid multi-criteria approach. Autom Constr. 2015;58(4):118–28. doi:10.1016/j.autcon.2015.07.014. [Google Scholar] [CrossRef]
84. Gitinavard H, Mousavi SM, Vahdani B. A new multi-criteria weighting and ranking model for group decision-making analysis based on interval-valued hesitant fuzzy sets to selection problems. Neural Comput Appl. 2016;27(6):1593–605. doi:10.1007/s00521-015-1958-0. [Google Scholar] [CrossRef]
85. Zhang H, Shu L, Liao S, Xiawu C. Dual hesitant fuzzy rough set and its application. Soft Comput. 2017;21:3287–305. doi:10.1007/s00500-015-2008-7. [Google Scholar] [CrossRef]
86. Salih MM, Zaidan BB, Zaidan AA. Fuzzy decision by opinion score method. Appl Soft Comput. 2020;96:106595. doi:10.1016/j.asoc.2020.106595. [Google Scholar] [CrossRef]
87. Pasha A, Mansourian A, Ravanshadnia M. A hybrid fuzzy multi-attribute decision making model to select road pavement type. Soft Comput. 2020;24:16135–48. doi:10.1007/s00500-020-04928-2. [Google Scholar] [CrossRef]
88. Alves A, Gersonius B, Sanchez A, Vojinovic Z, Kapelan Z. Multi-criteria approach for selection of green and grey infrastructure to reduce flood risk and increase CO-benefits. Water Resour Manag. 2018;32(7):2505–22. doi:10.1007/s11269-018-1943-3. [Google Scholar] [CrossRef]
89. Jayasooriya VM, Ng AW, Muthukumaran S, Perera BJ. Multi criteria decision making in selecting stormwater management green infrastructure for industrial areas part 1: stakeholder preference elicitation. Water Resour Manag. 2019;33:627–39. doi:10.1007/s11269-018-2123-1. [Google Scholar] [CrossRef]
90. Skrzypczak I, Kokoszka W, Pytlowany T, Radwański W. AHP as a method supporting the decision-making process in the choice of road building technology. In: Smart and green solutions for transport systems. Poland: Springer International Publishing; 2020. p. 80–92. [Google Scholar]
91. Torres-Machi C, Nasir F, Achebe J, Saari R, Tighe SL. Sustainability evaluation of pavement technologies through multicriteria decision techniques. J Infrastruct Syst. 2019;25(3):04019023. doi:10.1061/(ASCE)IS.1943-555X.0000504 [Google Scholar] [CrossRef]
92. Melese E, Pickel D, Soon D, Mack J, Tighe SL. Analytical hierarchy process as dust palliative selection tool. Int J Pav Eng. 2020;21(7):908–18. doi:10.1080/10298436.2018.1516040. [Google Scholar] [CrossRef]
93. Augeri MG, Greco S, Nicolosi V. Planning urban pavement maintenance by a new interactive multiobjective optimization approach. Eur Transp Res Rev. 2019;11(1):1–4. doi:10.1186/s12544-019-0353-9. [Google Scholar] [CrossRef]
94. Khahro SH, Memon ZA, Gungat L, Yazid MR, Rahim A, Mubaraki M, et al. Low-cost pavement management system for developing countries. Sustainability. 2021;13(11):5941. doi:10.3390/su13115941. [Google Scholar] [CrossRef]
95. Zheng X, Easa SM, Ji T, Jiang Z. Incorporating uncertainty into life-cycle sustainability assessment of pavement alternatives. J Clean Prod. 2020;264(5):121466. doi:10.1016/j.jclepro.2020.121466. [Google Scholar] [CrossRef]
96. Sirin O, Gunduz M, Shamiyeh ME. Application of analytic hierarchy process (AHP) for sustainable pavement performance management in Qatar. Eng Constr Architect Manag. 2021;28(10):3106–22. doi:10.1108/ECAM-02-2020-0136. [Google Scholar] [CrossRef]
Cite This Article
Copyright © 2024 The Author(s). Published by Tech Science Press.This work is licensed under a Creative Commons Attribution 4.0 International License , which permits unrestricted use, distribution, and reproduction in any medium, provided the original work is properly cited.


Submit a Paper
Propose a Special lssue
View Full Text
Download PDF
Downloads
Citation Tools