Open Access
ARTICLE
Chinese Adaptation and Psychometric Properties of the Belief in a Just World Scale for College Students
1 School of Education, Liaoning Normal University, Dalian, 116029, China
2 Youth League Committee, University of Science and Technology Liaoning, Anshan, 114051, China
* Corresponding Author: Shuping Yang. Email:
International Journal of Mental Health Promotion 2024, 26(4), 271-278. https://doi.org/10.32604/ijmhp.2024.048342
Received 05 December 2023; Accepted 22 February 2024; Issue published 04 May 2024
Abstract
This study aims to revise the Belief in a Just World Scale (BJWS) for Chinese college students and test its reliability and validity (construct validity, convergent and divergent validity). Two samples of 546 and 595 college students were selected, respectively, using stratified cluster random sampling. Item analysis, exploratory factor analysis (EFA), confirmatory factor analysis (CFA), reliability analysis and convergent and divergent validity tests were carried out. The results showed that the 13 items of the BJWS have good item discrimination. The corrected item–total correlation in the general belief in a just world subscale was found to range from 0.464 to 0.655, and that in the personal belief in a just world subscale was 0.553 to 0.715. The internal consistency coefficients of the revised version of the BJWS and its subscales are good. The EFA and CFA results show that the structure and items of the revised scale are the same as those of the original scale. Belief in a just world was found to have significant positive correlations with gratitude and empathy, and has a significant negative correlation with anxiety, thereby exhibiting good convergent and divergent validity. Therefore, the Chinese revised version of the BJWS has good reliability and validity.Keywords
Belief in a just world (BJW) refers to the belief that “People need to believe that the world they live in is just and orderly. People get what they deserve, and what they get is what they deserve” [1]. If this belief is absent, then individuals will experience difficulty in committing themselves to the pursuit of long-term goals and following social norms. Dalbert posited that BJW is a type of personal resource that enables individuals to deal with unfair situations, reduces the negative impact of unfair events, and maintains mental health [2]. Given that BJW plays an important role in individual adaptation, people are extremely reluctant to relinquish this belief [3]. Dzuka et al. found significant positive correlations between the level of BJW of study participants and life satisfaction, positive emotion, and self-esteem [4]. The preceding studies have shown that BJW is significantly related to individual mental health [2]. Accordingly, the research on BJW should be further strengthened.
Numerous related studies have presented two dimensions of the psychological structure of BJW. Rubin et al. first compiled the Just World Scale, which is mainly based on the two-dimensional structure of BJW [5]. Maes et al. compiled a BJW scale that divides BJW into two dimensions: immanent justice and ultimate justice [6]; immanent justice refers to individuals’ sense of instance justice, whereas ultimate justice refers to whether individuals believe that justice will be realized in the future. Although some subsequent studies followed and used this BJW scale, its structure and internal reliability are widely questioned. At present, the BJWS developed by Dalbert is widely used and has been proven to have high reliability and validity [7]. Dalbert used the object of justice as a basis to divide BJW into two components: (1) personal BJW (PBJW) and (2) general BJW (GBJW). The BJWS was originally developed in German (Cronbach’s α of 0.82 for PBJW and 0.68 for GBJW), and has been widely used in other cultures with acceptable reliability and validity; other versions include the Urdu (Cronbach’s α of 0.93 for PBJW and 0.66 for GBJW) [8], Portuguese (Cronbach’s α of 0.83 for PBJW) [9], Brazilian (Cronbach’s α of 0.82 for PBJW and 0.71 for GBJW) [10], Italian (composite reliability of 0.798 for PBJW and 0.787 for GBJW in national sample) [11], Russian (Cronbach’s α of 0.89 for PBJW and 0.78 for GBJW) [12], and Polish (Cronbach’s α of 0.92 for PBJW and 0.84 for GBJW) [13] versions. Wu et al. also developed a revised Chinese adult version of the BJWS, with reliability coefficients (Cronbach’s α) of 0.86 and 0.84 for GBJW and PBJW, respectively [14].
Previous studies have shown that BJW is positively correlated with the positive emotion of empathy [15]. In a survey of college students, Zhu found that the stronger a person’s BJW, the stronger his or her ability to empathize [16]. When individuals have positive empathy for others (especially those in difficult situations), their BJW will also change. The results of experiments by Cui demonstrated that individual empathic priming can have a positive impact on individuals’ BJW, and can also indirectly affect individual helping behavior [17]. Another study also found that the stronger an individual’s ability to empathize, the more easily the individual experiences and understands the emotions and feelings of others [18]. Thus, the more one is able to feel the pain caused by social injustice and equality, the more one is likely to recognize the importance of a just world, i.e., the ability to empathize can have a certain impact on BJW. Individuals with a high level of BJW believe that society is just, and that good people receive good rewards, a belief that has an impact on individual emotions. Moreover, this idea will guide individuals to be good people, thereby enabling them to sensitively perceive the plights of others and place themselves in other people’s shoes.
Previous research has found that a significant positive correlation exists between BJW and gratitude [19]. People with high BJW may be likely to perceive the goodness in others and generate gratitude [15]. Strelan posited that individuals with a higher level of BJW are more likely to perceive or respond to just treatment with gratitude [20]. Individuals with high BJW believe that people deserve what they get, and after receiving help from others, they reciprocate and appreciate those who help them; this reciprocal behavior can promote the development of individual gratitude. In terms of empirical research, Chen et al. found that BJW, as a cognitive factor, can stimulate the gratitude motivation of college students [21]. Song et al. investigated 1049 high school students and found that the higher the level of BJW, the higher the tendency of gratitude [22]. Therefore, in the current study, it is hypothesized that empathy and gratitude can be used as convergent validity indicators of BJW.
As for convergent validity, according to the theory of personal resources [23], BJW can not only play a positive role when an individual is in a specific predicament or adverse condition but can also affect the effort level of an individual to cope with challenges and stressful events in daily life [24,25]. BJW is conducive to the improvement of adaptability and problem-solving abilities, as well as the reduction of negative emotions. Otto’s survey of flood victims revealed negative correlations of BJW with anxiety and psychological distress after controlling for age, gender, pressure, and personal loss [26]. Nartova-Bochaver et al. found that a high level of BJW can reduce the anxiety levels of individuals and improve positive emotion and subjective well-being [27]. Therefore, BJW may have a negative predictive effect on the anxiety of college students.
Numerous empirical studies have shown that the level of BJW affects the psychological development of college students to some extent. For example, college students with a higher level of BJW are more likely to believe that their efforts will be rewarded. This is conducive to students developing long-term goals and clear life planning. Such students are also more inclined to face academic burnout and academic pressure in a positive way, which is conducive to the mental health of college students [28]. In summary, the cultural differences in BJW and the positive significance of the research on BJW for individual mental health have prompted the current exploration and revision of the structure of the BJWS [2,29]. Therefore, in this study, the Chinese version of the BJW is revised to be suitable for college students.
Sample 1. A total of 600 questionnaires were sent to college students from a university in Liaoning Province in March 2023, among which 546 were valid. Cases were excluded if they met one or more of the following criteria: (a) the answers are regular or the same, (b) who completed less than 80% of the survey, and (c) who did not provide the informed consent.
Sample 2. A total of 650 questionnaires were distributed to college students from the same university in Liaoning Province in April 2023, among which 595 were valid. To assess the test–retest reliability, one month after the initial survey, a subsample of 86 participants from sample 2 was randomly selected to re-take the survey.
Informed consent was obtained from all participants. The study protocol was approved by the Research Ethics Committee of the University of Science and Technology Liaoning (China) (Ref. No. 20210193).
Belief in a just world scale (BJWS)
The BJWS compiled by Dalbert consists of two dimensions, including six items in the GBJW subscale and seven items in the PBJW subscale [6]. The Chinese revised version of the BJWS is presented in Table 1. Overall, the 13 items are scored using a 6-point Likert-type scale (1 = Strongly disagree; 2 = Disagree; 3 = Slightly disagree; 4 = Slightly agree; 5 = Agree; and 6 = Strongly agree).

The Basic Empathy Scale (BES) was developed by Jolliffe et al. [30] and has been validated in Chinese college students [31]. The BES scale is divided into two dimensions, namely (1) emotional empathy, which includes 11 items (e.g., “1. My friends’ emotions don’t affect me much”), and (2) cognitive empathy, which includes nine items, for a total of 20 items (including eight reverse-scored items, e.g., “6. I find it hard to know when my friends are frightened”). A 6-point Likert-type scale is used for the scoring standard (1 = Totally disagree; 5 = Completely agree). In sample 1, the internal consistency coefficient (Cronbach’s α) of the total scale was 0.770, while those of the emotional and cognitive empathy subscales were 0.722 and 0.717, respectively.
Gratitude questionnaire-6 (GQ-6)
The six-item Gratitude Questionnaire-6 (GQ-6) compiled by McCullough et al. was used in this study [32]. Feng et al. validated this scale in a Chinese population [33]. A 7-point Likert-type scale is used (1 = Strongly disagree; 7 = Strongly agree), and the questionnaire includes the reverse-scored item of “3. When I look at the world, I don’t see much to be grateful for.” After reverse-scoring, the average score of the six items was calculated. The internal consistency coefficient (Cronbach’s α) of the scale in sample 1 was found to be 0.847.
Zung self-rating anxiety scale (SAS)
The Zung Self-Rating Anxiety Scale (SAS) was compiled by Zung [34], and includes a total of 20 questions (e.g., “1. I feel more nervous and anxious than usual”) scored on a 4-point Likert-type scale (1 = No or very little of the time; 4 = Most or all of the time). The total score of all items is summed to get a standard score, the higher the standard score, the more serious the anxiety symptom. In this study, the internal consistency coefficient (Cronbach’s α) of the SAS in sample 2 was found to be 0.886.
First, a psychology professor independently translated the BJWS into Chinese. Another American psychology professor was then invited to translate the Chinese version of the BJWS back into English. Then, the similarities and differences between the translated English BJWS and the original BJWS were compared, and the items with substantial differences (items 5 and 11, respectively) were modified to further improve the accuracy of the questionnaire translation. For example, according to Chinese culture and semantics, the words “exception” and “rule” were respectively replaced with “occasionality” and “inevitability” in items 5 and 11. Next, a Chinese psychology professor and several psychology graduate students were invited to evaluate the validity of the content. The purpose was to make the questionnaire conform to Chinese culture and semantics in terms of expression habits and life customs, thereby facilitating the understanding of the questionnaire by Chinese college students. The final questionnaire was ultimately developed, and the number and order of the items were consistent with those of the original questionnaire.
Stratified cluster random sampling was adopted to select the participants. The questionnaires and informed consent forms were distributed to participants in self-study classrooms through counselors. Participants of different majors, genders, and grades were asked to fill out the questionnaire and the informed consent form, which were then retrieved by counselors. To avoid the repetition of the two samples, different classes were selected for the second measurement. There is no pay for participants to take the test. The participants in sample 1 filled out the BJWS, BES, and GQ-6, while the participants in sample 2 filled out the BJWS and SAS.
SPSS 24.0 was used for descriptive statistical analysis, item analysis, EFA, reliability analysis, and correlation analysis, and Mplus version 8.3 was used for CFA. Item analysis was used to test item discrimination [35]. EFA and CFA were used for verifying factor structure. The internal consistency of the scales and subscales were tested by using reliability analysis. The aim to use correlation analysis is to check test-retest reliability, convergent and divergent validity.
According to Nunnally et al., reliability coefficient was above 0.7 is accepted [36]. To determine the fitting degree of the model, some commonly used fit indices were selected, including the chi-square goodness-of-fit statistic (χ²), the Tucker–Lewis index (TLI), the comparative fit index (CFI), the Root Mean Square Error of Approximation (RMSEA), and the standardized root mean square residual (SRMR) [37]. A value of 0.90 or higher for CFI and TLI implies an acceptable fit, while RMSEA and SRMR values of less than 0.08 are regarded as a good fit [37]. MacCallum et al. considered values within the range of 0.08 to 0.10 to indicate a mediocre fit [38]. The correlation coefficient of convergent and divergent validity should be moderately significant correlations [13].
Using descriptive statistical analysis, demographic variables were analyzed, such as age, gender, and major. Mean and standard deviation of samples and subsample were also calculated. The results were in Table 2.

First, sample 1 was used to calculate the corrected item–total correlations, which refer to the correlation coefficients between the score of each item and the total score of the remaining items in the subscale. The corrected item–total correlations in the GBJW subscale ranged from 0.464 to 0.655, whereas those in the PBJW subscale ranged from 0.553 to 0.715 (see Table 1).
As indicated by the EFA, the KMO value was 0.908 and the Bartlett value was 3088.136 (df = 78, p < 0.001), thus signifying that the data are suitable for factor analysis. The maximum likelihood method was used to extract the factors, and the results revealed that the two factors had an eigenvalue above 1; the eigenvalue value of factor 1 was 5.873 and the variance contribution rate was 45.175%, whereas the eigenvalue value of factor 2 was 1.256 and the variance contribution rate was 9.663%. The cumulative interpretation of the total variance was determined to be 54.838%. The structure of the factors obtained after varimax skew rotation is shown in Table 3.

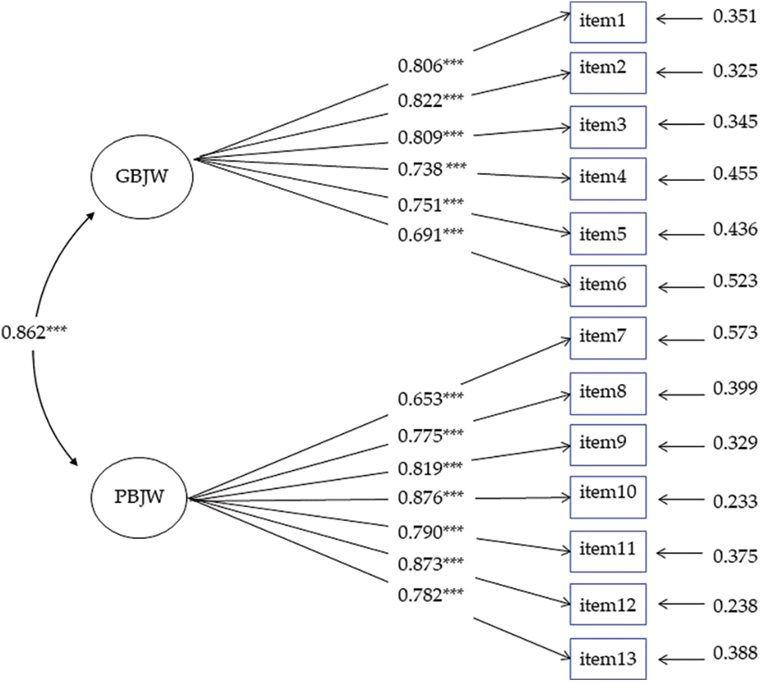
Sample 2 was used to analyze the internal structure of the BJWS. Table 3 reports the fitting index of the CFA model. Although the RSMEA exceeded the threshold level, the other fit indices of the two-factor model were found to be ideal (χ² = 377.152***, df = 64, CFI = 0.944, TLI = 0.931, RMSEA = 0.091, SRMR = 0.038). The standardized factor loadings were all found to be significant and ranged from 0.653 to 0.876 (see Fig. 1). All standardized factor loadings exceeded 0.40.

Figure 1: CFA of BJW.
Note: ***p < 0.001.
The internal consistency of the scale for sample 1 was tested. The internal consistency coefficient (Cronbach’s α) of the total scale was 0.897, while those of the GBJW and PBJW subscales were 0.800 and 0.865, respectively. In sample 2, the Cronbach’s α value of the total scale was 0.945, while those of the GBJW and PBJW subscales were 0.897 and 0.923, respectively. Test-retest reliability was assessed using Pearson correlation coefficient. The Pearson correlation coefficient of the GBJW and PBJW subscales were found to be statistically significant at 0.859 (p < 0.001) and 0.897 (p < 0.001), respectively, indicating good temporal stability.
Convergent and divergent validity
In this study, the BES, GQ-6, and SAS were used to test the convergent and divergent validity of the BJWS. Table 4 reports the results of the correlation analysis. The GBJW and PBJW were found to be positively correlated with empathy and gratitude and negatively correlated with anxiety, thereby demonstrating good convergent and divergent validity.

Although Wu et al. investigated the construct validity of the GBJW and PBJW subscales among normal Chinese adults, the test-retest reliability and content validity were not analyzed [14]. Rubin et al. argued that BJW would vary across individual correlates and would even grow stronger among older people; in particular, those nearing death might derive much-needed comfort from the belief [5]. Considering that there may exist heterogeneity in different age groups, the Chinese version of the BJWS was revised for applicability to college students. Based on an item analysis, the 13 items of the questionnaire were found to have good item discrimination. In the two groups of samples, the internal consistency coefficients and the Pearson correlation coefficients of the BJWS for Chinese college students and its subscales were all found to be above 0.700 [36]. Hence, the revised version of the BJWS has good reliability and meets the psychometric requirements.
The EFA results show that the two-dimensional structure of the BJWS is clear, and accounts for 54.839% of the total variance. Each factor has a clear meaning and strong explanatory ability. Although the load of item 2 on both factors was found to be above 0.4 (given that EFA is data-driven), this item is still classified as belonging to the GBJW subscale according to its meaning. The CFA results showed that the internal structure and number of items of the revised scale were the same as those of the original questionnaire. The standardized load coefficients of the items on the corresponding subscale were found to be above 0.40, the CFI and TLI values were approximately 0.90, and the SRMR value was below 0.08 [37]. The RMSEA value was above 0.08. The possible reason may be the result of highlighted low factor loadings for the first item of the PBJW (item 7 in this study), which also be found in other adaptation studies of the BJWS [11,13]. Even so, the RMSEA value was lower than 0.10. MacCallum et al. considered values in the range of 0.08 to 0.10 to indicate a mediocre fit [38]. The results indicate that the structure of the revised scale is the same as that of the original scale.
The BES and GQ-6 were used to test the convergent validity of the revised scale. The results showed significant positive correlations between the GBJW and PBJW subscales, gratitude, and empathy. Lerner et al. first proposed the concept of BJW, which comprises its influence on gratitude, i.e., others should be rewarded for their own efforts, and individuals should be grateful to others [1,10,39]. The stronger the BJW of college students, the more strongly they embrace the concept of “good people have good returns.” This concept also means that when others pay for themselves, they should also be rewarded and grateful to those who help themselves. Li et al. indicated that BJW is significantly positively related to empathy [39]. Individuals with a high level of BJW believe that society is just, and that good people will receive good returns, a belief that also has an impact on individual emotions. Moreover, this idea will guide individuals to be good people, thereby enabling them to be considerably sensitive to the plights of others and to be considerate of others [40]. In summary, individuals with a high level of BJW may have higher empathy and considerably grateful behavior. In our case, the positive and significant correlation coefficients of gratitude and empathy onto the BJW factor lend support to the convergent validity of the BJWS.
Regarding divergent validity, a negative correlation was found between the BJW of college students and anxiety, which is consistent with the personal resource theory of BJW [19]. BJW helps to improve the emotional regulation ability of individuals; those with a higher BJW tend to view various social events from a positive perspective, pay more attention to social fairness and justice, and believe that current efforts can yield good returns in the future. This is conducive to the enhancement of trust and the sense of order, control, and security, thus allowing such individuals to maintain a high level of hope and reduce excessive worries [41], suggesting that college students would report higher levels of BJW with increased anxiety. Therefore, BJW, as an important psychological resource, can promote the acquisition of good emotions and the maintenance of mental health. This finding provides strong support for the divergent validity of the BJWS in the Chinese context.
The revised questionnaire was found to have good reliability and validity and can be used as an effective evaluation tool for college students in China. However, this study was characterized by several limitations. First, the search for participants was limited to only one province, which could lead to problems in terms of the generalizability of the scale to other Chinese provinces. To alleviate this issue, the sampling range can be expanded in the future. Second, although the RMSEA value was acceptable, further models should be developed to obtain better fit indices following the indications in the modification indices. Finally, the magnitude of the relationship between the BJW score and empathy was positive, but not high. As such, other variables, e.g., subjective well-being [11,42,43], should be selected to evaluate convergent validity.
Although research methods for BJW are being increasingly developed in China, the main research tools continue to be questionnaires. In this study, the Chinese version of the BJWS was revised to be applicable to college students. via the revised scale, the cultural adaptation problem caused by the direct application of foreign scales is avoided, and domestic research can be conveniently compared with international research. It was found that the Chinese revised version of the BJWS has good reliability and validity. The use of this scale could also be of great value in understanding the reasons for the conflicting results of the significant differences between the GBJW and PBJW of college students in different regions [7,44]. In addition to the impact of BJW on the positive mental health of individuals, studies have also indicated that stronger feelings about the injustices of the world by students, i.e., belief in negative surrounding environmental factors, often lead to anti-social behaviors of individuals. The Chinese version of the BJWS may be useful for studying the relationships between justice, mental health, social behavior, and other socio-psychological variables. This will provide an effective evaluation tool for the further study of college students’ perceptions of justice in the Chinese context.
Acknowledgement: We would like to thank the editor and the anonymous reviewers for their useful comments on earlier drafts.
Funding Statement: Key Project of Party Building and Ideological and Political Education Research from University of Science and Technology Liaoning for the Year 2023 (2023KDDJ-X01) awarded to Zhe Yu.
Author Contributions: The authors confirm contribution to the paper as follows: Conceptualization: ZY, SY; Data curation: ZY; Formal analysis: ZY; Investigation: ZY; Methodology: SY; Project administration: SY; Resources: ZY, SY; Software: ZY, SY; Supervision: SY; Validation: SY; Visualization: SY; Roles/writing—original draft: ZY; Writing—review & editing: ZY, SY. All authors have reviewed and agreed to their individual contribution(s) before submission.
Availability of Data and Materials: The datasets used and/or analyzed during the current study available from the corresponding author on reasonable request.
Ethics Approval: The study protocol was approved by the Research Ethics Committee of the University of Science and Technology Liaoning (China) (Ref. No. 20210193). Informed consent was obtained from all participants.
Conflicts of Interest: All authors declare that they have no conflicts of interest in this work.
References
1. Lerner MJ, Miller DT. Just world research and the attribution process: looking back and ahead. Psychol Bull. 1978;85:1030–51. [Google Scholar]
2. Dalbert C. Beliefs in a just world as a buffer against anger. Soc Justice Res. 2002;15:123–45. [Google Scholar]
3. Zhu ZB, Zhang F. The review of relationship between belief in a just world and mental health. Med Philos (Humanist Soc Med Ed). 2010;15:55–56+59 (In Chinese). [Google Scholar]
4. Dzuka J, Dalbert C. Mental health and personality of Slovak unemployed adolescents: the impact of belief in a just world. J Appl Soc Psychol. 2002;32:732–57. [Google Scholar]
5. Rubin Z, Peplau LA. Who believes in a just world? J Soc Issues. 1975;31:65–89. [Google Scholar]
6. Maes J, Schmitt M. More on ultimate and immanent justice: results from the research project “justice as a problem within reunified germany”. Soc Justice Res. 1999;12:65–78. [Google Scholar]
7. Dalbert C. The world is more just for me than generally: about the personal belief in a just world scale’s validity. Soc Justice Res. 1999;12:79–98. [Google Scholar]
8. Fatima I, Khalid R. Some aspects of reliability and validity of beliefs in a just world questionnaire. Pakistan J Soc Clin Psych. 2007;5:15–24. [Google Scholar]
9. Correia I, Dalbert C. Belief in a just world, justice concerns, and well-being at Portuguese schools. Eur J Psychol Educ. 2007;22:421–37. [Google Scholar]
10. Veloso Gouveia V, do Nascimento M, Veloso Gouveia RS, de Medeiros ED, da Fonsêca Nunes P, de Oliveira Santos LC. Assessing personal and general belief in a just world: adaptation of a scale to the Brazilian context. Avances en Psicol Lat. 2018;36:167–81. [Google Scholar]
11. Esposito C, di Martino S, Arcidiacono C, di Napoli I. Is the world a just place? The Italian adaptation of the personal and general belief in a just world scales. Soc Justice Res. 2023;36:19–39. [Google Scholar]
12. Nartova-Bochaver S, Donat M, Astanina N, Rüprich C. Russian adaptations of general and personal belief in a just world scales: validation and psychometric properties. Soc Justice Res. 2018;31:61–84. [Google Scholar]
13. Larionov P, Glagolska KM. Polish adaptation of the personal and general belief in a just world scales. Annales Universitatis Curie. 2021;24:245–64. [Google Scholar]
14. Wu MS, Yan X, Zhou CH, Chen Y, Li J, Zhu Z, et al. General belief in a just world and resilience: evidence from a collectivistic culture. Eur J Per. 2011;25:431–42. [Google Scholar]
15. Yuan LX, Li XM. Effect of belief in a just world on college students’ altruistic behavior: the role of gratitude. J Guangdong Univer Edu. 2019;39:47–54. [Google Scholar]
16. Zhu L. The relationship between college students’ moral personality and belief in a just world: the mediation role of empathy. J Anhui Voca College Elec Infor Tech. 2019;3:90–3. [Google Scholar]
17. Cui SJ. The influence mechanism of college students’ belief in a just world on their behavior of helping poor elderly people (Doctoral Dissertation). Shaanxi Normal University: China; 2016 (In Chinese). [Google Scholar]
18. Ma N. The relationship between altruistic behavior and belief in a just world of junior high school students: a moderated mediation model (Master’s Dissertation). Hebei Normal University: China; 2017 (In Chinese). [Google Scholar]
19. Zhang L, You ZQ. The effects of rural lower secondary school students’ belief in a just world, gratitude and time management on their academic achievements. Chin J Spe Edu. 2014;11:62–7. [Google Scholar]
20. Strelan P. The prosocial, adaptive qualities of just world beliefs: implications for the relationship between justice and forgiveness. Pers Indiv Differ. 2007;43:881–90. [Google Scholar]
21. Chen L, Wang YD, Li Y. Belief in a just world and trait gratitude mediate the effect of childhood psychological maltreatment on undergraduates cyberbullying attitude. Chinese J Clin Psychol. 2020;28:152–6. [Google Scholar]
22. Song YZ, Tian Y, Zhou ZK, Lian SL, Niu GF. The impact of belief in a just world on depression: the serial mediating roles of gratitude and self-esteem. J Psychol Sci. 2018;41:828–34. [Google Scholar]
23. Dalbert C, Stoeber J. The personal belief in a just world and domain-specific beliefs about justice at school and in the family: a longitudinal study with adolescents. Inter J Behav Dev. 2006;30:200–7. [Google Scholar]
24. Liu GZ, Zhang DJ, Zhu ZG, Li JJ, Chen X. The effect of family socioeconomic status on adolescents’ problem behaviors: the chain mediating role of parental emotional warmth and belief in a just world. Psychol Dev Edu. 2020;36:240–8. [Google Scholar]
25. He AM, Wu CY, Hui QP. Belief in a just world and sense of gain in adolescents: a follow-up study. Chinese J Clin Psychol. 2023;3:738–41. [Google Scholar]
26. Otto K, Boos A, Dalbert C, Dalbert C, Schöps D, Hoyer J. Posttraumatic symptoms, depression, and anxiety of flood victims: the impact of the belief in a just world. Pers Indiv Differ. 2006;40:1075–84. [Google Scholar]
27. Nartova-Bochaver S, Donat M, Rüprich C. Subjective well-being from a just-world perspective: a multi-dimensional approach in a student sample. Front Psychol. 2019;10:1739. [Google Scholar] [PubMed]
28. Yu WX, Li H, Wang FX. The relationship between belief in a just world and learning burnout in undergraduates: the mediating role of coping style and boredom proneness. Psychol Dev Edu. 2023;39:391–401. [Google Scholar]
29. Wu P, Li Y. Cultural differences of the belief in a just world. Adv Psychol Sci. 2014;22(11):1814–22. doi:10.3724/SP.J.1042.2014.01814. [Google Scholar] [PubMed] [CrossRef]
30. Jolliffe D, Farrington DP. Development and validation of the basic empathy scale. J Adoles. 2006;29(4):589–611. doi:10.1016/j.adolescence.2005.08.010. [Google Scholar] [PubMed] [CrossRef]
31. Chen Y, Dou G, Chen L. The basic empathy scale in Chinese college students: adaptation and psychometric properties of a revised form. Fron Psychol. 2021;12:774199. [Google Scholar] [PubMed]
32. McCullough ME, Emmons RA, Tsang JA. The grateful disposition: a conceptual and empirical topography. J Per Soc Psych. 2002;82(1):112–127. doi:10.1037/0022-3514.82.1.112. [Google Scholar] [PubMed] [CrossRef]
33. Feng K, You X, Zhao J. Evaluation of the gratitude questionnaire in a Chinese sample of adults: factorial validity, criterion-related validity, and measurement invariance across sex. Front Psychol. 2017;8:1498. [Google Scholar]
34. Zung WK. A rating instrument for anxiety disorders. Psychosom. 1971;12:371–9. [Google Scholar]
35. Asparouhov T, Muthén B. Exploratory structural equation modeling. Struct Equ Model. 2009;16:397–438. [Google Scholar]
36. Nunnally JC, Bernstein IH. Psychometric theory (3rd ed.). New York: McGraw-Hill; 1994. [Google Scholar]
37. Hu LT, Bentler PM. Fit indices in covariance structure modeling: sensitivity to under parameterized model misspecification. Psychol Meth. 1998;3:424–53. [Google Scholar]
38. MacCallum RC, Browne MW, Sugawara HM. Power analysis and determination of sample size for covariance structure modeling. Psychol Meth. 1996;1:130–49. [Google Scholar]
39. Zhao G, Kong F, Liu Z, Feng Y, Huang S, Wang Y, et al. Parental warmth and adolescents’ gratitude: the mediating effect of responsibility and the belief in a just world. Psychol Dev Edu. 2018;34:257–63. [Google Scholar]
40. Li X, Hou ML, Wu XL, Qin HX. The influence of college students’ personal justice world belief on their emergency helping tendency: the mediating effect of empathy. J Jiangxi Sci Tech Nor Univer. 2019;185:108–15. [Google Scholar]
41. Sibony AS, Jacott L. Development of narratives and belief in a just world in victims of bullying due to sexual and gender diversity issues. Int J Env Res Pub He. 2022;19:10186. [Google Scholar]
42. Chobthamkit P, Sutton RM, Uskul AK, Chaleeraktrakoon T. Personal versus general belief in a just world, karma, and well-being: evidence from Thailand and the UK. Soc Justice Res. 2019;35:296–317. [Google Scholar]
43. Chiluvuri S. A correlational study of belief in a just world on assertiveness and wellbeing among young adults. Int J Indian Psych. 2023;11:2349–3429. [Google Scholar]
44. Liu CJ, Yin XF, Zhao R. The development of belief in a just world among Chinese adolescents. J Shenyang Nor Univer (Soc Sci Ed). 2008;32:138–41 (In Chinese). [Google Scholar]
Cite This Article
Copyright © 2024 The Author(s). Published by Tech Science Press.This work is licensed under a Creative Commons Attribution 4.0 International License , which permits unrestricted use, distribution, and reproduction in any medium, provided the original work is properly cited.


Submit a Paper
Propose a Special lssue
View Full Text
Download PDF
Downloads
Citation Tools