Open Access
ARTICLE
MediServe: An IoT-Enhanced Deep Learning Framework for Personalized Medication Management for Elderly Care
1 Department of Computer Technology, Yeshwantrao Chavan College of Engineering, Wanadongari, Nagpur, 441110, Maharashtra, India
2 Computer Science & Engineering, Jaramogi Oginga Odinga University of Science & Technology, Bondo, 40601, Kenya
3 Department of Applied Electronics, Saveetha School of Engineering, SIMATS, Chennai, 602105, Tamilnadu, India
* Corresponding Authors: Ganesh Yenurkar. Email: ; Vincent Omollo Nyangaresi. Email:
Computers, Materials & Continua 2025, 83(1), 935-976. https://doi.org/10.32604/cmc.2025.061981
Received 07 December 2024; Accepted 17 February 2025; Issue published 26 March 2025
Abstract
In today’s fast-paced world, many elderly individuals struggle to adhere to their medication schedules, especially those with memory-related conditions like Alzheimer’s disease, leading to serious health risks, hospitalizations, and increased healthcare costs. Traditional reminder systems often fail due to a lack of personalization and real-time intervention. To address this critical challenge, we introduce MediServe, an advanced IoT-enabled medication management system that seamlessly integrates deep learning techniques to provide a personalized, secure, and adaptive solution. MediServe features a smart medication box equipped with biometric authentication, such as fingerprint recognition, ensuring authorized access to prescribed medication while preventing misuse. A user-friendly mobile application complements the system, offering real-time notifications, adherence tracking, and emergency alerts for caregivers and healthcare providers. The system employs predictive deep learning models, achieving an impressive classification accuracy of 98%, to analyze user behavior, detect anomalies in medication adherence, and optimize scheduling based on an individual’s habits and health conditions. Furthermore, MediServe enhances accessibility by employing natural language processing (NLP) models for voice-activated interactions and text-to-speech capabilities, making it especially beneficial for visually impaired users and those with cognitive impairments. Cloud-based data analytics and wireless connectivity facilitate remote monitoring, ensuring that caregivers receive instant alerts in case of missed doses or medication mismanagement. Additionally, machine learning-based clustering and anomaly detection refine medication reminders by adapting to users’ changing health patterns. By combining IoT, deep learning, and advanced security protocols, MediServe delivers a comprehensive, intelligent, and inclusive solution for medication adherence. This innovative approach not only improves the quality of life for elderly individuals but also reduces the burden on caregivers and healthcare systems, ultimately fostering independent and efficient health management.Keywords
As it is widely acknowledged that as individuals age, their health gradually declines, along with their cognitive abilities. During this period, it becomes essential for them to adhere to a regular medication regimen. However, due to the decline in cognitive function, this task becomes increasingly challenging and burdensome.
Medication non-adherence is a significant issue among elderly individuals, with nearly 50% failing to take their prescribed medications. Factors like cognitive decline, memory-related conditions like Alzheimer’s disease, and managing multiple medications complicate the problem. Non-adherence can lead to severe health consequences, including worsening chronic conditions, increased hospitalization rates, and higher mortality risks. For instance, hypertension patients face increased cardiovascular complications, while diabetes patients face critical health episodes. The lack of personalized systems to address individual needs and behaviours further complicates the problem. Existing solutions often rely on generic reminders, which fail to address underlying causes like forgetfulness or confusion. Innovative, accessible, and secure approaches are needed, especially for elderly populations.
Moreover, individuals grappling with conditions like Alzheimer’s disease and memory deficiency are particularly reliant on external assistance to facilitate their medication regimen, ensuring the correct dosage is taken at regular intervals as prescribed by healthcare professionals. In light of these pressing concerns, the development of an IoT-enabled Smart Medicine Dispenser emerges as a vital solution. The Internet of Things (IoT) has further elevated the capabilities of such indispensable systems, enabling seamless interaction between human users and interconnected computing devices. These devices intricately weave together digital computing systems and mechanical apparatuses, often interfacing with user-friendly applications or web interfaces.
The smart medicine box helps to provide dedicated support to individuals facing the challenges of declining cognitive abilities. With a focus on addressing the unique needs of this demographic, the Smart Medicine Box endeavors to streamline medication management processes, enhancing medication adherence rates among those experiencing cognitive decline. By leveraging innovative technology and user-centered design principles, the MediServe aims to simplify the often-burdensome task of medication management, offering a reliable and intuitive system that reduces the complexities associated with maintaining a medication regimen. Through its tailored approach and commitment to improving the quality of life for individuals with cognitive decline, the MediServe stands as a beacon of support, empowering users to navigate their healthcare journey with greater confidence and ease.
The following are some of the issues in the smart medicine dispenser:
• Dedicated mobile applications for smart medicine dispensers can facilitate communication between patients, their relatives, and healthcare providers, enabling efficient monitoring of medication doses and enhancing overall medication management, which is not used in previous system.
• Mixing medications can lead to confusion and errors during medication administration, potentially resulting in incorrect dosages or missed medications. Compartmentalization plays a crucial role in organizing medications, allowing for the storage of different medicines in separate compartments.
• Implementation of robust authentication mechanisms is essential to prevent unauthorized access to medications, thereby mitigating potential risks of misuse or harm.
• Efforts should be focused on reducing the time gap between scheduled medication times and their actual administration. This will help ensure that medications are given out promptly and accurately.
To overcome this problem, we develop Smart Medicine Box based on IoT consisting of hardware with fingerprint authentication and integrated software which helps to schedule the system and analyze the stored data.
The goal of this research is to create an effective and user-friendly smart medicine dispenser for managing medications, especially for elderly individuals and those with memory-related conditions. The aim is to enhance medication adherence and safety while ensuring accessibility for people from diverse backgrounds.
The Smart Medicine Box offers a comprehensive solution to help elderly individuals and others manage their medication schedules effectively. The architecture of the smart medicine dispenser is ingeniously designed to cater to the multifaceted needs of the user. Comprising distinct compartments for storing various medications, the dispenser’s LCD screen provides a clear visualization of the box’s contents, enhancing usability and efficiency. A pivotal security feature, the integration of a fingerprint biometric, guarantees the authenticity of access, ensuring that only authorized users can retrieve the medications. This inclusion serves a dual purpose, as it not only safeguards the system from unauthorized use but also introduces a child lock mechanism, effectively preventing unintended access by young children.
Furthermore, the smart medicine dispenser seamlessly integrates with mobile applications. Fig. 1 shows the communication between the hardware module, software module and user. This strategic fusion of technologies results in a user-friendly experience, allowing individuals to effortlessly manage their medication schedules through intuitive interfaces. As a testament to its comprehensive functionality, the system is also equipped to generate audible alarms, alerting users to the impending medication intake time.

Figure 1: Overview of smart medicine box
The IoT-enabled Smart Medicine Dispenser addresses a spectrum of challenges associated with medication management, catering to the unique needs of elderly individuals and patients with cognitive impairments. Its innovative design, characterized by intricate connectivity, intuitive interfaces, and enhanced security measures, marks a significant stride towards enhancing healthcare adherence and quality of life. The major contributions of the system include:
• To integrate IoT and deep learning in MediServe to provide a seamless solution for tracking and optimizing medication schedules through a smart medication box and mobile application.
• To employ predictive models like Recurrent Neural Networks (RNNs) and Long Short-Term Memory (LSTM) networks to analyze user behavior and ensure timely medication reminders.
• To enhance system security using Convolutional Neural Networks (CNNs) for fingerprint biometric authentication and behavioral biometric analysis, preventing unauthorized access, and enabling child lock features.
• To offer clustering and anomaly detection algorithms for personalized insights into medication adherence, providing users with tailored reports and health trends.
• To improve accessibility, MediServe incorporates Natural Language Processing (NLP) models for voice commands and text-to-speech, making it user-friendly for individuals with cognitive impairments.
The following is how the rest of the paper is organized:
The manuscript is structured as follows:
Section 2: In-depth literature review of existing Smart Medicine Dispensers
Section 3: Detailed methodology of the smart medicine box and comprehensive information about its components
Section 4: Thorough explanation of the working of MediServe
Section 5: Comprehensive coverage of the hardware and software integration of MediServe
Section 6: In-depth comparison of the proposed approach to the existing approach along with a detailed analysis of the results
Section 7: Conclusive discussion in the article.
The objective of this part is to present a comprehensive analysis of the Internet of Things (IoT) and its uses in the healthcare industry. Before exploring the technological underpinnings and potential applications of IoT, we will begin with a thorough review of the fundamental ideas and principles that form their basis. Next, we will explain IoT’s complex function in healthcare, including how it affects patient care, remote monitoring, predictive analytics, and operational effectiveness. After that, we’ll look more closely at the IoT’s unique integration with healthcare systems, including how networks are connected, data exchange methods, and security issues. Additionally, we will carry out a thorough analysis of IoT’s use in medicine management, which includes customized treatment plans, adherence tracking, and intelligent drug delivery. The last part of our evaluation will be a thorough examination of academic literature, including studies, research papers, and talk about the novel idea of the smart medicine box inside the Internet of Things.
2.1 The Role of IoT in Personalized Medication Management and Elderly Care
The Internet of Things (IoT) refers to the interconnected network of devices incorporated into electronics, software, sensors, actuators and connectivity that allow these objects to connect and exchange data. During our research, we reviewed various research works to identify the most suitable IoT devices for our Mediserve platform. One study introduced an IoT-based medicine distribution system using sensors and actuators, emphasizing the automation and convenience that IoT offers in drug management [1]. The researchers developed an IoT-based tablet distribution system to serve the elderly, using Arduino Mega, ESP8266, and a touch screen demonstrating the role of IoT in drug management and accessibility [2,3]. Another study described an IoT-based tablet management system developed for elderly care, employing Arduino and ESP8266 for wireless communication. This system demonstrated the role of IoT in improving accessibility. In addition, the concept of general distribution was used to create a smart tablet cash system, integrating the Arduino and ESP8266 for patient adherence. These initiatives collectively illustrate the fundamental role of IoT in personalized drug management solutions, particularly in meeting the needs of the elderly and improving adherence to medicines [4,5].
The authors used infrared and arduino sensors for tablet distribution, integrating with Raspberry PI for smartphone notifications, highlighting the role of IoT in remote drug monitoring [6]. In addition, a Raspberry PI-based system for programmed alarms and environmental monitoring was proposed, demonstrating IoT’s ability to adhere to medication and environmental detection [7]. In addition, an IoT-based medical box [8] was introduced, using Raspberry PI and biosensors for drug management and cure.
2.2 IoT Applications in Personalized Healthcare
The versatility and potential of IoT in the transformation of health services are evident in various applications, from the promotion of independent life among the elderly to the personalization of drug distribution and facilitating the monitoring and comprehensive care of patients. For example, intelligent medicine dispensers have been designed to help patients adherence to medication, employing Android and Arduino applications for communication of patients with faces, thus highlighting the role of IoT in personalized medicine management [9]. In addition, IoT-based intelligent medicine dispensers were created to improve drug adherence, demonstrating IoT’s ability to face drug management challenges for chronic conditions [10,11].
An automatic reminder medicine box described in [12] uses the atmega328p microcontroller for medicines reminders, illustrating the role of IoT in promoting adhesion and drug management. The authors in [13] developed an intelligent medical box with adapted voice interaction for the blind, highlighting the impact of IoT on personalized health care. Similarly, reference [14] developed an intelligent distribution system for remote regions, highlighting the potential of IoT in increasing access to health via telemedicine. In addition, reference [15] introduced an intelligent health platform by leveraging IoT for adherence to medication and medical patient, highlighting the fundamental role of IoT in increasing health care.
An intelligent medicine dispenser that integrates Bluetooth authentication and emergency alerts, emphasizing patient safety for elderly and Alzheimer’s patients, was described in [16]. In [17], the authors introduced an intelligent medicine box system using NodeMCU and sensors for communication between patients and caregivers, while reference [18] had a smart pill box with matrix barcode codes for drug verification, ensuring safety and quality of the service. The convergence of IoT and Health is evident in various innovations. An intelligent tablet cash system [19] reaches the care of the elderly, employing Arduino and ESP8266 for drug management, promoting independent life. The authors in [20] explored electromagnetism to manage adverse drug reactions, illustrating IoT’s potential in the personalized distribution of medicines. In addition, pill care [21] proposed a comprehensive health management solution, mixing hardware components with mobile applications for patient monitoring and medication adherence, further highlighting the fundamental role of IoT.
2.3 Innovative IoT Solutions in Medicine Management
IoT exploration in medical management has led to various and innovative solutions. For individuals with visually impaired, researchers have developed a system with voice interaction features using Google’s voice kit and Bluetooth communication, ensuring accessibility and ease of use [22]. Another noteworthy advance, discussed in [23], uses real-time electromagnetism resources and clock (RTC) with an arduino uno microcontroller to control drug dispensing and programming for adverse medications, promoting precision and effectiveness in treatment. Reference [24] has a smart tablet box adapted for elderly patients, integrating the nano arduino, ESP8266 Nodemcu and a mobile interface for reminders and medicine management. The IoT-enabled health system [25] has a comprehensive solution using ARDUINO UNO and NODEMCU modules, focusing on the timely intake of medicines and safe communication between patients and health professionals.
Taking advantage of an innovative solution, an automatic reminding medical box equipped with a real-time clock and LED indicators is designed to face the challenges associated with drug adherence [26]. The evolution of IoT in drug management extends to [27], where barcodes and tablets of pills matrices improve the verification and administration of medicines, ensuring the safety and accuracy of the patient.
Other advances include [28], which introduces an intelligent medicine dispenser (SMD) with the keyboard and LCD exhibit features, meeting various medicines and increasing safety through automatic locking mechanisms. In addition, reference [29] presents an IoT-based system, facilitating communication with a NFC technology pill dispenser, simplifying drug adhesion and monitoring [30]. It offers an innovative IoT-based tablet management system, while detailed information on an intelligent medicine dispenser designed to improve adherence to chronic conditions are provided in [31].
2.4 Revolutionizing Patient Care: The Impact of IoT and Mobile Applications on Medicine Management
The integration of mobile applications and IoT technologies in drug management represents a transformative approach to improve patient care, adherence to medication and general health results. By leveraging IoT devices such as sensors, actuators and communication modules, along with mobile applications, health service providers can remotely monitor the patient’s health parameters in real time [32]. This continuous monitoring allows proactive intervention and personalized treatment plans, leading to better disease management and hospitalization reduction.
The referenced works provide a strong foundation for the MediServe framework, highlighting advancements in IoT, artificial intelligence, and healthcare. Rahim [33] presents UNBUS, a framework that emphasizes cybersecurity robustness, aligning with MediServe’s focus on secure IoT systems. Ganesh et al. [34] explored IoT characteristics and challenges relevant to healthcare implementations. Nilesh et al. [35] discussed the integration of advanced CRM tools for service management, while Ganesh et al. [36] analyzed machine learning algorithms, showcasing the effectiveness of deep learning models. Real-time diagnosis, treatment, and monitoring systems pertinent to Mediserve’s smart medicine box are highlighted in Jagadish et al.’s [37] and Yenurkar et al.’s [38] explorations of AI applications and the significance of IoT in managing chronic diseases, respectively. Personalized medication management aims are in line with the research of Ganesh et al. [39] and Priti et al. [40], who study AI-oriented decision making and health applications. The influence of a robot-assisted treadmill on stroke patients’ cardiovascular abilities is highlighted by Vishakha et al. [41], while Thakur et al. [42] look at the combination of medical images, demonstrating the incorporation of intelligent systems in healthcare solutions.
The integration of technology in elderly care has garnered significant attention in recent years. UC Davis Health [43] introduced the Interactive Care Platform (I-Care), which supports elderly individuals with cognitive impairments by assisting in daily activities, including medication management. However, this system lacks advanced predictive analytics and deep learning integration for personalized care. Similarly, a study by Frontiers in Digital Health [44] explored the application of artificial intelligence (AI) in enhancing medication adherence among elderly patients. While it highlighted the potential of AI in predicting non-adherence, the study did not focus on real-time monitoring using IoT devices. Bertolazzi et al. [45] identified barriers and facilitators to health technology adoption in their integrative review. They emphasized the need for user-friendly designs and personalized features but noted a significant gap in combining these aspects with robust security measures. Meanwhile, Chen et al. [46] discussed the design and implementation of digital health technologies tailored for aging populations. Their study underscored the importance of high adherence to wearable devices but highlighted the absence of natural language processing (NLP) for improved accessibility. Fasoli et al. [47] mapped emerging technologies in aged care, focusing on the role of IoT and AI in remote monitoring. Although they identified the potential of these technologies, their review pointed out the lack of comprehensive solutions that integrate deep learning algorithms to optimize medication schedules and improve adherence. Collectively, these studies underline the existing gaps in elderly care technologies, which MediServe aims to address through its IoT-enhanced deep learning framework.
Table 1 presents the most current developments in deep learning and Internet of Things (IoT) integration in medication management systems. Important details including the authors and the year of publication, the datasets used, performance metrics, techniques used (including different deep learning models), significant contributions to the field, and any limits found are highlighted in each entry. With the use of more sophisticated security features, individualized solutions, and increased accessibility, the systems hope to improve prescription adherence, especially for senior users. Limitations frequently relate to difficulties in representing datasets, the applicability of results generally, and implementation’s technological complexity. In general, these investigations offer significant perspectives on how IoT and deep learning may be used to successfully tackle medicine administration issues.
Different smart medicine dispensers utilize a range of technologies to improve medication management, targeting issues like reducing errors, enhancing adherence, and aiding special user groups. While these systems show positive outcomes, they also encounter challenges such as connectivity issues, manual processes, and technical limitations. Overall, they underscore the ongoing need for tailored solutions and advancements in medication dispensing technology to meet diverse healthcare needs effectively.
The research conducted by the authors predominantly revolved around devising effective methods to maintain pills securely. While certain pill dispensers were compact in design, others exhibited deficiencies in fundamental functionalities like the absence of a child lock facility, lack of capabilities for analyzing medication intake patterns, and a deficiency in compartment-based specifications. In response to these identified shortcomings, the proposed methodology was meticulously crafted to bridge these gaps in ensuring the timely and accurate intake of medication. Moreover, it sought to provide personalized assistance to individuals during the medication intake process, thereby mitigating potential hazards associated with medication mismanagement. Through this comprehensive approach, the methodology aimed to enhance medication adherence and promote safer practices in medication administration.
The proposed methodology serves as a structured framework designed to guide and streamline the research process. It delineates the specific methods, approaches, and techniques that will be employed to address the research objectives or problem at hand. This progression encompasses three modules: hardware module, an application, and the assistance modules.
A high-level overview of the MediServe system architecture is given in this Fig. 2. It combines deep learning, natural language processing (NLP), and IoT technologies to offer a clever and safe medication administration solution. The IoT Module is where the system starts, collecting real-time data on medicine consumption and user behavior via sensors and mobile applications. The Data Analysis Module processes this data, utilizing CNN-based fingerprint identification for further security and predictive algorithms (RNN/LSTM) to improve prescription regimens and guarantee adherence.

Figure 2: MediServe: IoT-driven smart medication system
Through biometric locks, the system’s Security Module further restricts access and notifies users or caregivers of any unwanted attempts. For older or cognitively disabled users, the NLP Module improves accessibility by enabling text-to-speech and voice interaction options. A complete, user-friendly medication adherence solution is ensured by the system’s real-time output and feedback, which includes caregiver warnings, health insights, and notifications. The MediServe system architecture, which combines several components to create a clever, safe, and effective medicine management system, is shown in this figure. The system is split up into many important modules: IoT Module (Data Collection), Data Analysis Module, NLP Module, Security Module and Output and Feedback module.
3.2 Data Collection and Preprocessing
The MediServe system uses an IoT Module to collect real-time data on medication dispensing, user interactions, and environmental conditions. The data is processed in the Data Analysis Module using RNN/LSTM models and fingerprint-based authentication. The system generates actionable insights for accurate medication adherence.
3.2.1 Data Collection Process in MediServe
The IoT Module in MediServe serves as the foundation for data collection, incorporating the following components:
• Sensors and Actuators: Collect environmental data (optional) and detect medication dispensing events. Proximity sensors are used to ensure that doses are dispensed accurately.
• Mobile App: Gathers user interaction data, such as dose confirmations, schedule adjustments, and voice commands.
• Data Transmission to Cloud: All collected data is transmitted securely to a cloud server for further processing and predictive analysis.
3.2.2 Data Preprocessing Steps in MediServe
The data undergoes the following preprocessing steps before being used in the Data Analysis Module:
• Data Cleaning: Eliminates redundant or erroneous data, such as duplicate logs or incomplete sensor readings.
• Normalization: Ensures that sensor outputs are scaled uniformly for compatibility with deep learning models, such as RNN/LSTM and CNN.
• Timestamp Alignment: Synchronizes time-series data, including user behaviour and medication events, to maintain accuracy in sequence predictions.
• Feature Extraction: Derives meaningful insights such as adherence patterns, unauthorized access attempts, and user compliance trends.
• Categorical Encoding: Encodes data categories (e.g., medication types) into numerical formats for compatibility with predictive models.
This preprocessing ensures data readiness for predictive tasks like medication adherence prediction (via RNN/LSTM) and fingerprint-based authentication (via CNN).
3.3 IoT Module (Data Collection)
The module collects real-time data on medication adherence and behavior, transmitting it to the cloud for storage.
The hardware module is comprised of three compartments, ingeniously fashioned from repurposed CD drives. Driving the motion within this system is a two-channel motor driver, strategically situated atop the hardware assembly. This motor driver seamlessly interfaces with the NodeMCU, which assumes the pivotal role of microprocessor within the setup. Acting as the orchestrator, the NodeMCU not only governs the precise movement orchestrated by the motor drivers but also acts as the conduit for establishing the network infrastructure crucial for accessing the system via the accompanying application. Moreover, the NodeMCU serves as the gateway to accessing the database hosted on Firebase, ensuring seamless integration and data accessibility exclusively through the designated application interface.
The system consists of the following components:
a. Control Unit (NodeMCU):
– This is the central processing unit of the system, controlled by NodeMCU, which is a microcontroller with Wi-Fi capability.
– It receives input from both the User Interface and Fingerprint Sensor and sends commands to the other components, i.e., Pill Dispenser Module and Assistance Module.
b. Pill Dispenser Module:
– Motor: Operates the mechanical function of dispensing pills from the container.
– Pill Container: Stores the medication to be dispensed when triggered by the control unit.
The second module consists of an application built on Flutter. This application serves as the central hub for managing all information related to medication, including dosage schedules and intake times. All necessary data for the hardware system is inputted and managed exclusively within the application. Additionally, the system is intricately linked to a database, which can only be accessed when the application is connected to the hardware network. The application boasts a fingerprint authentication feature, enhancing security and access control. Users can gain entry to the compartments containing their medication solely through fingerprint authentication, thereby ensuring secure and authorized access. Furthermore, based on the predefined intake times set within the application, users can unlock the corresponding compartments using fingerprint authentication. Moreover, leveraging the database connectivity, the application provides comprehensive insights into medication intake patterns. Users can visualize their medication adherence over time through detailed graphs. This functionality offers users valuable insights into their medication regimen, facilitating better adherence and overall health management. The various modules are given below:
a. Patient:
– The user of the system, who primarily interacts with the User Interface and the Fingerprint Sensor.
b. User Interface:
– Serves as the platform through which the patient interacts with the system.
– Likely to allow the patient to input or view relevant information about their medication schedule.
c. Fingerprint Sensor:
– Ensures secure and personalized access for the patient by verifying their identity.
– Once the fingerprint is authenticated, it triggers the control unit to execute further actions, such as dispensing medication.
d. Server:
– The server communicates with the User Interface, storing and processing the patient’s data, such as medication schedules and dispensing history.
– It may help maintain a lot of interactions and synchronize data for future reference or remote monitoring by healthcare providers.
3.3.3 Software-Hardware Integration Workflow
This pseudo-code in Table 2 illustrates how the system ensures precise and dependable drug administration by fusing hardware control with Internet of Things capabilities.

An IoT-based automated drug delivery system is described in this pseudocode. Initializing the NodeMCU (a microcontroller with Wi-Fi capabilities) and connecting to a Wi-Fi network are the first steps in the procedure. Then, using an Internet of Things server, the system continually checks the prescription regimen. The technology triggers a CD drive motor to deliver a single dose of medicine at the appointed time. To verify that the dosage has been administered effectively, a proximity sensor is employed. When the release is successful, the system notifies the user via the mobile application. In order to guarantee that any problems are quickly resolved, the system logs any errors found throughout the process and notifies the user through the mobile application. This method combines remote monitoring and automation to guarantee precise and on-time drug delivery.
Fig. 3 depicts an integration of the NodeMCU microcontroller with essential hardware elements such the stepper motor (CD drive), proximity sensor, and power supply is highlighted in this picture, which depicts the MediServe system architecture. The diagram also demonstrates how the system uses a Wi-Fi router to connect to a mobile application in order to provide real-time medication management monitoring and control.

Figure 3: System architecture and hardware integration of MediServe
The third module encompasses assistance features present in both the hardware and software, aimed at providing notifications and alerts regarding the user’s medication intake. A buzzer integrated into the hardware, along with voice notifications within the software, serves to diligently remind the user of their medication schedule. These notification systems ensure that the user is adequately alerted about their dosage regimen, fostering meticulous adherence to their medication schedule.
Assistance Module:
– LCD: This provides visual feedback, which could include displaying instructions or status information such as “Medication Dispensed” or dosage details.
– Buzzer: This produces auditory alerts to notify the patient, for example when it’s time to take their medication or if there’s an issue.
Fig. 4 describes the three components integrated into the hardware system. At the core of the hardware setup is the NodeMCU, responsible for coordinating the operations of the pill dispenser module, which includes CD drives driven by motor drivers. Additionally, the assistance module of the hardware comprises an LCD display and buzzer, both connected to the NodeMCU. The user interface interacts with the hardware through NodeMCU, facilitating seamless communication between the two. The fingerprint scanner serves as a means to access medication corresponding to the CD drive compartments. Furthermore, the data stored in the user interface is maintained in a server established by the NodeMCU. The entire system operates on power supplied to it, ensuring continuous functionality.

Figure 4: Smart pill dispenser system architecture
Development process will commence with the creation of the smart medicine dispenser hardware component. Once the hardware development phase is successfully completed, we will proceed with the development of the mobile application. This application will establish a connection to the smart medicine dispenser, enabling it to transmit notifications and alerts to patients, reminding them of their scheduled medicine intake. Fig. 5 below provides the circuit diagram of the smart pill dispenser system with user application.

Figure 5: Circuit diagram-smart pill despenser
Following the completion of the mobile application development, we will advance the integration of voice alarm and a fingerprint sensor into the MediServe system. The voice alarm feature will enhance the interactive capabilities of the smart medicine dispenser, facilitating timely medicine intake for patients. Simultaneously, the fingerprint sensor will ensure that only authorized users can access the smart medicine dispenser, enhancing security and user control.
The Data Analysis Module of the MediServe system is essential for processing and analyzing the gathered data to improve user customization, security, and medication adherence. This module offers users and caregivers a resilient and flexible experience by integrating deep learning models with powerful machine learning. The main elements of the Data Analysis Module are as follows, as shown in Fig. 2.
3.4.1 Recurrent Neural Networks (RNN)/Long Short-Term Memory (LSTM)
Recurrent Neural Networks (RNNs) and Long Short-Term Memory (LSTM) models are specialized deep learning architectures designed to manage sequential data and time-series patterns, making them ideal for predictive analysis in MediServe. These models learn from the user’s historical medication-taking habits, allowing the system to forecast future behaviors, such as missed doses or delays.
For instance, if
where
The MediServe behavioral analysis component examines the user’s past medication-taking behaviors and trends to understand their behavior and spot abnormalities. The system tailors’ reminders to each user’s unique requirements by examining these tendencies. For example, the notification patterns are adjusted if it notices that a user consistently skips dosages at specific times or behaves erratically. This tailored feedback makes using the product easier overall, increases drug compliance, and reduces the risk of health issues resulting from missing doses.
3.4.3 Convolutional Neural Network (CNN)
In MediServe, Convolutional Neural Networks (CNNs) are employed for biometric security, particularly for Fingerprint Authentication. CNNs, known for their efficiency in image recognition tasks, are used to process and analyze fingerprint data to ensure secure access to medication. When a user attempts to access the medication box, the system captures their fingerprint through sensors, which is treated as an image input, denoted as
where
These feature maps are then passed through multiple layers, including pooling layers, which down sample the data, and activation layers (such as ReLU), which introduce non-linearity. Finally, the fully connected layer outputs a probability distribution over possible matches with stored biometric data using a SoftMax function (Eq. (3)).
where
If the probability for the user matches an authorized class, access is granted; otherwise, it is denied. This system ensures that only authorized individuals, such as the patient or caregiver, can access the medication. By restricting access, MediServe prevents unauthorized individuals, like children or others, from gaining access to potentially harmful medications, thereby enhancing overall security and safety.
3.5 NLP (Natural Language Processing) Module
The NLP Module is responsible for providing voice-activated assistance to users, particularly those with cognitive or reading difficulties. It consists of two main functions:
Voice-Activated Assistance: This feature allows users to interact with the system using voice commands. It leverages speech recognition models to understand, and process spoken instructions, making it easier for users to access medication schedules or other features without needing to navigate a mobile app.
Text-to-Speech (TTS): This capability converts written reminders or instructions into audible spoken messages. It is designed to ensure that users who have difficulty reading or understanding text can still receive timely notifications and medication-related instructions through audio feedback.
By employing these NLP techniques, the system improves accessibility, making it user-friendly for elderly individuals or those with limited technological proficiency.
The Security Module ensures that only authorized individuals have access to the medication. It uses a combination of biometric security techniques:
Fingerprint Biometric Lock: The system utilizes CNN (Convolutional Neural Networks) for fingerprint recognition, ensuring that only the registered user’s fingerprint can unlock the medication box. CNNs are well-suited for this task because of their strength in image recognition, ensuring accurate and fast authentication.
Behavioral Biometric Analysis: This component monitors the user’s interaction with the system, detecting any unusual behavior patterns. If the system detects unauthorized attempts to access the medication box (such as a child or an unauthorized person), it locks the system and issues alerts to prevent misuse.
System Security Considerations
a. Spoofing Attacks
Systems for biometric authentication, including those that use Convolutional Neural Networks (CNNs), are susceptible to spoofing attacks, in which a fraudster tries to get around the system by providing fictitious biometric information (such as pictures or 3D models of a face). MediServe can use liveness detection algorithms to assist differentiate between authentic and fraudulent biometric features in order to lessen this. During the authentication process, for instance, the system could ask users to do particular tasks like blinking or speaking. Furthermore, the implementation of multimodal biometrics (such as fingerprint scanning or face recognition combined with voice recognition) would add an additional layer of protection by making spoofing more difficult.
b. Data Interception During Cloud Transmission
Malicious actors have the ability to intercept data transfer between the user’s device (such as a mobile application) and cloud servers. MediServe should make sure that end-to-end encryption techniques, such safeguard Socket Layer (SSL) or Transport Layer Security (TLS), are used to safeguard data while it is being transmitted in order to reduce this risk. This guarantees that all private information, including biometric authentication data, is encrypted and out of the reach of unauthorized individuals. To further improve security during cloud interactions, public key infrastructure (PKI) might be utilized for secure key management and authentication.
c. Access Control and Authentication
Using multi-factor authentication (MFA) in MediServe is essential, in addition to biometric authentication. The user would be able to combine what they are (like biometric data) with something they know (like a password or PIN). The extra degree of security would stop unwanted access even if biometric data were to be faked.
d. Regular Security Audits and Updates
Regular security audits and upgrades should be a part of MediServe’s maintenance strategy in order to proactively handle new security concerns. As new threats and vulnerabilities arise, it is imperative that data transmission protocols and authentication techniques adapt accordingly.
3.7 Output and Feedback Form in MediServe
MediServe’s Output and Feedback Form is the main interface via which users and the system communicate. It provides real-time alarms, notifications, and insights that improve medication adherence and system security as a whole. This part links many modules and gives caregivers and users crucial input, guaranteeing that security or medication adherence problems are quickly fixed. Here is a thorough explanation of its features:
3.7.1 User Notification and Unauthorized Access Alerts
MediServe’s system sends real-time notifications to users, reminding them about their scheduled medications or alerting them to detected issues. These notifications are triggered by deep learning modules, particularly RNN/LSTM models that predict when the user might miss a dose. Notifications are delivered via the mobile app or voice assistance, making the system adaptable to user preferences. For example, if a user is scheduled to take their medication at 9 AM, the system will send a timely reminder to ensure they stay on track. Similarly, MediServe ensures that only authorized individuals can access the medication. When an unauthorized access attempt is detected through the fingerprint biometric authentication system, the system locks the medication box and immediately notifies the user or caregiver, preventing misuse. If a child attempts to access the medication, an alert with a message like “Access Denied: Unauthorized Attempt Detected” is sent to the caregiver.
3.7.2 Health Insights and Personalized Feedback
MediServe uses advanced technology to track how users take their medications. It analyzes patterns and trends to provide personalized health insights, helping users and caregivers monitor medication habits and overall health. If a user frequently misses doses, the system will suggest better times for taking medication based on observed patterns. Users can access these insights through the mobile app or share them with healthcare professionals via email. For example, the system may generate a report showing that the user followed 95% of their medication schedule over the past week, and it will highlight any areas for improvement.
MediServe’s feedback loop ensures that the system continuously adapts to user input. Depending on the user’s response, it may adjust the frequency or format of reminders. If a user consistently ignores smartphone notifications but responds better to voice reminders, the system will prioritize audio alerts in the future. These adjustments occur automatically, without requiring user input, to ensure that MediServe remains user-friendly and effectively promotes medication adherence.
3.8 Overview of the Smart Medication System
The intelligent medication system is meticulously crafted to assist patients in effectively managing their medication regimens through the seamless integration of software and hardware components. This facilitates the automated dispensing of pills, timely generation of alerts, and the implementation of secure access protocols via patient authentication. Patients can input their medication details into the system, which is then orchestrated by the software to uphold a precise schedule. The hardware component is responsible for executing physical tasks such as dispensing pills and notifying the patient through auditory or visual cues. Through the amalgamation of auditory and visual reminders, the system ensures timely medication intake for patients, while enabling caregivers or healthcare professionals to monitor adherence if deemed necessary. This system optimizes medication management, consequently diminishing the probability of missed doses.
Fig. 6 illustrates the interaction between the user, the system, and the software module. The user begins by authenticating themselves, then proceeds to load the containers with medication according to their prescription and enters the schedule into the software. Following the schedule, the hardware module triggers a buzzer, voice alarm, and displays messages on the LCD screen integrated into the system. Fig. 4 outlines the flow of processes within a smart medication system, depicting interactions between the patient, software module, and hardware module.

Figure 6: Use case diagram of interaction between user and system
A. Key Components:
Patient: The user of the system interacts with various modules to ensure medication is dispensed and taken on time.
Software Module: Responsible for handling software-side tasks, such as maintaining the medication schedule, providing information, and generating alerts.
Hardware Module: This includes physical components, such as pill dispensers, buzzers, and voice assistance mechanisms, that act based on software commands.
B. Workflow Breakdown:
Authentication: The process begins with authenticating the patient to verify their identity and ensure that the correct medication is dispensed to the right person.
Filling Information: This step involves entering or reviewing medication-related details, including dosage, type of medicine, and schedule.
Filling Box: This refers to the process of filling the physical pill container or dispenser with the correct medications.
Check & Maintain Schedule: The software module is responsible for checking and maintaining the patient’s medication schedule, ensuring that medications are dispensed at the correct times.
Generate Message: Based on the schedule and interactions, the system generates messages that can be sent to the patient or caregivers. These messages might include notifications or reminders.
Generate Buzzer Sound: When it’s time for the patient to take medication, the system can generate a buzzer sound to alert the patient through the hardware module.
Voice Assistance: The system also includes voice assistance, which could guide the patient by announcing reminders or instructions related to their medication.
C. Relationships:
– The Authentication module is responsible for feeding into other actions, such as filling information in a box, and it triggers various alerts.
– The Software Module handles the Check & Maintain Schedule, which communicates with other modules to ensure that the right actions are performed, such as generating a message or triggering the buzzer sound.
– The Hardware Module is responsible for executing these actions, including providing auditory alerts, voice assistance, and dispensing the pills from the box.
In MediServe, there are two separate modules: hardware and software, which integrate with each other. In this approach, various IoT components are used to design the hardware module. Security measures, such as fingerprint scanning, empower elderly individuals and those with cognitive impairments to adhere to their medication schedules with confidence.
Table 3 describes the MediServe Procedure algorithm which outlines the operational steps for managing medication intake efficiently. Users input their medication schedule and patient details. Upon activation, the system alerts users at scheduled times through buzzer. Authentication via fingerprint sensor ensures authorized access to the medication compartments. Once authenticated, users retrieve their medication, and the system records the intake data. In case of authentication failure, the system prompts re-authentication within a specified time. The process iterates, maintaining medication adherence and data integrity.

The anticipated outcomes of the MediServe are expected to highlight a functional prototype demonstrating the system’s components, effectiveness in managing medication schedules for the elderly, a comparative analysis against existing systems, and a focus on its user-friendly design. The results may highlight its efficacy in reminding users, securely authenticating access, and storing data regarding medication intake. Furthermore, to emphasize the system’s feasibility and cost-effectiveness, aiming to make it accessible even to those with limited resources.
Fig. 7 illustrates the system’s readiness for use. It depicts the state of the system when it is fully operational and prepared for use. This snapshot captures the moment when all components are functioning optimally, indicating that the system is primed and available for utilization.

Figure 7: Medicine dispenser box
Fig. 8 highlights the interconnection between the NodeMCU and two two-channel motor drivers. These motor drivers, in turn, are linked to three CD drives, forming an integrated system. Additionally, a small buzzer is strategically mounted within the configuration, enhancing the system’s functionality by providing notification alerts. This setup highlights the intricate network of components, carefully connected to facilitate seamless operation and enhance user experience.

Figure 8: Connections between the NodeMCU and Motor driver
Hardware consists of 16 × 2 LCD (Liquid Crystal Display), LED (Light-Emitting Diode), Buzzer, etc., LCD is used for displaying the medicines in the smart medicine dispenser and the time scheduled for them. It also displays messages on the screen. When it’s time to take medicine LED starts glowing pointing to compartment contains the medicine scheduled and buzzer start producing alarm to draw the attention of the patient towards the dispenser and automatically turns off when the patient takes the medicine, and the alarm also stopped.
The hardware module Fig. 6 is equipped with three CD drives and an LCD display with dimensions of 20 × 4. The image provided illustrates the frontal perspective of the model, highlighting its design and layout.
The software module of MediServe is responsible for managing medication schedules, user authentication, data storage, and interaction with the hardware components. It offers a user-friendly interface accessible through a device such as a smartphone.
In terms of integration, the software module communicates with the hardware module to synchronize medication schedules and trigger alerts at specified times. For instance, when it’s time to take medication, the software instructs the LED to indicate the compartment containing the scheduled medicine and activates the buzzer for attention. The LCD displays relevant information such as medication details and intake times.
Upon successful authentication through the fingerprint sensor, the software instructs the hardware to open the designated compartment, allowing the user to retrieve the medication. The hardware then records the medication intake data and communicates back to the software, which saves this data in the database. In case of authentication failure, the software prompts for re-authentication within a predefined time, ensuring security and adherence to the medication schedule. This integration ensures a user-friendly and secure system for medication management.
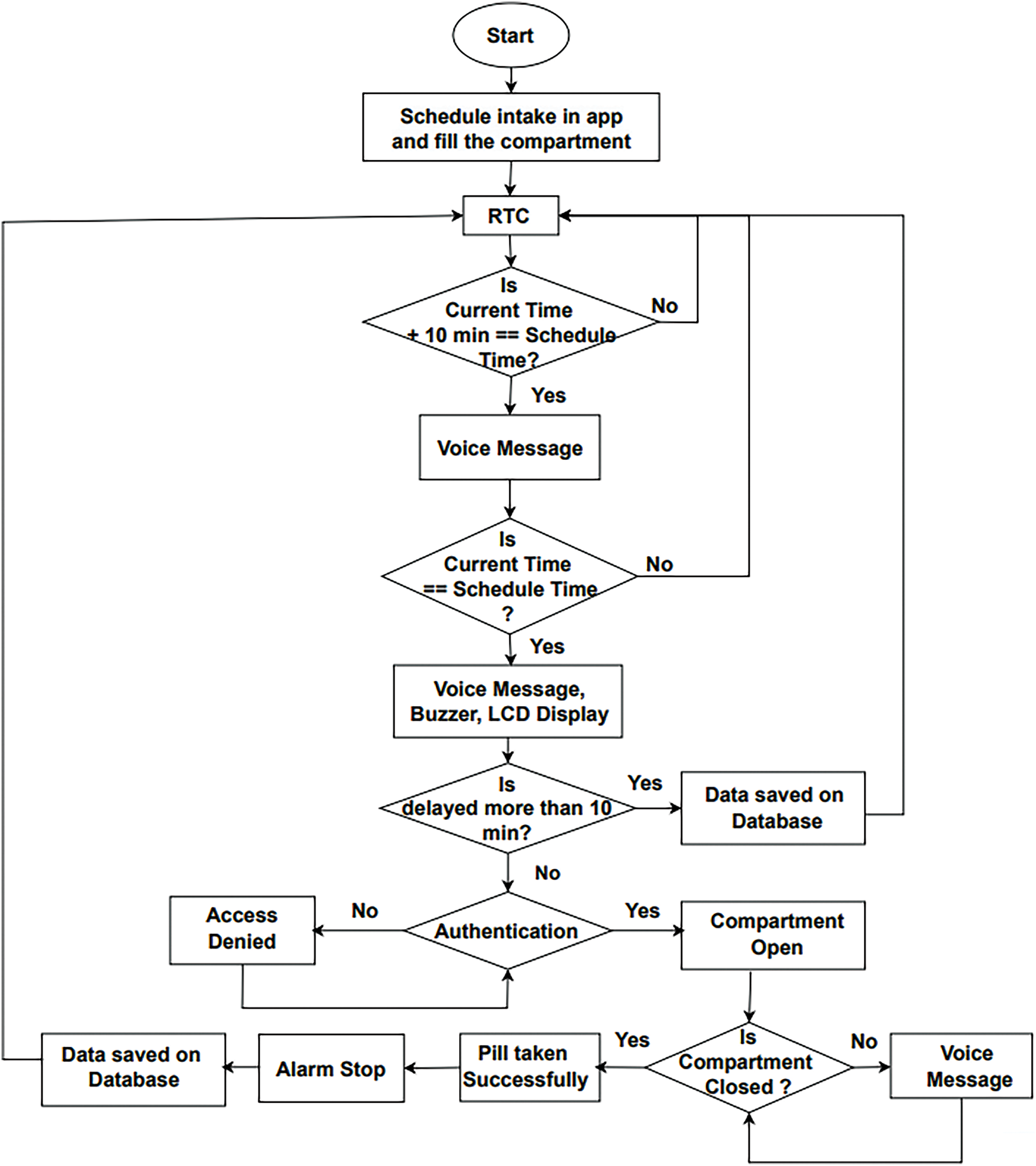
5 Working in a Smart Medicine Box
In this section, we provide the actual working and flow of smart medicine dispenser. Starting with the input node, Fig. 9 illustrates a clear sequence of events, highlighting how a patient fills the scheduled medicine into the compartments of the hardware model and updates the schedule in the system’s software. The following steps describe how the entire system operates:

Figure 9: Flowchart of MediServe
Step 1: The patient, using the system, must first load the necessary medicine into the designated compartments according to their schedule. They should also enter the schedule into the software provided with the system.
Step 2: After completing Step 1, the system will be activated. It will notify the user, as per the specified time in the software, through notifications in the software and by triggering a buzzer attached to the hardware. The notifications will be delivered 10 min before the scheduled intake time as mentioned in the software. Furthermore, this step includes voice notifications through the voice assistant. The LCD display on the module will also show the list of medicines, their quantities, and the scheduled time for intake.
Step 3: This step will only proceed if authentication is successful through the fingerprint sensor integrated into the software. If you are a registered user, you will gain access and be prompted to proceed to Step 4. If you are not a registered user (Access Denied), the system will prompt you to repeat this step. Failing to complete this step will direct you to Step 5.
Step 4: Once the user gains access to the system, it will automatically open the compartment assigned to the specific medicine and close it after the user has taken the medication, proceeding to Step 6.
Step 5: If Step 4 is not successfully completed, Step 3 will be repeated for up to 10 min. Afterward, the system will proceed to Step 6.
Step 6: Upon completing Step 4, the data, including the dosage successfully taken by the user, is sent to the cloud. If Step 3 is missed, the data indicating the missed dosage is stored in the cloud for future reference. After Step 6, control returns to Step 2, and the process repeats.
The smart medicine dispenser operates by first allowing the patient to load their scheduled medications into designated compartments and inputting the schedule into the system’s software. At the specified time, the system triggers notifications and activates a buzzer for a reminder, displaying medication details on an LCD screen. Authentication through a fingerprint sensor grants access to open the designated compartment for medication intake; failure to authenticate prompts reauthentication or logs a missed dosage. Data on medication intake or missed dosages is then sent to the cloud for storage and future reference, with the process repeating for subsequent doses.
6 Deep Learning Model Evaluation Criteria and Performance
The performance and dependability of the models used for personalized feedback, biometric verification, and predictive analysis are evaluated as part of MediServe’s deep learning model review process. Several deep learning models, including CNNs, LSTMs, and RNNs, are used for a variety of tasks, including user behavior analysis, fingerprint authentication, and medicine adherence prediction. To guarantee the correctness, security, and usability of the MediServe system, these models must be evaluated.
One of the main metrics used to assess models for fingerprint authentication (CNN) and medication adherence prediction (RNN/LSTM) is accuracy.
Predictive Models: In the case of medication adherence prediction, accuracy refers to how well the RNN/LSTM model predicts whether a user will take their medication on time or miss a dose.
Biometric Models: For fingerprint authentication, accuracy refers to the model’s ability to correctly verify the identity of the user by comparing input fingerprint data to stored fingerprints.
In order to prevent false positives, which allow illegal access, and false negatives, which deny access to authorized users, these metrics are essential for assessing the fingerprint authentication model (CNN).
where:
Out of all genuine positive occurrences, recall, also known as sensitivity, is the percentage of true positive instances, or authentic users.
where:
The harmonic meaning of recall and accuracy is the F1-score. When there is an unequal class distribution, such as when there are fewer illegal access attempts than approved ones, it offers a fair assessment of the CNN model.
This measure makes sure that the number of false positives and false negatives is kept to a minimum, protecting the drug access system.
Medication adherence prediction using RNN/LSTM models is commonly assessed using the Mean Squared Error (MSE) measure. By estimating when the user would miss a dosage, for example, it gauges how effectively the model predicts future adherence behavior.
where:
The True Positive Rate (TPR) against False Positive Rate (FPR) is shown on the ROC curve to assess the CNN model for fingerprint identification. The model’s capacity to discriminate between authorized and unauthorized users is summarized by a single numerical value called the AUC (Area Under the Curve).
For fingerprint authentication and predictive analysis, we evaluate the deep learning models in MediServe using standard metrics such as accuracy, precision, recall, and F1-score. In addition to prediction accuracy, we also consider measures like ROC AUC and Mean Squared Error. We also ensure a positive user experience by measuring the system’s responsiveness and user-friendliness, including latency, clarity, and flexibility. Overall, these indicators guarantee that MediServe provides accurate, safe, and reliable support to patients and caregivers.
7 Experimental Results and Discussion
The dataset aims to gather real-time data on medication adherence. It is well-organized and comprehensive, supporting various functions such as system security, user notifications, and customized feedback. The dataset logs important data points including pill retrieval, biometric identification, and adherence trends to ensure accurate analysis and timely system adjustments. It is essential for training MediServe’s deep learning modules and enabling the system to respond to each user’s behavior. The goal of the MediServe dataset is to collect a wide range of information about patient behavior, medication adherence, and system efficiency. It includes biometric data, sensor data, user interaction records, and notifications, which are used to ensure security, assess and predict medicine use trends, and provide patients with personalized feedback. The deep learning modules (RNN/LSTM, CNN) and IoT-based functions of the system rely on this dataset. The important database tables in the MediServe dataset are described as follows.
Table 4 holds the personal details of the users (patients and caregivers) who are using the MediServe system.

7.1.2 Medication Schedule Table
Table 5 holds the data about the user’s medication plan, including scheduled doses and timing.

Table 6 logs the data collected from sensors (e.g., pill retrieval, weight change).

7.1.4 Biometric Data Table (Fingerprint Authentication)
Table 7 stores biometric data collected from the fingerprint sensor.

Table 8 logs all notifications sent to the users or caregivers.

7.1.6 Medication Adherence Table
Table 9 tracks whether users adhered to their medication schedule.

Table 10 contains feedback data for system adjustments based on user interaction.

Fig. 10 represents the login window of the second module, which functions as an application. Users are presented with the option to either log in with their existing credentials or sign up if they do not possess an account. Serving as the initial gateway to the application, this login window marks the starting point of user interaction with the software platform. Fig. 11 represents the signup window of the second module, which functions as an application. It consists of name, phone number, email id, password, and confirm password of user. Fields like confirm password provide the security for the application.

Figure 10: Login page

Figure 11: Signup page
After logging in, users are presented with a detailed dashboard, as shown in Fig. 12, containing three distinct sections. The first section consists of three containers, aligning with the three compartments of the hardware system. This dashboard offers users a comprehensive overview of their medication intake status, including information on the amount of medication already consumed and the remaining quantity. The second section, known as the current status section, provides a summary of the user’s progress in medication intake, aiding in decision-making. The third section, labeled as the task description tab, delivers timely updates, highlighting medications that require immediate attention. This structure ensures that medication administration is conducted promptly and accurately.

Figure 12: Dashboard
Fig. 13 is captured after selecting any of the compartments displayed on the dashboard. Above this section, a button is provided, enabling users to initiate fingerprint authentication for accessing the selected container. Upon successful authentication, the corresponding container will be unlocked, allowing access to the medication stored within. Below this interface, users can view a list detailing the medications present in the system, providing a comprehensive inventory of available medications.

Figure 13: Container module
Fig. 14 showcases buttons dedicated to adding or editing medication entries within the system. These buttons serve as user-friendly controls for managing the inventory of medications stored within the system. Users can utilize these options to seamlessly add new medications to the system or modify existing entries as needed. This interface enhances user accessibility and facilitates efficient medication management within the system.

Figure 14: CRUD related to medicine
The analysis of the smart medicine dispenser box application reveals a significant advancement in medication management, particularly for individuals with complex medication regimens. The application employs visual representation.
The graph shown in Fig. 15 provides a representation of the intake schedule for three different medicines (Med-1, Med-2, and Med-3) over the course of a month in a smart medicine dispenser box application. The x-axis represents the date and time of each scheduled intake, while the y-axis could represent the dosage or quantity of medicine to be taken.

Figure 15: Graph of medicine intake
Each medicine is assigned a unique color, making it easy to distinguish between them and understand the intake schedule for each one. The graph also indicates whether or not the medicine has been taken at the scheduled time, with a checkmark or other indicator next to the corresponding data point.
This type of visual representation of medication intake can be extremely useful for individuals who need to manage multiple medications, as it allows them to easily see when and how much of each medicine they need to take. It can also help healthcare providers monitor their patients’ medication adherence and make any necessary adjustments to their treatment plans.
The experimental setup has to be planned to evaluate the deep learning models in MediServe in practical circumstances. The system is made up of many components, such as voice interface using natural language processing (NLP), fingerprint identification for security, and predictive models for medication adherence. The purpose of the experimental design is to evaluate the models’ performance in managing the primary tasks in terms of accuracy, flexibility, and efficiency.
The deep learning models in MediServe are rigorously tested for speed, security, and user experience thanks to this experimental setup. This configuration offers a thorough evaluation of the system’s ability to forecast medication adherence, secure medicine access, and communicate with patients via voice commands utilizing real-world datasets, Internet of Things sensors, and sophisticated deep learning frameworks.
Table 11 outlines the key training parameters for the deep learning models used in MediServe. The batch size is set to 64 for the RNN/LSTM models and 32 for the CNN model, balancing the training speed and model performance. A learning rate of 0.001 is used to control the pace at which the models learn, ensuring stable convergence during training. The Adam optimizer is employed for both RNN/LSTM and CNN models, known for its efficiency in handling large datasets and adapting the learning rate during training. The models are trained for 100 epochs for RNN/LSTM and 50 epochs for CNN, providing sufficient iterations for learning. The data split is 70% for training, 15% for validation, and 15% for testing, ensuring a balanced evaluation process. The loss functions are binary cross-entropy for the RNN/LSTM (for tasks like medication adherence prediction) and categorical cross-entropy for the CNN (for tasks like fingerprint authentication), optimizing each model for its specific task.

Table 12 provides an overview of MediServe’s software and hardware setup. With 32 GB of DDR4 RAM, the system can handle big datasets and multitask well. Its Intel Core i3-3245 CPU, operating at 3.40 GHz, ensures the system has enough processing power. Quick data storage and retrieval is achieved using a 1 TB SSD. To provide safe access and precise monitoring, the system combines IoT sensors and biometric fingerprint scanners to gather real-time user activity data. Users may interact with the system and get notifications using mobile apps for iOS and Android smartphones. Every system process has a stable and effective environment since the complete setup is powered by a 64-bit operating system.

In the MediServe system, Fig. 16 displays a 98% accuracy rate throughout training. Although the testing and validation phases likewise show good performance with accuracies of 96% and 97%, respectively, the training section’s deeper hue indicates the much better accuracy. The system’s improved predictive performance, particularly during training, is highlighted by this graphic depiction.

Figure 16: Heat map
The confusion matrix (Table 13) illustrates the MediServe system’s exceptional performance, with an accurate rate of 98%. With the exception of a tiny percentage of cases, the model accurately detects the majority of drug adherence cases. It accurately detects 49 genuine positive cases and 49 true negative instances, and it detects just one false positive and one false negative. This suggests that the system does a great job of identifying user behavior and making sure that prescription drugs are taken as directed, both of which improve user health outcomes.

A binary classification model’s performance is demonstrated by the confusion matrix (Fig. 17), which contrasts true and predicted labels. Out of ten total predictions, it demonstrates that four cases of class 0 (True Negatives) and four instances of class 1 (True Positives) were accurately recognized by the model. It did, however, make one false positive prediction—classifying a class 0 instance as class 1—and one false negative prediction—classifying a class 1 case as class 0. With 80% of the predictions being accurate, the matrix shows that the model has a high level of accuracy overall.

Figure 17: Accuracy matrix
A Receiver Operating Characteristic (ROC) curve is shown in Fig. 18 that shows the trade-off between specificity (1-False Positive Rate) and sensitivity (True Positive Rate) for various threshold settings. A single scalar number is provided by the Area Under the Curve (AUC) to evaluate the model’s overall capacity for class discrimination. A higher AUC in the context of MediServe suggests that the system is successful in identifying patients who need assistance because they could have problems with their medication adherence.

Figure 18: ROC curve and AUC
• ROC Curve Interpretation:
The trade-off between the false positive rate (1-specificity) and the genuine positive rate (sensitivity) for different threshold levels is represented by the Receiver Operating Characteristic (ROC) curve. The model’s overall performance is measured by the area under the curve, or AUC. The high AUC value (for example, 0.98), for MediServe’s predictive models, indicates that the model is highly effective in differentiating between positive and negative classes (e.g., medication adherence vs. non-adherence). For older users who could depend significantly on system notifications, this demonstrates the system’s dependability in precisely forecasting medication-related actions and reducing false alarms.
The loss function graph (Fig. 19) is a crucial tool for assessing the performance of the MediServe system during the training and validation phases of its deep learning models. It plots two lines: training loss and validation loss. Training loss represents the model’s performance on the training dataset, indicating its effectiveness in learning from the training data. A decreasing training loss over epochs indicates the model’s effectiveness in learning from the training data. Validation loss, on the other hand, represents the model’s performance on a separate validation dataset, which is not used during training. It is essential for MediServe to maintain a balance between low training and validation losses to ensure the system can predict medication adherence effectively and generalize those predictions to real-world scenarios. A well-tuned loss function graph would show a steady decrease in both losses, leading to improved accuracy in predicting user adherence to medication schedules and enhancing the overall effectiveness of the MediServe application in improving user health outcomes.

Figure 19: Loss function graph
• Loss Function Graph Interpretation:
The learning dynamics and convergence of the model are shown by the loss function graphs, which exhibit the training and validation loss over epochs. Effective learning and generalization are demonstrated for MediServe by a progressive decrease in training and validation losses. The lack of a discernible difference in these losses indicates that the model stays clear of overfitting, guaranteeing resilience when dealing with unknown data in practical applications.
• Relevance to System Robustness and Reliability:
– The ROC curve demonstrates the model’s capacity to control false positives while maintaining high sensitivity, guaranteeing senior users receive accurate and timely messages free from needless disruptions.
– The training process has been properly adjusted, as seen by the loss function graph, were variables like learning rate and batch size support consistent and dependable prediction performance.
– By demonstrating that the system is reliable and accurate in real-world situations, these measures together strengthen user confidence and provide steady assistance with medication management chores.
7.4 Comparative Baselines over Traditional Models
To demonstrate performance gains over conventional models, Table 14 presents comparison baselines. Apart from the CNN and RNN/LSTM deep learning models, think about contrasting them with more straightforward models such as logistic regression, decision trees, or support vector machines. As a result, the advantages of using deep learning to customized medicine management will be clearly understood. Compare parameters like accuracy, precision, recall, F1-score, and others that are pertinent.

This demonstrates the superior performance of the deep learning models in terms of classification accuracy and other metrics.
Table 15 shows the contribution of each MediServe system component to the system’s overall performance. It also offers insights into which components are most important for obtaining high accuracy and reliability in medication adherence forecasts.

7.6 Limitations of the MediServe
Although the ablation research findings for the MediServe system demonstrate notable gains in accuracy and performance, they also point out several drawbacks. Healthcare workers may find it challenging to comprehend decision-making procedures due to the application of deep learning models. Additionally, there are privacy and data security risks due to the system’s strong dependence on IoT sensors and biometric verification. Concerns around overfitting with well-performing models also require attention. Before becoming widely used, more study and development are required.
Compared with previous studies, the findings discussed here underscore several critical aspects of smart medicine dispensers. Firstly, the emphasis on compatibility with patient interactivity highlights the importance of designing systems that are intuitive and user-friendly. This aspect becomes especially crucial for elderly or cognitively impaired individuals who may face challenges in operating complex technologies.
The focus on safety features indicates a growing awareness of the need to integrate robust security measures, such as fingerprint scanning or authentication protocols. These features not only ensure that medication access is restricted to authorized individuals but also contribute to overall system reliability and trustworthiness. The recognition of user-centric design as a significant factor in medication management solutions suggests a shift towards more personalized and tailored approaches. By considering user preferences, habits, and limitations, these systems can enhance user engagement and adherence to medication schedules.
Moreover, the emphasis on regular analyses and initiative-taking monitoring of missed medication doses reflects an initiative-taking approach to healthcare management. Identifying and addressing missed doses promptly can prevent adverse health outcomes and improve treatment effectiveness. These findings highlight the evolution of smart medicine dispensers towards more sophisticated, user-centric, and safety-focused solutions. The integration of advanced technologies, coupled with a deeper understanding of user needs and challenges, contributes to more effective medication management, and leads to improved health outcomes for individuals.
As seen in the discussion that follows, MediServe offers senior customers a comprehensive and customized solution by combining predictive analytics, IoT, and security features to improve medication administration in addition to filling current market shortages.
Pillsy represents an IoT-enabled smart pill bottle designed to aid users in managing their medications through reminders and automated tracking of pill consumption [28]. While Pillsy enhances adherence through notifications, it lacks the deep learning capabilities offered by MediServe. MediServe utilizes Recurrent Neural Networks (RNNs) and Long Short-Term Memory (LSTM) to predict potential lapses in medication adherence, providing a more proactive solution.
MedMinder is another medication management system that monitors and alerts users about their medication schedules through telehealth integration [29]. However, MediServe surpasses MedMinder by integrating Convolutional Neural Networks (CNNs) for biometric security, ensuring that only authorized users access the medication. Furthermore, MediServe delivers personalized insights using AI-driven behavioral analysis, a feature absents in MedMinder.
AdhereTech offers smart pill bottles with real-time monitoring and reminders through mobile connectivity [30]. While effective in tracking medication adherence, AdhereTech does not leverage the deep learning models employed by MediServe to provide predictive insights. MediServe’s deep learning models can forecast potential medication lapses, positioning the system as more advanced in terms of user personalization and optimization.
CarePredict is a system that focuses on general elderly care through wearable devices and machine learning to monitor daily activities [31]. While CarePredict excels at predicting general health declines, MediServe specifically focuses on medication adherence, using similar predictive analytics but tailored to managing medication schedules. Combining CarePredict’s health metrics with MediServe’s medication data could enhance overall health outcomes for elderly users.
Hence, iSync is a mobile health platform that utilizes predictive analytics to identify patients at risk of non-adherence [32]. Similar to MediServe, it uses historical adherence data for prediction, but iSync lacks robust security features, such as fingerprint authentication and behavioral biometrics, that make MediServe a more secure and personalized system.
8.1 Comparison with Existing Solutions
By combining cutting-edge deep learning models and IoT technologies, MediServe outperforms current systems like MedMinder and AdhereTech. It provides capabilities like predictive analytics, dynamic behavioural optimization, and improved accessibility (Table 16). MedServe uses clustering and anomaly detection algorithms to reach a classification accuracy of 98%, enabling proactive medication adherence intervention, in contrast to MedMinder and AdhereTech, which mainly concentrate on static warnings and notifications. Furthermore, its natural language processing (NLP) features enable text-to-speech and voice-activated interactions, guaranteeing accessibility for senior users with little technical literacy. Additionally, MediServe improves security by utilizing strong encryption and anomaly detection, which guarantees data protection a capability that isn’t prioritized in baseline systems.

MediServe offers a complete and safe medication management system that surpasses current technologies by combining predictive deep learning, IoT integration, individualized behavioural analysis, and accessibility in a unique way, as the comparative table highlights.
MediServe uses CNNs and Natural Language Processing (NLP) to enhance medication management for elderly users. The system uses fingerprint recognition for secure authentication, eliminating the need for passwords or complex devices. The CNN architecture is optimized for high accuracy, even with partial or low-quality fingerprint inputs. NLP is used to create a voice-activated interface, allowing users to interact with the system via natural language commands. The NLP models are trained on domain-specific data to understand health-related queries and commands, ensuring accuracy and relevance. This tailored approach makes MediServe user-friendly and inclusive, catering to the unique needs of the elderly population.
9 Conclusion & Future Enhancement
The MediServe system represents a significant leap forward in medication management and patient safety, boasting an impressive 98% accuracy in classification tasks. It achieves this through the use of deep learning algorithms, specifically RNNs and CNNs, to analyze biometric data and user behavior patterns. The system not only improves medication adherence but also provides protection against unauthorized access, ultimately leading to better overall health outcomes. Future enhancements could involve advanced machine learning techniques, the integration of wearable health devices, adaptive learning algorithms, and addressing data privacy and security concerns. Collaborations with healthcare providers and organizations could facilitate broader deployment and offer valuable feedback for further improvement. The user-friendly nature of the MediServe makes it accessible for empowers elderly individuals and those with cognitive impairments, featuring secure access via fingerprint sensors, intuitive interfaces, and seamless integration with mobile applications and virtual assistants. On the other hand, the IoT-enabled Smart Medicine Dispenser, MediSync Guardian, may face challenges in integrating advanced virtual assistance with AI technologies, as it requires substantial resources, technical expertise, and a constant electricity supply. Despite these obstacles, the IoT-enabled Smart Medicine Dispenser holds great promise for enhancing patient outcomes and well-being.
Acknowledgement: The Yeshwantrao Chavan College of Engineering (YCCE), NAGPUR, is deeply appreciated by the writers for providing the tools and assistance required to carry out this study. Our sincere gratitude goes out to our mentors and colleagues for their invaluable advice, helpful criticism, and technical support during the project. Furthermore, we acknowledge the achievements of scholars and researchers whose work laid the groundwork for our study. A special thank you to our friends and family for their unwavering encouragement and support.
Funding Statement: The authors received no specific funding for this study.
Author Contributions: The research is conceived by Smita Kapse and Ganesh Yenurkar, who also serve as project supervisors alongside Vincent Omollo Nyangaresi. Ganesh Yenurkar, Shravani Kale, and Gunjan Balpande create the approach, while Manthan Jadhav, Sahil Lawankar, and Vikrant Jaunjale handle the visualization work. Smita Kapse, Ganesh Yenurkar, and Gunjan Balpande write the first draft, while Smita Kapse and Gunjan Balpande develop the program. Smita Kapse, Ganesh Yenurkar, and Vincent Omollo Nyangaresi carry out validation work along with their contributions to formal analysis. Vincent Omollo Nyangaresi and Ganesh Yenurkar evaluate and revise the work, while Smita Kapse and Ganesh Yenurkar provide resources for the study. All authors reviewed the results and approved the final version of the manuscript.
Availability of Data and Materials: The data generated and analyzed during this study are available, but data sharing is not applicable.
Ethics Approval: Not applicable.
Conflicts of Interest: The authors declare no conflicts of interest to report regarding the present study.
References
1. Mathew A, Paul J, Nair SK, Sachin US, Koncherry S, Raghu CV. Design and implementation of a smart medicine dispenser. In: TENCON 2019—2019 IEEE Region 10 Conference; 2019 Oct 17–20; Kochi, India. p. 1059–64. doi:10.1109/TENCON.2019.8929483. [Google Scholar] [CrossRef]
2. Othman NB, Ek OP. Pill dispenser with alarm via smart phone notification. In: 2016 IEEE 5th Global Conference on Consumer Electronics; 2016 Oct 11–14; Kyoto, Japan. p. 1–2. doi:10.1109/GCCE.2016.7800399. [Google Scholar] [CrossRef]
3. Jabeena KS. Smart medicine dispenser. In: 2018 International Conference on Smart Systems and Inventive Technology (ICSSIT); 2018 Dec 13–14; Tirunelveli, India. p. 410–4. doi:10.1109/ICSSIT.2018.8748601. [Google Scholar] [CrossRef]
4. Al-Haider J, Al-Sharshani SM, Al-Sheraim HS, Subramanian N, Al-Maadeed S, Chaari MZ. Smart medicine planner for visually impaired people. In: 2020 IEEE International Conference on Informatics, IoT, and Enabling Technologies (ICIoT); 2020 Feb 2–5; Doha, Qatar. p. 361–6. doi:10.1109/ICIoT48696.2020.9089536. [Google Scholar] [CrossRef]
5. Pandey PS, Raghuwanshi SK, Tomar GS. The real time hardware of smart medicine dispenser to reduce the adverse drugs reactions. In: 2018 International Conference on Advances in Computing and Communication Engineering (ICACCE); 2018 Jun 22–23; Paris, France. p. 413–8. doi:10.1109/ICACCE.2018.8441709. [Google Scholar] [CrossRef]
6. Minaam DSA, Abd-ELfattah M. Smart drugs: improving healthcare using smart pill box for medicine reminder and monitoring system. Future Comput Inform J. 2018;3(2):443–56. doi:10.1016/j.fcij.2018.11.008. [Google Scholar] [CrossRef]
7. Rajendra Prasad P, Narayan N, Gayathri S, Ganna S. An efficient E-health monitoring with smart dispensing system for remote areas. In: 2018 3rd IEEE International Conference on Recent Trends in Electronics, Information & Communication Technology (RTEICT); 2018 May 18–19; Bengaluru, India. p. 2120–4. doi:10.1109/RTEICT42901.2018.9012480. [Google Scholar] [CrossRef]
8. Najeeb PNJ, Rimna A, Safa K, Silvana M, Adarsh T. Pill care-the smart pill box with remind, authenticate and confirmation function. In: 2018 International Conference on Emerging Trends and Innovations in Engineering and Technological Research (ICETIETR); 2018 Jul 11–13; Ernakulam, India. p. 1–5. doi:10.1109/ICETIETR.2018.8529030. [Google Scholar] [CrossRef]
9. Vardhini PAH, Harsha MS, Sai PN, Srikanth P. IoT based smart medicine assistive system for memory impairment patient. In: 2020 12th International Conference on Computational Intelligence and Communication Networks (CICN); 2020 Sep 25–26; Bhimtal, India. p. 182–6. doi:10.1109/CICN49253.2020.9242562. [Google Scholar] [CrossRef]
10. Zeidan H, Karam K, Daou RAZ, Hayek A, Boercsoek J. Smart medicine box system. In: 2018 IEEE International Multidisciplinary Conference on Engineering Technology (IMCET); 2018 Nov 14–16; Beirut, Lebanon. p. 1–5. doi:10.1109/IMCET.2018.8603031. [Google Scholar] [CrossRef]
11. Wu HK, Wong CM, Liu PH, Peng SP, Wang XC, Lin CH. A smart pill box with remind and consumption confirmation functions. In: 2015 IEEE 4th Global Conference on Consumer Electronics (GCCE); 2015 Oct 27–30; Osaka, Japan. p. 658–9. doi:10.1109/GCCE.2015.7398716. [Google Scholar] [CrossRef]
12. Kanhasinwattana J, Yawila N, Tithada T, Kamyod C. Smart pill box system for bipolar disorder patients. In: 2020 Joint International Conference on Digital Arts, Media, and Technology with ECTI Northern Section Conference on Electrical, Electronics, Computer and Telecommunications Engineering (ECTI DAMT & NCON); 2020 Mar 11–14; Pattaya, Thailand. p. 54–7. doi:10.1109/ECTIDAMTNCON48261.2020.9090716. [Google Scholar] [CrossRef]
13. MohanaPriya D, Deepika V, Priya MS, Yogeswari CS. A real time support system to impart medicine using smart dispenser. In: 2020 International Conference on System, Computation, Automation and Networking (ICSCAN); 2020 Jul 3–4; Puducherry, India. p. 1–10. doi:10.1109/ICSCAN49426.2020.9262424. [Google Scholar] [CrossRef]
14. Crema C, Depari A, Flammini A, Lavarini M, Sisinni E, Vezzoli A. A smartphone-enhanced pill-dispenser providing patient identification and in-take recognition. In: 2015 IEEE International Symposium on Medical Measurements and Applications (MeMeA) Proceedings; 2015 May 7–9; Turin, Italy. p. 484–9. doi:10.1109/MeMeA.2015.7145252. [Google Scholar] [CrossRef]
15. Bharadwaj SA, Yarravarapu D, Reddy SCK, Prudhvi T, Sandeep KSP, Reddy OSD. Enhancing healthcare using m-Care box (Monitoring non-compliance of medication). In: 2017 International Conference on I-SMAC (IoT in Social, Mobile, Analytics and Cloud) (I-SMAC); 2017 Feb 10–11; Palladam, India. p. 352–6. doi:10.1109/I-SMAC.2017.8058370. [Google Scholar] [CrossRef]
16. Ayu WS, Septendhi R, Azi B, Hutabarat MT, Raharja YS. Android application design of automatic tablet dispenser using MQTT protocol communication. In: 2018 International Symposium on Electronics and Smart Devices (ISESD); 2018 Oct 23–24; Bandung, Indonesia. p. 1–6. doi:10.1109/ISESD.2018.8605443. [Google Scholar] [CrossRef]
17. Philip J, Abraham FM, Giboy KK, Feslina BJ, Rajan T. Automatic medicine dispenser using IoT. Int J Eng Res Technol. 2020;9(8):342–9. doi:10.17577/IJERTV9IS080152. [Google Scholar] [CrossRef]
18. Abdullah R, Ahmed R, Jamal L. A novel IOT-based medicine consumption system for elders. SN Comput Sci. 2022;3(6):471. doi:10.1007/s42979-022-01367-8. [Google Scholar] [CrossRef]
19. YR M, Lohith N, Bindushree SV. MEDIC-The SmartMedicine dispenser. In: Proceedings of the Second International Conference on Emerging Trends in Science & Technologies for Engineering Systems; 2019 May 17–18; Karnataka, India. [Google Scholar]
20. Patil CH, Lightwala N, Sherdiwala M, Vibhute AD, Naik SA, Mali SM. An IoT based smart medicine dispenser model for healthcare. In: 2022 IEEE World Conference on Applied Intelligence and Computing (AIC); 2022 Jun 17–19; Sonbhadra, India. p. 391–5. doi:10.1109/AIC55036.2022.9848934. [Google Scholar] [CrossRef]
21. Jayashree D, Farhath KA, Amruthavarshini R, Pavithra S. Voice based application as medicine spotter for visually impaired. In: 2016 Second International Conference on Science Technology Engineering and Management (ICONSTEM); 2016 Mar 30–31; Chennai, India. p. 56–60. doi:10.1109/ICONSTEM.2016.7560923. [Google Scholar] [CrossRef]
22. Tank V, Warrier S, Jakhiya N. Medicine dispensing machine using raspberry pi and arduino controller. In: 2017 Conference on Emerging Devices and Smart Systems (ICEDSS); 2017 Mar 3–4; Mallasamudram, India. p. 44–51. doi:10.1109/ICEDSS.2017.8073657. [Google Scholar] [CrossRef]
23. Fidone I, Cavadini R, Casasopra F, Santambrogio MD, Yu CH. Kangarucare: a homecare system for enhancing medicine adherence. In: 2018 International Conference on Computational Science and Computational Intelligence (CSCI); 2018 Dec 12–14; Las Vegas, NV, USA. p. 1446–7. doi:10.1109/CSCI46756.2018.00283. [Google Scholar] [CrossRef]
24. Mali VA. IoT based intelligent medicine box with assistance. Int Res J Eng Technol. 2022;9(7):1746–9. [Google Scholar]
25. Chen B, Zhou K. Design of docker-based cloud platform for smart medicine box. In: 2019 4th International Conference on Intelligent Green Building and Smart Grid (IGBSG); 2019 Sep 6–9; Yichang, China. p. 199–202. doi:10.1109/IGBSG.2019.8886265. [Google Scholar] [CrossRef]
26. Gali RL, Sushma S, Madhuri S, Tejaswini NN. Automated medicine box for geriatrics. In: 2020 International Conference on System, Computation, Automation and Networking (ICSCAN); 2020 Jul 3–4; Puducherry, India. p. 1–4. doi:10.1109/ICSCAN49426.2020.9262358. [Google Scholar] [CrossRef]
27. Roumaissa B, Rachid B. An IoT-based pill management system for elderly. Dep Comput Sci. 2022;46:457–68. doi:10.31449/inf.v46i4.4195. [Google Scholar] [CrossRef]
28. Pillsy: smart medication bottle [Internet]. 2017 [cited 2025 Jan 1]. Available from: https://www.businesswire.com/news/home/20170502005356/en/Pillsy-Launches-First-Smart-Pill-Bottle-and-Mobile-App. [Google Scholar]
29. MedMinder: smart pill dispense for seniors [Internet]. 2018 [cited 2025 Jan 1]. Available from: https://www.medminder.com. [Google Scholar]
30. AdhereTech: smart pill bottles for improved adherence [Internet]. 2016 [cited 2025 Jan 1]. Available from: https://www.adheretech.com. [Google Scholar]
31. CarePredict: wearable technology for senior care [Internet]. 2019 [cited 2025 Jan 1]. Available from: https://www.carepredict.com. [Google Scholar]
32. iSync. Mobile health platform for medication adherence [Internet]. 2017 [cited 2025 Jan 1]. Available from: https://www.isync.io. [Google Scholar]
33. Rahim T. UNBUS: uncertainty-aware deep botnet detection system in presence of perturbed samples. arXiv:2204.09502. 2022. [Google Scholar]
34. Ganesh K, Verma P, Dhanre U, Raut S, Yenurkar G. Analysis of Internet of Things based on characteristics, functionalities, and challenges. Int J Hyperconnect Internet Things. 2021;5(1):44–62. [Google Scholar]
35. Nilesh S, Yenurkar G, Karale S, Umate L, Khekare G. Enhancing customer 360 with better service management using salesforce CRM. In: 2022 International Conference on Emerging Trends in Engineering and Medical Sciences (ICETEMS); 2022 Nov 18–19; Nagpur, India. p. 130–4. [Google Scholar]
36. Ganesh Y, Mal S. Performance analysis of big data based mining and machine learning algorithms: a review. Turk Online J Qual Inq. 2021;12(7):9437–52. [Google Scholar]
37. Jagadish M, Bankar N, Kumar A, Bandre G, Yenurkar G. Artificial intelligence in health care: a review of uses, challenges and potential uses. AIP Conf Proc. 2024;3188:080032. doi:10.1063/5.0240230. [Google Scholar] [CrossRef]
38. Yenurkar G, Sandip M, Nyangaresi VO, Kamble S, Damahe L, Bankar N. Revolutionizing chronic heart disease management: the role of IoT-based ambulatory blood pressure monitoring system. Diagnostics. 2024;12:1297. doi:10.3390/diagnostics14121297. [Google Scholar] [PubMed] [CrossRef]
39. Ganesh K, Yenurkar G, Turukmane AV, Ameta GK, Sharma P, Phulre AK. Artificial intelligence algorithms for better decision-making. In: Van Nguyen TT, Vo NTM, Van Truong C, editors. Multi-criteria decision-making and optimum design with machine learning. Boca Raton, FL, USA: CRC Press; 2025. p. 252–62. [Google Scholar]
40. Priti B, Makade J, Bankar N, Bandre G, Yenurkar G. Cyber medicine in diagnosis-need of the hour. AIP Conf Proc. 2024;3188:100033. doi:10.1063/5.0240484. [Google Scholar] [CrossRef]
41. Vishakha T, Vardhan V, Arjunkar M, Yenurkar G. Effectiveness of robot-assisted treadmill training on cardiovascular fitness in stroke patients—a review. AIP Conf Proc. 2024;3188:080027. doi:10.1063/5.0240698. [Google Scholar] [CrossRef]
42. Thakur NV, Yenurkar GK, Aherrao A, Aherrao A, Landge S, Katre S. Medical image fusion using discrete wavelet transform: in view of deep learning. In: 2023 1st DMIHER International Conference on Artificial Intelligence in Education and Industry 4.0 (IDICAIEI); 2023 Nov 27–28; Wardha, India. p. 1–6. [Google Scholar]
43. Innovative new technology helps seniors age in place [Internet]. 2023 [cited 2025 Jan 1]. Available from: https://www.ucdavis.edu/health/news/innovative-new-technology-helps-seniors-age-place. [Google Scholar]
44. Babel A, Taneja R, Mondello Malvestiti F, Monaco A, Donde S. Artificial intelligence solutions to increase medication adherence in elderly patients with non-communicable diseases. Front Digit Health. 2021;3:669869. doi:10.3389/fdgth.2021.669869. [Google Scholar] [PubMed] [CrossRef]
45. Bertolazzi A, Quaglia V, Bongelli R. Barriers and facilitators to health technology adoption by older adults with chronic diseases: an integrative review. BMC Public Health. 2024;24(1):506. doi:10.1186/s12889-024-18036-5. [Google Scholar] [PubMed] [CrossRef]
46. Chen C, Ding S, Wang J. Digital health for aging populations. Nat Med. 2023;29(7):1623–30. doi:10.1038/s41591-023-02391-8. [Google Scholar] [PubMed] [CrossRef]
47. Fasoli A, Beretta G, Pravettoni G, Sanchini V. Mapping emerging technologies in aged care: results from an in-depth online research. BMC Health Serv Res. 2023;23(1):528. doi:10.1186/s12913-023-09513-5. [Google Scholar] [PubMed] [CrossRef]
48. Al-Mahmud O, Khan K, Roy R, Alamgir FM. Internet of Things (IoT) based smart health care medical box for elderly people. In: 2020 International Conference for Emerging Technology (INCET); 2020 Jun 5–7; Belgaum, India. p. 1–6. doi:10.1109/INCET49848.2020.9153994. [Google Scholar] [CrossRef]
49. Antoun W, Abdo A, Al-Yaman S, Kassem A, Hamad M, El-Moucary C. Smart medicine dispenser (SMD). In: 2018 IEEE 4th Middle East Conference on Biomedical Engineering (MECBME); 2018 Mar 28–30; Tunis, Tunisia; p. 20–3. doi:10.1109/MECBME.2018.8402399. [Google Scholar] [CrossRef]
50. Kader MA, Uddin MN, Arfi AM, Islam N, Anisuzzaman M. Design & implementation of an automated reminder medicine box for old people and hospital. In: 2018 International Conference on Innovations in Science, Engineering and Technology (ICISET); 2018 Oct 27–28; Chittagong, Bangladesh. p. 390–4. doi:10.1109/ICISET.2018.8745654. [Google Scholar] [CrossRef]
Cite This Article
Copyright © 2025 The Author(s). Published by Tech Science Press.This work is licensed under a Creative Commons Attribution 4.0 International License , which permits unrestricted use, distribution, and reproduction in any medium, provided the original work is properly cited.


Submit a Paper
Propose a Special lssue
View Full Text
Download PDF
Downloads
Citation Tools