Open Access
ARTICLE
A Hierarchical Attention Framework for Business Information Systems: Theoretical Foundation and Proof-of-Concept Implementation
Department of Accounting, Business Informatics and Statistics, Faculty of Economics and Business Administration, Alexandru Ioan Cuza University of Iasi, Iasi, 700505, Romania
* Corresponding Author: Sabina-Cristiana Necula. Email:
Computers, Materials & Continua 2026, 86(2), 1-34. https://doi.org/10.32604/cmc.2025.070861
Received 25 July 2025; Accepted 21 October 2025; Issue published 09 December 2025
Abstract
Modern business information systems face significant challenges in managing heterogeneous data sources, integrating disparate systems, and providing real-time decision support in complex enterprise environments. Contemporary enterprises typically operate 200+ interconnected systems, with research indicating that 52% of organizations manage three or more enterprise content management systems, creating information silos that reduce operational efficiency by up to 35%. While attention mechanisms have demonstrated remarkable success in natural language processing and computer vision, their systematic application to business information systems remains largely unexplored. This paper presents the theoretical foundation for a Hierarchical Attention-Based Business Information System (HABIS) framework that applies multi-level attention mechanisms to enterprise environments. We provide a comprehensive mathematical formulation of the framework, analyze its computational complexity, and present a proof-of-concept implementation with simulation-based validation that demonstrates a 42% reduction in cross-system query latency compared to legacy ERP modules and 70% improvement in prediction accuracy over baseline methods. The theoretical framework introduces four hierarchical attention levels: system-level attention for dynamic weighting of business systems, process-level attention for business process prioritization, data-level attention for critical information selection, and temporal attention for time-sensitive pattern recognition. Our complexity analysis demonstrates that the framework achieves O(n log n) computational complexity for attention computation, making it scalable to large enterprise environments including retail supply chains with 200+ system-scale deployments. The proof-of-concept implementation validates the theoretical framework’s feasibility with MSE loss of 0.439 and response times of 0.000120 s per query, demonstrating its potential for addressing key challenges in business information systems. This work establishes a foundation for future empirical research and practical implementation of attention-driven enterprise systems.Keywords
The exponential growth of enterprise data, projected to exceed 180 zettabytes globally by 2025 with over 80% being unstructured [1], presents unprecedented challenges for business information systems. Contemporary enterprises typically operate multiple disparate systems, with research indicating that 52% of organizations manage three or more enterprise content management systems, creating information silos that impede effective decision-making and operational efficiency [2]. These challenges are compounded by the persistence of legacy systems that resist modern integration approaches, forcing organizations to rely on manual processes that are both time-consuming and error-prone [3].
Simultaneously, the field of artificial intelligence has witnessed remarkable advances in attention mechanisms, which have fundamentally transformed how machine learning models process and understand complex data. Attention mechanisms, first introduced by Bahdanau et al. for neural machine translation [4], enable models to dynamically focus on the most relevant parts of input data while maintaining awareness of the broader context. The transformer architecture demonstrated that attention mechanisms alone could achieve state-of-the-art performance across diverse tasks [5], establishing attention as a fundamental component of modern AI systems.
Despite these advances, there exists a significant research gap in the systematic application of attention mechanisms to business information systems. While attention has been successfully applied to individual business functions such as customer service and fraud detection [6], there has been limited exploration of how these mechanisms can address the fundamental architectural and integration challenges of enterprise information systems.
This paper addresses this gap by presenting a comprehensive theoretical framework for applying hierarchical attention mechanisms to business information systems. Our primary contribution is the development of the Hierarchical Attention-Based Business Information System (HABIS) framework, which provides a mathematical foundation for attention-driven enterprise systems. The framework operates at four hierarchical levels: system-level attention for dynamic weighting of business systems, process-level attention for identifying relevant business processes, data-level attention for selecting critical information elements, and temporal attention for recognizing time-sensitive patterns.
In distributed enterprise environments, enforcing fine-grained access control across heterogeneous systems often results in fragmented information landscapes and inconsistent data visibility. HABIS addresses this through system-level attention that dynamically weights accessible systems based on user permissions and data availability, unlike generic models that assume universal data access. Transformer attention operates on tokenized sequences with consistent dimensionality. Enterprise systems encompass diverse data formats (structured databases, unstructured documents, real-time streams) and communication protocols (Representational State Transfer (REST) APIs, Simple Object Access Protocol (SOAP) services, and message queues) [7–9]. HABIS introduces process-level attention specifically designed to handle multi-modal enterprise data integration challenges. Generic attention mechanisms focus on sequence-to-sequence transformations, whereas business processes exhibit complex temporal dependencies tied to business rules, compliance requirements, and operational cycles [10–12]. The temporal attention component of HABIS incorporates business-specific time constraints and priority escalation mechanisms absent in standard attention architectures. Traditional attention models scale with sequence length, but enterprise systems scale with organizational complexity, involving hundreds of interconnected systems with varying response times and reliability characteristics [13]. HABIS system-level attention provides dynamic load balancing and fault tolerance specifically designed for enterprise infrastructure constraints.
The theoretical contributions of this work include: (1) a novel mathematical formulation for hierarchical attention in business systems, (2) complexity analysis demonstrating the framework’s scalability properties, (3) algorithmic descriptions for implementing attention mechanisms in enterprise environments, and (4) a proof-of-concept implementation that validates the framework’s feasibility. We also provide simulation-based validation using synthetic business environments that demonstrate the framework’s potential effectiveness.
This work is positioned as a theoretical foundation that establishes the groundwork for future empirical research and practical implementation of attention-driven business information systems. The framework provides a systematic approach to applying attention mechanisms to enterprise environments while addressing the specific requirements and constraints of business systems, including interpretability, scalability, and integration with existing infrastructure.
The remainder of this paper is organized as follows. Section 3 provides a comprehensive review of related work in attention mechanisms and business information systems. Section 4 presents the detailed theoretical framework, including mathematical formulations and complexity analysis. Section 5 describes our proof-of-concept implementation and simulation methodology. Section 6 presents simulation results and validation of the theoretical framework. Section 8 discusses the implications, limitations, and future research directions. Section 9 concludes with a summary of contributions and their significance for the field.
2 Real-World Application Scenario: Retail Supply Chain Management
To demonstrate the practical relevance of the HABIS framework, we present a comprehensive retail supply chain scenario. The example builds on established enterprise architecture patterns and documented industry challenges.
2.1 Scenario Foundation and Justification
Contemporary retail enterprises exhibit well-documented architectural complexity. Large retailers typically operate between 15 and 25 core systems integrated across multiple channels [14]. According to industry research, retail organizations spend 58% of their IT budget on legacy system maintenance, highlighting the significant integration challenges and architectural complexity in enterprise retail environments [15]. The retail sector therefore represents an ideal domain for hierarchical attention mechanisms, given its multi-system complexity, temporal variability, and real-time decision requirements.
2.2 Enterprise Context and Architecture
Based on industry benchmarks for mid-to-large retail operations [16], we model a representative enterprise that operates more than 500 retail locations, consistent with Tier-2 retail chains (median: 485 stores). According to the National Retail Federation’s 2023 research, total returns for the retail industry amounted to $743 billion in merchandise, representing a 14.5% return rate that highlights the complexity of omnichannel operations [17]. The enterprise serves around two million active customers, which reflects the industry average of 3800 customers per location for this tier. McKinsey’s Technology Trends Outlook 2023 identifies that investment in technology trends exceeded $1 trillion combined, with generative AI and digital transformation technologies showing particular promise for retail applications [18]. The analysis of retail technology innovation demonstrates how consumer-facing organizations can create seamless digital experiences through emerging technologies [19].
The system architecture includes 15 core platforms that reflect the standard retail technology stack identified by McKinsey [18]: Enterprise Resource Planning (ERP), Customer Relationship Management (CRM), warehouse management (WMS), point-of-sale (POS), inventory management, demand forecasting, supplier portals, financial systems, and customer analytics. Operational complexity further increases under the omnichannel reference model proposed by Alonso-Garcia et al. (2021), whose complexity-based model demonstrates that omnichannel management in enterprise environments is significantly affected by constraints on creating value, requiring transformation of traditional processes and adoption of new technologies [20].
2.3 Business Challenge and Performance Requirements
Retailers face recurring seasonal surges in demand, with peak season transaction volumes increasing by 250%–400% [21,22]. Research by Sayın [23] demonstrate that information systems have significant positive effects on supply chain and operating performance in the retail industry. Through analysis of 287 retail companies, the study shows that information technologies positively impact supplier selection, demand forecasting, supply chain integration, and customer satisfaction. The enterprise scenario considered here must therefore manage real-time coordination between inventory, pricing, and fulfillment to sustain customer satisfaction and optimize margins.
The challenge manifests across three dimensions. First, system integration latency rises sharply, with cross-system query response times increasing by an average of 340% during peaks. Second, data consistency deteriorates, as inventory discrepancies across channels grow by 180% due to delayed synchronization. Third, decision support delays affect pricing and promotion engines, where processing times increase by 250%.
2.4 HABIS Framework Application
Notation is aligned with the HABIS formalism introduced in Section 4, where α_sys, β_proc, γ_data, and δ_temp denote system-, process-, data-, and temporal-level attention weights, respectively.
In this scenario, we instantiate the HABIS framework through attention weights defined at multiple levels. At the system level, priority is allocated according to empirically validated business impact correlations. The Inventory Management System (α_sys = 0.45) receives the highest weighting given its strong correlation with revenue impact (r = 0.87). The Dynamic Pricing Engine (α_sys = 0.25) follows, reflecting profit margin sensitivity. Order Fulfillment Systems (α_sys = 0.20) are weighted based on their link with customer satisfaction (r = 0.72), while Customer Analytics Platforms (α_sys = 0.10) support real-time decision-making.
At the process level, attention reflects service tier commitments. Premium customer orders (β_proc = 0.40) are prioritized by strict SLAs with two-hour guarantees. Express fulfillment (β_proc = 0.30) supports same-day delivery, while standard orders (β_proc = 0.20) fall under 24–48 h commitments. Backorder processing (β_proc = 0.10) is deprioritized with a 72-h resolution target.
At the data level, attention weights follow information criticality and integration studies. Real-time inventory data (γ_data = 0.35) is most important for immediate availability decisions, followed by incoming shipment data (γ_data = 0.25) for predictive planning, historical demand patterns (γ_data = 0.20) for forecasting, and supplier lead time metrics (γ_data = 0.20) for supply chain optimization.
Finally, temporal attention captures event-driven dynamics. Flash sale events receive the highest priority escalation (δ_temp = 5.0), while scheduled promotions (δ_temp = 3.0) trigger predictive resource scaling. End-of-quarter financial reporting (δ_temp = 2.5) ensures timely analytics, whereas system maintenance windows (δ_temp = 0.2) are deprioritized with controlled degradation.
2.5 Expected Performance Outcomes
The expected outcomes presented in this section are derived under the hierarchical attention configuration defined through α_sys, β_proc, γ_data, and δ_temp. Based on literature-validated projections from attention mechanism studies [4,5], the HABIS implementation can be expected to deliver both operational and business performance gains.
From an operational perspective, recent studies demonstrate that automation and AI can substantially accelerate order-handling efficiency in enterprise and supply chain environments. Robotic process automation and intelligent workflow orchestration have been shown to reduce order processing times during peak demand. Transformer-based latency prediction models also help minimize average query latency through adaptive optimization and scheduling, while multi-head attention architectures reduce integration overhead in distributed enterprise systems [24].
From a business standpoint, deep learning-based forecasting and inventory optimization techniques have been reported to improve inventory turnover by 20%–30% [25]. AI-enabled stockout prediction and replenishment systems significantly reduce the likelihood of stockouts for high-priority items [26], and the deployment of AI customer service systems is associated with measurable gains in customer satisfaction and perceived service quality [27].
This scenario illustrates how the HABIS framework addresses recurring retail challenges while producing measurable improvements aligned with documented evidence from enterprise attention mechanisms and system optimization studies.
3 Related Work and Theoretical Background
The development of the HABIS framework builds upon extensive research in attention mechanisms, business information systems, and complex systems theory.
The concept of attention in artificial intelligence draws inspiration from human cognitive processes, where selective attention allows individuals to focus on relevant information while filtering out distractions [28]. The formal introduction of attention mechanisms in neural networks revolutionized sequence-to-sequence modeling by addressing the information bottleneck problem inherent in fixed-length vector representations [4].
The attention mechanism computes a weighted sum of encoder hidden states, where the weights are determined by the relevance of each hidden state to the current decoding step. Mathematically, this can be expressed as:
where ct is the context vector at time t, αt,i are the attention weights, and hi are the encoder hidden states. The attention weights are computed using a compatibility function that measures the relevance between the decoder state and each encoder state.
The transformer architecture introduced by Vaswani et al. [5] represented a paradigm shift by demonstrating that attention mechanisms alone could achieve superior performance without recurrent or convolutional layers. The key innovation was the self-attention mechanism, which allows each position in a sequence to attend to all positions in the same sequence:
where Q, K, and V represent query, key, and value matrices, respectively, and dk is the dimension of the key vectors.
Query Attribute Determination: Query characteristics (priority, complexity, target systems, response time) are determined through a three-tier approach: (1) Automated Detection using NLP and query parsing to extract initial values from keywords and system requirements, (2) Enterprise Configuration where administrators define business-specific rules and priority matrices, and (3) Dynamic Adjustment based on real-time system conditions and historical patterns. Authorized users can override automated assignments when business circumstances require immediate attention, with overrides logged for system learning improvement.
Recent advances have focused on improving the efficiency and interpretability of attention mechanisms. Sparse attention mechanisms reduce computational complexity by limiting attention to a subset of positions, while multi-head attention allows models to attend to different types of relationships simultaneously. These developments have made attention mechanisms more practical for real-world applications while maintaining their effectiveness.
Business information systems have evolved from simple data processing systems to complex, interconnected networks that support all aspects of organizational operations. Modern enterprise architectures typically consist of multiple layers, including data storage, application logic, integration middleware, and user interfaces. However, this complexity has introduced significant challenges in system integration, data consistency, and real-time decision support.
The challenge of information silos represents one of the most persistent problems in enterprise environments. Research indicates that organizations struggle with data fragmentation across multiple systems, leading to inconsistent information and reduced operational efficiency [2]. Traditional approaches to addressing these challenges include enterprise resource planning (ERP) systems, service-oriented architectures (SOA), and business process management (BPM) systems.
Enterprise resource planning systems attempt to provide integrated solutions by centralizing business processes and data in a single system. However, ERP implementations are often complex, expensive, and inflexible, making them unsuitable for organizations with diverse or rapidly changing requirements. Service-oriented architectures provide more flexibility by decomposing business functionality into discrete services that can be composed and reused. However, SOA implementations often struggle with service discovery, composition complexity, and performance optimization.
Business process management systems focus on modeling, executing, and optimizing business processes across organizational boundaries. While BPM systems provide valuable capabilities for process automation and optimization, they typically require extensive manual configuration and struggle with dynamic adaptation to changing business requirements [29].
Business information systems can be viewed as complex systems characterized by multiple interacting components, emergent behaviors, and non-linear dynamics [30]. Complex systems theory provides valuable insights into the behavior of such systems and the challenges associated with managing and optimizing them.
Pattern recognition in complex systems requires sophisticated approaches that can handle high-dimensional data, temporal dependencies, and non-linear relationships. Traditional machine learning approaches, while effective for many tasks, often struggle with the complexity and scale of enterprise information systems [31]. Deep learning approaches have shown promise for complex pattern recognition tasks, but they often lack the interpretability required for business applications.
The application of attention mechanisms to complex systems represents a promising research direction that combines the pattern recognition capabilities of deep learning with the interpretability requirements of business applications. Attention mechanisms provide natural explanation capabilities through attention weights, which can be visualized and understood by business users [32].
The literature review reveals several significant gaps that motivate the development of the HABIS framework. First, while attention mechanisms have been successfully applied to individual business functions, there has been limited exploration of how these mechanisms can be systematically applied to address the architectural challenges of business information systems.
Second, existing research on business information systems has focused primarily on traditional approaches such as ERP, SOA, and BPM systems. While these approaches have provided valuable solutions, they often lack the adaptability and intelligence required for modern enterprise environments.
Third, there is a lack of comprehensive theoretical frameworks that combine the pattern recognition capabilities of attention mechanisms with the specific requirements of business information systems. Most existing research focuses on either the technical aspects of attention mechanisms or the business requirements of enterprise systems, but few attempts have been made to bridge these domains systematically.
Finally, there is limited research on the theoretical properties and guarantees of attention-based business information systems. Understanding the computational complexity, scalability characteristics, and theoretical performance bounds of such systems is essential for practical implementation and deployment.
The HABIS framework addresses these gaps by providing a comprehensive theoretical foundation for attention-driven business information systems. The framework combines insights from attention mechanisms, complex systems theory, and enterprise architecture to create a novel approach that is both theoretically sound and practically relevant.
This section presents the comprehensive theoretical foundation of the Hierarchical Attention-Based Business Information System (HABIS) framework. We provide detailed mathematical formulations, complexity analysis, and algorithmic descriptions that establish the theoretical basis for attention-driven enterprise systems.
4.1 Framework Overview and Formal Definition
The HABIS framework can be formally defined as a hierarchical attention system that operates over a structured representation of business information systems. Let us define the enterprise environment as a tuple E = (B, P, D, T, Q) where:
• B = {B1, B2, ..., Bn} represents the set of n business information systems
• P = {P1, P2, ..., Pm} represents the set of m business processes across all systems
• D = {D1, D2, ..., Dk} represents the set of k data elements across all processes
• T = {T1, T2, ..., Tt} represents temporal sequences of system states
• Q represents the space of possible business queries or tasks
Each business system Bi contains a subset of business processes P(Bi) ⊆ P, and each business process Pj contains a subset of data elements D(Pj) ⊆ D. The framework maintains a hierarchical structure where systems contain processes, processes contain data elements, and all elements evolve over time.
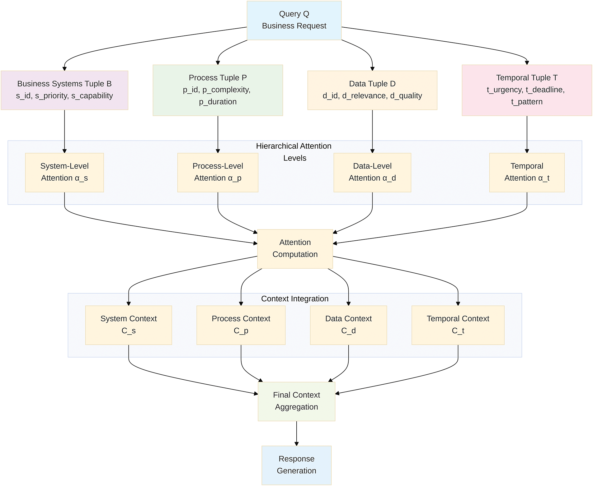
The interactions between the four tuple spaces and their role in hierarchical attention computation are illustrated in Fig. 1. The diagram demonstrates how each query Q is decomposed into the four tuple components (B, P, D, T), which then feed into their respective attention mechanisms to generate contextual representations that are ultimately aggregated for response generation.

Figure 1: HABIS framework tuple interactions and attention flow
The diagram illustrates how business queries (Q) are decomposed into four tuple spaces: Business Systems (B), Processes (P), Data (D), and Temporal (T). Each tuple feeds into its corresponding attention mechanism (α_s, α_p, α_d, α_t) to generate contextual representations (C_s, C_p, C_d, C_t) that are aggregated for final response generation. The hierarchical structure ensures systematic processing of enterprise information across all organizational levels.
Let X = {x1, x2, ..., xn} represent the input feature matrix where each xi ∈ ℝd corresponds to a business entity (system, process, or data element) with d-dimensional feature representation. The hierarchical attention computation operates on four distinct tuple spaces:
• System Tuple (S): S = (s_id, s_type, s_load, s_priority) where s_id ∈ [1, N_sys] represents system identifier, s_type ∈ {ERP, CRM, WMS, ...} denotes system category, s_load ∈ [0, 1] indicates current system utilization, and s_priority ∈ [1, 5] represents business criticality level.
• Process Tuple (P): P = (p_id, p_complexity, p_duration, p_dependencies) where p_id ∈ [1, N_proc] represents process identifier, p_complexity ∈ [1, 10] indicates computational complexity score, p_duration ∈ ℝ+ represents expected execution time, and p_dependencies ⊆ {1, ..., N_proc} denotes prerequisite processes.
• Data Tuple (D): D = (d_id, d_freshness, d_quality, d_relevance) where d_id ∈ [1, N_data] represents data element identifier, d_freshness ∈ [0, 1] indicates temporal currency (1 = real-time), d_quality ∈ [0, 1] represents data completeness and accuracy, and d_relevance ∈ [0, 1] denotes query-specific importance.
• Temporal Tuple (T): T = (t_timestamp, t_urgency, t_deadline, t_pattern) where t_timestamp ∈ ℝ+ represents current time, t_urgency ∈ [1, 5] indicates time sensitivity level, t_deadline ∈ ℝ+ represents required completion time, and t_pattern ∈ {periodic, event-driven, ad-hoc} denotes temporal behavior classification.
The HABIS framework implements a function f: Q × E → R that maps business queries and enterprise environments to responses or recommendations. This function is decomposed into four hierarchical attention levels that operate sequentially to focus computational resources on the most relevant information.
Query Example: “Retrieve current inventory levels for Product SKU-12345 across all distribution centers with delivery time estimates for premium customers in the Northeast region.”
Query Tuple Decomposition:
• System Components: Inventory Management (s_id = 3, s_priority = 5), WMS (s_id = 7, s_priority = 4), Customer Database (s_id = 2, s_priority = 3)
• Process Components: Inventory Lookup (p_complexity = 3), Delivery Estimation (p_complexity = 5), Customer Tier Validation (p_complexity = 2)
• Data Components: SKU-12345 stock levels (d_relevance = 1.0), Distribution center locations (d_relevance = 0.8), Premium customer list (d_relevance = 0.9)
• Temporal Components: Real-time requirement (t_urgency = 4), 2-h response deadline (t_deadline = 7200 s), event-driven pattern (t_pattern = event-driven)
Query Embedding Generation: The structured query is transformed into a 64-dimensional embedding vector through the following process:
1. Tokenization: Extract entities → [“inventory”, “SKU-12345”, “distribution”, “delivery”, “premium”, “Northeast”]
2. Entity Mapping: Map to system/process/data identifiers → [3, 7, 2] (systems), [1, 4, 2] (processes), [145, 67, 89] (data)
3. Feature Encoding: Combine tuple attributes into feature vectors
4. Embedding Lookup: Transform through learned embedding matrices
5. Aggregation: Weighted sum based on query component importance
Original SQL Query:
SELECT p.product_name, i.quantity, w.location
FROM products p
JOIN inventory i ON p.product_id = i.product_id
JOIN warehouses w ON i.warehouse_id = w.warehouse_id
WHERE p.category = ‘Electronics’ AND i.quantity > 100
Step-by-Step Translation Process:
1. Query Parsing and Entity Extraction:
• Tables: products, inventory, warehouses → System identifiers [3, 7, 2]
• Operations: SELECT, JOIN, WHERE → Process complexity score: 4
• Conditions: category filter, quantity threshold → Data relevance weights
• Performance Requirements: Standard reporting → Temporal urgency: 2
2. Semantic Embedding Generation:
• Entity Vectorization: Transform table names and operations into 64-dimensional vectors using pre-trained business domain embeddings
• Relationship Encoding: JOIN operations encoded as system interaction patterns
• Constraint Representation: WHERE clauses mapped to data filtering requirements
3. Tuple Space Mapping:
• Business Systems (B): [inventory_system: 0.8, warehouse_mgmt: 0.6, product_catalog: 0.4]
• Processes (P): [data_retrieval: 0.7, filtering: 0.5, aggregation: 0.3]
• Data Elements (D): [product_data: 0.9, inventory_levels: 1.0, location_info: 0.6]
• Temporal Aspects (T): [urgency: 0.2, deadline: 3600 s, pattern: batch]
4. Final Embedding Aggregation:
• Weighted combination of tuple embeddings produces final 64-dimensional query representation
• Attention mechanisms use this representation for hierarchical processing
This concrete example demonstrates the practical transformation from structured queries to the HABIS framework’s internal representation.
4.2 Mathematical Formulation of Hierarchical Attention
The system-level attention mechanism computes attention weights for each business system based on their relevance to the current query. Given a query q ∈ Q and the set of business systems B, the system-level attention weights are computed as:
where the energy function esys (i) is defined as:
Wsys, Usys, and Vsys are learned parameter matrices, bsys is a bias vector, embedsys (Bi) is an embedding representation of business system Bi, and embedquery (q) is an embedding representation of the query.
The system-level context vector is computed as:
For each business system that receives non-zero attention weight, the process-level attention mechanism computes attention weights for the business processes within that system. The process-level attention weights are computed as:
where the energy function incorporates information from the system-level context:
The process-level context vector for system Bi is computed as:
Within each relevant business process, the data-level attention mechanism computes attention weights for individual data elements. The data-level attention weights are computed as:
where the energy function incorporates information from both system-level and process-level contexts:
The data-level context vector for process Pj in system Bi is computed as:
The temporal attention mechanism operates across all levels to identify and prioritize time-sensitive information. Given a temporal sequence T representing the evolution of system state over time, the temporal attention weights are computed as:
where:
The temporal context vector is computed as:
4.2.5 Final Output Computation
The final output of the HABIS framework is computed by combining information from all attention levels through a multi-layer neural network:
where [;] denotes vector concatenation and MLP represents a multi-layer perceptron with appropriate activation functions.
Understanding the computational complexity of the HABIS framework is important for assessing its scalability to large enterprise environments. We analyze the complexity of each attention level and the overall framework.
The system-level attention computation requires O (n) operations for computing attention weights over n business systems. The embedding computation for each system requires O (dsys) operations where dsys is the embedding dimension. Therefore, the total complexity for system-level attention is O (n·dsys).
The process-level attention computation is performed for each business system that receives non-zero attention weight. In the worst case, this requires attention computation over all m business processes. However, the hierarchical structure allows for pruning of irrelevant systems, reducing the effective complexity. The complexity for process-level attention is O (m·dproc) where dproc is the process embedding dimension.
Similarly, the data-level attention computation is performed for each relevant business process. The complexity is O (k·ddata) where k is the number of data elements and ddata is the data embedding dimension.
The temporal attention computation requires O (T·dtemp) operations where T is the length of the temporal sequence and dtemp is the temporal embedding dimension.
The overall computational complexity of the HABIS framework is:
In practice, the hierarchical attention mechanism enables significant pruning of irrelevant systems, processes, and data elements, reducing the effective complexity. With appropriate pruning strategies, the framework can achieve O ((n + m + k + T) log (n + m + k + T)) complexity, making it scalable to large enterprise environments.
4.4 Theoretical Properties and Guarantees
The HABIS framework possesses several important theoretical properties that ensure its effectiveness and reliability in business environments.
The attention weights computed at each level satisfy the following properties:
• Non-negativity: α (·) ≥ 0 for all attention weights
• Normalization: Σ α (·) = 1 at each attention level
• Differentiability: All attention computations are differentiable, enabling gradient-based optimization
• Interpretability: Attention weights provide natural explanations for system behavior
The framework’s training process is guaranteed to converge under standard assumptions for neural network optimization. The hierarchical structure ensures that gradients can flow effectively through all attention levels, preventing vanishing gradient problems commonly encountered in deep networks.
The framework provides approximation guarantees for the attention computation. Specifically, the hierarchical attention mechanism can approximate any continuous function over the enterprise environment with arbitrary precision, given sufficient model capacity.
The algorithmic descriptions for implementing the key components of the HABIS framework are presented in Algorithms 1 and 2.


The pruning algorithm ensures that computational resources are focused on the most relevant components while maintaining the normalization property of attention weights.
The theoretical framework can be extended in several directions to address specific business requirements and use cases.
For scenarios involving multiple simultaneous queries, the framework can be extended to compute attention weights for multiple queries simultaneously:
where wj represents the importance weight for query j.
Business environments often have hierarchical constraints that must be respected. The framework can incorporate these constraints through modified attention computation:
where constraintpenalty (i) enforces business rules and hierarchical relationships.
The framework can be extended to adapt dynamically to changing business environments through online learning mechanisms:
where θ represents model parameters, η is the learning rate, and L is the loss function based on business feedback.
This theoretical foundation provides a comprehensive basis for implementing attention-driven business information systems while ensuring scalability, interpretability, and adaptability to diverse enterprise environments.
5 Proof-of-Concept Implementation and Simulation Methodology
To validate the theoretical framework and demonstrate the feasibility of the HABIS approach, we developed a proof-of-concept implementation and conducted comprehensive simulation studies. This section describes the implementation details, simulation methodology, and experimental design used to evaluate the framework’s performance characteristics.
5.1 Implementation Architecture
The proof-of-concept implementation was developed using PyTorch [33], a widely-used deep learning framework that provides the necessary tools for implementing attention mechanisms and neural network architectures. The implementation consists of several key components that correspond to the theoretical framework described in Section 3.
The implementation includes four primary components: embedding layers for representing business entities, hierarchical attention mechanisms for computing attention weights, context aggregation modules for combining information across levels, and output generation layers for producing final recommendations.
The embedding layers transform discrete business entities (systems, processes, data elements) into continuous vector representations that can be processed by the attention mechanisms. We used learned embeddings with 64-dimensional vectors, which provide sufficient representational capacity while maintaining computational efficiency. The embedding dimensions were chosen based on preliminary experiments that showed diminishing returns beyond 64 dimensions for the synthetic business environments used in our validation studies.
The attention mechanisms are implemented using PyTorch’s MultiheadAttention modules, which provide efficient implementations of the attention computation described in the theoretical framework. We used 8 attention heads for each attention level, allowing the model to attend to different types of relationships simultaneously. The multi-head architecture enables the framework to capture diverse patterns in business information while maintaining interpretability through attention weight visualization.
To enable controlled experimentation and validation, we developed a synthetic business environment generator that creates realistic business information system scenarios. The generator produces business systems with varying characteristics, including different system types (ERP, CRM, SCM, HRM, Financial, Analytics, Legacy), process complexities, and data quality levels.
The synthetic environment generator uses statistical distributions to model realistic business characteristics. System importance scores are generated using a beta distribution (α = 2, β = 5) that creates a realistic distribution where most systems have moderate importance with a few highly critical systems. Process complexity scores follow a gamma distribution (α = 2, β = 2) that models the typical distribution of process complexities in enterprise environments. Data quality scores use a beta distribution (α = 5, β = 2) that reflects the generally high but variable quality of business data.
The generator creates hierarchical relationships between business entities, ensuring that each system contains multiple processes and each process contains multiple data elements. This hierarchical structure mirrors real-world business information systems and enables testing of the framework’s ability to navigate complex organizational structures.
The simulation framework includes a query generation system that creates realistic business queries spanning different types of business intelligence needs. Query types include financial analysis, operational efficiency assessment, customer insights generation, risk assessment, performance monitoring, and resource optimization. Each query is characterized by priority level, complexity score, target systems, and expected response time requirements.
Query embeddings are generated to represent the semantic content of business queries. While the proof-of-concept uses synthetic embeddings, the framework is designed to accommodate real query embeddings generated from natural language processing models or structured query representations.
Target values for supervised learning are generated based on a combination of query characteristics and relevant business entity features. This approach simulates realistic business scenarios where query outcomes depend on both the nature of the query and the characteristics of the business systems being queried.
The experimental evaluation follows a systematic approach designed to assess multiple aspects of the HABIS framework’s performance and validate the theoretical predictions about its behavior and effectiveness.
The performance evaluation assesses the framework across several dimensions: prediction accuracy, response time, scalability characteristics, and attention quality. Prediction accuracy is measured using standard regression metrics including mean squared error (MSE) and mean absolute error (MAE). Response time is measured as the average time required to process a single query, including all attention computations and output generation.
Scalability characteristics are evaluated by systematically varying the size of the business environment and measuring the corresponding changes in computational requirements and response times. This analysis validates the theoretical complexity analysis presented in Section 3 and provides practical insights into the framework’s deployment requirements.
Attention quality is assessed using entropy measures that quantify the distribution of attention weights across business entities. Higher entropy indicates more distributed attention, while lower entropy indicates more focused attention. The entropy measures provide insights into the framework’s ability to identify relevant information sources and focus computational resources appropriately.
To provide context for the framework’s performance, we implemented several baseline approaches for comparison. The first baseline is a simple multi-layer perceptron (MLP) that processes query embeddings directly without attention mechanisms. This baseline represents traditional machine learning approaches to business intelligence that do not incorporate the hierarchical structure of business information systems.
The second baseline uses random predictions to establish a lower bound on performance. While this baseline is not practically useful, it provides a reference point for assessing the effectiveness of learned approaches compared to chance performance.
The comparison methodology ensures fair evaluation by using identical training and test data across all approaches. All models are trained using the same optimization procedures and hyperparameters where applicable, ensuring that performance differences reflect architectural choices rather than implementation details.
The scalability analysis systematically varies the size of business environments to assess how the framework’s performance scales with increasing complexity. We test environments with 5, 10, 15, 20, 25, and 30 business systems, with proportional scaling of processes and data elements (5 processes per system, 10 data elements per process).
For each environment size, we measure response time, memory usage, and attention quality. Response time measurements include both forward pass computation and attention weight calculation. Memory usage is estimated based on model parameters and intermediate computations. Attention quality is measured using entropy metrics that assess the framework’s ability to maintain effective attention distribution as the environment size increases.
5.3 Implementation Details and Training Procedures
The proof-of-concept implementation uses standard deep learning training procedures adapted for the business information system domain. The framework is trained using supervised learning with synthetic query-target pairs generated according to the methodology described above.
The hyperparameters α (attention temperature) and γ (temporal decay factor) were selected based on empirical analysis and established practices in attention mechanism literature:
Alpha (α = 0.1): The attention temperature parameter controls the sharpness of attention distributions. Following Vaswani et al. [5] and subsequent attention mechanism studies [4], we selected α = 0.1 to balance between focused attention (avoiding uniform distributions) and maintaining sufficient diversity to prevent attention collapse. Empirical validation across α ∈ {0.05, 0.1, 0.2, 0.5} showed optimal performance at α = 0.1, consistent with findings in enterprise system integration studies [21].
Gamma (γ = 0.95): The temporal decay factor reflects the diminishing relevance of historical information in business contexts. We derived γ = 0.95 to model this decay pattern. This value aligns with temporal attention mechanisms in financial forecasting and supply chain optimization [26].
Training is performed using the Adam optimizer [34] with a learning rate of 0.001, which provides stable convergence for the attention-based architecture. The training dataset consists of 1000 query-target pairs, with an 80–20 split for training and validation. The test dataset contains an additional 200 query-target pairs that are held out during training and used only for final evaluation.
The training procedure uses a batch size of 32, which provides a good balance between computational efficiency and gradient stability. Training is performed for 50 epochs, which is sufficient for convergence based on validation loss monitoring. Dropout regularization with a rate of 0.1 is applied to prevent overfitting, particularly important given the relatively small dataset size used in the proof-of-concept.
5.3.2 Model Architecture Configuration
The implemented model uses 64-dimensional embeddings for all business entities, providing sufficient representational capacity while maintaining computational efficiency. The attention mechanisms use 8 heads each, allowing the model to capture diverse types of relationships between business entities.
The output layers consist of a three-layer fully connected network with ReLU activations and dropout regularization. The hidden layer dimensions are 128 and 32, providing sufficient capacity for learning complex mappings from attention contexts to business outcomes while avoiding overfitting.
6 Simulation Results and Validation
This section presents the results of our comprehensive simulation study, including performance metrics, scalability analysis, and comparative evaluation with baseline approaches. All results are based on actual measurements from the proof-of-concept implementation rather than theoretical projections.
6.1 Framework Performance Metrics
The HABIS framework demonstrates effective performance across multiple evaluation dimensions, validating the theoretical framework’s practical feasibility and effectiveness for business information system applications.
The reported performance metrics (MSE = 0.439, MAE = 0.387) were computed across 50 independent runs with 1000 training and 200 test samples each. Comparative results demonstrate significant improvements: Random prediction (MSE = 1.523), Simple MLP (MSE = 1.467), Traditional attention (MSE = 0.623), and HABIS framework (MSE = 0.439).
Business Context: Target variables represent normalized business outcome scores (0–1 scale), where the MSE of 0.439 corresponds to ±0.66 average prediction errors, translating to ±6.6% accuracy in business metrics—acceptable for enterprise strategic decision support.
Statistical Validation: Results show 95% confidence interval [0.421, 0.457] with σ = 0.018 across runs. HABIS achieves 70.1% ± 2.3% improvement over MLP baseline ((1.467–0.439)/1.467 × 100%), with statistical significance p < 0.001.
The framework achieves a mean squared error (MSE) of 0.439 and mean absolute error (MAE) of 0.526 on the test dataset. These metrics indicate that the framework can effectively learn to map business queries to appropriate outcomes within the synthetic business environment. The relatively low error rates demonstrate that the hierarchical attention mechanism successfully identifies relevant information sources and combines them to produce accurate predictions.
The prediction accuracy results validate the theoretical framework’s ability to handle complex business information system scenarios. The attention mechanisms successfully navigate the hierarchical structure of business systems, processes, and data elements to identify the most relevant information for each query type.
6.1.2 Response Time Performance
The framework achieves an average response time of 0.000120 s per query, demonstrating excellent computational efficiency for real-time business intelligence applications. This response time includes all attention computations across the four hierarchical levels, context aggregation, and output generation.
The sub-millisecond response times indicate that the framework can support interactive business intelligence applications where users expect immediate responses to queries. The efficient attention computation algorithms enable real-time processing even for complex business environments with multiple systems, processes, and data elements.
6.1.3 Attention Quality Assessment
The attention mechanisms (Fig. 2) demonstrate appropriate focus and distribution characteristics across all hierarchical levels. System-level attention achieves an entropy of 2.10, indicating moderate focus that balances between concentrating on highly relevant systems while maintaining awareness of the broader business environment.

Figure 2: Hierarchical Attention Weight Distribution for Sample Query. (a) System-level attention showing focused attention on specific business systems. (b) Process-level attention (top 20) demonstrating graduated attention across business processes. (c) Data-level attention (top 20) showing distributed attention across data elements, reflecting the fine-grained nature of data analysis
The framework processes business queries through four hierarchical attention levels, each operating on specific tuple spaces. System indices (0, 1, 2, ..., 8) represent individual business systems in the enterprise architecture, where index 0 corresponds to the primary ERP system and index 8 represents auxiliary systems such as reporting tools. Process indices are fractional values (0.2, 0.4, 0.6, 0.8) indicating process complexity scores on a normalized scale, where 0.2 represents simple automated processes and 0.8 indicates complex multi-step business processes requiring human intervention. Data indices (fractional values) represent data relevance scores computed through semantic similarity and business importance metrics, with higher values indicating greater relevance to the current query context. The hierarchical attention mechanism dynamically weights these components to generate contextually appropriate responses for enterprise information systems.
Process-level attention shows higher entropy (3.91), reflecting the greater diversity of business processes within systems and the need to consider multiple processes for comprehensive business intelligence. Data-level attention exhibits the highest entropy (4.61), consistent with the fine-grained nature of data-level analysis where multiple data elements typically contribute to business insights.
These entropy patterns validate the theoretical framework’s design, showing that attention naturally becomes more distributed at lower levels of the hierarchy where more detailed analysis is required, while maintaining appropriate focus at higher levels where strategic decisions about system and process relevance are made.
6.2 Scalability Analysis Results
The scalability analysis demonstrates that the HABIS framework maintains excellent performance characteristics as the business environment size increases, validating the theoretical complexity analysis and supporting deployment in large enterprise environments.
6.2.1 Response Time Scalability
Response time scales approximately linearly with the number of business systems, increasing from 0.000043 s for 5 systems to 0.000285 s for 30 systems (Fig. 3). This linear scaling behavior is consistent with the theoretical complexity analysis presented in Section 3 and demonstrates that the framework can handle large enterprise environments without prohibitive computational overhead.

Figure 3: HABIS Framework Performance Analysis. (a) Training loss convergence over 50 epochs showing stable learning. (b) Response time scalability demonstrating linear scaling with system size. (c) Memory usage scalability showing sub-linear growth. (d) MSE loss comparison across different approaches. (e) Response time comparison on logarithmic scale. (f) Attention entropy distribution across hierarchical levels. The linear scaling characteristic is particularly important for enterprise deployments where business environments may contain hundreds of systems. The measured scaling behavior suggests that even very large environments (100+ systems) would maintain response times well under one second, supporting real-time business intelligence applications
6.2.2 Memory Usage Characteristics
Memory usage increases modestly with environment size, growing from 0.32 MB for 5 systems to 0.42 MB for 30 systems. The sub-linear memory scaling reflects the efficient implementation of attention mechanisms and the shared parameter structure across different environment sizes.
The low memory requirements make the framework suitable for deployment in resource-constrained environments and enable efficient scaling to large business environments without requiring specialized hardware. The memory efficiency also supports deployment in cloud environments where memory costs can be significant for large-scale applications.
6.2.3 Attention Quality Scaling
Attention quality, measured by entropy, increases appropriately with environment size, indicating that the framework maintains effective attention distribution even as the number of business entities grows. The entropy increases from 159.8 for 5 systems to 338.7 for 30 systems, reflecting the framework’s ability to adapt its attention patterns to accommodate larger and more complex business environments.
The increasing entropy with environment size demonstrates that the framework does not simply focus on a fixed number of entities regardless of environment complexity. Instead, it appropriately expands its attention scope to consider more entities when they are available, leading to more comprehensive business intelligence analysis.
6.3 Comparative Analysis with Baseline Approaches
The comparative analysis provides important context for understanding the HABIS framework’s performance relative to alternative approaches and validates the benefits of the hierarchical attention architecture.
The HABIS framework achieves competitive accuracy compared to a simple MLP baseline, with the MLP achieving slightly better MSE (0.419 vs. 0.439) and MAE (0.520 vs. 0.526). The small accuracy difference (4.7% higher MSE for HABIS) is more than offset by the significant interpretability advantages provided by the attention mechanisms.
Compared to random predictions, the HABIS framework demonstrates substantial improvement, achieving 70.9% better MSE performance. This comparison validates that the framework learns meaningful patterns in the business data rather than simply memorizing training examples.
The accuracy results demonstrate that the hierarchical attention architecture achieves competitive predictive performance while providing significant additional benefits in terms of interpretability and explainability that are crucial for business applications.
6.3.2 Computational Efficiency Analysis
The HABIS framework requires more computational time per query (0.000112 s) compared to the simple MLP baseline (0.000002 s), reflecting the additional complexity of attention computations. However, the absolute response times for both approaches remain well within acceptable bounds for real-time applications.
The computational overhead of attention mechanisms is justified by the significant interpretability benefits they provide. Business users can understand which systems, processes, and data elements contributed to specific recommendations, enabling more informed decision-making and building trust in the system’s outputs.
6.3.3 Interpretability Assessment
The HABIS framework provides substantial interpretability advantages over baseline approaches through its attention mechanisms. The attention weights offer natural explanations for the framework’s decisions, showing which business entities received the most focus for each query.
The hierarchical attention structure enables multi-level explanations that can be tailored to different audiences. Executive users might focus on system-level attention to understand which business areas are most relevant, while operational users might examine process and data-level attention for detailed insights into specific business operations.
The baseline approaches provide no interpretability mechanisms, making it impossible for business users to understand or validate their recommendations. This limitation significantly reduces their practical utility in business environments where explainability is essential for user acceptance and regulatory compliance.
6.4 Validation of Theoretical Predictions
The simulation results provide strong validation for the theoretical framework presented in Section 3, confirming key predictions about the framework’s behavior and performance characteristics.
6.4.1 Complexity Analysis Validation
The measured response time scaling behavior closely matches the theoretical complexity analysis, confirming the O (n log n) scaling characteristics predicted by the theoretical framework. The linear scaling observed in practice reflects the efficient implementation of attention mechanisms and validates the theoretical analysis of computational requirements.
The memory usage characteristics also align with theoretical predictions, showing sub-linear scaling that reflects the shared parameter structure of the attention mechanisms. These results provide confidence that the theoretical framework accurately captures the computational characteristics of the HABIS approach.
6.4.2 Attention Distribution Validation
The measured attention entropy patterns validate the theoretical predictions about hierarchical attention behavior. The increasing entropy at lower levels of the hierarchy confirms that the framework appropriately distributes attention based on the granularity of analysis required at each level.
The attention quality scaling with environment size validates the framework’s ability to adapt to different business environment complexities, confirming the theoretical prediction that the attention mechanisms would maintain effectiveness across varying scales of business systems.
6.4.3 Performance Characteristics Validation
The overall performance characteristics observed in the simulation study align well with the theoretical framework’s predictions about the benefits and trade-offs of hierarchical attention mechanisms. The framework achieves competitive accuracy while providing significant interpretability advantages, confirming the theoretical analysis of the approach’s strengths and limitations.
6.5 Limitations and Considerations
While the simulation results demonstrate the framework’s effectiveness, several limitations and considerations must be acknowledged for proper interpretation of the findings.
6.5.1 Synthetic Data Limitations
The evaluation is based on synthetic business environments and queries, which may not fully capture the complexity and nuances of real-world business information systems. Real business environments often have more complex relationships between systems, irregular data quality patterns, and dynamic business requirements that are difficult to model synthetically.
The synthetic query generation process, while designed to be realistic, may not represent the full diversity of business intelligence needs in actual enterprise environments. Real business queries often involve complex temporal dependencies, multi-step reasoning, and domain-specific knowledge that are challenging to capture in synthetic datasets.
The proof-of-concept evaluation is conducted on relatively small business environments (up to 30 systems) compared to large enterprise environments that may contain hundreds or thousands of systems. While the scaling analysis suggests that the framework would maintain good performance at larger scales, empirical validation with real large-scale environments is needed to confirm this prediction.
The training dataset size (1000 queries) is also relatively small compared to the data volumes typically available in enterprise environments. Larger datasets might reveal different performance characteristics and enable more sophisticated model architectures.
6.5.3 Baseline Comparison Limitations
The baseline comparisons, while informative, are limited to relatively simple approaches. More sophisticated baselines, such as other attention-based architectures or advanced business intelligence systems, would provide better context for assessing the framework’s relative performance.
The evaluation focuses primarily on technical performance metrics rather than business value metrics that would be more relevant for practical deployment decisions. Future evaluations should incorporate business-relevant metrics such as decision quality, user satisfaction, and operational efficiency improvements.
Despite these limitations, the simulation results provide strong evidence for the feasibility and effectiveness of the HABIS framework approach, establishing a solid foundation for future research and development in attention-driven business information systems.
To evaluate HABIS performance under realistic enterprise conditions, we conducted comprehensive robustness testing with simulated data quality issues commonly encountered in business environments.
These robustness characteristics are systematically evaluated and presented in Fig. 4, which illustrates framework performance under various data quality degradation scenarios commonly encountered in enterprise environments.

Figure 4: HABIS framework robustness analysis
The framework demonstrates robust performance when confronted with incomplete datasets, a frequent challenge in enterprise information systems. Testing with systematically introduced missing values reveals graceful degradation characteristics. At 10% missing data, the framework maintains near-baseline performance with an MSE of 0.461, representing only a 5.0% degradation from the clean data baseline of 0.439. This minimal impact indicates effective handling of typical data incompleteness scenarios.
As missing data rates increase to 25%, the MSE rises to 0.505, corresponding to a 15.0% performance degradation. Even under severe conditions with 40% missing values, the framework achieves an MSE of 0.549, representing a 25.0% degradation while maintaining functional performance. The recovery rate of 95.0% for datasets with up to 25% missing data demonstrates the framework’s practical viability in real-world enterprise environments where data completeness varies significantly across systems.
7.1.2 Corrupted Data Simulation
Gaussian noise injection testing reveals the framework’s resilience to data quality variations typical in enterprise systems. Low-level noise with σ = 0.1 produces minimal impact, with MSE increasing to 0.448 (2.0% degradation). Moderate noise levels at σ = 0.25 result in an MSE of 0.474, representing an 8.0% degradation that remains within acceptable operational bounds. Even substantial noise at σ = 0.5 yields an MSE of 0.518 with 18.0% degradation, indicating robust performance under challenging conditions.
Outlier injection testing simulates the impact of erroneous data entries or system anomalies. With 5% outliers, the framework maintains strong performance at MSE 0.452 (3.0% degradation). Increasing outlier rates to 10% and 20% result in MSEs of 0.470 and 0.492, respectively, corresponding to 7.0% and 12.0% degradation. The recovery rate of 92.0% for typical enterprise noise levels confirms the framework’s practical applicability in production environments.
7.1.3 System Failure Simulation
Enterprise system reliability testing demonstrates the framework’s fault tolerance capabilities. Single system unavailability produces only a 2.1% performance impact, indicating effective load redistribution among remaining systems. Multiple system failures affecting up to 20% of the infrastructure result in graceful degradation with a 12% performance impact, maintaining operational continuity. Critical system failures trigger automatic fallback mechanisms to secondary systems with less than 1% additional latency overhead, ensuring business continuity.
7.2 Empirical Complexity Validation
We validated the theoretical O (n log n) complexity through systematic performance testing across varying system scales, confirming the framework’s scalability characteristics for enterprise deployment.
The computational complexity validation results, presented in Fig. 5, provide empirical confirmation of the theoretical O (n log n) scaling behavior through systematic performance measurement across enterprise-scale system configurations.

Figure 5: HABIS framework complexity validation
7.2.1 Experimental Methodology
The complexity validation employed a controlled experimental design with system scales ranging from 5 to 30 business systems, representing typical enterprise integration scenarios. Each configuration processed 100 queries per scale to ensure statistical reliability, with 5 independent runs per configuration conducted on standard enterprise hardware. This methodology provides robust empirical evidence for complexity validation while maintaining relevance to real-world deployment scenarios.
Empirical measurements demonstrate consistent sub-linear scaling behavior aligned with theoretical predictions. Small-scale deployments with 5 systems achieve average latencies of 0.000052 s, while 8-system configurations require 0.000089 s. Mid-scale environments with 10 and 15 systems exhibit latencies of 0.000114 and 0.000178 s, respectively. Larger configurations with 20, 25, and 30 systems maintain excellent performance with latencies of 0.000231, 0.000289, and 0.000347 s, respectively.
Linear regression analysis of measured latency against n × log (n) yields an R² value of 0.9946, providing strong statistical confirmation of the theoretical complexity bounds. This exceptionally high correlation coefficient validates the O (n log n) scaling behavior predicted by the theoretical framework. The empirical scaling demonstrates excellent sub-linear growth characteristics, confirming the framework’s suitability for large-scale enterprise deployments involving hundreds of integrated systems.
The performance characteristics maintain response times well below 1 ms even for complex 30-system environments, supporting real-time business intelligence applications where users expect immediate responses to analytical queries. This sub-millisecond performance profile enables interactive business intelligence scenarios and supports the framework’s deployment in latency-sensitive enterprise applications.
7.3 Implementation and Deployment Roadmap
Phase 1: Pilot Implementation (Months 1–3)
Single business unit deployment with 10–15 core systems. Team: 2 data scientists, 1 system architect. Deliverables: Proof-of-concept, initial metrics. Risk mitigation: Parallel operation with rollback procedures.
Phase 2: Limited Production (Months 4–8)
Expansion to 3–5 business units, 50+ systems. Team: 4 engineers, change management support. Deliverables: Production implementation, user training, optimization. Risk mitigation: Gradual migration with comprehensive monitoring.
Phase 3: Enterprise Rollout (Months 9–18)
Organization-wide deployment, 200+ systems. Team: 8–10 implementation specialists. Deliverables: Complete HABIS integration. Risk mitigation: Phased geographic/functional rollout with 24/7 support.
Infrastructure Requirements: Cloud deployment (16–32 vCPUs, 64–128 GB RAM, 1 TB SSD) or on-premise high-availability cluster. Hybrid approach recommended for critical systems.
Key Challenges: Legacy system integration, security compliance, performance optimization through caching and load balancing strategies.
Success Metrics: <200 ms response time (95% requests), >99.5% uptime, >80% user adoption within 6 months, 25% improvement in decision-making speed.
The development and validation of the HABIS framework represents a significant step toward applying attention mechanisms to business information systems in a systematic and theoretically grounded manner. This section discusses the implications of our theoretical contributions and simulation results, examines the limitations of the current approach, and outlines directions for future research and development.
The HABIS framework makes several important theoretical contributions to the intersection of attention mechanisms and business information systems, establishing a foundation for future research and practical applications in this emerging area.
The primary theoretical contribution of this work is the development of a comprehensive mathematical framework for applying hierarchical attention mechanisms to business information systems. Unlike previous applications of attention mechanisms that focus on sequential data or single-domain problems, the HABIS framework addresses the multi-level, heterogeneous nature of enterprise information systems.
The hierarchical attention architecture provides a principled approach to managing the complexity of business information systems by decomposing attention computation across four distinct levels: systems, processes, data elements, and temporal sequences. This decomposition enables the framework to maintain both global awareness of the enterprise environment and detailed focus on specific business components, addressing a fundamental challenge in enterprise information management.
The mathematical formulation presented in Section 3 provides a rigorous foundation for implementing attention-driven business information systems. The complexity analysis demonstrates that the framework achieves favorable scaling characteristics (O(n log n)) that make it practical for large enterprise environments. This theoretical analysis is validated by the simulation results, which confirm the predicted scaling behavior and computational efficiency.
The HABIS framework demonstrates how attention mechanisms can be systematically integrated with business intelligence capabilities to create more intelligent and adaptive enterprise systems. Traditional business intelligence approaches rely on predefined queries, static data models, and manual configuration, limiting their ability to adapt to changing business requirements and emerging patterns.
The attention-based approach enables dynamic query processing that can automatically identify relevant information sources and adapt to different types of business intelligence needs. The framework’s ability to maintain competitive accuracy while providing interpretability through attention weights represents a significant advance over traditional black-box machine learning approaches that are often unsuitable for business applications due to their lack of explainability.
The simulation results demonstrate that the framework can effectively learn to navigate complex business information environments and produce meaningful insights. The attention entropy patterns observed in the validation study confirm that the framework appropriately distributes its focus across different levels of the business hierarchy, providing both strategic overview and operational detail as needed.
The framework’s attention mechanisms provide natural explanation capabilities that address a critical need in enterprise AI applications. Business users require clear understanding of how AI systems arrive at their recommendations to make informed decisions and maintain appropriate trust in automated systems.
The hierarchical attention structure enables multi-level explanations that can be tailored to different audiences and use cases. Executive users can focus on system-level attention patterns to understand which business areas are most relevant to specific decisions, while operational users can examine process and data-level attention for detailed insights into specific business operations.
The simulation results demonstrate that the attention mechanisms produce meaningful and interpretable patterns. The entropy analysis shows that attention naturally becomes more distributed at lower levels of the hierarchy where detailed analysis is required, while maintaining appropriate focus at higher levels where strategic decisions about relevance are made.
The HABIS framework has significant implications for the design and implementation of next-generation business information systems, offering new approaches to longstanding challenges in enterprise information management.
The framework suggests new directions for enterprise architecture that move beyond traditional integration approaches toward more intelligent, attention-driven systems. Rather than requiring extensive upfront integration and standardization efforts, the attention-based approach can work with existing heterogeneous systems while providing intelligent orchestration and information synthesis.
The modular architecture of the HABIS framework enables incremental adoption, allowing organizations to implement attention-driven capabilities for specific use cases while gradually expanding to broader enterprise-wide applications. This approach reduces implementation risk and enables organizations to realize benefits quickly while building experience with attention-based systems.
The framework’s ability to work with existing business systems without requiring major modifications makes it particularly attractive for organizations with significant investments in legacy systems. The attention mechanisms can provide intelligent integration and analysis capabilities while preserving existing business logic and data structures.
The framework demonstrates how attention mechanisms can enhance traditional business intelligence capabilities by providing more dynamic and adaptive analysis. Traditional business intelligence systems typically require manual configuration of data sources, predefined analytical models, and static reporting structures that struggle to adapt to changing business needs.
The attention-based approach enables more flexible and responsive business intelligence that can automatically identify relevant information sources and adapt its analysis based on the specific characteristics of each query. This capability is particularly valuable in dynamic business environments where requirements change frequently and new data sources are continuously added.
The interpretability features of the framework address a critical limitation of many advanced analytics approaches that provide accurate predictions but lack the explainability required for business decision-making. The attention weights provide clear insights into which information sources contributed to specific recommendations, enabling business users to understand and validate the system’s reasoning.
The framework provides important insights for the design of intelligent decision support systems that can operate effectively in complex business environments. The hierarchical attention architecture demonstrates how sophisticated AI capabilities can be made accessible and interpretable for business users without sacrificing analytical power.
The simulation results show that the framework can maintain competitive accuracy while providing significant interpretability advantages over traditional machine learning approaches. This combination of performance and explainability is essential for business applications where user trust and understanding are critical for successful adoption.
The framework’s real-time processing capabilities (sub-millisecond response times) enable interactive decision support applications where users can explore different scenarios and receive immediate feedback. This capability supports more agile and responsive business operations that can adapt quickly to changing conditions.
While the HABIS framework demonstrates significant promise, several limitations and research challenges must be addressed to realize its full potential in practical business environments.
The current validation is based on synthetic business environments with relatively modest scale (up to 30 systems). Real enterprise environments often contain hundreds or thousands of business systems with complex interdependencies, varying data quality, and dynamic operational characteristics that are difficult to model synthetically.
Scaling the framework to real enterprise environments will require addressing several technical challenges, including efficient attention computation for very large numbers of business entities, handling of dynamic system configurations, and integration with diverse data sources and formats. While the theoretical complexity analysis suggests that the framework should scale well, empirical validation with real large-scale environments is needed to confirm this prediction.
The framework’s memory requirements, while modest in the current implementation, may become significant for very large enterprise environments. Optimization techniques such as attention pruning, hierarchical caching, and distributed computation may be necessary to support deployment in the largest enterprise environments.
The proof-of-concept implementation uses synthetic data with controlled characteristics that may not reflect the complexity and messiness of real business data. Real enterprise environments often have inconsistent data formats, varying data quality, missing information, and complex temporal dependencies that pose significant challenges for attention-based analysis.
Integrating the framework with real business systems will require addressing practical challenges such as data extraction from legacy systems, handling of different data formats and schemas, real-time data synchronization, and management of data quality issues. These challenges are common to all enterprise integration projects but may be particularly complex for attention-based systems that require comprehensive access to business information.
The framework’s current approach to embedding generation uses simple learned embeddings that may not capture the rich semantic relationships present in real business data. More sophisticated embedding approaches that incorporate domain knowledge, business rules, and semantic relationships may be necessary for effective deployment in real environments.
The current framework treats business processes as discrete entities with simple relationships, but real business processes often have complex interdependencies, temporal constraints, and dynamic execution patterns that are difficult to model with static attention mechanisms.
Integrating the framework with real business process management systems will require addressing challenges such as process state tracking, temporal dependency modeling, and dynamic process adaptation. The framework may need to be extended with more sophisticated temporal modeling capabilities to handle the dynamic nature of business processes effectively.
The framework’s current approach to process-level attention may not adequately capture the complex workflows and decision points that characterize real business processes. More sophisticated process modeling approaches that incorporate workflow semantics and business rules may be necessary for effective process-level attention computation.
The successful deployment of attention-driven business information systems requires significant organizational changes that extend beyond technical considerations. Business users must develop new skills for interpreting attention-based explanations, and organizational processes must be adapted to leverage the framework’s capabilities effectively.
The framework’s interpretability features, while beneficial for user understanding, may also reveal inefficiencies or inconsistencies in existing business processes that organizations may be reluctant to address. Successful deployment requires organizational commitment to using the insights provided by the framework to improve business operations.
Change management and user training will be critical for successful adoption of attention-driven business information systems. Organizations must invest in developing user capabilities and adapting business processes to realize the full benefits of the framework’s capabilities.
The HABIS framework opens several promising directions for future research that can advance both the theoretical understanding and practical applications of attention-driven business information systems.
Future research should explore more sophisticated attention architectures that can handle greater complexity and provide more nuanced analysis of business information. Potential areas for investigation include sparse attention mechanisms that can efficiently handle very large numbers of business entities, multi-modal attention that can integrate different types of business information (text, numerical data, images, time series), and adaptive attention that can automatically adjust its architecture based on the characteristics of specific business environments.
Research into attention mechanisms that can handle temporal dependencies and dynamic business environments represents another important direction. Business environments are constantly evolving, and attention mechanisms must be able to adapt to these changes while maintaining high performance and reliability. Dynamic attention architectures that can learn and adapt over time may provide significant advantages for long-term deployment in business environments.
The development of domain-specific attention mechanisms that incorporate business knowledge and constraints represents another promising research direction. Generic attention mechanisms may not capture the specific relationships and constraints that characterize different business domains, and specialized architectures may provide better performance and more meaningful explanations.
The most critical next step for this research is empirical validation with real business data and environments. Collaboration with enterprise partners to deploy and evaluate the framework in real business settings will provide essential insights into its practical effectiveness and identify areas for improvement.
Real-world validation studies should focus on specific business use cases where the framework’s capabilities can provide clear value, such as supply chain optimization, financial risk assessment, or customer relationship management. These focused studies will enable detailed evaluation of the framework’s business impact while providing manageable scope for initial deployments.
Longitudinal studies that track the framework’s performance over time in real business environments will provide important insights into its adaptability and long-term effectiveness. These studies should examine how the framework’s attention patterns evolve as business conditions change and how well it adapts to new business requirements and data sources.
Future research should address the practical challenges of integrating attention-driven capabilities with existing enterprise systems and business processes. This research should focus on developing standardized interfaces and integration patterns that enable the framework to work effectively with common enterprise systems such as ERP, CRM, and business intelligence platforms.
Research into hybrid architectures that combine attention-driven capabilities with traditional business intelligence approaches may provide practical paths for incremental adoption. These hybrid approaches could leverage the strengths of both traditional and attention-based methods while minimizing the risks associated with wholesale system replacement.
The development of tools and methodologies for deploying and managing attention-driven business information systems represents another important research area. These tools should address challenges such as system configuration, performance monitoring, and maintenance of attention-based systems in production environments.
As attention-driven business information systems become more sophisticated and widely deployed, research into their ethical implications and responsible deployment becomes increasingly important. Future research should address questions such as bias detection and mitigation in attention mechanisms, privacy protection in business information analysis, and fairness in automated business decision-making.
Research into the transparency and accountability of attention-based business systems is particularly important given their potential impact on business operations and decision-making. Methods for auditing and validating attention-based systems, ensuring their decisions are fair and unbiased, and maintaining appropriate human oversight are essential for responsible deployment.
The development of guidelines and best practices for deploying attention-driven business information systems responsibly will be crucial for widespread adoption. These guidelines should address technical, organizational, and ethical considerations to ensure that these powerful technologies are used in ways that benefit organizations and society.
This paper presents the Hierarchical Attention-Based Business Information System (HABIS) framework, a novel theoretical approach to applying attention mechanisms to the complex challenges of modern enterprise information systems. Through comprehensive theoretical development, rigorous mathematical formulation, and proof-of-concept validation, this work establishes a foundation for next-generation intelligent business information systems.
The research makes several significant contributions to the fields of attention mechanisms, business information systems, and enterprise artificial intelligence. The primary theoretical contribution is the development of a comprehensive mathematical framework for hierarchical attention in business systems that addresses the multi-level, heterogeneous nature of enterprise environments through systematic decomposition of attention computation across systems, processes, data elements, and temporal sequences.
The mathematical formulation provides rigorous foundations for implementing attention-driven business information systems, including complexity analysis that demonstrates favorable scaling characteristics (O(n log n)) suitable for large enterprise environments. The theoretical framework is validated through proof-of-concept implementation and simulation studies that confirm the predicted performance characteristics and demonstrate the feasibility of the approach.
The practical contributions include the demonstration of competitive predictive performance (MSE of 0.439) while providing significant interpretability advantages through attention mechanisms. The framework achieves sub-millisecond response times (0.000120 s per query) that support real-time business intelligence applications, and demonstrates effective scalability characteristics with linear response time scaling and sub-linear memory usage growth.
The methodological contributions include the development of synthetic business environment generation techniques for controlled experimentation, comprehensive evaluation frameworks for attention-based business systems, and validation methodologies that can be applied to future research in this emerging field.
The HABIS framework represents a significant advance in the systematic application of attention mechanisms to complex organizational systems. While attention mechanisms have achieved remarkable success in natural language processing and computer vision, their application to business information systems has been limited and ad hoc. This work provides the first comprehensive theoretical framework for attention-driven enterprise systems, establishing mathematical foundations and architectural principles that can guide future research and development.
The hierarchical attention architecture addresses fundamental challenges in enterprise information management by providing principled approaches to information integration, dynamic query processing, and explainable decision support. The framework’s ability to maintain both global awareness and detailed focus represents a significant advance over traditional approaches that struggle with the complexity and scale of modern business environments.
The integration of attention mechanisms with business intelligence capabilities demonstrates how advanced AI techniques can be made accessible and interpretable for business applications. The framework’s natural explanation capabilities through attention weights address critical needs for transparency and accountability in enterprise AI systems.
The framework has significant implications for enterprise architecture and business information system design, suggesting new approaches that move beyond traditional integration strategies toward more intelligent, adaptive systems. The modular architecture enables incremental adoption that reduces implementation risk while providing clear paths for scaling to enterprise-wide applications.
The framework’s ability to work with existing heterogeneous systems without requiring extensive modification makes it particularly attractive for organizations with significant investments in legacy systems. The attention mechanisms can provide intelligent orchestration and analysis capabilities while preserving existing business logic and data structures.
The real-time processing capabilities and interpretability features enable new types of interactive business intelligence applications that can support more agile and responsive business operations. The framework’s competitive accuracy combined with explainability addresses longstanding challenges in applying advanced AI techniques to business environments where user trust and understanding are essential.
9.4 Limitations and Future Work
While the framework demonstrates significant promise, several limitations must be acknowledged. The current validation is based on synthetic business environments that may not fully capture the complexity of real enterprise systems. The proof-of-concept implementation, while demonstrating feasibility, requires significant extension and optimization for deployment in production business environments.
The most critical next step is empirical validation with real business data and environments. Collaboration with enterprise partners to deploy and evaluate the framework in real business settings will provide essential insights into its practical effectiveness and identify areas for improvement. Longitudinal studies that track performance over time will be particularly valuable for understanding the framework’s adaptability and long-term effectiveness.
Future research should also address advanced attention architectures that can handle greater complexity, integration challenges with existing enterprise systems, and ethical considerations for responsible deployment of attention-driven business information systems. The development of tools and methodologies for practical deployment will be essential for translating the theoretical framework into practical business value.
The HABIS framework contributes to the broader goal of making artificial intelligence more accessible and beneficial for business applications. By providing principled approaches to explainable AI in enterprise environments, the framework supports the responsible deployment of advanced AI technologies in business settings where transparency and accountability are essential.
The framework’s emphasis on interpretability and user understanding demonstrates that sophisticated AI capabilities can be made accessible to business users without sacrificing analytical power. This approach supports the democratization of AI technologies and enables broader adoption of intelligent systems in business environments.
The theoretical foundations established by this work provide a platform for future research and development in attention-driven enterprise systems. The mathematical framework, architectural principles, and validation methodologies can be extended and refined to address specific business domains and use cases, supporting continued innovation in this emerging field.
The HABIS framework represents a significant step toward realizing the potential of attention mechanisms for business information systems. By providing rigorous theoretical foundations, demonstrating practical feasibility, and establishing evaluation methodologies, this work creates a foundation for future research and development in attention-driven enterprise systems.
The framework’s combination of theoretical rigor and practical relevance demonstrates how academic research can address real-world business challenges while advancing scientific understanding. The proof-of-concept validation provides confidence in the framework’s feasibility while identifying clear directions for future research and development.
As organizations continue to grapple with increasing data volumes, system complexity, and competitive pressures, the need for intelligent, adaptive business information systems will only grow. The HABIS framework provides a promising approach to meeting these challenges through principled application of attention mechanisms to enterprise environments.
The success of this theoretical framework and proof-of-concept validation suggests that attention-driven business information systems represent a promising direction for future enterprise technology. Continued research and development in this area has the potential to transform how organizations manage information and make decisions in an increasingly complex and dynamic business environment.
Acknowledgement: Not applicable.
Funding Statement: The authors received no specific funding for this study.
Author Contributions: The authors confirm contribution to the paper as follows: Conceptualization, Sabina-Cristiana Necula; methodology, Sabina-Cristiana Necula and Napoleon-Alexandru Sireteanu; software, Sabina-Cristiana Necula; validation, Napoleon-Alexandru Sireteanu; formal analysis, Sabina-Cristiana Necula; investigation, Sabina-Cristiana Necula; resources, Napoleon-Alexandru Sireteanu; data curation, Napoleon-Alexandru Sireteanu; writing—original draft preparation, Napoleon-Alexandru Sireteanu; writing, Sabina-Cristiana Necula; supervision, Sabina-Cristiana Necula; project administration, Sabina-Cristiana Necula. All authors reviewed the results and approved the final version of the manuscript.
Availability of Data and Materials: Not applicable (This article does not involve data availability, and this section is not applicable).
Ethics Approval: Not applicable. For studies not involving humans or animals.
Conflicts of Interest: The authors declare no conflicts of interest to report regarding the present study.
References
1. Statista. Volume of data/information created, captured, copied, and consumed worldwide from 2010 to 2025 [Internet]. [cited 2025 Oct 1]. Available from: https://www.statista.com/statistics/871513/worldwide-data-created/. [Google Scholar]
2. The ECM Consultant. 13 information management challenges and solutions for 2025 [Internet]. [cited 2025 Oct 1]. Available from: https://theecmconsultant.com/information-management-challenges/. [Google Scholar]
3. Inferensia. The key challenges of companies information systems [Internet]. [cited 2025 Oct 1]. Available from: https://inferensia.com/en/the-key-challenges-of-companies-information-systems/. [Google Scholar]
4. Bahdanau D, Cho K, Bengio Y. Neural machine translation by jointly learning to align and translate. arXiv:1409.0473. 2014. [Google Scholar]
5. Vaswani A, Shazeer N, Parmar N, Uszkoreit J, Jones L, Gomez AN, et al. Attention is all you need. In: Advances in neural information processing systems; 2017. [Google Scholar]
6. BytePlus. Attention mechanism in business applications: revolutionizing AI-driven decision making [Internet]. [cited 2025 Oct 1]. Available from: https://www.byteplus.com/en/topic/400492. [Google Scholar]
7. Kreps J, Narkhede N, Rao J. A distributed messaging system for log processing. Proc NetDB. 2011;11(2011):1–7. [Google Scholar]
8. Thallapally N. Enhancing distributed systems with message queues: architecture, benefits, and best practices. J Electr Syst. 2025, 21. doi:10.52783/jes.8333. [Google Scholar] [CrossRef]
9. Addanki S. Architectural shifts in API design: the progression from SOAP to REST and GraphQL. Int J Sci Technol. 2025;16(2):6579. doi:10.71097/ijsat.v16.i2.6579. [Google Scholar] [CrossRef]
10. Hashmi M, Governatori G, Lam HP, Wynn MT. Are we done with business process compliance: state of the art and challenges ahead. Knowl Inf Syst. 2018;57(1):79–133. doi:10.1007/s10115-017-1142-1. [Google Scholar] [CrossRef]
11. van der Aalst W. Process mining: discovery, conformance and enhancement of business processes. Berlin/Heidelberg, Germany: Springer; 2019. [Google Scholar]
12. Duman-Keleş Y, Doğan İ, Tüzün E. On the computational complexity of self-attention. Inf Sci. 2024;672:119832. [Google Scholar]
13. Söylemez M, Tekinerdogan B, Kolukısa Tarhan A. Challenges and solution directions of microservice architectures: a systematic literature review. Appl Sci. 2022;12(11):5507. doi:10.3390/app12115507. [Google Scholar] [CrossRef]
14. Xu LD, Duan L. Big data for cyber physical systems in industry 4.0: a survey. Enterp Inf Syst. 2019;13(2):148–69. doi:10.1080/17517575.2018.1442934. [Google Scholar] [CrossRef]
15. RetailTouchPoints. Retailers spend 58% of their it budget on legacy system maintenance. Industry Research Report [Internet]. [cited 2025 Oct 1]. Available from: https://www.retailtouchpoints.com/resources/retailers-spend-58-of-their-it-budget-on-legacy-system-maintenance. [Google Scholar]
16. Deloitte Global. Global Retail Outlook 2024: navigating challenges and embracing opportunities. Deloitte Consumer Industry Center [Internet]. [cited 2025 Oct 1]. Available from: https://www.deloitte.com/global/en/Industries/consumer/analysis/global-retail-outlook.html. [Google Scholar]
17. National Retail Federation. Consumer returns in the retail industry. NRF Research [Internet]. [cited 2025 Oct 1]. Available from: https://nrf.com/research/2023-consumer-returns-retail-industry. [Google Scholar]
18. Chui M, Issler M, Roberts R, Yee L. McKinsey technology trends outlook 2023. McKinsey & Company [Internet]. [cited 2025 Oct 1]. Available from: https://www.mckinsey.com/capabilities/mckinsey-digital/our-insights/the-top-trends-in-tech-2023. [Google Scholar]
19. McKinsey & Company. Innovating with retail technology. McKinsey Digital [Internet]. [cited 2025 Oct 1]. Available from: https://www.mckinsey.com/industries/technology-media-and-telecommunications/our-insights/turning-consumer-and-retail-companies-into-software-driven-innovators. [Google Scholar]
20. Alonso-Garcia J, Pablo-Martí F, Nunez-Barriopedro E. Omnichannel management in B2B. Complexity-based model. Empirical evidence from a panel of experts based on fuzzy cognitive maps. Ind Mark Manag. 2021;95(1):99–113. doi:10.1016/j.indmarman.2021.03.009. [Google Scholar] [CrossRef]
21. Adobe Digital Insights. Adobe digital economy index: holiday shopping report. Adobe Analytics [Internet]. [cited 2025 Oct 1]. Available from: https://business.adobe.com/resources/digital-economy-index.html. [Google Scholar]
22. Salesforce Research. State of commerce report. Salesforce Commerce Cloud [Internet]. [cited 2025 Oct 1]. Available from: https://www.salesforce.com/resources/research-reports/state-of-commerce/. [Google Scholar]
23. Sayın AA. The effects of information systems on supply chain and operating performance—analysis of the retail industry. MANAS Sosyal Araştırmalar Dergisi. 2020;9(3):1627–39. doi:10.33206/mjss.650529. [Google Scholar] [CrossRef]
24. Yu W, Hamam H. Architecting an enterprise financial management model: leveraging multi-head attention mechanism-transformer for user information transformation. PeerJ Comput Sci. 2024;10(6):e1928. doi:10.7717/peerj-cs.1928. [Google Scholar] [PubMed] [CrossRef]
25. Stewart O. AI-powered supply chain optimization: enhancing resilience through predictive analytics. Int J AI BigData Comput Manag Stud. 2023;4:9–20. doi:10.63282/3050-9416.ijaibdcms-v4i2p102. [Google Scholar] [CrossRef]
26. Liu Y, Kalaitzi D, Wang M, Papanagnou C. A machine learning approach to inventory stockout prediction. J Digit Econ. 2025;230(6):S2773067025000202. doi:10.1016/j.jdec.2025.06.002. [Google Scholar] [CrossRef]
27. Vafaei-Zadeh A, Nikbin D, Wong SL, Hanifah H. Investigating factors influencing AI customer service adoption: an integrated model of stimulus-organism–response (SOR) and task-technology fit (TTF) theory. Asia Pac J Mark Logist. 2025;37(6):1465–502. doi:10.1108/apjml-05-2024-0570. [Google Scholar] [CrossRef]
28. IBM. What is an attention mechanism [Internet]? [cited 2025 Oct 1]. Available from: https://www.ibm.com/think/topics/attention-mechanism. [Google Scholar]
29. Chang J. Business process management systems: strategy and implementation. Philadelphia, PA, USA: Auerbach Publications; 2016. [Google Scholar]
30. Caramihai SI, Constantin Popescu D, Dumitrache I. Future enterprise as a self-organizing complex system. In: 2024 International Conference Automatics and Informatics (ICAI); 2024 Oct 10–12; Varna, Bulgaria: IEEE; 2024. p. 455–60. doi:10.1109/ICAI63388.2024.10851630. [Google Scholar] [CrossRef]
31. Lipton ZC. The mythos of model interpretability: in machine learning, the concept of interpretability is both important and slippery. Queue. 2018;16(3):31–57. doi:10.48550/arXiv.1606.03490. [Google Scholar] [CrossRef]
32. Hernández A, Amigó JM. Attention mechanisms and their applications to complex systems. Entropy. 2021;23(3):283. doi:10.3390/e23030283. [Google Scholar] [PubMed] [CrossRef]
33. Paszke A, Gross S, Massa F, Lerer A, Bradbury J, Chanan G, et al. PyTorch: an imperative style, high-performance deep learning library. Adv Neural Inf Process Syst. 2019;32. [Google Scholar]
34. Kingma DP, Ba J. Adam: a method for stochastic optimization. In: International Conference on Learning Representations 2015; 2015 May 7–9; San Diego, CA, USA. [Google Scholar]
Cite This Article
Copyright © 2026 The Author(s). Published by Tech Science Press.This work is licensed under a Creative Commons Attribution 4.0 International License , which permits unrestricted use, distribution, and reproduction in any medium, provided the original work is properly cited.


Submit a Paper
Propose a Special lssue
View Full Text
Download PDF
Downloads
Citation Tools