Open Access
ARTICLE
An Efficient MPPT Tracking in Solar PV System with Smart Grid Enhancement Using CMCMAC Protocol
1 Saveetha School of Engineering, SIMATS, Chennai, 602105, India
2 Department of Electrical and Computer Engineering, Navajo Technical University, Crown Point, NM, USA
3 Department of Electrical Engineering, King Khalid University, Abha, Saudi Arabia
4 Department of EEE, V.S.B. Engineering College, Tamilnadu, India
5 Department of Electrical Engineering, Peri Institute of Technology, Tamilnadu, India
6 Department of CSE, Model Institute of Engineering and Technology, Jammu, India
* Corresponding Author: B. Jegajothi. Email:
Computer Systems Science and Engineering 2023, 47(2), 2417-2437. https://doi.org/10.32604/csse.2023.038074
Received 26 November 2022; Accepted 10 April 2023; Issue published 28 July 2023
Abstract
Renewable energy sources like solar, wind, and hydro are becoming increasingly popular due to the fewer negative impacts they have on the environment. Because, Since the production of renewable energy sources is still in the process of being created, photovoltaic (PV) systems are commonly utilized for installation situations that are acceptable, clean, and simple. This study presents an adaptive artificial intelligence approach that can be used for maximum power point tracking (MPPT) in solar systems with the help of an embedded controller. The adaptive method incorporates both the Whale Optimization Algorithm (WOA) and the Artificial Neural Network (ANN). The WOA was implemented to enhance the process of the ANN model's training, and the ANN model was developed using the WOA. In addition to this, the inverter circuit is connected to the smart grid system, and the strengthening of the smart grid is achieved through the implementation of the CMCMAC protocol. This protocol prevents interference between customers and the organizations that provide their utilities. Using a protocol known as Cross-Layer Multi-Channel MAC (CMCMAC), the effect of interference is removed using the way that was suggested. Also, with the utilization of the ZIGBEE communication technology, bidirectional communication is made possible. The strategy that was suggested has been put into practice, and the results have shown that the PV system produces an output power of 73.32 KW and an efficiency of 98.72%. In addition to this, a built-in regulator is utilized to validate the proposed model. In this paper, the results of various experiments are analyzed, and a comparison is made between the suggested WOA with the ANN controller approach and others, such as the Particle Swarm Optimization (PSO) based MPPT and the Cuckoo Search (CS) based MPPT. By examining the comparison findings, it was determined that the adaptive AI-based embedded controller was superior to the other alternatives.Keywords
Developing renewable power resources has involved research considerations, energy catastrophes, and environmental concerns like pollution and global warming. The Combined Heat and Power (CHP) application, solar photo voltaic (PV) module, miniature wind turbines, and heat and electricity storing are the growth of renewable energy sources where convenient loads are assumed to play an important role in prospect power supply. Microgrids are systems that possess a minimum of solitary distributed power source and connected loads and can lead to the formation of intentional islands in the electrical distribution system [1]. In solar PV modules, solar power is unswervingly transformed into electrical energy. PV modules possess the utmost Maximum Power Points (MPPs), related to adjacent conditions like solar radiation, the temperature of PV modules, cell region, and connected load.
For the PV module to distribute its greatest energy, some Maximum Power Points Tracking (MPPT) methods are developed for standalone and smart grid-based PV systems. In the former type, the MPPT algorithm is designed on DC/DC converter, and an energy-saving bank becomes essential to stock up vast amounts of energy [2]. In the latter one, the power is generated using the collection of PV cells. The array may be moved toward the grid through the Direct Current-Direct Current converter, employed as the Maximum Power Points Tracking controller. An inverter was applied for converting the DC bus voltage to AC smart grid voltage is also available. It might be reached by employing a precise Direct Current to Alternating Current (DC–AC) inverter circuit. Maximum Power Points Tracking is a nonlinear control problem, and a tracker has been implemented to manage the nonlinear processes. The energy produced from an installed PV element relies on solar irradiance and temperature.
Meanwhile, control logic always observes the terminal voltage and current and modernizes the control signal. If a PV array is partially dappled by creating a cloud or tree, it is complicated for the conventional MPTT method to haul out maximum energy. The different modules with varying Current are produced, jagged insolation with different optimal series-parallel occurs, and various peak power points recurrently occurs in power vs. voltage characteristics [3]. The optimal Current generated at the PV array cell is compared to the amount of solar insolation. The conservative MPPT controllers find confined and universal MPP during this environment. Thus, the produced PV power and the efficiency of the entire system are considerably low [4]. In general, the classic control theory is a central research feature to get high-performance control of the PV system. Using classic controllers, PV system control becomes complicated; meanwhile, nonlinear system modeling is a multifaceted task [5].
The PV system is improved by optimizing the desired criterion, which sets an apt voltage control parameter and references Current. The significant improvement of the proposed method is its compatibility with some PV generators. It does not necessitate data related to the PV generator and is uncomplicated to execute on a digital controller. It is feasible to amalgamate the proposed methodology with commercially available inverters. Several control strategies are suggested for MPPT of the PV method, namely feedback linearization control, Variable Structure System (VSS) control, Sliding Mode Controller (SMC), Artificial Neural Network (ANN), Fuzzy Logic Controller (FLC), Neuro-fuzzy controller method, etc. They increase the performance of PV systems [6].
In this paper, we proposed a novel approach for maximum power point tracking (MPPT) in solar photovoltaic (PV) systems that can handle uncertainties in the system. We acknowledge that uncertainties, such as changes in irradiance and temperature, can affect the performance of the MPPT algorithm, leading to suboptimal power extraction from the PV system. To address this issue, we have incorporated a centralized multi-channel multi-carrier medium access control (CMCMAC) protocol into the MPPT algorithm. This protocol allows the system to detect and handle uncertainties by using multiple channels to transmit and receive data from the PV system, as well as employing error correction techniques to reduce transmission errors. Additionally, the authors employ a smart grid enhancement technique that enables the PV system to communicate with the power grid, facilitating better coordination between the two systems.
We have cited several studies in the literature that also address uncertainty in MPPT algorithms. These studies include techniques such as fuzzy logic, neural networks, and Kalman filters, which can handle uncertainties by adapting to changes in the PV system's conditions. They highlight that the use of advanced control techniques, such as model predictive control, can help to address uncertainties in the system and improve its performance. The authors argue that their approach, which combines the CMCMAC protocol with smart grid enhancement, is a unique and effective way to address uncertainties in MPPT algorithms and improve the performance of solar PV systems. The authors also draw on existing literature to support their approach and suggest that it could be beneficial in improving the efficiency and reliability of solar PV systems in the future.
The motivation of the proposed method is to control the optimal control parameters based on the PV system’s maximum power point controller. The procedure of the proposed method has been divided into pre-processing of the input parameters and objective-based optimization. In this paper, the maximal power production of the PV method was performed using the MPPT control technique with embedded controller loop along with adaptive WOA and ANN controller optimization is done and innovative grid enhancement is analyzed using the CMCMAC protocol. The significant contributions of the proposed work are as follows,
• To analyze the maximum power point tracking for the photovoltaic system and evaluate their characteristics.
• To reduce oscillations in unsteady weather circumstances and reduce the interferences.
• The objective function is to establish the reduced oscillations in unsteady weather circumstances it is used to maintain the exchanging pulse of the DC-DC converter.
• To analyze the statistical analysis like dynamic performance, tracking speed, steady state oscillations, tracking in partial shading, execution time, and practical implementation.
Sera et al. [7] have experimented with a hill-climbing MPPT algorithm comprising The Perturb-and-Observe (P&O) and Incremental Conductance (INC). The reason to elucidate specific common fallacy exists in the literature about dual trackers. Thus, the assortment process is handled for an appropriate MPPT for industry and researchers. The dual MPPT process is thoroughly examined in terms of theoretical modeling and practically implementing of the system. Tey et al. [8] have analyzed an existing conservative algorithm and suggested a customized incremental conductance algorithm to reply precisely during the solar irradiation level amplification. Also, the proposed method displays the null oscillation level in solar power.
Chine et al. [9] have proposed an error analytic approach for PV systems relying on ANN. The provided conditions for adequately working in the solar irradiance and temperature of the PV modules. Varieties of characteristics such as power, energy, voltage, and Current in the I–V characteristics of the strings of PV cells are analyzed through the implementation of the simulated methodology. The simulated characteristics were evaluated from the values measured in the field, proceeding to the detection of faulty operating conditions.
Al-Majidi et al. [10] have proposed MPPT technique relies on FL management and the P&O methodology. The proposed technique includes using P&O-MPPT for sluggish and rapid variations in solar irradiance with abridged computation time for the FL-MPPT to solve the complex functions with limited member functions. The MPPT methods have been considered a fundamental portion of PV systems devised to extend the output energy of a set of PV cells. Soufyane Benyoucef et al. [11] have recommended an ABC algorithm, which has numerous attributes that promote its attractiveness compared to bio-inspired methodologies. Mainly, it is straightforward and employs reduced parameters to control and its convergence self-governing of the early conditions. The authors have used an artificial bee colony (ABC) technique for MPPT. The proposed algorithm needs to solve the pitfall of the traditional approaches and provide an easier one.
Vikram et al. [12] presented the Cross-layer Multi-Channel MAC (CMCMAC) protocol in wireless networks for determining the communication channels’ present and future interference levels. The author proposed a Forward Error Detection mechanism to analyze the error level in the prediction performed in the communication channel. Many papers have been surveyed, and it is found that all the research works are based on classical and modern MPPT methods to harvest maximal energy in solar PV systems. In the traditional method of harvesting, electricity has many drawbacks. It oscillates over the Maximum Power Point (MPP) whenever the sun's radiation pattern changes. Also, it takes work to implement in hardware circuits.
There are several approaches for tracking in Solar PV Systems with Smart Grid Enhancement, including:
Fixed Tilt Angle: This approach involves mounting solar panels at a fixed angle, typically based on the latitude of the installation site. This method is simple and cost-effective but does not maximize energy output.
Single-Axis Tracking: This approach involves mounting solar panels on a tracker that moves in one direction, typically east to west, to track the sun’s movement throughout the day. Single-axis tracking can increase energy output by up to 25% compared to fixed-tilt systems.
Dual-Axis Tracking: This approach involves mounting solar panels on a tracker that moves in two directions, both east to west and up and down to track the sun’s movement throughout the day and through the seasons. Dual-axis tracking can increase energy output by up to 40% compared to fixed-tilt systems.
Maximum Power Point Tracking (MPPT): This approach involves using electronics to optimize the power output of each solar panel by constantly adjusting the load and voltage to find the maximum power point. This method can increase energy output by up to 30% compared to systems without MPPT.
Smart Grid Integration: This approach involves integrating the solar PV system with the smart grid, allowing for real-time monitoring and control of energy production and consumption. This can help to optimize energy use and reduce costs by allowing for load management, peak shaving, and demand response.
In contrast, modern MPPT control techniques are utilized to avoid such demerits and are straightforward to implement in any controller in hardware and software. This proposed work uses the WOA to adjust the ANN controller connection weights. In this way, more power can be harvested from solar PV systems. Section 3 depicts the problems that exist in existing methods. The proposed WOA-based ANN technique has been discussed in Section 4. The implementation result analysis is illustrated in Section 5, with performance analysis and concluded the research in Section 6.
The PV system has been feasible in electricity areas, and the analysis of PV systems has developed much research in designing controller-based new control schemes. The maximum power production of PV systems is a significant research theme. The PV array possesses nonlinear characteristics and is influenced by the thermal temperature variation and irradiance effects. Consequently, MPPT is significant to process the abovementioned concerns and is confirmed to operate the PV systems at MMP. However, solar energy systems experience low efficiency and a cost hike. To solve the abovementioned concerns, maximum energy must be obtained from the system employing physical tracking or MPPT. Physical tracking aligns the PV panels with facing the sun's radiation in day duration to receive the highest solar radiation from the sun. A P&O method positions the MPP through the PV characteristics slope curve, which is employed owing to the modesty and effortlessness in the process implementation.
The operation of the PV panel indicates the oscillation in the MPP environment, and they cause a loss in energy which is a demerit of the P&O technique. To overcome the problems present in P&O algorithms, In Cond algorithms are developed. However, the In Cond MPPT algorithm requests instantaneous determining of an incline of the PV panel power curve and is difficult to execute the controller related to the P&O approach. The sensors to measure the thermal drift and irradiance are costlier in contrast to those that measure the current and voltage, which are used in other MPPT methods, which is a keen drawback. Moreover, this method relies on the structural arrangement of the PV array by incorporating the PV modules. Based on the performed literature review, little work has been concentrated on this MPPT controller-based PV system. Hence, the darker sides of the reviewed methods and the scope of growing a simple structure of WOA-based ANN controller for PV systems have motivated me to pursue this research work [13,14].
The area where maximum losses happened in solar PV array-based power generation systems is majorly addressed through existing paper, Moreover, this work is aimed to provide the solution for the complications that arise out of the following,
(i) Inefficiency in identifying Maximum power incidents on the PV panel
(ii) Continuous monitoring and tracking of the MPP incident on the solar panel
(iii) Lack of developing an adaptive mechanism to act according to the surrounding atmospheric condition without interferences.
This work has opted to provide a better solution to the problems mentioned above and it has been opted as the problem identified in the existing methodology.
4 Proposed Adaptive WOA and ANN Technique
In this section, an adaptive procedure has been used to keep the maximum power generation for the PV system. An adaptive technique is the combination of the WOA algorithm and ANN approach, and it is used to increase the system accuracy and decrease the failure rate of an embedded system. The proposed WOA algorithm relies on the optimization of the ANN method, which produces the maximal power in the PV system via the embedded controllers. The WOA technique is described in the following section.
WOA is a metaheuristic technique inspired by the social characteristics of humpback whales. The examination procedure is signified in this algorithm by searching the flood randomly along with the virtual location of whales. It can be scientifically converted by updating an existing solution as arbitrarily choosing supplementary resolution rather than selecting the preeminent ones.
The Whale Optimization Algorithm (WOA) is a nature-inspired optimization technique based on the hunting behavior of whales. It is a population-based algorithm that uses a set of candidate solutions to iteratively search for the optimal solution. The rationale behind using WOA in MPPT tracking in Solar PV System with Smart Grid Enhancement using CMCMAC protocol is that WOA has several advantages over other mathematical-based approaches for optimization.
Firstly, WOA is a heuristic algorithm that does not require knowledge of the mathematical model of the system. This is particularly useful in MPPT tracking in Solar PV System with Smart Grid Enhancement where the system dynamics are often nonlinear and complex. Secondly, WOA can efficiently handle multi-objective optimization problems. In MPPT tracking in Solar PV System with Smart Grid Enhancement using CMCMAC protocol, the objectives include maximizing the energy output of the PV system while minimizing the cost of energy. WOA can handle both objectives simultaneously and find the Pareto optimal solutions. Thirdly, WOA has a fast convergence rate and can quickly find the optimal solution. This is important in MPPT tracking in Solar PV System with Smart Grid Enhancement as the system parameters may change rapidly due to weather conditions or other factors. Lastly, WOA is easy to implement and requires few parameters to be set. This makes it suitable for real-world applications in MPPT tracking in Solar PV System with Smart Grid Enhancement where simplicity and efficiency are essential. In summary, the rationale behind using WOA in MPPT tracking in Solar PV System with Smart Grid Enhancement using CMCMAC protocol is that WOA is a powerful optimization algorithm that can handle complex and nonlinear optimization problems, can efficiently handle multi-objective optimization, has a fast convergence rate, and is easy to implement.
4.2 Whale Optimization Algorithm (WOA)
WOA can be eminent when compared with the supplementary optimization algorithms by considering only two constraints to adjust. These constraints are allowed for soft conversion in both examination and utilization processes. The numerical model has been analyzed based on the subsequent three processes of spiral bubble-net feeding maneuver, encircling prey, and search for prey. At the time of encircling the prey, the humpback whales identify the place of the victim to encircle it. Meanwhile, the location of the most favorable approach in the search is unknown earlier and the WOA technique undertakes that the present preeminent solution is the target prey [15,16]. The mathematical model of encircling prey is shown below.
where
The Bubble net attacking technique was reached by reducing the value
where,


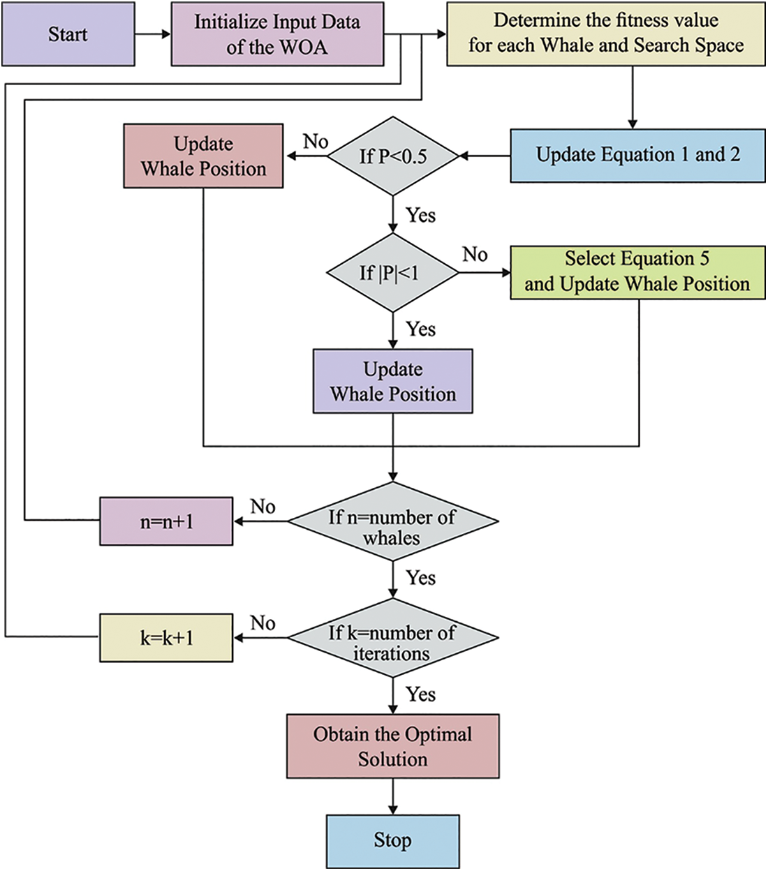
Figure 1: Flowchart of WOA
4.3 Adaptive WOA-ANN Based Embedded Controller Optimization
In this proposed system, an Adaptive WOA-ANN-Based technique has executed the optimization of control parameters of the PV system based on the MPPT controller using an embedded controller. It can be assumed that if the maximal effectual of MPPT was selected, next, it could be stated that the selective of DC-DC converter from the PV model is essential. Now, the DC-DC converter was capable of directing the ability of the PV panel with the maximum power point at full times, solar universal irradiation, even with panel temperature, and linked load. The proposed technique is a grouping of ANN and WOA algorithms. The WOA algorithm increases the knowledge of ANN. The WOA-optimized technique is one of the preferred favorable preparation datasets to lead ANN to escalate the data presentation. Mostly, the ANN contains three layers namely input, hidden, and output layers. An input layer has various nodes, which are determined as the dataset. All the nodes cover compared with the weights of total nodes under the next layer, and also one bias is linked to the same nodes of the next layer [17–19]. The bias nodes consist of the resultant of one node, which can be connected to the total nodes of its layer. The weight on relations in bias nodes is named bias weight. The total weights are assessed for offering the abstract of this node. Then the formation tasks of these nodes are computed during the similar function of the supplementary node, the charge of Eq. (6) has computed, and then the establishing task of the similar node was estimated by receiving an establishing task of the resultant node. A regular establishing task is a sigmoid task that is displayed in Eq. (6),
where,
The dissimilarity between objective output
Input and output layer node records were formerly determined by the input and output counts, respectively. Nodes in the prohibited layer defined by Equation are now accessible through the Kolmogorov theorem (9),
In ANN, artificial neurons are easy-to-process components with configurable inner limitations. Weightage, threshold incoming signals, and sum values form an output for artificial neurons. Interconnection/weight and threshold/bias data. The network uses error (difference between predicted and measured output) as a learning tool. This learning approach uses WOA, a nature-inspired optimization count [20]. Fig. 2 shows the WOA-ANN flowchart.

Figure 2: Process involved in proposed adaptive WOA
In this section, the embedded controller-based MPPT for PV systems using WOA and ANN techniques has been clearly described. Now, the controller and the algorithms have achieved fault detection by controlling the voltage and Current. A brief introduction about the data of MPPT, which has functioned as the terminal voltage of solar panel reliability profits in modern manufacturing industries, has appeared. An embedded organizer has WOA and ANN algorithms that accomplish an interchange pulse of DC-DC boost converter to trail MPP of the PV method. An adaptive method was implemented by a fixed regulator connected to definite emission or temperature dimensional. The reproduction concerns have explained the ability of an anticipated technique to eliminate the highest power by quick alteration of emission amongst rapid and raised reactions. The eliminated highest power includes the worse amount of oscillations at stable conditions, i.e., improving the effectual and accuracy of the PV system. Also, the WOA and ANN technique has achieved successful power generation in the PV method without disabling the whole system. The productivity of the proposed controller has been analyzed using various controllers. The proposed algorithm operation, equivalent characteristics, and mathematical models are researched. The procedure of the proposed technique, the controller, and the performance against maximal power from the PV method are clearly described [21–26].
The guarantee of optimality of the obtained solutions in any optimization algorithm, including the Whale Optimization Algorithm (WOA), depends on several factors, including the objective function, the optimization problem, and the optimization algorithm’s convergence criteria. In the case of the MPPT tracking in Solar PV System with Smart Grid Enhancement using CMCMAC protocol, the authors may have validated the optimality of the obtained solutions through simulations and experimental results. They may have compared the performance of the WOA algorithm with other optimization algorithms, such as genetic algorithms or particle swarm optimization, to determine the effectiveness of the WOA algorithm in obtaining optimal solutions [27–29].
We may have also used appropriate performance metrics, such as the peak power tracking error or the energy efficiency ratio, to evaluate the performance of the optimization algorithm and compare it with other existing methods. It is important to note that there is no guarantee that the obtained solutions are globally optimal, as most optimization problems are non-convex and have multiple local optima. However, the WOA algorithm’s stochastic nature can help to avoid local optima and find good solutions that are close to the global optimum. In summary, the authors may have validated the optimality of the obtained solutions through simulations and experimental results and may have used appropriate performance metrics to evaluate the optimization algorithm’s performance. While there is no guarantee that the obtained solutions are globally optimal, the stochastic nature of the WOA algorithm can help to find good solutions that are close to the global optimum.
The flow chart for the WOA-incorporated ANN method is depicted in Fig. 1.
4.4 Interference Prediction Using CMCMAC Protocol
The prediction of interference in the proposed method of solar PV array of modules is performed by the Cross-Layer Multi-Channel Medium Access Control (CMCMAC) protocol. The CMCMAC protocol was designed to determine the interference in the wireless zig-bee network and it is composed of three stages namely, Current Interference estimation, Future interference estimation, and Channel assignment. The CMCMAC protocol composed of the aforementioned all three stages is depicted in Fig. 3.

Figure 3: CMCMAC protocol-three-layer architecture
The current and future interference levels can be estimated using the CMCMAC protocol is determined as follows:
The average delay created in the proposed network of solar PV cells is estimated using Eq. (10).
where, the delay (davg) implies the average delay created in the solar PV network and the P(nT) is the probability of “n” amount of packets delivered to the target at the time interval “T” and D(t) is the delay occurred during the transmission of “n” number of packets in the predefined time duration “T”.
The signal strength of the received signal is determined dependent upon RSSI (Received Signal Strength Indicator) and is expressed in Eq. (11).
The proposed CMCMAC protocol is employed for mitigating the interference in the ZigBee network and involves a sequence of procedures namely.
• Approximation of existing interference is performed
• Anticipation of future interference.
• Assignment of least interference in ZigBee transmission.
The value of RSSI can be determined using the mathematical Eq. (12).
where,
RSSI—Received Signal Strength Indicator
Lp—Loss occurred due to propagation path exponent
d—propagation distance
PRS—Receives signal strength at unit propagation distance.
The Channel Occupancy Rate (COR) is determined as the ratio of the quantity of channel to the bandwidth of the channel and is mathematically expressed in Eq. (13) and the relationship between the RSSI and the COR is illustrated in Eq. (14).
The future interference prediction is performed by executing the proposed algorithm of six sequential procedures. In this way, the broadcast of data is performed with the channel by minimal interference and ensures that the data does not get diminished due to the co-channel interference of any type of interferences.
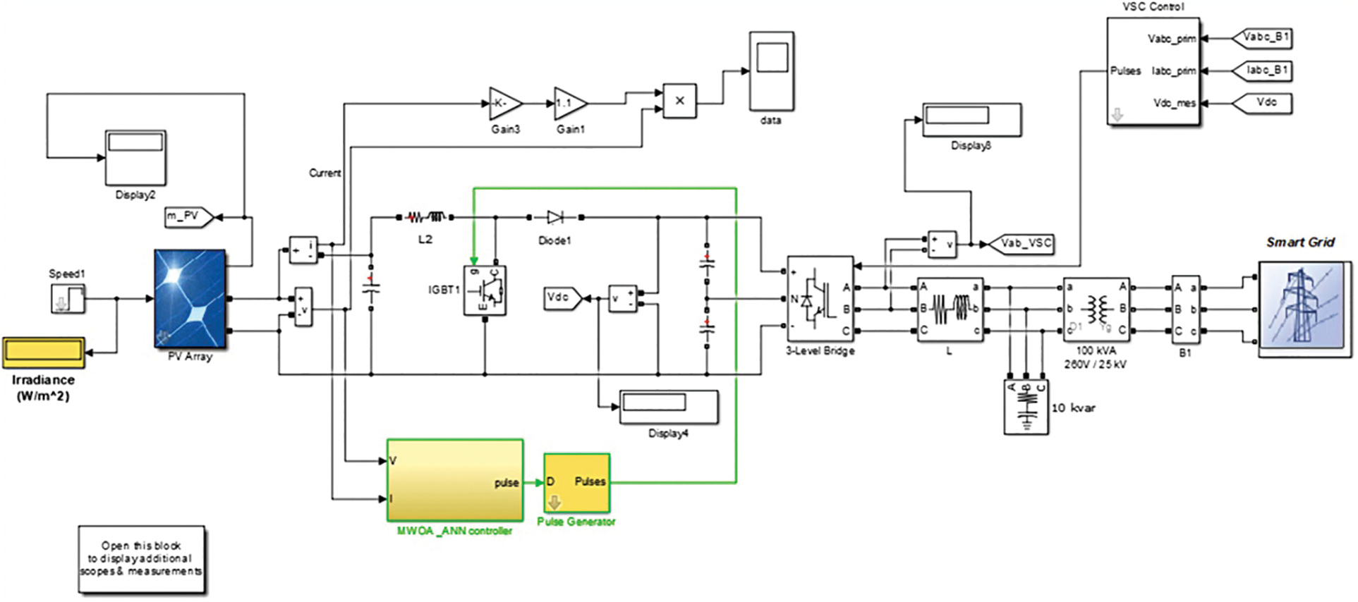
The adaptive WOA-based ANN controller has been implemented in Intel(R) Core (TM) i5 processor, 8 GB RAM, and MATLAB/Simulink 7.10.0 (R2015a). This section depicts the performance analysis performed in the proposed WOA and ANN technique-based embedded controllers. The MPPT controller process with the proper implementation parameters has been estimated. In Fig. 4, the implementation of the solar PV system model with adaptive WOA and DC/DC converter simulation diagram has been tested. Also, the parameters of the ANN-based embedded controller, which depicts the model of a solar PV system, optimization of the controller parameters, and the maximized embedded controller parameters by applying different methods are established in Table 1, respectively. The embedded controller controls the converter switching pulses to gather maximal power in the PV module. Then, the adaptive WOA-based embedding controller output performances are estimated using traditional control techniques such as CS and PSO. The achieved results are depicted as follows.

Figure 4: The proposed Matlab/Simulink method with embedded controller

The power is measured from the array of PV modules and they are given to the embedded boards of Analog to Digital Converters. The observed data are isolated implementing a filter using a simulation tool. Then, an adaptive technique is given to determine and trail the MPP. Based on the embedding controller, the control pulse is provided to the DC-DC boost translator employing the adaptive technique. Subsequently, performance in the proposed method is analyzed pedestal on the power parameters. The PV power is varied depending on the input attributes of irradiance and temperature an array of PV methods. Based on the irradiance (G), the performance analysis has been presented with two cases such as step irradiance and stable irradiance. The proposed controller offers good performance in both cases. Table 2 shows the search boundaries details as given below,

Case 1: The analysis of the proposed PV array in step irradiance (G = 1000, 400, 1000 w/m 2)
In this section, the presentation is investigated by the variable solar radiation with the values of 1000, 400, and 1000 w/m2. The PV module is for the whole irradiation stage, the temperature is reserved as stable at 25°C. Figs. 5 and 6 show that the input & output performance of the step irradiance condition has been adaptive to the WOA method and the maximum power is obtained from the PV array in the step irradiance condition whereas the step irradiance in the existing methods is small step irradiance from 0.2 to 0.3 s in the PV array. Hence, an adaptive WOA technique offers the highest step irradiance than the existing approaches. The performance analysis of the whale optimization algorithm-based ANN embedded controller has been detailed in the next section.


Figure 5: The analysis of (a) PV voltage, (b) PV current, and (c) PV power

Figure 6: The output parameters are (a) voltage, (b) current, and (c) power
Based on the PV step irradiance, the PV parameters, namely voltage, current, and power, are measured with the proposed embedded controller and it is presented in Fig. 6. In which the power was proscribed and the peak power gathered from the output of solar PV system. From the steady-state analysis, the output power is gathered dependent upon the input irradiance of the PV method. Then, the proposed methodology was analyzed with stable irradiance.
Case 2: The analysis of the proposed PV array in Stable irradiance
The output parameters of the PV technique established on the adaptive WOA with PV array in stable irradiance conditions have been estimated. They are illustrated in Fig. 7. Fig. 7a outperforms that the output performance of the voltage is 30 V at 0.5 s, respectively. The Current that takes 3.2 A at 0.5 s has been displayed in Fig. 7b. Then, Fig. 7c depicts that the output power of the PV system in stable irradiance conditions has been estimated. The active reaction of the anticipated embedded adaptive WOA methodology was precise.

Figure 7: PV variable analysis (a) V, (b) I, and (c) P
In this case, stable irradiance has been given to an array of PV techniques, and then the measured parameters of the array of PV methods are illustrated. Fig. 8 demonstrates the dynamic response of the presented controller based on the stable irradiance and high-quality time response of adaptive algorithms. The proposed modification in the existing algorithm is more rapid than the conventional MPPT methods. The dynamic response of the proposed embedded controlled adaptive technique is more accurate.

Figure 8: Output variables of the PV systems (a) V, (b) I, and (c) P
6 Comparative Study of the MPPT Controller
Lastly, the comparative analysis of the proposed MPPT controller-based embedded system is presented in the section. In this analysis, the warmth has continued at a constant value of 25°C at the entire irradiation stages. The comparison analysis is portrayed in Fig. 9, where the projected approach is evaluated with obtainable techniques like base method, CS, and PSO. It is pragmatic that the efficiency of the presented techniques was improved to the existing approaches, and it can be competent in minimizing steady-state oscillations at varying solar radiation situations. Fig. 10 shows the power output waveform from the Smart Grid. Besides, Table 3 offers a detailed result analysis of the presented technique with existing techniques under different cases.

Figure 9: Comparative result analysis of the proposed model based on (a) step irradiance and (b) stable irradiance

Figure 10: Power output from the utility grid

The simulation of the CMCMAC protocol is executed using Network Simulator—2 (NS-2.32) version. The proposed model employed IEEE 802.15.4 standard for predicting the interference using the proposed CMCMAC protocol. The simulation specifications are provided in Table 4.

Fig. 11 portrays the packet delivery ratio analysis of the CMCMAC protocol, and the results exhibited that the presented one is superior to the conventional FDRX protocol.

Figure 11: Packet delivery ratio for proposed CMCMAC protocol
This paper has proposed an embedded controller based on different irradiance conditions to determine the path of MPP in quick variations in weather and to reduce steady-state oscillation. The embedded controller has WOA and ANN models to control the switching pulse of the DC-DC converter for tracking the MPP of PV systems and is designed with a pro type. The adaptive AI technique has been realized via the embedded controller based on the measurement of irradiation and temperature. Simulation outcomes prove the competence of the presented technique to haul out a precision peak power and the rapid variations of radiation with swift and elevated responses with 98.72% efficiency. The measured peak power has the most negligible oscillations at a steady state, and it causes an elevation in the efficiency and accuracy of the performance of solar PV systems. Analytical results yield that the proposed algorithm possesses higher stability, reliability and minor oscillation than the existing MPPT algorithms. The proposed CMCMAC protocol was designed with the primary objective of predicting the interference in the communicating channels. Whenever the node is ready to transmit data, it determines the present and future interference in the communicating channel with the assistance of HMM. The CMCMAC protocol was implemented to escalate the communication efficiency of the presented model. The quantitative result yields that the prediction of CMCMAC is precisely accurate in terms of interferences.
Acknowledgement: The authors extend their appreciation to the Deanship of Scientific Research at King Khalid University for funding this research work through the Small Group Research Project under Grant Number RGP1/70/44.
Funding Statement: The authors gratefully acknowledge their respective organizations for their help and support. The authors extend their appreciation to the Deanship of Scientific Research at King Khalid University (KKU), Kingdom of Saudi Arabia for funding this work through Small Group Research Project under grant number (RGP1/70/44).
Conflicts of Interest: The authors have no conflicts of interest to report regarding the present study.
References
1. M. A. G. De Brito, L. Galotto, L. P. Sampaio, G. D. A. E. Melo and C. A. Canesin, “Evaluation of the main MPPT techniques for PV applications,” IEEE Transactions on Industrial Electronics, vol. 60, no. 3, pp. 1156–1167, 2012. [Google Scholar]
2. A. K. Abdelsalam, A. M. Massoud, S. Ahmed and P. N. Enjeti, “High-performance adaptive perturb and observe MPPT technique for PV-based microgrids,” IEEE Transactions on Power Electronics, vol. 26, no. 4, pp. 1010–1021, 2011. [Google Scholar]
3. H. Kenjrawy, C. Makdisie, I. Houssamo and N. Mohammed, “New modulation technique in smart grid interfaced multilevel UPQC-PV controlled via fuzzy logic controller,” Electronics, vol. 11, no. 6, pp. 919, 2022. [Google Scholar]
4. B. N. Alajmi, K. H. Ahmed, S. J. Finney and B. W. Williams, “Fuzzy-logic-control approach of a modified hill-climbing method for maximum power point in microgrid standalone PV system,” IEEE Transactions on Power Electronics, vol. 26, no. 4, pp. 1022–1030, 2010. [Google Scholar]
5. B. Bendib, F. Krim, H. Belmili, M. F. Almi and S. Boulouma, “Advanced fuzzy MPPT controller for a stand-alone PV system,” Energy Procedia, vol. 50, pp. 383–392, 2014. [Google Scholar]
6. M. A. Elgendy, B. Zahawi and D. J. Atkinson, “Assessment of perturb and observe MPPT algorithm implementation techniques for PV pumping applications,” IEEE Transactions on Sustainable Energy, vol. 3, no. 1, pp. 21–33, 2011. [Google Scholar]
7. D. Sera, L. Mathe, T. Kerekes, S. V. Spataru and R. Teodorescu, “On the perturb-and-observe and incremental conductance MPPT methods for PV systems,” IEEE Journal of Photovoltaics, vol. 3, no. 3, pp. 1070–1078, 2013. [Google Scholar]
8. K. S. Tey and S. Mekhilef, “Modified incremental conductance MPPT algorithm to mitigate inaccurate responses under fast-changing solar irradiation level,” Solar Energy, vol. 101, pp. 333–342, 2014. [Google Scholar]
9. W. Chine, A. Mellit, V. Lughi, A. Malek, G. Sulligoi et al., “A novel fault diagnosis technique for PV systems based on artificial neural networks,” Renewable Energy, vol. 90, no. 2188, pp. 501–512, 2016. [Google Scholar]
10. S. D. Al-Majidi, M. F. Abbod and H. S. Al-Raweshidy, “A novel maximum power point tracking technique based on fuzzy logic for PV systems,” International Journal of Hydrogen Energy, vol. 43, no. 31, pp. 14158–14171, 2018. [Google Scholar]
11. A. Soufyane Benyoucef, A. Chouder, K. Kara and S. Silvestre, “Artificial bee colony based algorithm for maximum power point tracking (MPPT) for PV systems operating under partial shaded conditions,” Applied Soft Computing, vol. 32, pp. 38–48, 2015. [Google Scholar]
12. K. Vikram, S. K. Sahoo and K. Venkatalakshmi, “Forward error correction based encoding technique for cross layer multi channel MAC protocol,” Energy Procedia, vol. 117, no. 3, pp. 847–854, 2017. [Google Scholar]
13. S. Arif, A. E. Rabbi, S. U. Ahmed, M. S. Hossain Lipu, S. Jamal et al., “Enhancement of solar PV hosting capacity in a remote industrial microgrid: A methodical techno-economic approach,” Sustainability, vol. 14, no. 14, pp. 8921, 2022. [Google Scholar]
14. B. Subudhi and R. A. Pradhan, “A comparative study on maximum power point tracking techniques for PV power systems,” IEEE Transactions on Sustainable Energy, vol. 4, no. 1, pp. 89–98, 2012. [Google Scholar]
15. I. Aljarah, H. Faris and S. Mirjalili, “Optimizing connection weights in neural networks using the whale optimization algorithm,” Soft Computing, vol. 22, no. 1, pp. 1–15, 2018. [Google Scholar]
16. K. M. Rajković, J. M. Avramović, P. S. Milić, O. S. Stamenković and V. B. Veljković, “Optimization of ultrasound-assisted base-catalyzed methanolysis of sunflower oil using response surface and artificial neural network methodologies,” Chemical Engineering Journal, vol. 215, pp. 82–89, 2013. [Google Scholar]
17. K. L. Du, “Clustering: A neural network approach,” Neural Networks, vol. 23, no. 1, pp. 89–107, 2010. [Google Scholar] [PubMed]
18. M. M. Saidu, S. P. Jaiswal, K. Jayaswal, S. Mitra and V. S. Bhadoria, “A survey on: Automation of micro grid and micro distributed generation,” Materials Today: Proceedings, vol. 49, pp. 3192–3196, 2022. [Google Scholar]
19. J. A. Artero-Guerrero, J. Pernas-Sánchez, J. Martín-Montal, D. Varas and J. López-Puente, “The influence of laminate stacking sequence on ballistic limit using a combined experimental/FEM/Artificial Neural Networks (ANN) methodology,” Composite Structures, vol. 183, no. 23–24, pp. 299–308, 2018. [Google Scholar]
20. B. Jegajothi and C. Yaashuwanth, “Generation of maximum power in PV system using EHO based embedded controller,” Journal of Ambient Intelligence and Humanized Computing, vol. 12, no. 5, pp. 5161–5178, 2021. [Google Scholar]
21. L. Bouselham, B. Hajji and H. Hajji, “Comparative study of different MPPT methods for PV system,” in 2015 3rd Int. Renewable and Sustainable Energy Conf. (IRSEC), Moroco, IEEE, pp. 1–5, 2015. [Google Scholar]
22. A. A. Kulaksız and R. A. Akkaya, “A genetic algorithm optimized ANN-based MPPT algorithm for a stand-alone PV system with induction motor drive,” Solar Energy, vol. 86, no. 9, pp. 2366–2375, 2012. [Google Scholar]
23. S. Messalti, “A new neural networks MPPT controller for PV systems,” in IREC2015 the Sixth Int. Renewable Energy Congress, Sousse, Tunisia, IEEE, pp. 1–6, 2015. [Google Scholar]
24. M. H. Qais, H. M. Hasanien and S. Alghuwainem, “Enhanced whale optimization algorithm for maximum power point tracking of variable-speed wind generators,” Applied Soft Computing, vol. 86, pp. 105937, 2020. [Google Scholar]
25. D. R. Nair, M. G. Nair and T. Thakur, “A smart microgrid system with artificial intelligence for power-sharing and power quality improvement,” Energies, vol. 15, no. 15, pp. 5409, 2022. [Google Scholar]
26. A. Karafil, H. Ozbay, M. Kesler and H. Parmaksiz, “Calculation of optimum fixed tilt angle of PV panels depending on solar angles and comparison of the results with experimental study conducted in summer in Bilecik, Turkey,” in 9th Int. Conf. on Electrical and Electronics Engineering (ELECO), Bursa, Turkey, vol. 2015, pp. 971–976, 2015. https://doi.org/10.1109/ELECO.2015.7394517 [Google Scholar] [CrossRef]
27. R. Abhinav, A. P. Rajeev, A. M. Varghese and M. Harigovind, “Performance analysis of single axis tracking and floating solar panel for domestic usage,” in 13th IEEE PES Asia Pacific Power & Energy Engineering Conf. (APPEEC), Thiruvananthapuram, India, pp. 1–7, 2021. https://doi.org/10.1109/APPEEC50844.2021.9687778 [Google Scholar] [CrossRef]
28. M. S. Rana, R. S. Prodhan and M. N. Hasan, “Self powered automatic dual axis tracking and positioning system design,” in IEEE Region 10 Symp. (TENSYMP), Dhaka, Bangladesh, pp. 166–169, 2020. https://doi.org/10.1109/TENSYMP50017.2020.9230692 [Google Scholar] [CrossRef]
29. F. Sedighi and M. H. Moghadam, “Integration of heterogeneous data sources in smart grid based on summary schema model,” in 12th Int. Conf. on Innovations in Information Technology (IIT), Al Ain, United Arab Emirates, vol. 2016, pp. 1–6, 2016. https://doi.org/10.1109/INNOVATIONS.2016.7880032 [Google Scholar] [CrossRef]
Cite This Article
Copyright © 2023 The Author(s). Published by Tech Science Press.This work is licensed under a Creative Commons Attribution 4.0 International License , which permits unrestricted use, distribution, and reproduction in any medium, provided the original work is properly cited.


Submit a Paper
Propose a Special lssue
View Full Text
Download PDF
Downloads
Citation Tools