Open Access
ARTICLE
Research on the Application of Reinforcement Learning Model in Vocational Education System
Department of Information and Art, Nanjing Vocational College of Finance and Economics, Nanjing, 210000, China
* Corresponding Author: Fei Xue. Email:
Journal on Artificial Intelligence 2023, 5, 131-143. https://doi.org/10.32604/jai.2023.046293
Received 01 September 2023; Accepted 04 October 2023; Issue published 27 November 2023
Abstract
Vocational education can effectively improve the vocational skills of employees, improve people’s traditional concept of vocational education, and focus on the training of vocational skills for students by using new educational methods and concepts, so that they can master key vocational skills and develop key abilities. In this paper, three different learning models, Deep Knowledge Tracing (DKT), Dynamic Key-Value Memory Networks (DKVMN) and Double Deep Q-network (DDQN), are used to evaluate the indicators in the vocational education system. On the one hand, the influence of learning degree on the performance of the model is compared, on the other hand, the performance evaluation of three models under the same learning effect is compared, so as to obtain the best learning model applied to the field of skill training. In order to accurately evaluate the learning status of students, the loss function curves under three models are compared. Finally, the error rate of students in vocational skills education tends to be zero, and the learning process of intensive learning effectively improves students’ mastery of skills and key abilities.Keywords
In order to shorten the gap between urban and rural areas, this paper puts forward the educational strategy of revitalizing. According to the requirements of rural revitalization, the current situation of rural talents, the conditions and problems of secondary vocational education talents, this paper puts forward a talent training mode suitable for rural revitalization, which constitutes a complete chain of secondary vocational education to help rural revitalization [1]. At present, there are still some loopholes in the education mode of cultivating skilled talents. According to the existing education mode, we get the model index that can be effectively evaluated, get the relevant influencing factors of the reform of the teaching mode, and find the best learning method for students by using the method of increasing reward value [2]. In order to make China’s manufacturing enterprises realize the transformation, the core factor is to realize the demand change of the development concept and mode of vocational education, and the training of skilled talents will become the main force of core education in the future, which is a new demand for vocational education put forward by China’s manufacturing enterprises. This paper discusses the development path of vocational education [3]. The central and western regions need to popularize and revitalize higher vocational education. Rural revitalization and economic development cannot be separated from the training of talents in the region by vocational education, and the training of skilled talents cannot be separated from the professional types that keep pace with the times. The teaching mode and management system of the talent training system of vocational education also play a leading role [4]. The training of skilled personnel is similar to adult education, and they all need systematic professional skills training. The state has also promulgated corresponding policies and the Ministry of Finance has allocated funds to carry out corresponding vocational education and adult education teaching development, so that learners can carry out lifelong learning [5]. For the central and western regions, the economic development is relatively slow, and these regions are the best effective way to implement vocational education to improve the local economic environment and the cradle of vocational education [6]. In Pakistan, we study the local vocational education qualification certificate demand in order to recognize the demand for vocational education in Pakistan through this statistical data, and find out the problems existing in the training of skilled personnel in Pakistan, so as to promote the vocational education in Pakistan further [7]. In the pilot of undergraduate vocational education, the quality of education has always been the most important reference index for personnel training by the Ministry of Education. Formulating the best learning mode that is most suitable for students to learn can enable students to master corresponding vocational skills, provide fresh vitality for enterprises and promote the healthy development of regional economy [8]. Knowledge in vocational education curriculum and power policy and practice in society and labor market; Demand-oriented and employer-driven Swedish higher vocational education [9], the “1X” model has brought great development opportunities for China’s professional skills work. It is an effective way to promote social work vocational education by improving teachers, optimizing the learning mode of teaching process and cultivating professional quality of professionals in professional social work institutions [10]. To promote the innovation of manufacturing enterprises and master the core technology enterprises, we put forward new demands for the training and education of skilled personnel under this background and study how to make the training and education of skilled personnel develop better and better [11]. Since the implementation of the strategy of revitalizing villages and towns, it has not achieved good results. In the field of talent skills training and education, efforts should be made to provide more vocational education for rural and remote areas, train more excellent skilled talents, reduce the economic distance between urban and rural areas, and finally achieve the goal of integrated development of urban and rural areas [12]. Starting from the relationship between artificial intelligence and vocational education, this paper discusses the inevitable trend of the development of skilled personnel training education from the perspective of artificial intelligence, systematically analyzes the opportunities and challenges faced by vocational education in China, and puts forward some countermeasures and suggestions for the development of artificial intelligence in vocational education in China [13]. At present, there are many problems and deficiencies in the training and education of skilled personnel, and it is the general trend to carry out educational reform. The training and education of skilled personnel is the focus of educational development at this stage, because it can train a large number of high-quality professionals for the society, and modern educational technology can develop the advantages of China’s talent education and training reform [14]. The integration and development of distance education and vocational education under the background of Internet will help promote the high-quality development of education industry, increase the comprehensive consideration of various factors in education, and promote the informatization development of education industry [15]. Taking women’s thinking as the theme, this paper studies the results of an ethnographic study on how women position themselves in three vocational courses of Swedish high school education: restaurant management and food, health and social care, and vehicles and transportation [16]. All kinds of enterprises have different needs for talents, and at the same time, their requirements for talents are becoming more and more stringent. Therefore, the government constantly adjusts and optimizes the strategies of vocational education on the basis of adapting to social development and meeting the needs of enterprises [17]. The scale and layout of higher vocational education need to be adjusted according to different regional development. Starting from the actual situation, the main manifestations of the problems are sorted out, and the optimization path is put forward to study and analyze the improvement of the scale and layout of higher vocational education [18]. Under the background of intelligent age, the change of people’s lifestyle has had a great impact on the training and education of skilled talents. The teaching methods of vocational education are reformed, that is, the inappropriate teaching methods are changed, and the transformation of teaching mode and personnel training mode is promoted [19]. In the vocational education of automobile major, according to the actual investigation of the major, choosing to use modern apprenticeship to guide the major can effectively improve students’ mastery of professional technology, enrich students’ social experience and complete the educational purpose of personnel training [20]. Vocational teaching in higher vocational colleges must be innovated and integrated into the modern vocational education system. This paper probes into the measures of vocational teaching reform and improving teaching ability from the aspects of new ideas, new modes of personnel training, teaching content and method reform, and puts forward some effective strategies [21]. The essence of imbalance between supply and demand of skilled personnel training and education is reflected in the reform theory of vocational education, which is not only the need of structural reform on the supply side of skilled personnel training and education in China, but also the necessary way for economic and social development now [22]. In the physical education of skilled personnel training and education, higher vocational colleges have no “localization” treatment, blindly learn from the physical education courses of ordinary high schools, do not highlight the orientation of vocational education, and cannot provide effective help for students’ career development [23]. The education of skilled talents should be reformed, and Germany, European Union and Australia should be compared to judge the reform purpose and motivation of the three countries, so as to actively improve the quality of skilled talents [24]. Enterprises joining schools to jointly train skilled talents has become the hottest field in the education model. This paper deeply analyzes the problems existing in school-enterprise cooperation in China and how to solve them, and takes this education model as an important cornerstone to build a long-term and effective teaching mechanism [25]. Based on the analysis and prediction results, identify the key factors that affect education in the attribute characteristics of vocational educators, which can provide good suggestions for vocational education learners and educators to improve learning outcomes. Assist students in identifying relevant learning issues as early as possible and improve their academic performance; and improve the overall quality of graduates. The attributes of the dataset collected in this article include five aspects: major, educational level, problem-solving ability, and academic performance at different stages. This has been thoroughly analyzed and explored, and corresponding conclusions have been drawn. The research objective is to predict the employment status of each student through vocational education data, and establish a prediction model through data mining algorithms; the prediction effect of the three models of reinforcement learning is evaluated by several main indicators accuracy, precision and recall.
2 The Present Situation and Future Development of Vocational Education
2.1 The Present Situation of Vocational Education
The current development of vocational education in China is not optimistic enough, and the learning atmosphere in many vocational schools is worrying. This stems from the stagnation of Chinese people’s traditional old ideas and teaching concepts on vocational education, which leads to students’ unwillingness to study. They always feel that going to vocational schools is to muddle along instead of learning knowledge, which completely fails to live up to the country’s expectation for vocational education personnel training. In recent years, the state thinks that the cultivation of technical talents is the top priority, and greatly reduces the number of college students, which is more conducive to students’ adaptation to future jobs and filling some job vacancies. From 2016 to 2021, the total employment of vocational schools has been rising [26]. The statistics are shown in Fig. 1.

Figure 1: Employment in vocational schools in recent years
2.2 The Future Trend of Vocational Education
Nowadays, not only domestic but also foreign vocational education has been paid attention by various countries. After leaving school, students are difficult to adapt to social rules and the needs of jobs. Countries are committed to cultivating students’ basic skills and basic knowledge, focusing on the cultivation of key abilities. Students in schools carrying out the “Deep Learning” project are slightly better than those without the project in cognitive field and non-cognitive field. Statistics on the number of students with basic knowledge, basic skills and innovative ability will be made, as shown in Table 1.

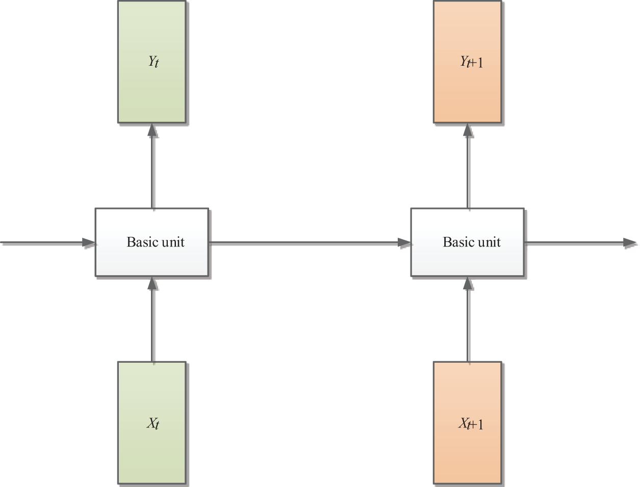
The classical DKT model is a long-short memory network model, which is a cyclic neural network model. Compared with the common cyclic neural network, the long and short time memory network adds a gate structure. The structure of input and output makes the memory process more familiar with the operation process. This structure makes the input process suitable for the deep learning scene of vocational education, because students repeat more skills. The structure diagram of the model is shown in Fig. 2.

Figure 2: DKT model structure of learning in vocational education
The algorithm flow of the model is as follows:
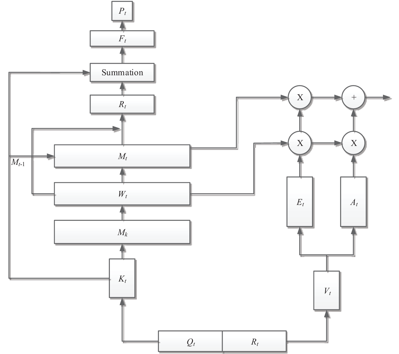
Improve the DKT model, increase the interpretability of the model, and re-encode the data. The structure of the DKVMN model is shown in Fig. 3.

Figure 3: DKVMN model structure of learning in vocational education
Algorithm model flow:
Add the information of appeal process to the weight calculation and update the matrix:
In the process of intensive learning and skills training, there will be some influencing factors such as poor students’ state, which lead to unfamiliar learning skills. Discount factors are introduced for weighted summation:
After students learn the early process of vocational skills learning, the later state can be predicted by mathematical formulas:
The learning speed of students' skill learning is uneven, and the learning speed often chooses an adjustable parameter that will change with the training. The formula is as follows:
The optimal learning skill path is as follows:
Strengthen the model principle of skill learning and express it by using the method of similar value function:
Vector corresponding to vocational skills training:
By using Q-learning algorithm, the data label of each step of training is obtained, and the target Q value expression is as follows:
To predict the learning effect of students in vocational education, the expression of model evaluation is as follows:
The purpose of the paper experiment is to address the application issues in the vocational education system, and to apply the proposed methods to the current education situation of students and corresponding solutions. Therefore, the focus of the paper is not on the advantages of the model, but on using different models to effectively analyze vocational technology and obtain corresponding educational improvement methods.
Reinforcement learning research on vocational education needs a large amount of data and a wide range, and using the same data set can be more clearly compared with the results of other researchers. The statistical results are shown in Table 2.

These five data sets are applied to the parameters of different models, and some model indicators are compared, as shown in Table 3.

In vocational skills training, the depth model algorithm is used to simulate students’ training and learning. Because of the impact factors of learning difficulties in the learning process, the impact factors compare the model performance of the target network functions of the three models, as shown in Fig. 4.

Figure 4: Update of objective function parameters of impact factors
This paper compares the performance of the three learning models mentioned in this paper, and compares that in vocational teaching, the different teaching process structure leads to the different skills of students. The performance comparison of the three models is carried out on the three learning levels of students’ poor acceptance of vocational skills, average acceptance and good acceptance, as shown in Tables 4–6.



Compare the performance of models with poor learning acceptance to make a statistical chart, as shown in Fig. 5:

Figure 5: Performance comparison of models with poor learning acceptance
Compare the performance of models with average learning acceptance to make a statistical chart, as shown in Fig. 6.

Figure 6: Performance comparison of models with average learning acceptance
Compare the performance of models with good learning acceptance to make a statistical chart, as shown in Fig. 7.

Figure 7: Performance comparison of models with good learning acceptance
This paper employs three different optimizers: RMSProp, Adam, and Adagrad. Size: 10, 20, and 32, respectively. The dropout rates were 60%, 30% and 50%, respectively. The model employs two different numbers of LSTM cell analyses 250 and 150. My first attempt was: RMSProp; 20 sequences per batch; 60% exit rate; 250 LSTM units. The results of each experiment on the other optimizers were similar, with one or the other having a small gain in validation loss.
In order to intuitively see the relevant performance of students in the learning process, each skill is accumulated to get the reward value. With the increase of training times in the training process, the loss parameters of students’ skill mistakes should be smaller and smaller. The change of loss function with training times for the three types of learning models is shown in Fig. 8.

Figure 8: Comparison of loss functions of three types of models
In recent years, greatly developing vocational education is the trend of talent training in various countries, and all of them are aware of the importance of technical talents for a country. We introduce the structure of three learning models and their performance evaluation under different learning levels. We study the application value of reinforcement learning model in the field of vocational education. The research results are as follows:
(1) Under the deep learning program and the control of national policies, the reform of vocational education makes the employment rate higher year by year.
(2) When the number of training steps is different for five data sets, the more training steps, the greater the Roc value.
(3) Under the performance comparison of the three learning models, there is little influence between students’ skill mastery and model performance, and DDQN model obtains the best value in the performance evaluation of the three models.
(4) In the loss function comparison graph, DDQN model first reaches the lowest value, which tends to zero value, highlighting that students’ learning efficiency is higher under this model.
Acknowledgement: None.
Funding Statement: The author received no specific funding for this study.
Author Contributions: Fei Xue worked on the study conception and design of the paper, data collection, analysis and interpretation of the results, draft manuscript preparation, and reviewed the results and approved the final version of the manuscript.
Availability of Data and Materials: The experimental data used to support the findings of this study are available from the corresponding author upon request.
Conflicts of Interest: The author declares that they have no conflicts of interest to report regarding the present study.
References
1. X. Z. Xiao and Z. Y. Duan, “Research on talents training mode of secondary vocational education from the perspective of rural revitalization,” International Journal of Social Science and Education Research, vol. 5, no. 3, pp. 35–45, 2022. [Google Scholar]
2. J. Gu, “An effectiveness model of vocational education mode reform based on data mining,” International Journal of Continuing Engineering Education and Life-Long Learning, vol. 32, no. 1, pp. 111–127, 2022. [Google Scholar]
3. L. Y. Qi, “Exploring the development path of vocational education under the background of manufacturing transformation and upgrading,” International Journal of Education and Economics, vol. 4, no. 4, pp. 68–74, 2021. [Google Scholar]
4. C. C. Wang, “Accelerate the training process of secondary and higher vocational education and help revitalize vocational education in the Midwest of China,” International Journal of Education and Economics, vol. 4, no. 4, pp. 102–108, 2021. [Google Scholar]
5. B. Antje, B. Sandra and W. Stefan, “Policy transfer in vocational education and training and adult education,” Research in Comparative and International Education, vol. 16, no. 4, pp. 335–338, 2021. [Google Scholar]
6. G. Steve, “The Midwest: Cradle of vocational education,” Middle West Review, vol. 8, no. 1, pp. 45–80, 2021. [Google Scholar]
7. H. Zhang, “Analysis of vocational education and qualification demand in Pakistan,” Advances in Educational Technology and Psychology, vol. 5, no. 9, pp. 25–34, 2021. [Google Scholar]
8. X. Y. Li, “Research on the five-dimensional driven collaborative education model of politics, industry, education, research and application in undergraduate vocational education pilot schools,” Lifelong Education, vol. 10, no. 1, pp. 142–148, 2021. [Google Scholar]
9. K. Johanna, “Knowledge in VET curricula and power in society and labour market policy and practice: Demands-based and employer-driven Swedish higher vocational education,” Journal of Vocational Education & Training, vol. 73, no. 4, pp. 612, 2021. [Google Scholar]
10. X. Zhou, “Social work vocational education under “1 + X” certificate system,” The Frontiers of Society, Science and Technology, vol. 3, no. 7, pp. 28–31, 2021. [Google Scholar]
11. J. F. Wang, Y. B. Shi and X. L. Wang, “Research on the collaborative development of open education and vocational education,” Journal of Shaanxi Open University, vol. 25, no. 3, pp. 5–10, 2023 (In Chinese). [Google Scholar]
12. J. H. Tang and Z. Lei, “Exploration on the path of vocational education serving urban and rural integration development based on rural revitalization strategy,” Advances in Vocational and Technical Education, vol. 3, no. 2, pp. 58–64, 2021. [Google Scholar]
13. Y. Xu, “Artificial intelligence considers the opportunity, hardship and way out of vocational education,” International Journal of Education and Teaching Research, vol. 2, no. 3, pp. 178–184, 2021. [Google Scholar]
14. M. Bao and G. F. Liu, “Reflections on the modern educational technology to promote the reform of higher vocational education in China,” International Journal of Social Sciences in Universities, vol. 4, no. 3, pp. 123–127, 2021. [Google Scholar]
15. S. Huang and J. Guo, “Research on the mode and path of the integration of distance education and vocational education under the background of “Internet +”,” International Journal of Higher Education Teaching Theory, vol. 2, no. 3, pp. 88–95, 2021. [Google Scholar]
16. L. Kristina, M. Nylund, M. Rnnlund and P. Rosvall, “Being and becoming a female student and worker in gendered processes of vocational education and training,” Gender and Education, vol. 33, no. 5, pp. 514–530, 2021. [Google Scholar]
17. H. Y. Shi, “Research on vocational education strategies based on enterprise demand,” Higher Education of Social Science, vol. 20, no. 2, pp. 56–61, 2021. [Google Scholar]
18. H. Q. Wang, “Research on the scale and layout of higher vocational education,” International Journal of Education and Management, vol. 6, no. 2, pp. 66–70, 2021. [Google Scholar]
19. H. P. Li and J. X. Chen, “Analysis of vocational education teaching methods in the intelligent age,” International Journal of Education and Teaching Research, vol. 2, no. 2, pp. 85–91, 2021. [Google Scholar]
20. J. G. Li, “Analysis of vocational education strategy of automobile specialty based on modern apprenticeship system,” International Journal of Education and Economics, vol. 4, no. 2, pp. 50–52, 2021. [Google Scholar]
21. Y. J. Li, “Approaches to improve classroom teaching ability in higher vocational education,” Journal of International Education and Development, vol. 5, no. 5, pp. 214–219, 2021. [Google Scholar]
22. P. Du, “Research on the reform path and countermeasures of vocational education,” International Journal of Social Science and Education Research, vol. 4, no. 5, pp. 45–48, 2021. [Google Scholar]
23. Y. Z. Jia, “On the innovation strategy of higher vocational physical education under the guidance of vocational education,” International Journal of Computational and Engineering, vol. 6, no. 1, pp. 24–30, 2021. [Google Scholar]
24. Q. Huang, “New trends of curriculum reform in international vocational education based on the comparison and analysis of Germany, EU and Australia,” International Journal of Education and Management, vol. 6, no. 3, pp. 201–208, 2021. [Google Scholar]
25. F. Pei, “Research on the long-term mechanism of school—Enterprise cooperation of vocational education in China,” International Journal of Education and Management, vol. 6, no. 1, pp. 35–40, 2021. [Google Scholar]
26. Y. Jing, “Connotation analysis and multi-dimensional promotion of vocational school students’ employment soft power under the background of enterprise demand,” Continuing Education Research, vol. 287, no. 7, pp. 66–69, 2023. [Google Scholar]
Cite This Article
Copyright © 2023 The Author(s). Published by Tech Science Press.This work is licensed under a Creative Commons Attribution 4.0 International License , which permits unrestricted use, distribution, and reproduction in any medium, provided the original work is properly cited.


Submit a Paper
Propose a Special lssue
View Full Text
Download PDF
Downloads
Citation Tools