Open Access
CORRECTION
Correction: MicroRNA-329-3p inhibits the Wnt/β-catenin pathway and proliferation of osteosarcoma cells by targeting transcription factor 7-like 1
Department of Orthopaedic Surgery, Faculty of Medicine, Oita University, Oita, 879-5503, Japan
* Corresponding Author: MASANORI KAWANO. Email:
Oncology Research 2024, 32(8), 1369-1370. https://doi.org/10.32604/or.2024.052652
Issue published 17 July 2024
This article is a correction of:
MicroRNA-329-3p inhibits the Wnt/β-catenin pathway and proliferation of osteosarcoma cells by targeting transcription factor 7-like 1
Read original article
Abstract
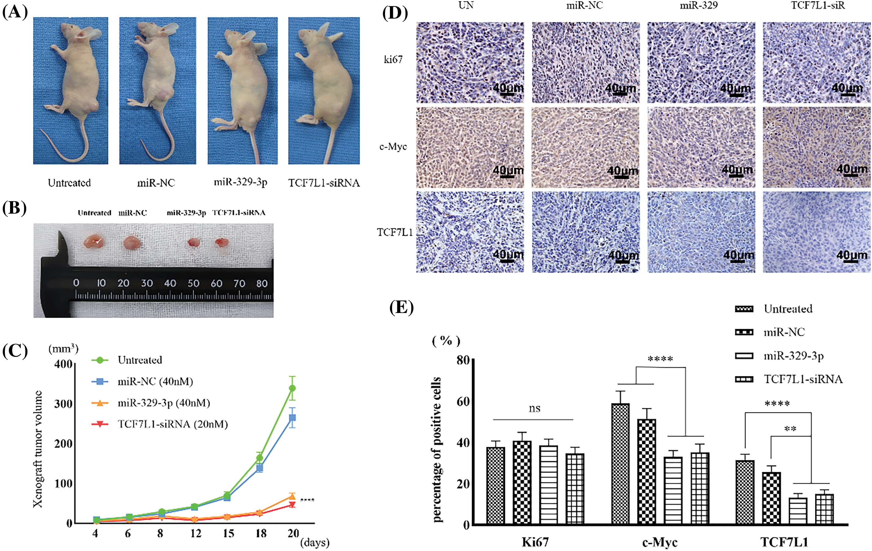
This article has no abstract.In the article ‘MicroRNA-329-3p inhibits the Wnt/β-catenin pathway and proliferation of osteosarcoma cells by targeting transcription factor 7-like 1’ (Oncology Research, 2024, Vol. 32, No. 3, pp. 463−476. doi: 10.32604/or.2023.044085), there was an error in the compilation of Fig. 8D. We have revised Fig. 8D to correct this error. A corrected version of Fig. 8 is provided. This correction does not change any results or conclusions of the article. We apologize for any inconvenience caused.

Figure 8: Xenograft tumors inhibited by miR-329-3p and TCF7L1-siRNA. (A) Photographs depicting the xenograft tumor. (B) Comparison of xenograft tumor size. (C) Following the inoculation of tumor cells, tumor volumes were measured at the indicated times. (D) TCF7L1, c-Myc, and ki67 expression changes in the xenograft tumor transfected with miR-329-3p and TCF7L1 siRNA. Magnification at origin: 200×; Scale bars = 40 μm. (E) Percentages of cells expressing ki67, c-Myc, and TCF7L1 in each group. One-way analysis of variance was employed to establish the significance of each group (n = 5). Tukey’s test was applied to correct for variance. Asterisks (*) denote the significance levels of the p-value, ns: p ≥ 0.05, **p < 0.01, ****p < 0.0001.
The authors would like to correct the figure as follows:

The authors affirm that the scientific conclusions remain unaffected. This correction has been approved by the Oncology Research Editorial Office, and the original publication has been updated accordingly.
Cite This Article
Copyright © 2024 The Author(s). Published by Tech Science Press.This work is licensed under a Creative Commons Attribution 4.0 International License , which permits unrestricted use, distribution, and reproduction in any medium, provided the original work is properly cited.


Submit a Paper
Propose a Special lssue
View Full Text
Download PDF
Downloads
Citation Tools