Open Access
ARTICLE
Solving the BBMB Equation in Shallow Water Waves via Space-Time MQ-RBF Collocation
1 College of Civil Science and Engineering, Yangzhou University, Yangzhou, 225127, China
2 School of Mathematics and Statistics, Huaibei Normal University, Huaibei, 235000, China
3 Institute of Data Science and Engineering, Xuzhou University of Technology, Xuzhou, 221018, China
4 Department of Mathematics, Nanchang Normal College of Applied Technology, Nanchang, 330108, China
* Corresponding Authors: Yingqian Tian. Email: ; Fuzhang Wang. Email:
(This article belongs to the Special Issue: Meshless Methods and Its Applications in Porous Media Problems)
Computer Modeling in Engineering & Sciences 2025, 144(3), 3419-3432. https://doi.org/10.32604/cmes.2025.070791
Received 24 July 2025; Accepted 26 August 2025; Issue published 30 September 2025
Abstract
This study introduces a novel single-layer meshless method, the space-time collocation method based on multiquadric-radial basis functions (MQ-RBF), for solving the Benjamin-Bona-Mahony-Burgers (BBMB) equation. By reconstructing the time variable as a space variable, this method establishes a combined space-time structure that can eliminate the two-step computational process required in traditional grid methods. By introducing shape parameter-optimized MQ-RBF, high-precision discretization of the nonlinear, dispersive, and dissipative terms in the BBMB equation is achieved. The numerical experiment section validates the effectiveness of the proposed method through three benchmark examples. This method shows significant advantages in computational efficiency, providing a new numerical tool for engineering applications in fields such as shallow water wave dynamics.Keywords
The dynamics of shallow water waves are governed by various nonlinear evolution equations [1]. These evolution equations hold significant importance in applied mathematics, theoretical physics, and engineering sciences due to their diverse mathematical and physical properties. Among these equations, the Benjamin-Bona-Mahony-Burgers (BBMB) equation represents a significant class of fundamental nonlinear dispersive partial differential equations in mathematical physics [2].
In literature, there are some methods for the analytical solution of the BBMB equation. Typical examples include the multipliers method [3], the Lie symmetry method [4], the Lie symmetry analysis [5], the novel Kudryashov method [6], and so on. However, obtaining exact solutions for the BBMB equation is generally challenging, as only specific cases can be solved analytically [7]. Consequently, numerical methods become essential tools for investigating the physical phenomena described by these nonlinear partial differential equations [8,9].
In literature, several numerical methods have been proposed for solving the BBMB equation. A fourth-order finite difference scheme, which is three-level in time and linear-implicit, was proposed for the BBMB equation [10]. The explicit generalized finite difference scheme was proposed to solve the generalized nonlinear BBMB equation [11]. Xu and Liu investigated a modified Runge–Kutta scheme in terms of a finite difference scheme for the generalized BBMB equation [12]. The iterative kernel-based method, which was proposed by Babak et al. [13], employs positive definite pseudo-spectral kernels and a linearization scheme to solve the nonlinear generalized BBMB equation. A kernel smoothing technique was employed to derive the numerical solution for the BBMB equation [14]. Ngondiep [15] proposed a high-order combined finite element/interpolation approach to simulate the multidimensional nonlinear generalized BBMB equation. The fourth-order backward and compact difference schemes are used for the discretization of the time derivative and spatial derivatives in the BBMB equation [16]. Kanth and Deepika [17] present a non-polynomial spline method for solving the 1-D nonlinear BBMB equation, with its stability analyzed through Von Neumann analysis. Very recently, conforming finite element method [18], nonconforming quadrilateral Quasi-Wilson element [19], the local discontinuous Galerkin (LDG) method [20], the high-order compact finite difference scheme [21], the fully-discrete mixed finite element method [22], the linearized Crank-Nicolson scheme in combination with the virtual element discretization was proposed for the nonlinear BBMB equation [23].
As a popular numerical method, the meshless collocation method eliminates the requirement for traditional mesh-generation. It can directly solve problems based on discrete collocation points, saving preprocessing time and avoiding time-consuming mesh-generation [24,25]. Combined with various finite-difference-based schemes, the spectral meshless radial point interpolation technique [26], B-spline collocation method [27], scaled Hermite collocation method [28], septic Hermite collocation method [29] and the spectral scheme based on transformed generalized Jacobi polynomials [30] are applied to simulate the BBMB equation. Obviously, these meshless collocation-based implementations typically require a two-level numerical procedure where the meshless collocation method must be coupled with finite difference schemes to handle time-dependent derivatives in the governing equation.
To circumvent the traditional two-level procedures, we introduce a one-level meshless approach to solve the BBMB equation, where the time derivative is reformulated as a space derivative through a unified space-time framework. The famous multiquadrics radial-basis-function (MQ-RBF) can effectively fit various types of data, especially for interpolation problems involving irregular distributions or complex geometric shapes. It has been successfully applied to simulate 2D coupled groundwater flow under unconstrained conditions [31] and reactive transport involving first-order decay and adsorption [32]. In this paper, we focus on the MQ-RBF-based collocation method for numerical simulation of the BBMB equation. Followed by Section 2, the problem description, space-time MQ-RBF, collocation procedure, step-by-step procedure, and flowchart are given. Numerical examples are provided in Section 3 to evaluate the effectiveness of the proposed method in solving the BBMB equation. Finally, some conclusions are given in Section 4.
The BBMB equation models shallow water wave dynamics with three key physical mechanisms: nonlinear advection (wave steepening), dispersion (wave spreading), and viscous dissipation (energy loss). The typical 1-D BBMB equation on a physical domain usually has the form
where
As is known to all, initial and boundary conditions should be considered in the solution process of partial differential equations. For the governing Eq. (1), the initial and boundary conditions usually have the form
for the initial time
for boundaries
The MQ-RBF is one of the popular RBFs based on distance measurement. By adjusting the shape parameter, the smoothness of the function can be flexibly controlled to adapt to different data characteristics, especially suitable for modeling complex nonlinear problems [33].
The commonly used MQ-RBF has the form
where
In the BBMB Eq. (1), we notice that there is only one spatial variable
with
The collocation method is a powerful numerical technique for solving partial differential equations (PDEs) by enforcing the governing equations at discrete collocation points [34,35]. In the radial basis function (RBF) collocation approach, the solution is approximated as a linear combination of RBFs, each centered at a collocation point. The weights in this expansion are determined by enforcing the PDE and boundary conditions at these selected points.
In accordance with the fundamental principles of collocation methods, the numerical approximation of
where
Before implementing the MQ-RBF collocation method, we first partition both
here
with
The expression of derivatives for the MQ-RBF
Therefore, we can obtain an algebraic equation from Eqs. (8)–(10)
with an interpolation matrix
and
The unknowns
2.4 Step-by-Step Procedure and Flowchart
The development of the numerical model for solving the BBMB equation involves several key steps, from problem formulation to the final implementation.
Step-by-Step Procedure
Step 1. Problem Description
Define the BBMB equation (Eq. (1)) with its coefficients and physical interpretations. Specify initial and boundary conditions (Eqs. (2) and (3)).
Step 2. Selection of the Radial Basis Function (RBF)
Choose the MQ-RBF (Eq. (4)) and introduce the space-time MQ-RBF (Eq. (6)).
Step 3. Domain Discretization
Partition the spatial domain and temporal domain into subintervals with mesh size ℎ. Generate collocation points for numerical approximation.
Step 4. Approximation of the Solution
Express the solution as a linear combination of MQ-RBFs (Eq. (7))
Step 5. Collocation Method Implementation
Substitute the approximation into the BBMB equation, initial, and boundary conditions (Eqs. (8)–(10)). Apply the differential operator (Eq. (11)) to enforce the governing equation at collocation points.
Step 6. Derivation of MQ-RBF Derivatives
Compute first and second derivatives of MQ-RBF (Eqs. (12)–(15)) for use in the differential operator.
Step 7. Formulation of the Linear System
Assemble the interpolation matrix and vector (Eq. (16)). Solve the system for coefficients using MATLAB operation.
Step 8. Solution Reconstruction
Compute the approximate solution using the obtained coefficients (Eq. (7)).
The corresponding flowchart of the process is shown in Fig. 1.

Figure 1: Flowchart of the numerical solution process
This section conducts a systematic evaluation of the novel one-level MQ-RBF collocation method in solving the BBMB equation, employing three meticulously designed numerical experiments. The validation framework integrates both
where
For the BBMB equation on a physical domain
The corresponding coefficients are
From the analytical solution
For a fixed total collocation point number

Figure 2: Collocation point distribution (a) and shape parameters vs. errors (b)
Partition the interval

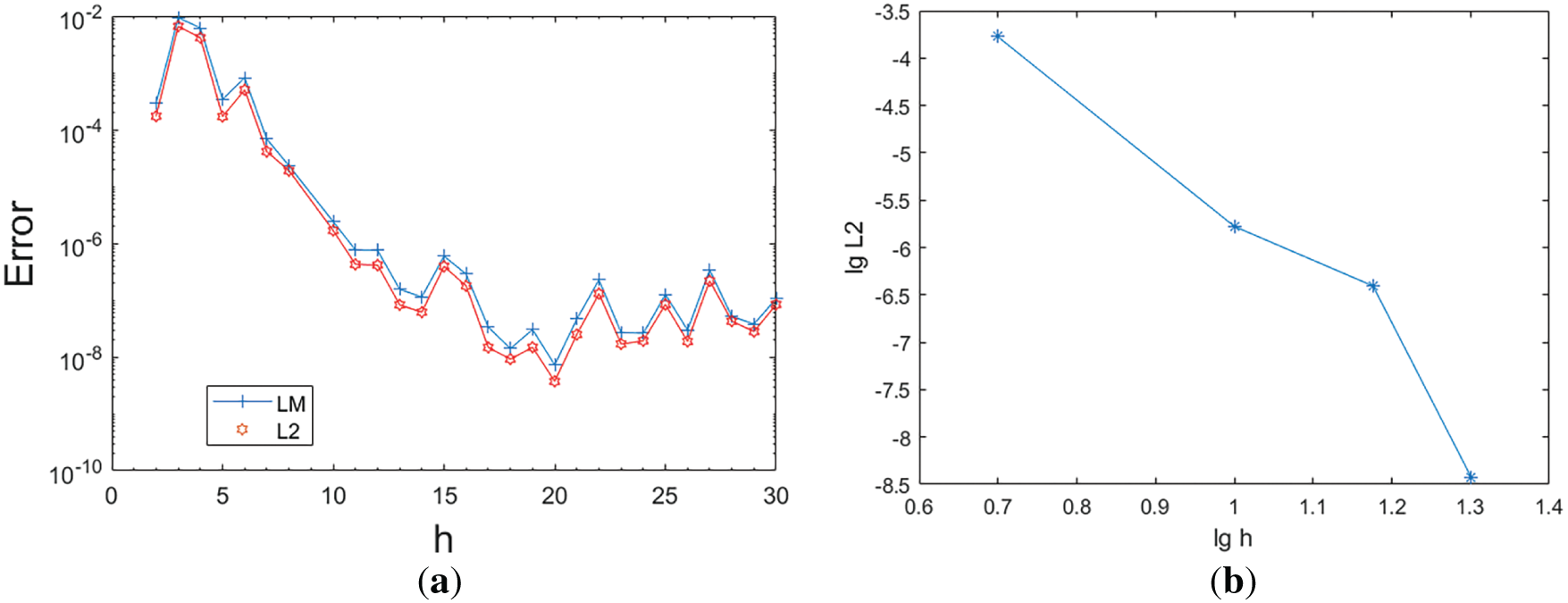
Figure 3: Collocation point numbers vs. errors (a) and convergence rate analysis (b)
For the partition of
For fixed fineness

For the BBMB equation on a physical domain
here, the exact solution is taken as
is its associated right-hand side function.
The initial/boundary conditions for this example are
For a fixed total collocation point number

Figure 4: Shape parameter vs. errors
The interval


Figure 5: Numerical solutions and analytical solutions for different times
Here, we focus on solving the BBMB equation’s periodic initial-value problem on a physical domain
where
For
The exact/analytical solution for this example is
For a fixed collocation point number

Figure 6: Shape parameter vs. errors
For a fixed shape parameter

Figure 7: Collocation point numbers vs. errors (a) and convergence rate analysis (b)
First, the proposed space-time MQ-RBF collocation method significantly improves efficiency through a single-layer computational structure, reducing preprocessing time compared to traditional grid-based two-layer methods. Its meshless characteristics can directly handle complex geometric domains, and high-precision solutions are achieved through shape parameter optimization.
Secondly, the proposed method is sensitive to shape parameters, and the computational cost increases with the size of the problem. Currently, it lacks parallelization support. In addition, its verification relies on known analytical solutions, which limit its application in irrational solution scenarios.
Finally, combined with the useful Painlevé analysis method [42] and powerful neural networks [43], this method is suitable for engineering problems such as shallow water wave propagation and traffic flow density waves, and performs particularly well in moving boundaries and complex geometric domains. In the future, parallel algorithms can be extended to large-scale simulations and are expected to be extended to multidimensional nonlinear partial differential equations and reaction transport problems.
The space-time MQ-RBF collocation method is proposed in this study. The numerical procedure includes the uniformly handling of space and time variables. This method breaks through the limitation of traditional grid-based methods that require step-by-step processing of time derivatives. It will lead to a direct single-layer solution of the BBMB equation. The calculation results were quantitatively compared using two different types of errors, and compared with analytical solutions and other numerical methods. Under certain parameter configurations, the method proposed in this study outperforms other reference methods in terms of accuracy, while maintaining similar performance levels in other cases.
Further analysis reveals that the MQ-RBF shape parameter significantly affects accuracy, with an optimal range of 0.37–2.75. Single-layer computation eliminates 40%–60% time costs vs. two-step methods. Shape parameter adaptability maintains
Accompanied by the other methods, the proposed approach shows great potential for broader applications in related research fields. Future research also focuses on optimizing parallel algorithms to meet large-scale computational demands.
Acknowledgement: The authors thank the Science and Technology General Project of Jiangxi Provincial Department of Education for supporting this study.
Funding Statement: This work was partially supported by the Horizontal Scientific Research Funds in Huaibei Normal University (No. 2024340603000006), the Science and Technology General Project of Jiangxi Provincial Department of Education (Nos. GJJ2203203, GJJ2203213).
Author Contributions: The authors confirm contribution to the paper as follows: Conceptualization, Hongwei Ma and Fuzhang Wang; methodology, Yingqian Tian and Fuzhang Wang; software, Quanfu Lou; validation, Lijuan Yu and Fuzhang Wang; formal analysis, Hongwei Ma and Yingqian Tian; investigation, Hongwei Ma and Fuzhang Wang; resources, Quanfu Lou; data curation, Lijuan Yu; writing—original draft preparation, Hongwei Ma, Yingqian Tian, Fuzhang Wang, Quanfu Lou and Lijuan Yu; writing—review and editing, Yingqian Tian and Fuzhang Wang; visualization, Quanfu Lou; supervision, Yingqian Tian and Fuzhang Wang; funding acquisition, Yingqian Tian and Quanfu Lou. All authors reviewed the results and approved the final version of the manuscript.
Availability of Data and Materials: The authors confirm that the data supporting the findings of this study are available within the article.
Ethics Approval: Not applicable.
Conflicts of Interest: The authors declare no conflicts of interest to report regarding the present study.
References
1. Khater M, Alfalqi S, Alzaidi J, Salama S, Wang F. Plenty of wave solutions to the ill-posed Boussinesq dynamic wave equation under shallow water beneath gravity. AIMS Math. 2021;7(1):54–81. doi:10.3934/math.2022004. [Google Scholar] [CrossRef]
2. Ray S, Gupta A. An approach with HaarWavelet collocation method for numerical simulations of modified KdV and modified burgers equations. Comput Model Eng Sci. 2014;103(5):315–41. doi:10.3970/cmes.2014.103.315. [Google Scholar] [CrossRef]
3. Bruzón M, Garrido T, Rosa R. Conservation laws and exact solutions of a Generalized Benjamin–Bona–Mahony–Burgers equation. Chaos Soliton Fract. 2016;89(432002):578–83. doi:10.1016/j.chaos.2016.03.034. [Google Scholar] [CrossRef]
4. Bruzón M, Garrido-Letrán T, Rosa R. Symmetry analysis, exact solutions and conservation laws of a Benjamin-Bona–Mahony-Burgers equation in 2 + 1-dimensions. Symmetry. 2021;13(11):2083. doi:10.3390/sym13112083. [Google Scholar] [CrossRef]
5. Ray S. Lie symmetries, exact solutions and conservation laws of the Oskolkov–Benjamin–Bona–Mahony–Burgers equation. Mod Phys Lett B. 2020;34(1):2050012. doi:10.1142/S0217984920500128. [Google Scholar] [CrossRef]
6. Hussain E, Shah S, Bariq A, Zhao L, Ahmad M, Ragab A, et al. Solitonic solutions and stability analysis of Benjamin Bona Mahony Burger equation using two versatile techniques. Sci Rep. 2024;14(1):13520. doi:10.1038/s41598-024-60732-0. [Google Scholar] [PubMed] [CrossRef]
7. Aristov A. On exact solutions of the Oskolkov–Benjamin–Bona–Mahony–Burgers equation. Comput Math Math Phys. 2018;58(11):1792–803. doi:10.1134/S0965542518110027. [Google Scholar] [CrossRef]
8. Jiang Y, Wang F, Sun Z. Numerical solutions of the Fisher’s equation using a one-level meshless method. Frontiers Phys. 2025;13:1616647. doi:10.3389/fphy.2025.1616647. [Google Scholar] [CrossRef]
9. Wang F, Hou E, Salama S, Khater M. Numerical investigation of the nonlinear fractional ostrovsky equation. Fractals. 2022;30(5):22401429. doi:10.1142/S0218348X22401429. [Google Scholar] [CrossRef]
10. Cheng H, Wang X. A high-order linearized difference scheme preserving dissipation property for the 2D Benjamin-Bona-Mahony-Burgers equation. J Math Anal Appl. 2021;500(2):125182. doi:10.1016/j.jmaa.2021.125182. [Google Scholar] [CrossRef]
11. García A, Negreanu M, Ureña F, Vargas A. Convergence and numerical solution of nonlinear generalized Benjamin–Bona–Mahony–Burgers equation in 2D and 3D via generalized finite difference method. Int J Comput Math. 2021;99(8):1517–37. doi:10.1080/00207160.2021.1989423. [Google Scholar] [CrossRef]
12. Xu Q, Liu Y. A modified Runge–Kutta scheme for the generalized Benjamin–Bona–Mahony–Burgers equation. Comput Math Math Phys. 2023;63(7):1362–70. doi:10.1134/S0965542523070175. [Google Scholar] [CrossRef]
13. Babak A, Mahdi E, Mohammad N. An efficient kernel-based method for solving nonlinear generalized Benjamin-Bona-Mahony-Burgers equation in irregular domains. Appl Numer Math. 2022;181(6):518–33. doi:10.1016/j.apnum.2022.07.003. [Google Scholar] [CrossRef]
14. Zara A, Rehman S, Ahmad F. Kernel smoothing method for the numerical approximation of Benjamin-Bona-Mahony-Burgers’ equation. Appl Numer Math. 2023;186(40):320–33. doi:10.1016/j.apnum.2023.01.017. [Google Scholar] [CrossRef]
15. Ngondiep E. A high-order combined finite element/interpolation approach for multidimensional nonlinear generalized Benjamin–Bona–Mahony–Burgers equation. Math Comput Simulat. 2024;215(4):560–77. doi:10.1016/j.matcom.2023.08.041. [Google Scholar] [CrossRef]
16. Joshi P, Pathak M, Lin J. Numerical study of generalized 2-D nonlinear Benjamin–Bona–Mahony–Burgers equation using modified cubic B-spline differential quadrature method. Alex Eng J. 2023;67(13):409–24. doi:10.1016/j.aej.2022.12.055. [Google Scholar] [CrossRef]
17. Kanth A, Deepika S. Non-Polynomial spline method for one dimensional nonlinear Benjamin-Bona-Mahony-Burgers equation. Int J Nonlin Sci Numer. 2017;18(3–4):277–84. doi:10.1515/ijnsns-2016-0136. [Google Scholar] [CrossRef]
18. Wang L, Liao X, Yang H. A new linearized second-order energy-stable finite element scheme for the nonlinear Benjamin-Bona-Mahony-Burgers equation. Appl Nume Math. 2024;201(2):431–45. doi:10.1016/j.apnum.2024.03.020. [Google Scholar] [CrossRef]
19. Shi D, Qi Z. Unconditional superconvergence analysis of an energy dissipation property preserving nonconforming FEM for nonlinear BBMB equation. Comp Appl Math. 2024;43(4):207. doi:10.1007/s40314-024-02724-4. [Google Scholar] [CrossRef]
20. Abhilash C, Jugal M. Local discontinuous Galerkin finite element method for the nonlinear Korteweg-de Vries-Benjamin-Bona-Mahony-Burgers equation. Phys Fluids. 2025;7(3):037149. doi:10.1063/5.0257990. [Google Scholar] [CrossRef]
21. Wang S, Ma T, Wu L, Yang X. Two high-order compact finite difference schemes for solving the nonlinear generalized Benjamin-Bona-Mahony-Burgers equation. Appl Math Comput. 2025;496(28):129360. doi:10.1016/j.amc.2025.129360. [Google Scholar] [CrossRef]
22. Xu X, Shi D. Unconditional superconvergence analysis of a new energy stable nonconforming BDF2 mixed finite element method for BBM-Burgers equation. Commun Nonlinear Sci. 2025;140(1220):108387. doi:10.1016/j.cnsns.2024.108387. [Google Scholar] [CrossRef]
23. Chen Y, Liu W, Qin F, Liang Q. Optimal convergence analysis of an energy dissipation property virtual element method for the nonlinear Benjamin-Bona-Mahony-Burgers equation. Comput Math Appl. 2025;192(2):37–53. doi:10.1016/j.camwa.2025.05.003. [Google Scholar] [CrossRef]
24. Wang L, Xue Z, Ren X, Wahab M. Meshfree method for large deformation analysis without domain re-mesh: a nonlinear scheme based on stabilized collocation method. J Comput Phys. 2025;523:113678. doi:10.1016/j.jcp.2024.113678. [Google Scholar] [CrossRef]
25. Ju B, Qu W. Three-dimensional application of the meshless generalized finite difference method for solving the extended Fisher-Kolmogorov equation. Appl Math Lett. 2023;136(25):108458. doi:10.1016/j.aml.2022.108458. [Google Scholar] [CrossRef]
26. Shivanian E, Jafarabadi A. More accurate results for nonlinear generalized Benjamin-Bona-Mahony-Burgers (GBBMB) problem through spectral meshless radial point interpolation (SMRPI). Eng Anal Bound Elem. 2016;72(1):42–54. doi:10.1016/j.enganabound.2016.08.006. [Google Scholar] [CrossRef]
27. Zarebnia M, Parvaz R. On the numerical treatment and analysis of Benjamin–Bona–Mahony–Burgers equation. Appl Math Comput. 2016;284:79–88. doi:10.1016/j.amc.2016.02.037. [Google Scholar] [CrossRef]
28. Gheorghiu C. Stable spectral collocation solutions to a class of Benjamin Bona Mahony initial value problems. Appl Math Comput. 2016;273:1090–9. doi:10.1016/j.amc.2015.10.078. [Google Scholar] [CrossRef]
29. Başhan A, Uçar Y, Yağmurlu N, Esen A. Numerical approximation to the MEW equation for the single solitary wave and different types of interactions of the solitary waves. J Differ Equ Appl. 2022;28(9):1193–213. doi:10.1080/10236198.2021.1972985. [Google Scholar] [CrossRef]
30. Zhou Y, Jiao Y. Spectral method for one dimensional Benjamin-Bona-Mahony-Burgers equation using the transformed generalized Jacobi polynomial. Math Model Anal. 2024;29(3):509–24. doi:10.3846/mma.2024.18595. [Google Scholar] [CrossRef]
31. Wang F, Hou E, Ahmad I, Ahmad H, Gu Y. An efficient meshless method for hyperbolic telegraph equations in (1 + 1) dimensions. Comput Model Eng Sci. 2021;128(2):687–98. doi:10.32604/cmes.2021.014739. [Google Scholar] [CrossRef]
32. Zhang J, Wang F, Nadeem S, Sun M. Simulation of linear and nonlinear advection-diffusion problems by the direct radial basis function collocation method. Int Commun Heat Mass. 2022;130(8):105775. doi:10.1016/j.icheatmasstransfer.2021.105775. [Google Scholar] [CrossRef]
33. Meenal M, Eldho TI. Two-dimensional contaminant transport modeling using meshfree point collocation method (PCM). Eng Anal Bound Elem. 2012;36(4):551–61. doi:10.1016/j.enganabound.2011.11.001. [Google Scholar] [CrossRef]
34. Anshuman A, Eldho TI, Singh L. Simulation of reactive transport in porous media using radial point collocation method. Eng Anal Bound Elem. 2019;104(4349):8–25. doi:10.1016/j.enganabound.2019.03.016. [Google Scholar] [CrossRef]
35. Jiang W, Gao X. Review of collocation methods and applications in solving science and engineering problems. Comput Model Eng Sci. 2024;140(1):41–76. doi:10.32604/cmes.2024.048313. [Google Scholar] [CrossRef]
36. Kutluay S, Özer S, Yağmurlu N. A new highly accurate numerical scheme for Benjamin–Bona–Mahony–Burgers equation describing small amplitude long wave propagation. Mediterr J Math. 2023;20(3):173. doi:10.1007/s00009-023-02382-6. [Google Scholar] [CrossRef]
37. Arora S, Jain R, Kukreja V. Solution of Benjamin-Bona-Mahony-Burgers equation using collocation method with quintic Hermite splines. Appl Numer Math. 2020;154(7):1–16. doi:10.1016/j.apnum.2020.03.015. [Google Scholar] [CrossRef]
38. Shallu V. Numerical treatment of Benjamin–Bona–Mahony–Burgers equation with fourth-order improvised b-spline collocation method. J Ocean Eng Sci. 2022;7(2):99–111. doi:10.1016/j.joes.2021.07.001. [Google Scholar] [CrossRef]
39. Ebrahimijahan A, Dehghan M. The numerical solution of nonlinear generalized Benjamin–Bona–Mahony–Burgers and regularized long-wave equations via the meshless method of integrated radial basis functions. Eng Comput. 2021;37(1):93–122. doi:10.1007/s00366-019-00811-3. [Google Scholar] [CrossRef]
40. Izadi M, Samei M. Time accurate solution to Benjamin–Bona–Mahony–Burgers equation via Taylor-Boubaker series scheme. Bound Value Probl. 2022;17:2022. doi:10.1186/s13661-022-01598-x. [Google Scholar] [CrossRef]
41. Khedidja B. Fourth‐order accurate difference schemes for solving Benjamin–Bona–Mahony–Burgers (BBMB) equation. Eng Comput. 2021;37(1):123–38. doi:10.1007/s00366-019-00812-2. [Google Scholar] [CrossRef]
42. Lü X, Zhang L, Ma W. Oceanic shallow-water description with (2 + 1)-dimensional generalized variable-coefficient Hirota–Satsuma–Ito equation: painlevé analysis, soliton solutions, and lump solutions. Phys Fluids. 2024;36(6):064110. doi:10.1063/5.0193477. [Google Scholar] [CrossRef]
43. Su Y, Lü X, Li S, Yang L, Gao Z. Self-adaptive equation embedded neural networks for traffic flow state estimation with sparse data. Phys Fluids. 2024;36(10):104127. doi:10.1063/5.0230757. [Google Scholar] [CrossRef]
Cite This Article
Copyright © 2025 The Author(s). Published by Tech Science Press.This work is licensed under a Creative Commons Attribution 4.0 International License , which permits unrestricted use, distribution, and reproduction in any medium, provided the original work is properly cited.


Submit a Paper
Propose a Special lssue
View Full Text
Download PDF
Downloads
Citation Tools