Open Access
ARTICLE
A Study on the Role of Tourism in Enhancing Personal Mental Health in the Post-Epidemic Era
School of Mathematics, Hangzhou Normal University, Hangzhou, 311121, China
* Corresponding Author: Ruiqin Tian. Email:
(This article belongs to the Special Issue: Mental Health and Social Development)
International Journal of Mental Health Promotion 2024, 26(4), 325-334. https://doi.org/10.32604/ijmhp.2023.042827
Received 13 June 2023; Accepted 06 September 2023; Issue published 04 May 2024
Abstract
With the advent of the post-epidemic era, a great wave of tourism has been ushered in everywhere. The relationship between tourism and mental health has become a hot topic in society. This paper investigates the enhancement of people’s mental health after tourism through social survey. Using Hangzhou as the sample collection site, this paper conducted a study on the role of tourism in enhancing personal mental health through descriptive analysis, factor analysis and structural equation modeling, and further specifically analyzed the role of mediating variables. The results showed that: (1) The purpose of tourism is to relax and relieve stress, and the effectiveness of tourism is mainly reflected in the alleviation of emotional conditions; (2) Factor Analysis reduced the dimensionality of personal mental health indicators, and finally obtained four factors, among which the comprehensive behavioral ability and physiological manifestation had the best improvement effect after tourism; (3) The structural equation model shows that the enhancing effect of tourism on mental health originates from the factor of inner psychological characteristic, and this factor works through two paths: Inner Psychological Characteristic-Social Adaptability-Physiological Manifestations-Enhancement of Mental Health by Tourism, and Inner Psychological Characteristic-Comprehensive Behavioral Ability-Enhancement of Mental Health by Tourism; (4) Tourism has an enhancing effect on personal mental health, and the enhancing effect is most significant among the middle-aged and young people who are unmarried and do not have children yet. These results have been reasonably analyzed and explained, and relevant suggestions are put forward.Keywords
Due to the impact of the epidemic, the tourism industry has been severely hit. However, with the arrival of the post-epidemic era and the optimization and adjustment of the national epidemic prevention policy, it has gradually shown a recovery. According to the data center of the Ministry of Culture and Tourism, the number of national domestic tourism excursions over the Spring Festival vacation in 2023 reached 308 million, gaining 23.1% year over year. Some experts say China’s tourism industry will show an accelerated recovery this year. However, the impact of the epidemic is not only in economic terms, but also in terms of the mental health of the population, which should not be ignored. The new crown epidemic has brought anxiety about health, reduced social interaction, and affected learning, work and life. The contagious nature of the new coronavirus has taken up a large amount of medical resources, prolonged the treatment of chronic diseases, and exacerbated negative emotions such as worry, irritability and depression. With the adjustment of epidemic prevention and control policies, the suppressed demand for travelling has been greatly released, which has also eased people’s negative emotions. In other words, travelling will have a certain impact on the psychology of tourists. Therefore, we conduct a study on the enhancing effect of tourism on personal mental health and give related results and suggestions.
Tourism can improve people’s mental health in their leisure time [1]. People inevitably interact with one another while traveling. Through the harmonious relationship between people, a sensation of pleasure is produced, physical and mental exhaustion is lifted stress is removed, and so mental health is improved. Wang and Ma argued that good social interactions would promote the subjective well-being of cycling travelers on the Sichuan-Tibet route [2]. Pearce defined social interaction during tourism as the inter-action between people in tourism activities in a variety of ways, both psychologically and behaviorally [3]. Gilovich et al. contended that travel fosters interpersonal connections, improves social bonds, and has a favorable impact on one’s sense of fulfillment and well-being [4]. According to DeLeire and other academics, tourism consumption behaviour fosters interpersonal relationships and communication, eliminates loneliness, brings people inner satisfaction, and enriches their emotional experience [5]. Some findings by DeLeire and other researchers also verify that social interactions contribute to personal well-being [5]. Rubenstein concluded that travel can help people relax, ease their fatigue and control their anger [6]. Chen et al. reviewed the published studies on the impact of travel on physical health and concluded that travel is beneficial to health [7]. From Westman and Eden [8], we know that tourism can help lessen people’s stress and exhaustion from work. Lan et al. proposed a psychology-based smart tourism solution and verified that this solution has a significant impact on tourists’ travel experience [9]. Buckley suggested that tourism contributes to mental health and that nature tourism therapies have been tested extensively in the treatment of mental health [10]. Research by Dolnicar et al. has shown that tourism improves the quality of life for most people and that they feel happier after travelling [11]. For the fast-paced life of urban citizens, the potential mental health benefits of agritourism activities were studied by Rezaei et al. [12]. People who travel a lot have a healthier mental state than those who do not travel as often on holiday [13]. In studies of tourists’ mental health, scholars categorize and discuss it according to the destination. They tend to choose natural attractions or those with distinctive features, such as national parks [14] or forest tourism sites [15]. Pretty confirmed the role of nature tourism in promoting the mental health of tourists from an environmental perspective [16]. Moore and Scott found that when tourist attractions can meet different specific needs of tourists, they will have a sense of dependence on tourist attractions [17]. The research on tourism experience has gradually become one of the core contents of tourism research [18]. As mentioned in [19], people’s feelings for the tourist place will be generated with the continuous contact of tourists to the scenic spot. Moore and Graefe conducted research on railway sightseeing tourists and found that the identity characteristics of tourists would affect their feelings about tourist attractions [20]. Kaltenborn’s research found that people’s attachment to a particular place will vary due to the influence of social and economic activities, which means that different people have different feelings when traveling [21]. Scholars have also conducted research on the factors influencing the mental health benefits of tourists. Studies have shown that tourists’ age, level of education, family atmosphere, personal experience and tourism environment are all influential factors [22–24].
The majority of recent research conducted by both domestic and international academics has focused on the one-sided effects of travel on well-being, sleep quality or interpersonal interaction. Therefore, this paper innovatively analyzes the inner mechanism of the effect of tourism on mental health enhancement with the help of a mental health scale containing 19 small indicators. The 19 small indicators are then downscaled into several factors, the relationship between the effect of tourism on improving mental health and these factors are examined, and the mechanism of each factor’s effect on mental health enhancement is explored.
To improve the rigorousness and the scientificalness of the survey, we conducted a pre-survey to collect relevant suggestions from the respondents. After summarizing the interviews and combining relevant literature, we developed the final questionnaire. A combination of stratified random sampling and judgmental sampling was used to conduct survey interviews and questionnaires for citizens and tourists in Hangzhou City, Zhejiang Province.
To ensure the diversity and depth of the survey sample, the questionnaires were delivered both online and offline. Online sampling is primarily targeted at young and middle-aged people, whereas offline sampling is mainly focused on some elderly persons who may have difficulty using smartphones. So as to ensure the universality and comprehensiveness of this research group. The final distribution of responses nearly matches China’s age distribution map.
After pre-processing and coding the questionnaire data, a reliability analysis was conducted on the data, where the reliability coefficient is 0.930, indicating high consistency within the questionnaire. As for the validity analysis, the KMO values of the pre-travel and post-travel mental health status scales were 0.946 and 0.948, and Bartlett’s test values all reached the significance level of 0.01. Moreover, the Pearson correlation coefficients between the variables were high and all of them could pass the correlation coefficient test. This indicates that the structural validity and content validity of the questionnaire are good. In conclusion, the reliability and validity of the collected questionnaires are at a favorable level.
The Purpose and Effectiveness of Tourism
Tourism was limited as a consequence of the epidemic’s longer-lasting effects. The emotional door of travel has been reopened for individuals in the current post-epidemic era after being shut during the pre-epidemic era.
We gathered the distribution from the questionnaire data as shown in Fig. 1 to explore the primary reason why individuals travel. By analyzing the data, the majority of people travel primarily for relaxation and stress alleviation. This opinion is held by a higher proportion of people than by any other group, ranking it top. The second is the number of people who travel to gain knowledge and cultivate their taste. There are roughly the same numbers of persons who take for leisure, exercise to improve physical fitness, and go with family and friends, but far fewer than the first two categories. At the same time, the least amount of people traveled for work-related reasons. From the above, it can be seen that the majority of people’s travel focuses on their own mental health development and experience, which also indicates that everyone is gradually paying attention to personal psychological and spiritual development.

Figure 1: Distribution of tourism purposes.
As can be seen from Fig. 2, the benefits of tourism on mental health are reflected in multiple aspects. The majority of people believe that traveling significantly improves their emotional state, eliminates fatigue, and releases stress. This suggests that the majority of people travel to reduce their mental and physical stress. However, a minority of individuals argue that traveling can help one to better clarify self-positioning and determine their life goals. In other words, people rarely alter their goal orientation because of travel and instead more frequently experience momentary pleasure and relaxation from tourism.

Figure 2: Distribution of tourism effectiveness.
To increase tourism in the post-epidemic era, the government and other pertinent departments have implemented a policy of limited time free entrance to some well-known scenic locations. The results obtained through the investigation and research are shown in Fig. 3. The policy would be appealing to approximately 70% of people, with 30% being extremely attractive and 39% being relatively attractive. Fig. 4 reflects people’s preference for different types of attractions. By researching the preference level of people in different types of attractions, it was found that the largest percentage of people love natural scenery. Whether it is natural scenery, historical monuments, prosperous cities or seaside beaches, there will be a crowd of people with love for them.

Figure 3: The attractiveness of free attractions to tourists.

Figure 4: Favorite preference for different attractions.
The Model of the Enhancement of Mental Health by Tourism
Factor analysis [25]
Since the changing trend of mental health is difficult to measure directly, we determined a mental health scale containing 19 sub-indicators by referring to the Self-Rating Scale for Depression (SDS) [26] and Self-Rating Scale for Anxiety (SAS) [27] and the world-renowned psychological test scale SCL-90 [28] to study the psychological enhancing effects of tourism. The changes in their psychological changes were determined by the changes in the 19 indicators.
To downscale the analysis of changes in mental health, exploratory factor analysis was conducted on 19 psychological indicators [29]. It was calculated that the KMO = 0.948 (greater than 0.9), and the p-value of Bartlett’s test was less than 0.05, indicating that the data were suitable for factor analysis. Next, the maximum likelihood method [30] was used to perform the factor analysis. To make the cumulative explanatory variables as adequate and scientific as possible, a total of four factors were extracted, at which point the variance contribution was 73.82%. By measuring the magnitude of the factor load corresponding to the indicator, we can evaluate the contribution value of the indicator to the factor, so that we can determine the importance of the indicator to the factor [31]. The final obtained rotated orthogonal matrix is shown specifically in Table 1.

By rotating the orthogonal factor table, all the indicators can be divided into four factors, which are comprehensive behavioral ability, inner psychological characteristic, physiological manifestation, and social adaptability. The indicators contained within each factor are shown in Table 1, and the factors align with the relationship between individual psychological and behavioral performance.
The enhancing effect of tourism on mental health was explored by the change of each factor before and after tourism. The proportion of people with factor promotion effect is shown in Table 2. Overall, more than 88% of the respondents believed that there was an enhancing effect of travel on the intrinsic indicators of mental health.

If there is a decrease in the ability of the indicator or no change in all of them after tourism, it is considered that there is no enhancement of the factor containing the indicator. The results obtained from the data analysis were: after conducting tourism, nearly 60% of the people had a great improvement in their comprehensive behavioral ability and Physiological Manifestation, among which the largest number of people thought that their sleep quality improved, followed by the improvement of attention; half of the respondents thought that inner psychological characteristic and Social Adaptability improved after tourism, and among these two aspects the improvement of environmental adaptability had the most obvious effect. This may be because after tourism, people engage in more physical output while also releasing stress. The tired body and stress relieving mental state have improved the quality of sleep during rest. In addition, tourism will simultaneously visit various tourist destinations, come into contact with various surroundings, and experience different geographical environments and human atmospheres, which makes tourism improve their environmental adaptation.
Through in-depth analysis of the characteristics of the population that tourism has a positive impact on mental health, it was found that this group is mostly middle-aged and young, with the majority being unmarried and currently without children. This may be because young people have more energy and physical strength to travel, while those who have not yet formed a family have more time to travel and have a better experience during the travel process, which has an improving effect on mental health.
Structural equation model [32]
To specifically analyze the relationship between the four factors and the degree of influence of each factor on the role of post-travel mental health enhancement, a follow-up analysis was conducted. The direct measurement of mental health status studied in this paper is difficult and subjective measurement error exists, while structural equation modeling can solve exactly the above problems. Therefore, the structural equation model was chosen to analyze factors affecting people’s post-travel mental health status. The post-travel mental health status scale passed the reliability and validity tests, so it is reasonable to use the structural equation model to study the model of factors affecting post-travel mental health [33].
Model hypothesis and literature analysis
The mechanism of mental health change is complex and influenced by a combination of economic, cultural and policy factors. The factor analysis has identified a variable system that includes 4 factors (latent variables) and 19 sub-indicators (observed variables), including comprehensive behavioral ability, inner psychological characteristics, physiological manifestation and social adaptability. The latent variable of “mental health enhancement after tourism” and its observed variables were further introduced to establish the inner relationship between the latent variables according to the literature.
Firstly, we initially establish the intrinsic relationships of the five potential variables through literature analysis. We propose the following hypothesis:
Hypothesis H1: Inner psychological characteristic has a positive and significant effect on social adaptability.
Hypothesis H2: Social adaptability has a positive and significant effect on physiological manifestation.
Hypothesis H3: Physiological manifestation has a positive and significant effect on the enhancement of mental health by tourism.
Hypothesis H4: Inner psychological characteristic has a positive and significant effect on comprehensive behavioral ability.
Hypothesis H5: Comprehensive behavioral ability has a negative and significant effect on the enhancement of mental health by tourism.
A variable system containing 5 latent variables and 23 observed variables was finally determined. the 5 latent variables were 4 factors and the enhancing effect of tourism on mental health. The indications that each of the four components contains in the factor analysis results are the observable variables that correspond to them. The observed variables corresponding to the latent variable of the enhancement of mental health by tourism are “The intentions to choose tourism to alleviate when Psychological stress is high”, “The continuity of tourism’s role in improving individual mental health”, “The attraction of free and limited opening of tourist attractions to people’s travel in the post epidemic era” and “The enhancement effect of tourism on personal mental health”.
Combining the model hypothesis, literature and theoretical analysis of the relationship between tourism and mental health, an initial structural equation model of the factors influencing the effect of tourism on mental health enhancement was constructed. The model suggests that inner psychological characteristics have a positive influence relationship on mental health enhancement after tourism, and physiological manifestation, social adaptability and comprehensive behavioral ability play a mediating role in the influence relationship. The first structural equation model was changed because the fit test of the initial fitting results was still inadequate even after running the path of the initial structural equation model through AMOS and sequentially removing the inconsequential paths. In this paper, the initial model is improved by establishing correlations between the error terms in conjunction with the Modification Index (MI) in the AMOS output. The larger the MI, the more helpful it is for model optimization after establishing their correlations [34]. In this paper, the paths with MI values greater than 4 are all modified according to the principle of adding only one set of residual correlations at a time. Establishing correlations for the residual terms of the variables can effectively reduce the Chi-square values of the model. Therefore, correlations are considered for all residual terms that are consistent with the theoretical basis and are practically meaningful.
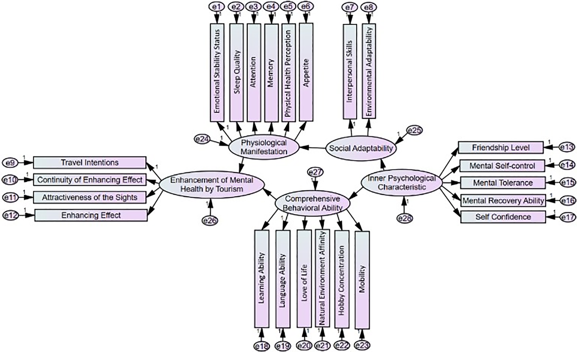
The final structural equation model was obtained by combining the correction indices to modify the model, which passed the significance test among the variables. The fitted indices were: CMIN/DF = 1.386, GFI = 0.925, AGFI = 0.895, RMSEA = 0.035, CFI = 0.864. The overall goodness-of-fit indicators all meet the criteria, indicating that the modified model fits well. The interpretability of the model is high, and the final model can be accepted. The final model is shown in Fig. 5.

Figure 5: Structural equation model diagram.
The standardized path coefficients between latent variables and between latent and observed variables were derived from the results of the modified model according to Fig. 5, as shown in Table 3. In Table 3, the estimate is the estimated value of the unstandardized and standardized path coefficients, S.E. is the standard error of the estimate, C.R. is the ratio of the parameter estimate to its standard error, p is the probability of significance, and “***” indicates that the test is very significant.

(1) Hypothesis Test
We established hypotheses related to the latent variables of this study in the previous section, and we can find that hypotheses H1, H2, H3, H4 and H5 are significant at the level of 0.05. Among them, inner psychological characteristic on social adaptability, social adaptability on physiological manifestation, physiological manifestation on the enhancement of mental health by tourism, and inner psychological characteristic on comprehensive behavioral ability all showed positive effects, and comprehensive behavioral ability on the enhancement of mental health by tourism showed negative and significant effects. Thus, hypotheses H1, H2, H3, H4 and H5 were verified to be confirmed. It indicates that the enhancement effect of mental health after tourism is indeed influenced by four factors.
(2) Effect of Latent Variables
This paper intends to study the mechanism of the effect of the four factors on mental health enhancement and finds that the effect of inner psychological characteristics on the enhancement of mental health by tourism can be divided into two parts: one part is reflected through the physiological manifestation and the other part is reflected in the comprehensive behavioral ability.
In the first part: the standardized path coefficient of inner psychological characteristics on the mediator of social adaptability was 0.96. The standardized path coefficient of social adaptability on the mediator of physiological manifestation was 0.92. The standardized path coefficient of the physiological performance situation on the mental enhancement effect was 0.62. This indicates that the improvement of inner psychological characteristic-related ability after tourism enhances people’s social adaptability to a certain extent, and the improvement of social adaptability is reflected in the level of mental health by promoting physiological manifestation. From the factor analysis, the inner psychological characteristics are mainly reflected in mental self-control. The stronger the psychological self-control, the stronger the psychological stress resistance. Such people tend to have good social relations and interpersonal skills, and their physical quality will also be improved. Travel has a more significant effect on the mental health enhancement of such people.
In the second part: the standardized path coefficient of inner psychological characteristics on comprehensive behavioral ability is 0.95, and the standardized path coefficient of comprehensive behavioral ability on mental enhancement effect is −0.36. From the perspective of positive and negative path coefficients, the stronger the ability related to inner psychological characteristics, the stronger the comprehensive behavioral ability will be, which in turn will reduce the mental health of tourists after tourism to a certain extent. However, this inhibitory effect can be reasonably explained in terms of its practical significance and the magnitude of the values of the path coefficients. Factor analysis shows that the most important influencing factor of comprehensive behavioral ability is the love of life, and people with a higher degree of love of life tend to be in a good mental health condition. Tourism does not have a significant effect on the mental health enhancement of these groups. The absolute value of the standardized path coefficient of the inhibitory effect is much smaller than that of the physiological manifestation on the mental enhancement effect, which indicates that the physiological manifestation is the direct driving force to enhance the post-travel mental health status of tourists. It also confirms that the inner psychological characteristics play a facilitating role in the post-travel mental health status of tourists.
The post-epidemic era has ushered in a wave of travel, which can have an enhancing effect on one’s mental health. The survey found that the greatest number of people believed that their sleep quality and attention had improved, followed by natural environment closeness and physical health perception, while the least number of people believed that their self-confidence had improved after travel. An exploratory factor analysis was conducted to classify the mental health indicators into four factors: comprehensive behavioral ability, inner psychological characteristics, physiological manifestations, and social adaptability. The largest proportion of people believed that their comprehensive behavioral ability and physiological manifestation were improved after travel.
The characteristics of people who benefit from travel for their mental health are as follows: they tend to be youthful and middle-aged, have decent incomes, have a generally high level of education, are single, and do not have children. There was little distinction between the two genders. In general, members of these groups are eager to relieve psychological stress through travel.
In terms of the choice of tourist attractions, the impact of the type of attraction on mental health can vary from person to person. At the same time, it is not difficult to find that the frequency of the trips they make mostly stays within six times a year and the length of each trip does not exceed one week. There is diversity in the travel motives of the crowd, with those who relax and relieve stress being the most numerous. There is also a certain similarity in their travel preferences.
Further, with the help of structural equation modeling, the effect between the four factors and their effect on the enhancement of mental health after tourism was specifically investigated by combining 23 measurable variables. The analysis revealed that the enhancing effect of tourism on mental health originated from the factor of inner psychological characteristics, which in turn acted through two pathways. The first pathway is: Inner Psychological Characteristic-Social Adaptability-Physiological Manifestations-Enhancement of Mental Health by Tourism, and the second pathway is: Inner Psychological Characteristic-Comprehensive Behavioral Ability-Enhancement of Mental Health by Tourism. In the first path, the effect of each factor is positive. The stronger the ability related to the inner psychological characteristics of tourists, the more psychologically stable and socially adaptive they are, and the more likely they are to have a well physiological manifestation. For these groups of tourists, tourism has a greater role in enhancing psychological well-being. In the second pathway, inner psychological characteristic has a positive impact on comprehensive behavioral ability, but the improvement of comprehensive behavioral ability has a less pronounced inhibitory effect on mental health. This is because people with higher comprehensive behavioral abilities have positive and healthy psychological states themselves, and tourism is not their only choice to enhance their mental health. And the small path coefficient of the inhibitory effect indicates that it is weak. When the two tracks are combined, the first path stands out, further demonstrating that tourism can improve mental health in the post-epidemic era.
Based on the above results, the following relevant recommendations are given:
(1) The government enhances tourism support, and stimulates the willingness of the public to travel
In the research process, it was found that the limited free opening of attractions would have a certain attraction effect on tourists, and many tourists were traveling under the influence of relevant preferential policies. The government can adapt to the development of society, develop tourism preferential policies and take relevant measures [35]. By stimulating people’s willingness to travel, the range of groups benefiting from tourism for personal mental health enhancement can be expanded.
(2) Emphasize the development of supporting facilities and products in tourist destinations to enhance the physical and mental experience of tourists
The previous analysis shows that the stronger the social adaptability and physiological performance status of people, the more significant the role of tourism in promoting mental health. Therefore, one of the key approaches to playing the role of tourism in promoting mental health is to concentrate on the high-quality and diverse development of tourism and improving physical and mental experiences.
In terms of supporting facilities in tourist destinations, it is necessary to attach importance to the development of service quality while strengthening the construction of supporting facilities. The construction of supporting facilities should cover “food, housing, transportation, shopping, and entertainment”. Pay attention to the construction of transportation hub networks, scientifically arrange parking lots, public restrooms, and signage in scenic areas. Improve accommodation and catering services near tourist destinations, and consider establishing large supermarkets if conditions permit. In addition, it is also necessary to improve the service level of practitioners, strengthen personnel training, provide smiling services, and communicate patiently, which can help tourists achieve a good physical and mental experience.
In terms of product development in tourist destinations, we should start with improving the physical and mental experience of tourists. Based on the physical and mental characteristics, interests, and needs of tourists, we should implement innovative development concepts, actively create local tourism cultural brands, develop characteristic cultural and creative products, and effectively enhance tourists’ sense of participation, experience, and happiness. This can better play the role of tourism in improving mental health.
(3) Rational planning of travel based on personal conditions to enhance personal mental health
Tourism promotes the mental health of tourists in general, but has a limited effect on the enhancement of tourists with strong comprehensive behavioral abilities. This is due to their good mental health, high love for daily life and the natural environment, and strong language expression and learning ability. Tourism is not the best choice for them to enhance their mental health. In other words, despite the fact that travel is experiencing a boom in the post-epidemic era, individuals still need to choose and arrange travel activities rationally, taking their actual conditions as the starting point.
Tourism has an enhancing effect on personal mental health. The development of tourism in recent years has been conducive to meeting people’s needs for a better life. People relax and enjoy themselves while traveling, increasing their sense of well-being in life. Not only the government and other relevant departments need to enhance people’s sense of tourism experience, but individuals should also carry out tourism activities according to their own actual situation, so that tourism brings the maximum satisfaction and happiness to life.
In addition, this survey’s coverage area, which is limited to Hangzhou City in Zhejiang Province, is insufficient. The aforementioned conclusions’ generalizability can be further improved by broadening the survey’s scope.
Acknowledgement: We would like to thank the participants who filled out the questionnaire.
Funding Statement: This research was funded by the National Statistical Science Research Project of China (No. 2021LY061).
Author Contributions: The authors confirm contribution to the paper as follows: study conception and design: Ruiqin Tian, Yue Feng; data collection: Yue Feng, Lingqi Zhan; analysis and interpretation of results: Ruiqin Tian, Yue Feng, Lingqi Zhan; draft manuscript preparation: Ruiqin Tian, Yue Feng, Lingqi Zhan. All authors reviewed the results and approved the final version of the manuscript.
Availability of Data and Materials: The datasets used or analyzed during the current study are available from the corresponding author on reasonable request.
Ethics Approval: The study was approved by the Ethics committee of Hangzhou Normal University (No. 20240425), and the informed consent was obtained from all participants involved in this study.
Conflicts of Interest: The authors declare that they have no conflicts of interest to report regarding the present study.
References
1. Hobson JSP, Dietrich UC. Tourism, health and quality of life. J Travel Tour Mark. 1995;3(4):21–38. [Google Scholar]
2. Wang H, MA ZX. A Study on tourist motivation of cycling tourism on the Sichuan-Tibet line and its impact on the cyclers’happiness: the mediating effect of tourist satisfaction. Tour Sci. 2020;34(6):53–65. [Google Scholar]
3. Pearce PL. Tourist behaviour: themes and conceptual schemes. Clevedon: Channel View Publications; 2005. [Google Scholar]
4. Gilovich T, Kumar A, Jampol L. A wonderful life: experiential consumption and the pursuit of happiness. J Consum Psychol. 2015;25(1):152–65. [Google Scholar]
5. DeLeire T, Kalil A. Does consumption buy happiness? Evidence from the United States. Int Rev Econ. 2010;57(2):163–76. [Google Scholar]
6. Rubenstein C. Vacations: expectations, satisfactions, frustrations, fantasies. Psychol Today. 1980;14:62–6. [Google Scholar]
7. Chen CC, Petrick JF, Shahvali M. Tourism experiences as a stress reliever: examining the effects of tourism recovery experiences on life satisfaction. J Travel Res. 2016;55(2):150–60. [Google Scholar]
8. Westman M, Eden D. Effects of a respite from work on burnout: vacation relief and fade-out. J Appl Psychol. 1997;82(4):516–27. [Google Scholar] [PubMed]
9. Lan FY, Huang QJ, Zeng LJ, Guan XM, Xing D, Cheng ZY. Tourism experience and construction of personalized smart tourism program under tourist psychology. Front Psychol. 2021;12:691183. [Google Scholar] [PubMed]
10. Buckley R. Tourism and mental health: foundations, frameworks, and futures. J Travel Res. 2023;62(1):3–20. [Google Scholar]
11. Dolnicar S, Yanamandram V, Cliff K. The contribution of vacations to quality of life. Ann Tourism Res. 2012;39(1):59–83. [Google Scholar]
12. Rezaei M, Kim D, Alizadeh A, Rokni L. Evaluating the mental-health positive impacts of agritourism; a case study from South Korea. Sustain. 2021;13(16):8712. [Google Scholar]
13. Gilbert D, Abdullah J. Holiday taking and the sense of well-being. Ann Tourism Res. 2004;31(1):103–21. [Google Scholar]
14. Wolf ID, Stricker HK, Hagenloh G. Outcome-focused national park experience management: transforming participants, promoting social wellbeing, and fostering place attachment. J Sustain Tour. 2015;23(3):358–81. [Google Scholar]
15. Kaplan S, Bardwell LV, Slakter DB. The museum as a restorative environment. Environ Behav. 1993;25(6):725–42. [Google Scholar]
16. Pretty J. How nature contributes to mental and physical health. Spiritual Health Int. 2004;5(2):68–78. [Google Scholar]
17. Moore RL, Scott D. Place attachment and context: comparing a park and a trail within. Forest Sci. 2003;49(6):877–84. [Google Scholar]
18. Xie YJ. Basic tourism. Beijing, China: The Commercial Press; 2015. [Google Scholar]
19. Seamon D. Rational landscapes and humanistic geography. Environ Ethics. 1983;5(2):181–3. [Google Scholar]
20. Moore RL, Graefe AR. Attachments to recreation settings: the case of rail-trail users. Leisure Sci. 1994;16(1):17–31. [Google Scholar]
21. Kaltenborn BP. Nature of place attachment: a study among recreation homeowners in Southern Norway. Leisure Sci. 1997;19(3):175–89. [Google Scholar]
22. Qiu HQ, Wang GQ, Ren LP, Zhang JJ, Wang JW. The impact of restorative destination environments on tourists’ well-being and environmentally responsible behavior: a reasonable person model. Tour Manag Perspect. 2022;44:101028. [Google Scholar]
23. Ellison CG, Walker AB, Glenn ND, Marquardt E. The effects of parental marital discord and divorce on the religious and spiritual lives of young adults. Soc Sci Res. 2011;40(2):538–51. [Google Scholar]
24. Vidon ES, Rickly JM. Alienation and anxiety in tourism motivation. Ann Tourism Res. 2018;69:65–75. [Google Scholar]
25. McDonald RP. Factor analysis and related methods. New York: Psychology Press; 2014. [Google Scholar]
26. Zung WW, Richards CB, Short MJ. Self-rating depression scale in an outpatient clinic: further validation of the SDS. Arch Gen Psychiatry. 1965;13(6):508–15. [Google Scholar] [PubMed]
27. Knol W, Keijsers CJ, Jansen PA, Belitser SV, Schobben AF, Egberts AC, et al. Validity and reliability of the Simpson-Angus Scale (SAS) in drug induced parkinsonism in the elderly. Int J Geriatr Psych. 2009;24(2):183–9. [Google Scholar]
28. Derogatis LR, Lipman RS, Covi L. SCL-90: an outpatient psychiatric rating scale--preliminary report. Psychopharmacol Bull. 1973;9(1):13–28. [Google Scholar] [PubMed]
29. Lin HM. Analysis of some common problems in the application of factor analysis. Stat Decis. 2012;15:65–9. [Google Scholar]
30. Jiang J, Liu XS, Yu KM. Maximum likelihood estimation of multinomial probit factor analysis models for multivariate t-distribution. Computation Stat. 2013;28:1485–500. [Google Scholar]
31. Sass DA. Factor loading estimation error and stability using exploratory factor analysis. Educ Psychol Meas. 2010;70(4):557–77. [Google Scholar]
32. Collier JE. Applied structural equation modeling using AMOS: basic to advanced techniques. New York: Routledge; 2020. [Google Scholar]
33. Chin WW. Issues and opinion on structural equation modeling. Mis Quart. 1998;22(1):7–16. [Google Scholar]
34. Marcoulides GA, Schumacker RE. Advanced structural equation modeling. New York: Psychology Press; 2013. [Google Scholar]
35. Li YJ. The three relationships of “Culture-Tourism” “Government-Market” and “Central-Local” in the integrated development of cultural and tourism. Guizhou Ethn Stud. 2021;42(3):171–5 (In Chinese). [Google Scholar]
Cite This Article
Copyright © 2024 The Author(s). Published by Tech Science Press.This work is licensed under a Creative Commons Attribution 4.0 International License , which permits unrestricted use, distribution, and reproduction in any medium, provided the original work is properly cited.


Submit a Paper
Propose a Special lssue
View Full Text
Download PDF
Downloads
Citation Tools