Open Access
ARTICLE
Position-Aware and Subgraph Enhanced Dynamic Graph Contrastive Learning on Discrete-Time Dynamic Graph
College of Computer Science & Technology, Xi’an University of Science and Technology, Xi’an, 710054, China
* Corresponding Author: Jian Feng. Email:
Computers, Materials & Continua 2024, 81(2), 2895-2909. https://doi.org/10.32604/cmc.2024.056434
Received 23 July 2024; Accepted 10 October 2024; Issue published 18 November 2024
Abstract
Unsupervised learning methods such as graph contrastive learning have been used for dynamic graph representation learning to eliminate the dependence of labels. However, existing studies neglect positional information when learning discrete snapshots, resulting in insufficient network topology learning. At the same time, due to the lack of appropriate data augmentation methods, it is difficult to capture the evolving patterns of the network effectively. To address the above problems, a position-aware and subgraph enhanced dynamic graph contrastive learning method is proposed for discrete-time dynamic graphs. Firstly, the global snapshot is built based on the historical snapshots to express the stable pattern of the dynamic graph, and the random walk is used to obtain the position representation by learning the positional information of the nodes. Secondly, a new data augmentation method is carried out from the perspectives of short-term changes and long-term stable structures of dynamic graphs. Specifically, subgraph sampling based on snapshots and global snapshots is used to obtain two structural augmentation views, and node structures and evolving patterns are learned by combining graph neural network, gated recurrent unit, and attention mechanism. Finally, the quality of node representation is improved by combining the contrastive learning between different structural augmentation views and between the two representations of structure and position. Experimental results on four real datasets show that the performance of the proposed method is better than the existing unsupervised methods, and it is more competitive than the supervised learning method under a semi-supervised setting.Keywords
Graphs are popular tools for representing relationships between entities and are widely used in various application fields, such as recommender systems [1] and intelligent transport systems [2]. To analyze graph data, high-dimensional graph structures are often mapped to low-dimensional representation vectors through graph representation learning to learn the structural and attribute features and use them for downstream tasks. However, graphs often exhibit dynamics over time in the real world, and how to learn the representation of dynamic graphs has become a significant research problem.
Based on the temporal granularity, the dynamic graphs can be categorized into continuous-time and discrete-time. Fine-grained temporal information required for continuous time dynamic graphs is often impractical due to privacy, noise, etc. Therefore, this paper studies Discrete-time Dynamic Graph Representation Learning (DDGRL) based on a series of snapshots.
DDGRL often employs structural models represented by Graph Neural Networks (GNN) to learn the topology of each snapshot and temporal models such as Recurrent Neural Networks (RNN) to capture the evolving pattern of the structure over time. However, due to the difficulty in obtaining labels, current studies often yield suboptimal performance via unsupervised learning. Recent studies have applied Graph Contrastive Learning (GCL) to dynamic graphs [3–5], and the contrast between views obtained through data augmentation shows comparable competitiveness to supervised methods, but these methods rely on fine-grained temporal information. Therefore, the challenges of using GCL for DDGRL still exist.
The challenges manifest in learning the topology of snapshots and their evolving patterns. Firstly, when learning from snapshots, existing studies have tended to focus only on structural information and ignore positional information. For example, Node 3 and Node C will learn the same representation through GNN due to the same structure, which is shown in Fig. 1a after dimensionality reduction. However, in terms of positions, Node 3 should be more like nodes belonging to the same component, such as Node 2, as shown in Fig. 1b. Next, GCL tends to consider different nodes as negative examples, which will further push the representation of Node 3 and Node 2 farther away from each other, making the learned features overly concerned with structural information and ignoring positional information. Secondly, current studies lack effective data augmentation, making it challenging to capture the evolving patterns of snapshots. For example, snapshots can be treated as static graphs, and data augmentation can be achieved through subgraph sampling. However, subgraphs sampled independently from a series of snapshots have the potential to disrupt the evolving pattern of snapshots over time.

Figure 1: Comparison of structure and position
To address the above challenges, a Position-aware and Subgraph enhanced Dynamic Graph Contrastive Learning method (PSDGCL) is proposed. First, a global snapshot is generated for each time slice based on the historical snapshot. Second, on the one hand, the positions of nodes are captured from global snapshots by combining random walk and Multilayer Perceptron (MLP); on the other hand, based on snapshots and global snapshots, the evolving patterns are expressed as short-term changes and long-term stable structures, and after data augmentation by subgraph sampling from them, the structures of nodes in different views are learned by combining GNN, Gated Recurrent Unit (GRU) and attention mechanism. Finally, structure representations are learned through inter-view contrastive learning, and complementary information is learned from structure and position representation to generate node representations. The main contributions of this paper are as follows:
• A dynamic graph contrastive learning method PSDGCL was proposed, which utilizes GNN to learn node structures and captures node positions through random walk, thereby improving the quality of node representation.
• A data augmentation method based on subgraph sampling was designed, which comprehensively considers the short-term changes and long-term stable structures of dynamic graphs to help learn evolving patterns.
• The experimental results on four real datasets show that the proposed method outperforms representative unsupervised methods and exhibits comparable or even better competitiveness compared to supervised methods.
The remaining sections of this paper are organized as follows. Section 2 reviews relevant studies. In Section 3, we provides a detailed explanation of the proposed method. Section 4 presents our experimental results on four datasets. Finally, Section 5 concludes the paper.
This paper explores GCL for DDGRL. Therefore, this section discusses the relevant methods of DDGRL and representative works of GCL.
2.1 Discrete-Time Dynamic Graph Representation Learning
DDGRL tends to generalize static graph representation learning methods to dynamic graphs by adding designs that capture temporal features, usually categorized into three types: matrix decomposition, random walk, and GNN.
The matrix decomposition methods can either perform matrix decomposition on each snapshot and ensure the stability of the embedding through the time smoothing term in the loss function [6], or perform tensor decomposition by increasing the time dimension [7]. Similarly, the random walk methods perform random walks on each snapshot and concatenated them to obtain the final node representation [8], or incrementally update the node representations by performing randoms walk only for nodes affected by structural evolution [9]. However, these two methods are difficult to learn high-order nonlinear relations as shallow encoders.
With the development of GNN, the current typical paradigm is to learn the topology of each snapshot through GNN, and then learn the evolving patterns between snapshots through RNN [10]. On this basis, HTGN [11] has introduced hyperbolic spaces to learn the hierarchical characteristics, and HGWaveNet [12] aggregates a wider range of neighbor information through diffusion convolution and models temporal order using causal convolution. TTGCN [13] combines the K-Truss method to learn structural and temporal information from subgraphs of different scales. However, most of the above methods use graph reconstruction as the pretext task for unsupervised learning, and the model’s good performance in graph reconstruction tasks is often difficult to transfer to downstream tasks such as node classification. In contrast, some methods using labels often achieve better performance. For example, SpikeNet [14] adoptes spiking neural networks (SNN) to replace RNN to reduce the computational cost, and Dy-SIGN [15] compensates the information through the original features for the discrete features obtained by SNN. SEIGN [16] makes it applicable to large-scale graphs through parameter free message passing. DyGNNExplainer [17] uses structural causal model to improve the interpretability of model. However, labels are often expensive or difficult to obtain. Encouraged by the success of contrastive learning, we hope to achieve performance comparable to or even better than supervised methods through GCL.
2.2 Graph Contrastive Learning
GCL requires carefully designed augmentation [18], but existing methods are not suitable for dynamic graphs due to ignoring temporal information. Therefore, Dynamic GCL (DGCL) often performs data augmentation from the perspective of topology and temporal evolution. For example, TGAC [3] prunes the original graph based on node centrality and edge existence time to generate different views. DyTSCL [4] constructs contrastive pairs through sampled structural or temporal related subgraphs. DyGCL [5] considers nodes with short time intervals as positive examples and nodes with long time intervals as negative examples based on the time span. However, these methods rely on fine-grained timestamps, so data augmentation needs to be designed for discrete snapshots. Meanwhile, studies often learn node representations through GNN, where the message passing paradigm combined with contrastive learning processes overly emphasizes structural information while neglecting node positional information.
To address the above problems, this paper introduces GCL to DDGRL to avoid the use of expensive labels. On the one hand, learning precise positional information is complex and difficult, especially for large-scale graphs. Inspired by random walk, utilizing its ability to learn similar representations for adjacent nodes, it is possible to approximately capture node positional information without being limited by the size of the graph. On the other hand, based on the characteristics of snapshots and the temporal information contained between snapshots, we consider strengthening the temporal information between snapshots and fully utilizing the existing achievements of GCL to help capture dynamic graph evolving patterns.
In this section, the relevant definitions are first introduced, then the overall framework of the PSDGCL is provided, and the modules are explained separately.
The discrete-time dynamic graph
The framework of PSDGCL is shown in Fig. 2. It consists of four main modules: global snapshot generation module, position learning module, structure learning module, and contrastive learning module. Firstly, global snapshots are generated based on a series of snapshots, which are used as inputs for the position learning module and structure learning module. Then, the position learning module learns node representations from a position perspective. The structure learning module captures the structure and evolving patterns. Finally, structure representation is learned through contrastive learning between views, while complementary information is learned through contrastive learning between structure and position representation.

Figure 2: The framework of PSDGCL
3.2.1 Global Snapshot Generation Module
The global snapshot generation module aims to enhance the temporal information between snapshots and generate global snapshots as inputs to subsequent modules. Because each snapshot only records the interactions that occurred in the corresponding time slice, it is susceptible to random interference during data augmentation. To this end, a corresponding global snapshot is generated for each time slice based on the historical snapshot. Specifically, for time slice
where
In contrast,
3.2.2 Position Learning Module
The position learning module aims to learn position-aware node features. Based on message passing, GNN makes it difficult to learn the positional information. As shown in Fig. 3, GNN performs message passing and aggregation based on the computational graph of each node. In this process, the same structure between Node 3 and Node C will result in the same representation. Meanwhile, although Nodes 2 and 3 are adjacent, different representations will be obtained due to different computational graphs, and they will be pushed away in the contrastive learning process. Therefore, node positions should be captured to learn the topology of the snapshot fully.

Figure 3: Message passing mechanism
Inspired by the characteristic of learning similar representations for adjacent nodes through random walks, we adopt random walks to capture approximate positional information. Specifically, random walks are first executed for each global snapshot, because the differences between global snapshots are small compared to snapshots. Then, the representations obtained from each global snapshot are added together, and the position representation
It is worth mentioning that we used all global snapshots instead of directly using the final global snapshot, in order to learn temporal information while capturing the positional information between nodes. For example, adjacent nodes in the final global snapshot may establish edges in different snapshots, the summation operation can make the learned representation more discriminative. Meanwhile, through MLP, the expressive power is enhanced without affecting the learned positional information, thus facilitating subsequent contrastive learning.
3.2.3 Structure Learning Module
The structure learning module aims to learn node representation from a structural perspective. First, the data augmentation method based on subgraph sampling is designed to generate two views. In order to better capture the evolving patterns of dynamic graphs, subgraphs are sampled from snapshots and global snapshots to capture short-term changes and long-term stable structures. Meanwhile, a hyperparameter
Secondly, combining GNN and GRU to learn corresponding node representations for each time slice. For a series of subgraphs sampled by node
where
GRU is used to learn the temporal features between snapshots. Taking
where
Finally, based on
where
3.2.4 Contrastive Learning Module
The contrastive learning module contrasts the representations learned by the above modules and optimizes the model while obtaining the final node representation. Specifically, firstly, for the representations
where
Secondly, there should be a complementary relationship between the position representation and structure representation for the same node, so
where
Finally,
In order to verify the effectiveness of the model PSDGCL, experiments are designed to answer the following questions:
Question 1: Does PSDGCL outperform competing baselines?
Question 2: Are the critical components of PSDGCL helpful for improving the quality of learned representations?
Question 3: What are the impacts of hyperparameters on PSDGCL?
Question 4: How about the time complexity and space complexity of PSDGCL?
4.1 Datasets and Experiment Settings
Table 1 shows the dataset used in the experiment, including bitcoin trading dataset Bitcoinotc, movie rating dataset ML1M, citation dataset DBLP, and tax transaction dataset TAX51.

Six dynamic graph representation learning methods were selected as the baseline, including one supervised method and five unsupervised methods, in order:
1. SpikeNet [14]: The supervised method combines GNN and SNN to learn the structural features and temporal features in the dynamic graph.
2. MNCI [20]: Mining the influence of neighborhood and community, and updating the node embeddings after interaction through GRU.
3. TGAT [21]: On the basis of a graph attention network, time information is incorporated through a time embedding function.
4. EvolveGCN [10]: Modeling the evolution of GNN parameters through GRU to capture dynamics from the evolving parameters.
5. HTGN [11]: Following the classic frameworks of GNN and GRU, hyperbolic space is introduced to capture the hierarchical structure of the network.
6. HGWaveNet [12]: Diffusion convolution is used to increase the receptive field, and causal convolution is used to ensure that the temporal modeling order is not violated.
The node classification task is used to verify the validity of the model. For the unsupervised method, after using graph reconstruction as a pretext task to obtain the node representation, a classifier is trained with 20% labels. For supervised methods, end-to-end models are trained using different proportions of labels under semi-supervised settings. For multi-classification tasks, the evaluation index selects Micro-F1 to consider the number of samples of different classes and adapt to the uneven distribution of classes.
4.2 Experiment 1: Comparative Experiment
For Question 1, Experiment 1 compares the performance of PSDGCL with each baseline. Table 2 shows the comparison results on the four datasets. It is worth noting that the supervised method SpikeNet uses different proportions of labels for training. The bolded results in the table are the optimal results, and the underlined results are sub-optimal results.

From Table 2, we can see that PSDGCL outperforms all baselines. In unsupervised methods, MNCI uses GRU to capture neighbor interactions, which performs worse than other GNN based methods. EvolveGCN uses GRU to model GNN parameter changes, which is more flexible but not as effective as directly learning temporal features. The HTGN based on hyperbolic space fully learns the hierarchical structure of nodes, which helps with node classification to some extent, while HGWaveNet perform poorly due to its focus on modeling edges. Although TGAT performs well, it uses graph reconstruction as the pretext task like the above methods, and the good performance in the graph reconstruction task is difficult to migrate to the node classification task. In contrast, PSDGCL takes into account the node structure and position through GCL, and achieves the best results in unsupervised methods. The supervised method SpikeNet benefits from the use of labels, outperforming most unsupervised methods when using 20% labels, and can continuously gain benefits as the proportion of label usage increases. When using the same number of labels, PSDGCL outperforms SpikeNet because all samples can be used for training based on GCL, while SpikeNet uses a much smaller number of labeled samples in a semi-supervised setting, which is particularly evident on large-scale datasets. In addition, PSDGCL has limited improvement on the ML1M dataset, possibly due to its smaller time scale and more frequent interactions between nodes.
4.3 Experiment 2: Ablation Experiment
For Question 2, Experiment 2 verifies the impact of different modules in PSDGCL on the results. To this end, two model variants, PSDGCL-RW and PSDGCL-AUG, are designed, which represent the removal of the position learning module and the removal of the global snapshot in the subgraph sampling. Fig. 4 shows the experimental results on different datasets.

Figure 4: Ablation experiments
It can be seen from Fig. 4 that PSDGCL has the best performance because it comprehensively considers the structural information and positional information of nodes, and helps to capture the evolving pattern of dynamic graphs through global snapshots. Due to the differences in the characteristics of datasets, different modules have different effects on different datasets. Only by comprehensively considering all factors can a robust node representation be learned.
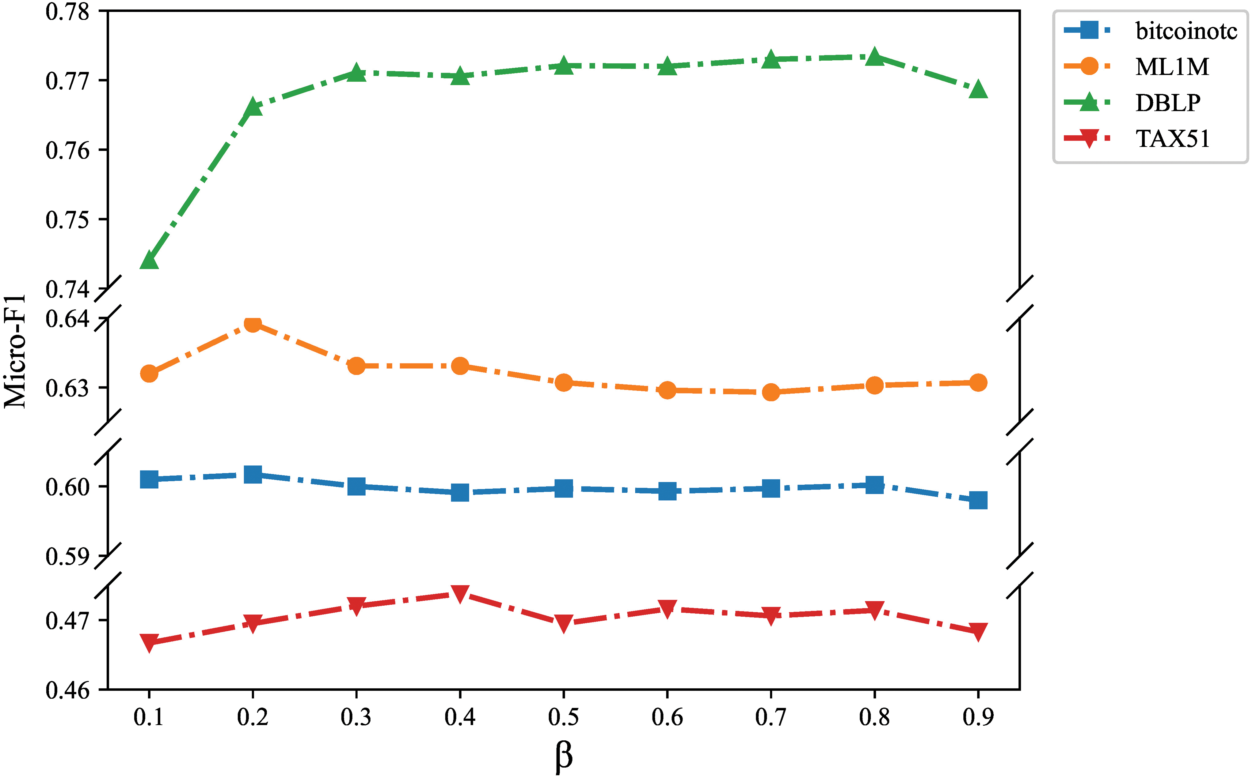
4.4 Experiment 3: Hyperparameter Experiment
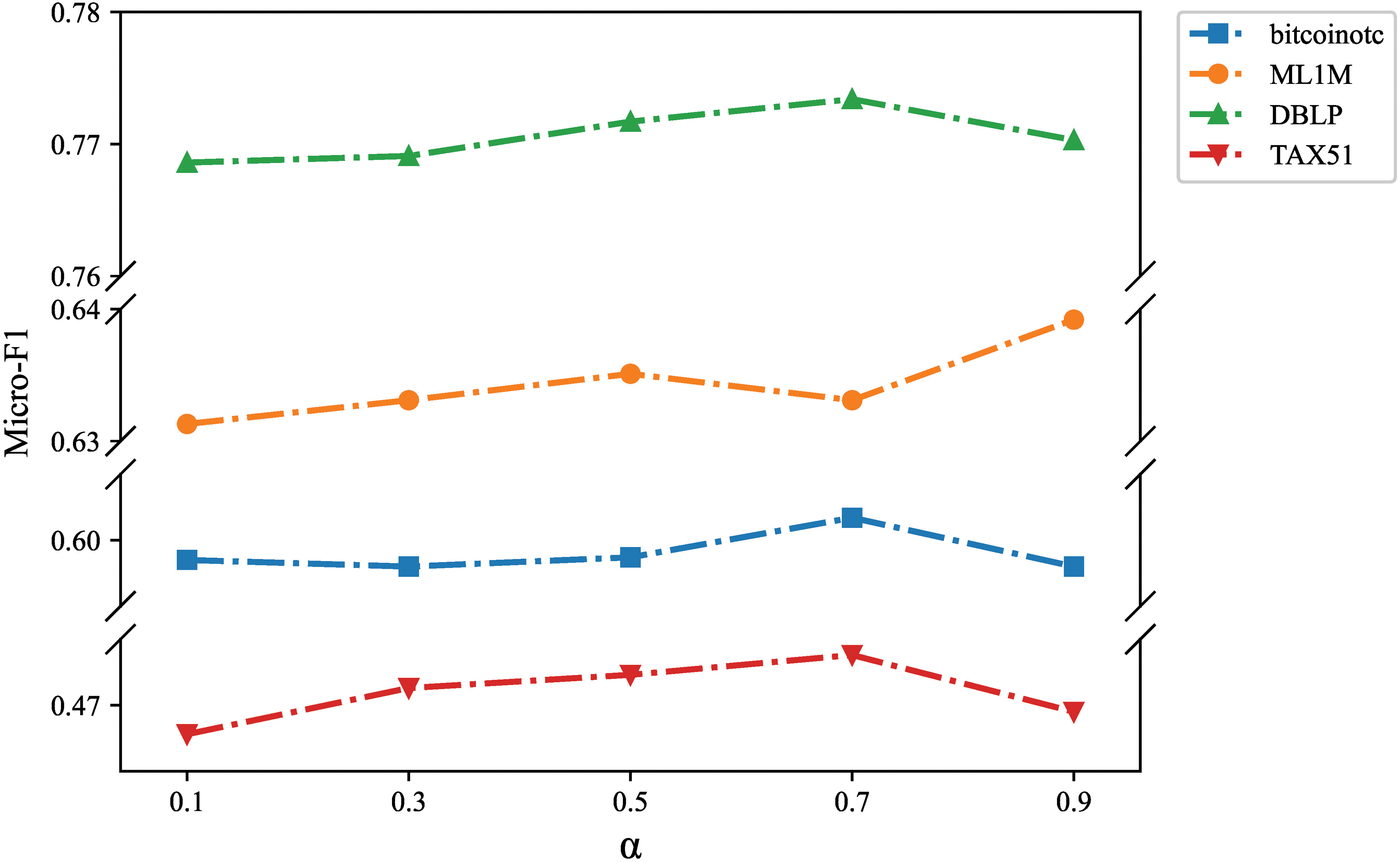
For Question 3, Experiment 3 studies the performance of the model under different hyperparameters, including the sampling K-hop subgraphs, the sampling ratio
K-hop subgraph. The larger the sampled subgraph is, the more information is learned, but at the same time, more noise is introduced. Therefore, different subgraph sizes are sampled for experiments with different datasets. Considering the problem of space occupation and efficiency, we set K to {1, 2, 3}, and the experimental results are shown in Fig. 5.

Figure 5: Analysis of subgraph size
From Fig. 5, it can be seen that subgraph size has a certain impact on performance, but it is not necessarily better to have a larger subgraph. Even a one-hop subgraph can often guarantee performance, which indicates that the node is closely related to its one-hop neighbors, and as the size of the subgraph increases, the risk of introducing noise also increases.
Sampling ratio

Figure 6: Analysis of sampling ratio
It can be seen that as
Loss weight

Figure 7: Analysis of loss weight
It can be seen that both terms in the loss function can help the model learn a better representation. The performance is often optimal when
4.5 Experiment 4: Complexity Experiment
For Question 4, Experiment 4 compares the time and space complexity of PSDGCL with baselines. In Table 3, we measure the time and space complexity by the model training time for each epoch (T) and the number of parameters (N), measured in seconds (s) and millions (M), respectively.

Table 3 shows that SpikeNet has the lowest complexity, which is due to the fact that semi-supervised learning only requires a few samples and the lightweight design of the model based on SNN. For unsupervised methods, the negative sampling process of contrastive learning makes PSDGCL have a higher time complexity, but this is acceptable compared to the performance improvement. Moreover, PSDGCL does not depend on complex model design and has space complexity second only to SpikeNet.
This paper proposes a new DGCL method PSDGCL, which is characterized by learning the structure and position of nodes at the same time to improve the quality of the learned node representation. Specifically, on the one hand, PSDGCL combines random walk and MLP to learn position-aware node representations. On the other hand, on the basis of using snapshots and global snapshots to express evolution patterns, PSDGCL uses subgraph sampling for data augmentation and combines GNN, GRU, and attention mechanisms to learn node structure. Finally, the model is optimized by GCL. Experimental results show that PSDGCL achieves comparable or even better performance than supervised learning methods without using labels.
In fact, PSDGCL still has limitations. Firstly, random walks can only capture fuzzy positional information. Secondly, how the time scale of dynamic graph affects the performance of the model is not clear. In the future, we will focus on finding more accurate position encoding methods and studying dynamic graphs at different time scales.
Acknowledgement: The authors are grateful to all the editors and anonymous reviewers for their comments and suggestions and thank all the members who have contributed to this work with us.
Funding Statement: The authors received no specific funding for this study.
Author Contributions: The authors confirm contribution to the paper as follows: study conception and design: Tian Liu; data collection: Tian Liu; analysis and interpretation of results: Tian Liu; draft manuscript preparation: Jian Feng, Tian Liu and Cailing Du. All authors reviewed the results and approved the final version of the manuscript.
Availability of Data and Materials: The data that support the findings of this study are available at https://github.com/LTIAN133/PSDGCL (accessed on 22 June 2024).
Ethics Approval: Not applicable.
Conflicts of Interest: The authors declare that they have no conflicts of interest to report regarding the present study.
References
1. Q. Chen, F. Jiang, X. Guo, J. Chen, K. Sha and Y. Wang, “Combine temporal information in session-based recommendation with graph neural networks,” Expert. Syst. Appl., vol. 238, Mar. 2024, Art. no. 121969. doi: 10.1016/j.eswa.2023.121969. [Google Scholar] [CrossRef]
2. W. Kong, Z. Guo, and Y. Liu, “Spatio-temporal pivotal graph neural networks for traffic flow forecasting,” presented at the 38th AAAI Conf. Artif. Intell. (AAAIVancouver, BC, Canada, Feb. 20–27, 2024, pp. 8627–8635. doi: 10.1609/aaai.v38i8.28707. [Google Scholar] [CrossRef]
3. H. Chen, P. Jiao, H. Tang, and H. Wu, “Temporal graph representation learning with adaptive augmentation contrastive,” presented at the Joint Eur. Conf. Mach. Learn. Knowl. Discov. Databases (ECML PKDDTurin, Italy, Sep. 18–22, 2023, pp. 683–699. doi: 10.1007/978-3-031-43415-0_40. [Google Scholar] [CrossRef]
4. J. Li, P. Bao, R. Yan, and H. Shen, “DyTSCL: Dynamic graph representation via tempo-structural contrastive learning,” Neurocomputing, vol. 556, Nov. 2023, Art. no. 126660. doi: 10.1016/j.neucom.2023.126660. [Google Scholar] [CrossRef]
5. P. Bao, J. Li, R. Yan, and Z. Liu, “Dynamic graph contrastive learning via maximize temporal consistency,” Pattern Recogn., vol. 148, Apr. 2024, Art. no. 110144. doi: 10.1016/j.patcog.2023.110144. [Google Scholar] [CrossRef]
6. L. Zhu, D. Guo, J. Yin, G. V. Steeg, and A. Galstyan, “Scalable temporal latent space inference for link prediction in dynamic social networks,” IEEE Trans. Know. Data. En., vol. 28, no. 10, pp. 2765–2777, Jul. 2016. doi: 10.1109/TKDE.2016.2591009. [Google Scholar] [CrossRef]
7. D. Rafailidis and A. Nanopoulos, “Modeling the dynamics of user preferences in coupled tensor factorization,” presented at the ACM Conf. Recomm. Syst. (RecSysSilicon Valley, CA, USA, Oct. 6–10, 2014, pp. 321–324. doi: 10.1145/2645710.2645758. [Google Scholar] [CrossRef]
8. S. D. Winter, T. Decuypere, S. Mitrović, B. Baesens, and J. D. Weerdt, “Combining temporal aspects of dynamic networks with Node2Vec for a more efficient dynamic link prediction,” presented at the IEEE/ACM Int. Conf. Adv. Soc. Netw. Anal. Min. (ASONAMBarcelona, Spain, Aug. 28–31, 2018, pp. 1234–1241. doi: 10.1109/asonam.2018.8508272. [Google Scholar] [CrossRef]
9. S. Mahdavi, S. Khoshraftar, and A. An, “dynnode2vec: Scalable dynamic network embeddingScalable dynamic network embedding,” presented at the IEEE Int. Conf. Big Data (Big DataSeattle, WA, USA, Dec. 10–13, 2018, pp. 3762–3765. doi: 10.1109/bigdata.2018.8621910. [Google Scholar] [CrossRef]
10. A. Pareja et al., “EvolveGCN: Evolving graph convolutional networks for dynamic graphs,” presented at the AAAI Conf. Artif. Intell. (AAAINew York, NY, USA, Feb. 7–12, 2020, pp. 5363–5370. doi: 10.1609/aaai.v34i04.5984. [Google Scholar] [CrossRef]
11. M. Yang, M. Zhou, M. Kalander, Z. Huang, and I. King, “Discrete-time temporal network embedding via implicit hierarchical learning in hyperbolic space,” presented at the 27th ACM SIGKDD Conf. Knowl. Discov. Data Min. (KDDSingapore, Aug. 14–18, 2021, pp. 1975–1985. doi: 10.1145/3447548.3467422. [Google Scholar] [CrossRef]
12. Q. Bai, C. Nie, H. Zhang, D. Zhao, and X. Yuan, “HGWaveNet: A hyperbolic graph neural network for temporal link prediction,” presented at the ACM Web Conf. 2023 (WWWAustin, TX, USA, Apr. 30–May 4, 2023, pp. 523–532. doi: 10.1145/3543507.3583455. [Google Scholar] [CrossRef]
13. H. Li, Z. Zhang, D. Liang, and Y. Jiang, “K-Truss based temporal graph convolutional network for dynamic graphs,” presented at the Asian Conf. Mach. Learn. (ACMLHanoi, Vietnam, Dec. 5–8, 2024, pp. 739–754. [Google Scholar]
14. J. Li et al., “Scaling up dynamic graph representation learning via spiking neural networks,” presented at the 37th AAAI Conf. Artif. Intell. (AAAIWashington, DC, USA, Feb. 7–13, 2023, pp. 8588–8596. doi: 10.1609/aaai.v37i7.26034. [Google Scholar] [CrossRef]
15. N. Yin et al., “Dynamic spiking graph neural networks,” presented at the 38th AAAI Conf. Artif. Intell. (AAAIVancouver, BC, Canada, Feb. 20–27, 2024, pp. 16495–16503. doi: 10.1609/aaai.v38i15.29587. [Google Scholar] [CrossRef]
16. X. Qin, N. Sheikh, C. Lei, B. Reinwald, and G. Domeniconi, “SEIGN: A simple and efficient graph neural network for large dynamic graphs,” presented at the 39th Int. Conf. Data Eng. (ICDEAnaheim, CA, USA, Apr. 3–7, 2023, pp. 2850–2863. doi: 10.1109/icde55515.2023.00218. [Google Scholar] [CrossRef]
17. K. Zhao and L. Zhang, “Causality-inspired spatial-temporal explanations for dynamic graph neural networks,” presented at the 12th Int. Conf. Learn. Represent. (ICLRVienna, Austria, May. 7–11, 2024. [Google Scholar]
18. J. Chen and G. Kou, “Attribute and structure preserving graph contrastive learning,” presented at the 37th AAAI Conf. Artif. Intell. (AAAIWashington, DC, USA, Feb. 7–13, 2023, pp. 7024–7032. doi: 10.1609/aaai.v37i6.25858. [Google Scholar] [CrossRef]
19. T. Chen, S. Kornblith, M. Norouzi, and G. Hinton, “A simple framework for contrastive learning of visual representations,” presented at the 37th Int. Conf. Mach. Learn. (ICMLVienna, Austria, Jul. 13–18, 2020, pp. 1597–1607. doi: 10.48550/arXiv.2002.05709. [Google Scholar] [CrossRef]
20. M. Liu and Y. Liu, “Inductive representation learning in temporal networks via mining neighborhood and community influences,” presented at the Int. ACM SIGIR Conf. Res. Dev. Inf. Retr. (SIGIRCanada, Jul. 11–15, 2021, pp. 2202–2206. doi: 10.1145/3404835.3463052. [Google Scholar] [CrossRef]
21. D. Xu, C. Ruan, E. Korpeoglu, S. Kumar, and K. Achan, “Inductive representation learning on temporal graphs,” presented at the 8th Int. Conf. Learn. Represent. (ICLRAddis Ababa, Ethiopia, Apr. 26–30, 2020. doi: 10.48550/arXiv.2002.07962. [Google Scholar] [CrossRef]
Cite This Article
Copyright © 2024 The Author(s). Published by Tech Science Press.This work is licensed under a Creative Commons Attribution 4.0 International License , which permits unrestricted use, distribution, and reproduction in any medium, provided the original work is properly cited.


Submit a Paper
Propose a Special lssue
View Full Text
Download PDF
Downloads
Citation Tools