Open Access
ARTICLE
Techno-Economic Feasibility Analysis of Grid-Connected Hybrid PV Power System in Brunei
1 Faculty of Integrated Technologies, Universiti Brunei Darussalam, Gadong, BE1410, Brunei
2 School of Digital Science, Universiti Brunei Darussalam, Gadong, BE1410, Brunei
3 Department of Electrical Engineering, Prince Faisal Centre for Renewable Energy Studies and Applications, Northern Border University, Arar, 91431, Saudi Arabia
4 Department of Electrical Engineering, Green University of Bangladesh, Purbachal American City, Kanchon, 1460, Bangladesh
5 Institute of Energy Technology, Chittagong University of Engineering and Technology, Chittagong, 4349, Bangladesh
6 Department of Chemical and Materials Engineering, College of Engineering, Northern Border University, Arar, 91431, Saudi Arabia
* Corresponding Authors: Sk. A. Shezan. Email: ; Hayati Yassin. Email:
(This article belongs to the Special Issue: Integration of Renewable Energies with the Grid: An Integrated Study of Solar, Wind, Storage, Electric Vehicles, PV and Wind Materials and AI-Driven Technologies)
Energy Engineering 2025, 122(10), 3985-3997. https://doi.org/10.32604/ee.2025.066484
Received 09 April 2025; Accepted 14 August 2025; Issue published 30 September 2025
Abstract
Around the world, there has been a notable shift toward the use of renewable energy technology due to the growing demand for energy and the ongoing depletion of conventional resources, such as fossil fuels. Following this worldwide trend, Brunei’s government has initiated several strategic programs aimed at encouraging the establishment of energy from renewable sources in the nation’s energy mix. These initiatives are designed not only to support environmental sustainability but also to make energy from renewable sources increasingly competitive in comparison to more conventional energy sources like gas and oil, which have historically dominated Brunei’s energy market. The optimization of a hybrid energy system that combines diesel generators, solar photovoltaic (PV) panels, and the national power grid is the focus of this study. The objective is to identify the most cost-effective and environmentally sustainable configuration that can reliably meet local energy demands. During optimization, several configuration was tried and tested, including only grid, PV and Grid and PV-generator. HOMER (Hybrid Optimization of Multiple Energy Resources) software, a popular simulation tool that makes it possible to simulate and analyze hybrid energy systems, is utilized in the optimization process. Inside the HOMER Pro optimization, various system configuration is taken into account for the optimization. While simulating, it takes into account different combinations of components such as solar panels, wind turbines and batteries. Later on, it is being ranked by different factors such as net present cost (NPC), Cost of Energy (COE), etc. A comprehensive techno-economic research is carried out to evaluate various system configurations, considering key performance indicators such as total energy generation cost, operational expenditure, and greenhouse gas emissions. The results provide valuable insights into how renewable-based hybrid systems can reduce environmental impact while maintaining economic viability, supporting Brunei’s broader goals of energy diversification and sustainability. The study also emphasizes how such hybrid systems could be scaled for off-grid and rural populations in Brunei, where a dependable electricity supply is still a problem. Furthermore, sensitivity analyses were performed to evaluate the effects of variations in solar irradiation, load demand, and fuel prices on the overall system performance. Policymakers and energy planners can use these insights to help them make data-driven decisions about future investments in infrastructure for renewable energy.Keywords
In these days of technology and modernization, in our daily lives, energy plays a crucial role. The demand for energy is growing along with the population as we strive toward advancement and better lives. Now there’s a big challenge we face: how can we meet this growing demand without using up all the resources that future generations will need? In recent years, the Earth’s climate has been changing, and there are ongoing discussions about global warming. Greenhouse gas emissions from the production of energy are among the most significant causes of global warming [1]. To fulfill their growing need for electricity, most countries in the world heavily relied on fossil fuels like coal, oil, and gas [1]. Unfortunately, these sources release harmful gases into the atmosphere, contributing to the greenhouse effect [2]. Researchers and policymakers are always looking for sustainable, reliable, and safe energy options to replace traditional fossil fuels. This is where renewable energy comes in. Biomass, Solar, Geothermal, Wind, and Hydropower are sources of renewable energy [3]. These energy sources provide a cleaner and more environmentally friendly option to reduce greenhouse gas emissions and protect this planet.
Riayatsyah et al. [4] provide an evaluation of the techno-economic effectiveness and optimization of grid-connected photovoltaic systems, wind turbines, and battery packs for Syiah Kuala University, which is situated in the Sumatra Island region affected by the Tsunami. The study analyzed and optimized the renewable energy needed by the organization using the simulation tool HOMER. Two energy source types—solar photovoltaics and wind turbines—were picked as the system upon consideration of the optimization outcomes. The decision was made using the Net Present Cost (NPC) and the Cost of Energy (COE). It should be mentioned that the average cost per kWh of electricity generated by a system is represented by the Cost of Energy (COE), while the entire life cycle cost of a system is represented by the NPC.
Zhang et al. [5] carried out research on the best way to set up a hybrid renewable energy source with a photovoltaic and wind turbine to supply the electricity needed for a midsize workshop in an industrial area in Ardabil, Iran. By applying previously collected data from the supply and demand sides, the paper provided the techno-economic evaluation using HOMER software to determine the least-cost configuration.
Riayatsyah et al. [6] utilized Homer to plan and maximize the electrical power of isolated Indian Ocean islands. The suitability of shifting the pair of diesel generators that were installed with renewable energy is examined in this study. A 100-kW wind turbine, solar photovoltaics, a converter, and batteries are all part of the combination diesel and renewable energy system that is suggested in this paper. The investigation considered parameters such as Net Present Cost (NPC), Cost of Energy (COE), Internal Rate of Return (IRR), Return on Investment (ROI), and a simple payback period to make decisions.
Sharma et al. [7] discuss a sustainable energy plan for a rural Indian village using a hybrid renewable energy system (HRES) model. It evaluates performance using HOMER software and provides optimal solutions for biogas plants and solar PV-operated water pumps.
Usman et al. [8] focused on improving the performance of various hybrid energy system models made up of grid, solar PV, and diesel generators. The optimization is based on the HOMER software’s techno-economic analysis of hybrid systems that are connected to the grid and renewable energy sources. The comparison is based on the per-unit cost of electrical energy production, the operating cost of conventional fossil fuel-based energy sources, and the reduction in greenhouse gases.
For Brunei to cut costs and offset greenhouse gas emissions, a hybrid PV grid-on-grid system’s techno-economic viability study is critical [9]. It provides cost stability, integrates renewable energy, reduces dependency on fossil fuels, and encourages environmental sustainability [10].
This study investigates the optimization of various hybrid energy system models using HOMER. Four various cases are developed, and they are analyzed using the system’s Net Present Cost (NPC) and the cost of generation of energy per unit.
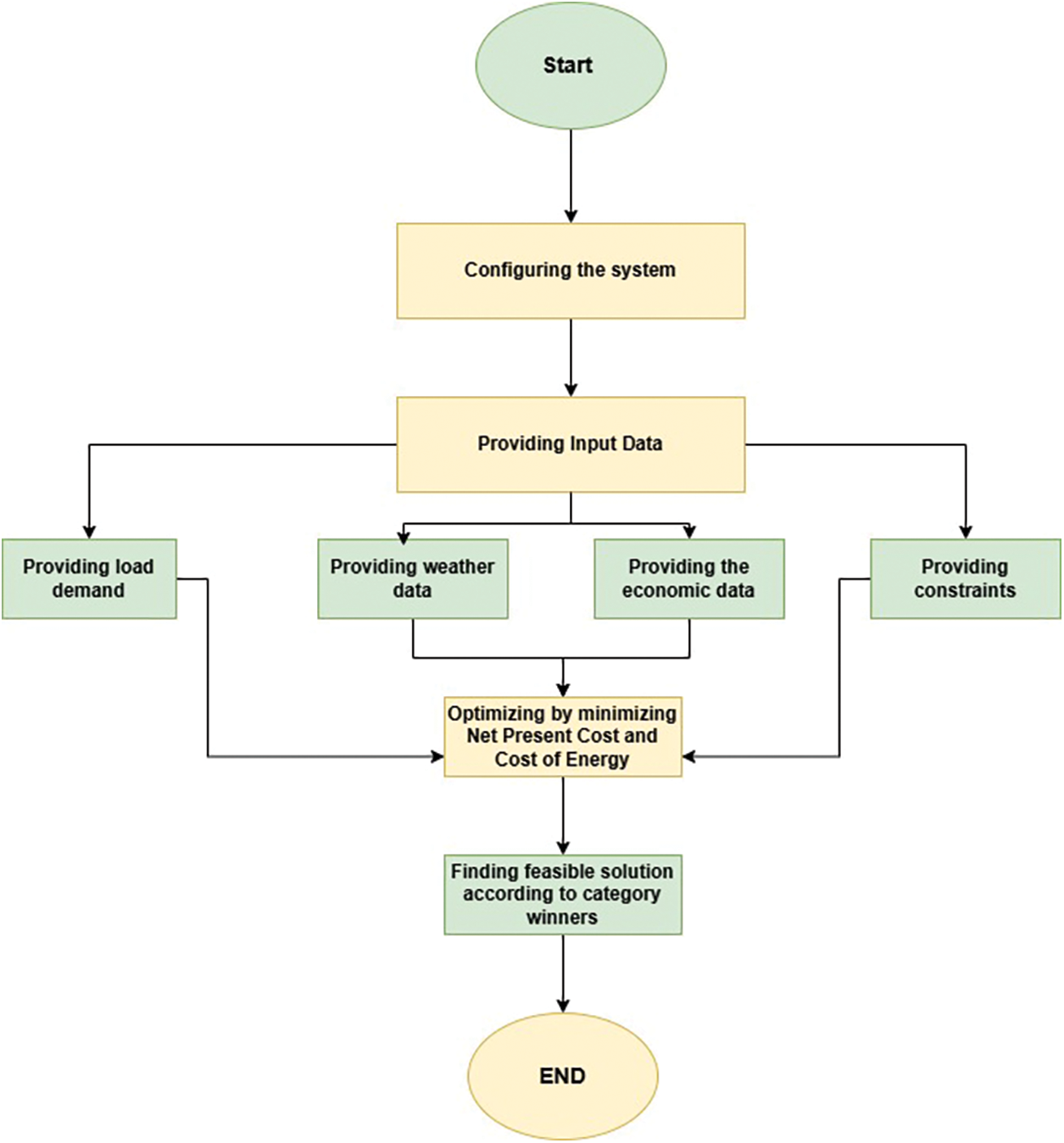
The initial phase in this study is gathering monthly demand profile information from Berakas Energy Company. Next the solar irradiation data was collected which is described step by step in Section 2.2. Finally, the hybrid system modelling is done including PV, battery storage, Diesel generator and electric Grid to formulate the hybrid system and described elaborately in Section 3. Internal optimization process of the HOMER optimization is shown in Fig. 1.

Figure 1: HOMER internal optimization process
In this study, the electrical load profile for Brunei Darussalam has been considered to conduct this study. Monthly Load data is collected from Berakas Power Company, Brunei. Fig. 1 shows the monthly load profile for a one-year period of the Brunei Darussalam. Average demand for this load is 6876.01 MWh/day and peak demand is 600.34 MW. Fig. 2 illustrates the sample daily load profile for a typical day. From the figure it is evident that there is a peak at around 10 AM and another at 21st hour.

Figure 2: Daily load profile for 1 year period
Brunei, situated on Borneo’s northern coast, has a tropical climate with feverish temperatures and humidity [11]. Its proximity to the equator provides abundant solar irradiation, ensuring consistent sunlight all year round with minimal seasonal variations. This proximity makes Brunei favorable for solar energy applications [12], making it an ideal location for solar energy production. Country receives highest average solar radiation in the month of March and in the month of November receives lowest solar radiation [11]. Brunei Darussalam receives 5.25 kWh/m2/day of radiation from the sun on average each year.
3 Hybrid System Components and Specifications
For ensuring a dependable and effective power supply, the suggested hybrid energy system depicted in Fig. 3 combines solar photovoltaic (PV) panels, battery storage, a diesel generator, and the electrical grid. The PV system is the primary renewable energy source, converting sunlight into electricity, while battery storage retains excess energy for use during low solar radiation periods [13]. In order to make the DC output from photovoltaic cells and batteries compatible, a converter transforms it into AC power [14].

Figure 3: Hybrid energy system block diagram
This investigation looks at cost data, technical details, and optimum performance outcomes for four distinct energy system configurations: solar power and networks with storage, PV and grid-connected systems without storage, and PV and diesel generator-based infrastructures are the only options [15]. It also analyzes monthly average electricity production and emissions, providing insights into their environmental impact [16]. In order to comprehend seasonal performance fluctuations, the study also assesses each configuration’s energy contribution over a range of months [17]. Sensitivity analysis is used to evaluate how changes in important parameters, including fuel price and solar irradiation, affect system performance [18]. The findings also demonstrate that incorporating storage technologies to improve energy reliability and lower emissions is technically feasible [19].
4.1 Only Grid Connected System
Figures The simulation conducted by HOMER resulted in an option where the grid supplied 100% of the facility’s load, as depicted in Fig. 4. This is because no alternative energy source was utilized in this scenario, leading to the total NPC being attributed solely to the grid. Tables 1 and 2 illustrate the Electricity Production and Consumption for Grid Only System and HOMER optimized result for Grid only system respectively. The average monthly generation of energy by grid is shown in Fig. 4. Fig. 4 clearly shows that August was the month with the largest generation of power. As there were no other potential sources of energy, Table 3 illustrates an overall of 2,509,742,628 kWh of energy was absorbed every year from the grid. As a result, Table 4 shows that no capital expenditure was required for buying it or implementation of another kind of system. This system’s dependence on a single energy source emphasizes how susceptible it is to price volatility and grid outages [20]. According to similar studies, grid-only setups have limited sustainability and higher operating costs [21]. Hybrid or renewable-integrated systems are increasingly being suggested to guarantee long-term energy security and environmental benefits [22].

Figure 4: Monthly average electricity production by Grid




4.2 Only Grid Connected System
The second scenario of this study is PV and Grid connected system. Fig. 5 presents the system configuration of PV and Grid connected system generated from HOMER simulation software.

Figure 5: System configuration of PV and Grid without storage hybrid system
HOMER’s optimal choice, determined primarily by the total NPC, is the grid-only system. This option is the most cost-effective, with the lowest total net present cost (NPC) of $2.24B, a cost of energy (COE) of $0.060/kWh, and an annual operating cost of $149M. The purchase prices were multiplied by the whole quantity of energy brought to determine the operating cost. Since Grid only case does not include a PV, generator and inverter, the capital cost is zero. However, monthly average electricity production is depicted in Fig. 6 where monthly production sees a peak in the month of August.

Figure 6: Monthly average electricity production for PV and Grid connected without storage system
Table 3 demonstrates the information regarding PV and Grid hybrid system model configuration. Total net present cost for most optimal scenario is around $2.26B, Cost of Energy is $0.0604 per kWh operating cost is $149M per year and Initial Capital cost is $35.6M.
For the best solution, Fig. 6 displays the monthly average electricity production and energy share of solar power and grid to fulfill the energy requirement. Annually 31,250,693 kWh energy of total demand will be produced by PV under this scenario.
This scenario matches the present renewable energy production structure of Brunei. However, by 2035, Brunei plans to have 10% of its energy come from renewable sources. Fig. 7 displays the monthly average generation of electricity for PV and grid-tied systems without storage systems with a 10% renewable share. This goal is in keeping with Brunei’s national energy policy framework’s long-term objectives for energy security and sustainability [23].

Figure 7: Monthly average electricity production for PV and Grid connected without storage system when renewable share is 10%
4.3 PV and Grid Connected System with Storage Scenario
The third scenario looks at a PV and grid-connected system with battery storage that was modeled using HOMER software. The grid-only system is the most cost-effective alternative in terms of total NPC, with an NPC of $2.27 billion, a COE of $0.0606/kWh, and an annual running cost of $151 million. The optimized findings exclude PV and battery storage, however an alternate scenario that includes both is considered the first result.
Table 5 illustrated the information regarding PV and Grid hybrid system model structure. Total net present cost for this scenario is around $2.27B, Cost of Energy is $0.0606 per kWh operating cost is $151M per year and Initial Capital cost is $19.6M.

Annually 16,219,920 kWh energy of total demand will be produced by PV. Fig. 8 shows the system configuration of PV and Grid Storage hybrid system. PV integration with grid and storage can improve system resilience and cost-effectiveness while drastically lowering operating emissions [24].

Figure 8: System configuration of PV and Grid storage hybrid system
Table 5 highlights the information regarding PV and Grid hybrid system model configuration. Total net present cost for this scenario is around $2.27B, Cost of Energy is $0.0606 per kWh, operating cost is $151M per year and Initial Capital cost is $19.6M.
Fig. 9 displays the monthly average yield of electricity as well as the energy share of the grid and PV to fulfill energy requirement. Annually 16,219,920 kWh energy of total demand will be produced by PV. Fig. 10 displays the monthly average power generation as well as the energy share of PV and the grid to satisfy the required energy.

Figure 9: Monthly average electricity production for PV and Grid connected with storage system

Figure 10: PV and generator based simulation model layout by HOMER
4.4 PV and Generator-Based System Scenario
The PV-diesel based scenario in the simulation involves the integration of PV generation with a diesel generator. It offers a balance between renewable energy and backup power, resulting in reduced reliance on the grid. Fig. 10 shows the layout of PV and Generator based configurations.
In Fig. 10, all potential combine system architecture is given in increasing sequence of whole NPC. Table 6 provides a detailed overview of the technical and financial information for all hybrid system configurations from the optimization procedure.

The optimization findings show that a 1300 MW PV array, a 610 MW diesel generator, 1,884,335 kWh batteries, and a 582.25 MW capacity converter with a cycle charging dispatch technique make up the ideal mix of hybrid system components. Table 6 provides more information on this arrangement. For such a hybrid system, the total NPC, operating cost, and cost of energy (COE) are $12.5B, $657M, and $0.33 per kWh, respectively.
Fig. 11 indicates the monthly average power produced in kW from diesel generators and solar photovoltaic systems. Diesel usage decreases as solar PV adoption increases. The generator’s operating hours are reduced as the PV’s production increases.

Figure 11: Monthly average electricity production for PV and generator based system
Table 7 presents the emissions data for greenhouse gases (GHGs) and other pollutants released by three different scenarios: Only grid connected system, PV and grid connected system, and PV and Generator based system, more than a year operational period. The inclusion of PV in the grid connected system results in a significant reduction in emissions, particularly carbon dioxide and sulfur dioxide. In the PV and diesel generator-based system, while there are reductions in certain gases like carbon dioxide and sulfur dioxide, the presence of a diesel generator leads to the emission of other pollutants such as carbon monoxide, unburned hydrocarbons, particulate matter, and nitrogen oxides.

Table 8 provides a concise economic comparison of different system configurations. The “Only Grid” configuration has the lowest Net Present Cost (NPC) of 2.24 billion dollars, while the “PV and Generator” configuration has the highest NPC of 12.5 billion dollars. The “PV and Grid” configuration falls in between with an NPC of 2.26 billion dollars. The cost of energy (COE), operating cost, and renewable energy amount are also provided for each configuration.

The PV plus Grid system, despite having a somewhat higher COE, is almost as advantageous as the Only Grid system. The PV plus Grid system is still cost-competitive with a COE of 0.0604 dollars/kWh (a marginal increase of 0.0004 dollars/kWh) and an NPC of 2.26 billion dollars (just 0.02 billion dollars higher than the just Grid system). In addition, it provides lower running costs of 149 million dollars (as opposed to 151 million dollars for the Only Grid system) and produces 31,250,693 kWh of significant amounts of renewable energy. In contrast, the PV and Generator system has a substantially higher NPC of 12.5 billion dollars and a COE of 0.33 dollars/kWh while producing the maximum amount of renewable energy 1,834,469, 446 KWh. According to analysis of pollution emission, the PV and Grid system is the best option for reducing pollutant release. In comparison to both the PV and Only Grid system and the PV and Generator system, the PV and Grid system consistently shows reduced emissions across a range of pollutants. Comparing the PV and Grid system to the Only Grid system, it emits 19,057,010 kg/year less carbon dioxide, no carbon monoxide or unburned hydrocarbons, 40,915 kg/year less particulate matter, 82,621 kg/year less sulfur dioxide, and 1,019,210 kg/year fewer nitrogen oxides. As a result, the PV and Grid system presents itself as an appealing substitute that reduces greenhouse gas emissions more than the Only Grid system while being almost as profitable. Brunei can incentivize PV-grid adoption through subsidies. Researchers will look into longitudinal performance monitoring for the hybrid system in their future work.
Acknowledgement: The authors extend their appreciation to the Deanship of Scientific Research at Northern Border University, Arar, Saudi Arabia for funding this research work through the project number “NBU-FFR-2025-3623-06”. This author would like to thank Faculty of Integrated Technologies, Universiti Brunei Darussalam for providing research related support.
Funding Statement: This research is funded through Deanship of Scientific Research at Northern Border University, Arar, Saudi Arabia—project number “NBU-FFR-2025-3623-06”.
Author Contributions: The authors confirm contribution to the paper as follows: Conceptualization, Khairul Eahsun Fahim and Hayati Yassin; methodology, Md Ashraful Islam; software, Md Shakib Hassan; validation, Khairul Eahsun Fahim, Hayati Yassin and Liyanage C. De Silva; formal analysis, Naveed Ahmad; investigation, Hayati Yassin; resources, Md Ashraful Islam; data curation, Khairul Eahsun Fahim; writing—original draft preparation, Khairul Eahsun Fahim; writing—review and editing, Md Ashraful Islam; visualization, Hayati Yassin and Liyanage C. De Silva; supervision, Hayati Yassin; project administration, Sk. A. Shezan. All authors reviewed the results and approved the final version of the manuscript.
Availability of Data and Materials: Data is available upon request.
Ethics Approval: Not applicable.
Conflicts of Interest: The authors declare no conflicts of interest to report regarding the present study.
References
1. Newman P, Beatley T, Boyer H. Resilient cities: overcoming fossil fuel dependence. Washington, DC, USA: Island Press; 2017. [Google Scholar]
2. Tariq M, Xu Y. Heterogeneous effect of GHG emissions and fossil energy on well-being and income in emerging economies: a critical appraisal of the role of environmental stringency and green energy. Environ Sci Pollut Res. 2022;29(46):70340–59. doi:10.1007/s11356-022-20853-3. [Google Scholar] [PubMed] [CrossRef]
3. Fahim K, De Silva LC, Hussain F, Shezan S, Yassin H. An evaluation of ASEAN renewable energy path to carbon neutrality. Sustainability. 2023;15(8):6961. doi:10.3390/su15086961. [Google Scholar] [CrossRef]
4. Riayatsyah T, Geumpana T, Fattah IR, Rizal S, Mahlia TI. Techno-economic analysis and optimisation of campus grid-connected hybrid renewable energy system using HOMER grid. Sustainability. 2022;14(13):7735. doi:10.3390/su14137735. [Google Scholar] [CrossRef]
5. Zhang G, Xiao C, Razmjooy N. Optimal operational strategy of hybrid PV/wind renewable energy system using homer: a case study. Int J Ambient Energy. 2022;43(1):3953–66. doi:10.1080/01430750.2020.1861087. [Google Scholar] [CrossRef]
6. Riayatsyah T, Geumpana T, Fattah IR, Mahlia TI. Techno-economic analysis of hybrid diesel generators and renewable energy for a remote island in the indian ocean using HOMER Pro. Sustainability. 2022;14(16):9846. doi:10.3390/su14169846. [Google Scholar] [CrossRef]
7. Sharma KK, Gupta A, Kumar R, Chohan JS, Sharma S, Singh J, et al. Economic evaluation of a hybrid renewable energy system (HRES) using hybrid optimization model for electric renewable (HOMER) software—a case study of rural India. Int J Low Carbon Technol. 2021;16(3):814–21. doi:10.1093/ijlct/ctab012. [Google Scholar] [CrossRef]
8. Usman M, Khan MT, Rana AS, Ali S. Techno-economic analysis of hybrid solar-diesel-grid connected power generation system. J Electr Sys Inform Technol. 2018;5(3):653–62. doi:10.1016/j.jesit.2017.06.002. [Google Scholar] [CrossRef]
9. Pacudan R. Feed-in tariff vs incentivized self-consumption: options for residential solar PV policy in Brunei Darussalam. Renew Energy. 2018;122(7):362–74. doi:10.1016/j.renene.2018.01.102. [Google Scholar] [CrossRef]
10. Malik A. Assessment of the potential of renewables for Brunei Darussalam. Renew Sustain Energ Rev. 2011;15(1):427–37. doi:10.1016/j.rser.2010.08.014. [Google Scholar] [CrossRef]
11. Malik AQ, Abdullah RH. Estimation of solar radiation in Brunei Darussalam. Int Energy J. 2007;18(2). [Google Scholar]
12. Ali MY, Rahim AS, Ya’akub SR. Solar energy system for Brunei residence. Int J Eng Mater Manuf. 2021;6(4):312–8. doi:10.26776/ijemm.06.04.2021.07. [Google Scholar] [CrossRef]
13. Fahim KE, Farabi SM, Farhan SS, Esha IJ, Muhtadi T. Overview of maximum power point tracking techniques for PV system. E3S Web Conf. 2021;242(7):01004. doi:10.1051/e3sconf/202124201004. [Google Scholar] [CrossRef]
14. Fahim KE. Off grid solar PV system sizing for a typical east african household. TechRxiv. 2023 May 02. doi:10.36227/techrxiv.22722511.v1. [Google Scholar] [CrossRef]
15. Vendoti S, Muralidhar M, Kiranmayi R. Techno-economic analysis of off-grid solar/wind/biogas/biomass/fuel cell/battery system for electrification in a cluster of villages by HOMER software. Environ Dev Sustain. 2021;23(1):351–72. doi:10.1007/s10668-019-00583-2. [Google Scholar] [CrossRef]
16. Ur Rashid M, Ullah I, Mehran M, Baharom M, Khan F. Techno-economic analysis of grid-connected hybrid renewable energy system for remote areas electrification using homer pro. J Elect Eng Technol. 2022;17(2):981–97. doi:10.1007/s42835-021-00984-2. [Google Scholar] [CrossRef]
17. Hüner B. Feasibility and environmental analysis of biogas-based hybrid energy system using HOMER pro software: a case study for Hatay. Energy Convers Manag. 2025 Feb;326:119480. doi:10.1016/j.enconman.2025.119480. [Google Scholar] [CrossRef]
18. Guddanti B, Orrego JR, Roychowdhury R, Illindala MS. Sensitivity analysis based identification of key parameters in the dynamic model of a utility-scale solar PV plant. IEEE Trans Power Syst. 2022 Mar;37(2):1340–50. doi:10.1109/TPWRS.2021.3101466. [Google Scholar] [CrossRef]
19. Dell RM, Rand DAJ. Energy storage—a key technology for global energy sustainability. J Power Sour. 2001 Nov;100(1–2):2–17. doi:10.1016/S0378-7753(01)00894-1. [Google Scholar] [CrossRef]
20. Roozbehani M, Dahleh MA, Mitter SK. Volatility of power grids under real-time pricing. IEEE Trans Power Syst. 2012 Nov;27(4):1926–40. doi:10.1109/TPWRS.2012.2195037. [Google Scholar] [CrossRef]
21. An PQ, Scully T, Breen M, Murphy MD. Determination of optimal battery utilization to minimize operating costs for a grid-connected building with renewable energy sources. Energ Convers Manag. 2018 Oct;174:157–74. doi:10.1016/j.enconman.2018.07.081. [Google Scholar] [CrossRef]
22. Ang BW, Choong WL, Ng TS. Energy security: definitions, dimensions and indexes. Renew Sustain Energ Rev. 2015 Feb;42:1077–93. doi:10.1016/j.rser.2014.10.064. [Google Scholar] [CrossRef]
23. Shams S, Sahu JN, Mubarak NM. A route for energy recovery from municipal solid waste and developing a framework for waste management in Brunei Darussalam. Sci Rep. 2024 Aug;14:19767. doi:10.1038/s41598-024-16740-7. [Google Scholar] [CrossRef]
24. Shafiei K, Seifi A, Hagh MT. A novel multi-objective optimization approach for resilience enhancement considering integrated energy systems with renewable energy, energy storage, energy sharing, and demand-side management. J Energy Storage. 2025 Apr;115:115966. doi:10.1016/j.est.2024.115966. [Google Scholar] [CrossRef]
Cite This Article
Copyright © 2025 The Author(s). Published by Tech Science Press.This work is licensed under a Creative Commons Attribution 4.0 International License , which permits unrestricted use, distribution, and reproduction in any medium, provided the original work is properly cited.


Submit a Paper
Propose a Special lssue
View Full Text
Download PDF
Downloads
Citation Tools