Open Access
ARTICLE
Optimization and Intelligent Control in Hybrid Renewable Energy Systems Incorporating Solar and Biomass
1 School of Engineering Sciences, G.D. Goenka University, Gurgaon (Haryana), 122001, India
2 Department of Electronics & Communication Engineering, ABES Engineering College, Ghaziabad, 201001, India
3 School of Interdisciplinary Research Engineering, Indian Institute of Technology, New Delhi, 110016, India
* Corresponding Authors: Arpita Johri. Email: ; Mainak Basu. Email:
(This article belongs to the Special Issue: Innovative Approaches in Clean Energy Systems: Integration, Sustainability, and Policy Impact of Renewable Energy)
Energy Engineering 2025, 122(5), 1887-1918. https://doi.org/10.32604/ee.2025.062355
Received 17 December 2024; Accepted 27 February 2025; Issue published 25 April 2025
Abstract
The globe faces an urgent need to close the energy demand-supply gap. Addressing this difficulty requires constructing a Hybrid Renewable Energy System (HRES), which has proven to be the most appropriate solution. HRES allows for integrating two or more renewable energy resources, successfully addressing the issue of intermittent availability of non-conventional energy resources. Optimization is critical for improving the HRES’s performance parameters during implementation. This study focuses on HRES using solar and biomass as renewable energy supplies and appropriate energy storage technologies. However, energy fluctuations present a problem with the power quality of HRES. To address this issue, the research paper introduces the Generalized Dynamic Progressive Neural Fuzzy Controller (GDPNFC), which regulates power flow within the proposed HRES. Furthermore, a unique approach called Enhanced Multi-Objective Monarch Butterfly Optimization (EMMBO) is used to optimize technical parameters. The simulation tool used in the research work is HOMER (Hybrid Optimization of Multiple Energy Resources)-PRO, and the system’s power quality is assessed using MATLAB 2016. The research paper concludes with comparing the performance of existing systems to the proposed system in terms of power loss and Total Harmonic Distortion (THD). It was established that the proposed technique involving EMMBO outperformed existing methods in technical optimization.Graphic Abstract
Keywords
Over the past few decades, the conventional energy sources derived from fossil fuels have played a crucial role as major energy resources [1]. Recently, however, there has been a notable shift towards non-conventional energy sources, encompassing solar, geothermal, tidal, wind, biomass, and hydropower. This transition is driven by their positive attributes such as environmental sustainability, cost-effectiveness, and natural abundance [2,3]. However, small-scale power generation and transmission are challenging in rural areas. In recent years, hybrid energy systems have been popular to produce power from more generating stations such as PV arrays with wind turbines, wind-diesel, and biomass plants with solar panels [4–6].
In Hybrid Renewable Energy Systems (HRES), optimization plays a crucial role in the development of an economically viable and secure generation system. The challenge with hybrid energy systems lies in the need for backup due to the intermittent nature of renewable energy resources. To address this intermittency, integrating a Renewable Energy System (RES) is proposed. An examination of the feasibility and cost of incorporating biomass, wind, hydrogen cells etc. with solar cells is conducted to fulfil the energy demands of rural areas, utilizing Hybrid Optimization techniques [7–10]. Additionally, the consideration of resources and load is vital in the design of HRES. In a hybrid solar-biomass system [11,12] employing the Artificial Bee Colony (ABC) algorithm [13], Grey Wolf Optimization Scheme [14]. As a result, various controller approaches, such as PI controller, Fuzzy Logic, Artificial Neural Network (ANN), PID controllers [15] with Firefly-Pattern Search and fuzzy gain scheduling algorithms [16], are implemented to manage the unstable voltage situation in the grid-connected to renewable resources. The HRES may be a grid-connected system or a standalone system.
A standalone system with sufficient storage for power fluctuation is considered a microgrid [17]. To improve the power quality and reduction of reactive power in the peak season, the concept of microgrid and controllers are implemented for the HRES system [18]. Designing an off-grid system requires storage to feed power for an extended period during the interruption and apply batteries for such support [19]. Furthermore, due to the oversizing of the system, the generated costs are higher. Therefore, the Life cycle cost (LCC) of HRES is essential to assess the positive outcomes of using RES [20]. Besides, power quality issues [21,22] are present in any power system in varying quantum, which generally occurs in a distribution system. Harmonic currents create heating in electrical cables, leading to premature aging and overstressing electrical insulation, leading to deteriorated power quality, which will change the consecutive development of future grids [23]. Therefore, an effective control technique is required to reduce these HRES challenges.
In this paper, solar and biomass are often preferred over other renewable resources in the proposed hybrid renewable energy systems for several key reasons:
• Availability and Flexibility:
Solar: Solar energy is abundant and widely available across the globe, especially in areas with a high number of sunny days. It also offers flexibility, as it can be harnessed in various ways, from large-scale solar farms to smaller rooftop installations.
Biomass: Biomass is a flexible resource that can be sourced locally from organic materials like agricultural waste, wood, or even algae. It can be stored and used as fuel when needed, making it suitable for both continuous and intermittent energy production.
• Complementary Nature:
Solar and biomass complement each other well in hybrid systems. Solar energy is intermittent, as it only generates power during the day and is affected by weather conditions. Biomass, on the other hand, can provide a stable, continuous power supply, helping to balance out the variability of solar energy and ensuring a more reliable energy system.
• Energy Storage:
Biomass: Unlike some other renewables, biomass can be stored for long periods and used on demand. This makes it easier to manage the energy supply and smooth out periods of low solar energy generation, like at night or during cloudy weather.
Solar: While solar energy typically needs to be paired with storage solutions like batteries to manage intermittency, hybrid systems often combine solar with biomass to reduce reliance on large-scale storage systems.
• Low Environmental Impact (When Managed Sustainably):
Solar energy has a very low environmental impact once operational, as it produces no emissions during energy generation.
Biomass, when sustainably sourced, can be carbon-neutral (or even carbon-negative, depending on the feedstock) and can help reduce waste by converting organic materials that would otherwise decompose in landfills and lead to various diseases and land pollution.
• Economic and Technological Advancements:
Solar energy technology has seen significant cost reductions over the past decade, making it more economically viable in a wide range of applications.
Biomass technologies, while slightly more expensive than solar, are still competitive when compared to fossil fuels and provide additional benefits such as waste reduction and local job creation.
• Scalability:
Both solar and biomass systems can be scaled from small to large applications, making them versatile for different geographic areas and energy needs, from rural villages to urban areas.
Because of these factors, combining solar and biomass in hybrid systems creates a more reliable, sustainable, and cost-effective renewable energy solution that addresses the intermittent challenges of each resource when used alone.
The proposed work concentrated on firstly developing robust HRES that considers a wide range of operational conditions, including varying solar irradiance and biomass fuel availability. Secondly, a multi-objective optimization in system design has been proposed and the technical parameters have been investigated using dynamic fuzzy controller.
The organization of this paper is as follows: Section 2 discusses the related work, and Section 3 has the system descriptions along with the models. Then, Section 4 has a detailed problem statement, and Section 5 explains the proposed intelligent control and multi-objective optimization. Finally, the results and discussion are explained along with the comparison in Section 6, and discussions are concluded in Section 7. The above-mentioned sections are followed by Acknowledgement, Funding Statement, Author Contributions, Availability of Data and Materials, Conflicts of Interest and References.
Reliability issues arise with renewable energy resources in various climatic conditions due to their intermittent nature [24–26]. To address these challenges, Li et al. [27] suggested the development of a hybrid system to ensure a dependable energy supply, considering the Loss of Power Supply Probability (LPSP) and aiming to minimize the Net Present Cost (NPC) of the system. The sizing of the model can be optimized using algorithms such as the ABC Algorithm, Firefly Algorithm (FA), Flower Pollination Algorithm (FPA), and Harmony Search (HS) algorithm. Simulation results indicate that the Firefly Algorithm outperforms other algorithms, exhibiting the best performance and the shortest execution time.
The availability and utilizations of renewable energy resources vary significantly based on geographical locations. Consequently, optimizing the model size becomes a crucial principle in the development of an economically optimized and efficient Hybrid Renewable Energy System (HRES). In addressing this need, Murugaperumal et al. [28] introduced a study focused on the techno-economic aspects and the attainability of optimal design for a HRES whose purpose is to fulfill the energy requirements of rural areas. Various load growth forecasting schemes are capable of conducting load forecast assessments, and a system operating strategies analyzer was employed in the final phase of the design.
Optimizing the size and cost of the system holds substantial importance in the development of a HRES [29–32]. Considering this, Elkadeem et al. [33] have discussed design approaches for both developing and optimizing the performance of a Hybrid Renewable Energy System (HRES), while considering grid connectivity.
A strategy was introduced by Congguang Zhang et al. [34] for the development of a HRES having solar-biomass energy supply system. It incorporated an evaluation of its thermodynamic features and feasibility. The economic aspect is examined through life cycle cost (LCC) analysis, considering a simple payback (SPB). Additionally, the optimization of thermodynamic performance is accomplished using the Genetic Algorithm.
The load frequency control (LFC) of Hybrid Renewable Energy Systems (HRES) plays a pivotal role in achieving stable system performance, particularly in the face of disturbances that can lead to frequency fluctuations. Addressing this challenge, Hasanein et al. [35] introduced the Salp Swarm Algorithm (SSA) for the optimal load frequency control of HRES. The SSA-PID controller effectively manages the system under diverse conditions, including variations in renewable energy resources, unreliability, and step load perturbations. Moreover, the SSA-PID controller improves the dynamic response of the proposed system.
Some of the important works have been included in the following Table 1.
The system consists of a Solar PV array, biomass generator, battery storage bank, power converter, and various dissimilar loads.
The energy from solar radiation is converted into DC using photovoltaic (PV) array. In a concentrated solar power system, the sunlight is collected by mirrors, lenses, and tracking systems. PV arrays employ photovoltaic material for converting solar energy into electrical current. Electronic power converters convert the DC to AC. Parallel or serial connections of PV arrays are made through this inverter according to the required applications.
The voltage and current characteristics of solar PV array [45] can be expressed in Eq. (1):
where
The output power of solar PV array [46] can be obtained by Eq. (2):
where
Biomass electricity generation can be done via either a biochemical method, such as anaerobic digestion or fermentation, or a thermo-chemical procedure such as gasification, direct combustion, or pyrolysis. The output power of the Biomass system [47] can be calibrated using the Eq. (3):
where
3.3 Battery Bank Storage System
In a Hybrid Renewable Energy System (HRES), various types of storage systems are considered to enhance reliability, stability, and efficiency of power generation, especially when integrating renewable sources like solar, wind, and hydropower [48]. Here are the main types of storage systems and their specific roles in HRES:
⮚ Batteries (Lithium-Ion, Lead-Acid, etc.)
Role: Battery storage is essential for providing short-term energy storage, especially in off-grid systems or during periods of low generation. It stores excess energy produced by renewable sources and supplies it when demand exceeds production (e.g., during cloudy or windless days).
Key Benefits: Quick response time, high energy density, flexible sizing and scalability
Use Case: Commonly used in both residential and commercial systems, as well as in grid stabilization applications.
⮚ Pumped Hydro Storage
Role: Used for long-term energy storage, pumped hydro storage involves pumping water to a higher elevation during times of excess power generation and releasing it to generate electricity when demand is high or renewable generation is low.
Key Benefits: Large-scale energy storage, High efficiency and long discharge duration, Proven and reliable technology
Use Case: Typically used in large-scale power plants to provide grid stability and balance intermittent renewable sources.
⮚ Compressed Air Energy Storage (CAES)
Role: Compressed air energy storage stores excess electricity by compressing air and storing it in underground caverns or tanks. The air is released, heated, and used to drive turbines to generate electricity when needed.
Key Benefits: Can store large amounts of energy and long discharge times
Use Case: Used in large-scale systems for grid-level stabilization, typically in regions with appropriate geological conditions.
⮚ Flywheel Energy Storage
Role: Flywheels store energy by spinning a rotor at high speed and release it when needed. They are typically used for short-term storage to provide rapid bursts of power.
Key Benefits: Fast response time, High cycling capabilities (can charge/discharge many times) and lower maintenance compared to batteries
Use Case: Ideal for frequency regulation and stabilizing the grid in HRES.
⮚ Thermal Energy Storage (TES)
Role: Thermal energy storage systems store energy in the form of heat, typically using materials like molten salt, water, or phase-change materials. When excess renewable energy is available, heat is stored and later converted back into electricity using a heat engine or used directly for heating applications.
Key Benefits: Long duration storage can be used for both electricity generation and heating
Use Case: Commonly integrated into concentrated solar power (CSP) plants but can also be used in residential and industrial applications.
⮚ Hydrogen Storage
Role: Hydrogen can be produced through electrolysis using excess renewable energy, stored, and later used in fuel cells or combustion engines to generate electricity when needed.
Key Benefits: High energy density and long-duration storage, can be stored and transported easily
Use Case: Used in both grid and off-grid HRES, particularly for long-term energy storage and transportation fuel.
⮚ Supercapacitors (Ultracapacitors)
Role: Supercapacitors are used for storing energy in the form of an electric field. They provide high power output for short durations and are useful for balancing energy fluctuations in the system.
Key Benefits: Very fast charge/discharge cycles, excellent for short-term power balancing and frequency regulation
Use Case: Typically integrated with other storage technologies to support short-term balancing of renewable output.
Integration of Storage Systems in HRES:
• Grid Stabilization: Energy storage systems like batteries, pumped hydro, and CAES help to smooth out the intermittency of renewable energy sources and ensure a steady power supply to the grid.
• Load Management: Storage systems are used to manage demand-side variations by storing energy during off-peak times and discharging during peak demand, reducing the reliance on fossil fuel-based backup generation.
• Renewable Penetration: By utilizing energy storage, HRES can support higher levels of renewable energy integration, enabling more consistent and reliable power even when renewable generation fluctuates.
Each type of storage system plays a distinct role depending on the scale of the HRES, the energy demand profile, and the specific characteristics of the renewable energy sources used. In some cases, a combination of storage technologies may be used to balance the different needs of the system. The storage systems are required to compensate and balance the generated energy with the consumed energy within the system.
The capacity of battery storage bank at
where
In discharging conditions, the battery storage bank capacity at an
where
The power converter is a bidirectional operation connected between the DC and AC buses. Based on the power flow, it works as an inverter when the power is transferred from the PV array to the AC load, and as a rectifier to transfer the power from the biomass generator to the charging battery bank. Moreover, the converter is modeled based on its rated capacity and efficiency, which are assumed to be constant throughout its operating range. The inverter size depends on the demand of the load at peak periods
where
The primary goal of this research is to reduce the proposed system’s total cost, power loss, and harmonic distortion. The primary decision variables are biomass, solar PV cell, and battery rating and sizing.
PV arrays, biomass generator and battery bank have been selected for the optimized configuration of the proposed HRES. The annualized capital cost is utilized for the economic investigation of the hybrid system. The annualized capital cost of solar PV panels, biomass gasifiers, and power inverters can be calculated using the capacity recovery factor (CRF). The annualized net present cost (NPC) [50–53] is expressed below:
where
where
where AC or DC primary load is denoted as
where
For optimizing the objective function, the following constraints are utilized. Solar irradiation and temperature at a particular time in a specific region affect the outcome of PV power. The power outcome limits of the PV array are expressed below:
where
where
where
where
The HRES is integrated with the grid framework, which contains PV arrays, biomass, and battery storage component. Furthermore, the units of the HRES are integrated with the grid using converters. In this research, the PV array and biomass are used for power generation to meet the 1, 2, 3, 5, and 7 kVA load demand. Furthermore, when the demand outstrips the power generation, the grid will satisfy the essential for storage. The representation of the proposed control arrangement of the HRES system is illustrated in Fig. 1.

Figure 1: Representation of the Proposed hybrid solar-biomass system with the control method
The Enhanced Monarch Butterfly Optimization (EMMBO) [54,55] and the Generalized Dynamic Progressive Neural Fuzzy Controller (GDPNFC) [56–58] are both innovative approaches that contribute significantly to the implemented work.
Enhanced Monarch Butterfly Optimization (EMMBO) Novelty:
• Inspiration: EMMBO is based on the Monarch Butterfly Migration behavior, an intelligent optimization technique that mimics the migration patterns of Monarch butterflies. The traditional Monarch Butterfly Optimization (MBO) algorithm is improved in EMMBO, which enhances its ability to explore and exploit the solution space more effectively.
• Enhanced Exploration and Exploitation: The “Enhanced” aspect in EMMBO refers to its improved mechanisms for balancing exploration (searching broadly across the solution space) and exploitation (refining the best solution found). This is done by incorporating modifications to the search strategies, possibly introducing new genetic operations or dynamic adjustments to control the search behavior.
• Robustness: The enhancement in EMMBO aims to overcome the limitations of standard MBO algorithms, such as slow convergence and tendency to get trapped in local optima. This improvement makes EMMBO more robust, especially in complex optimization problems.
Contribution:
• Optimization Problems: EMMBO has been particularly useful in solving complex and large-scale optimization problems, particularly in engineering, machine learning, and artificial intelligence, where traditional optimization algorithms might struggle.
• Better Solution Quality: By enhancing the original MBO, EMMBO often achieves better performance in terms of solution quality and computational efficiency.
• Application Range: EMMBO has demonstrated its ability to be applied to a wide range of real-world problems, such as power system optimization, feature selection, machine learning hyperparameter tuning, and scheduling problems.
Generalized Dynamic Progressive Neural Fuzzy Controller (GDPNFC) Novelty:
• Hybrid Approach: The GDPNFC combines the power of neural networks, fuzzy logic systems, and dynamic controllers, creating a hybrid approach that is more adaptive and capable of handling uncertain and nonlinear systems.
• Progressive Learning: The “progressive” aspect of the GDPNFC refers to its ability to progressively learn from its environment and adjust the control strategy over time. It learns the system’s dynamics as it operates, making it more effective in real-time control applications.
• Dynamic Adaptation: Unlike traditional fuzzy controllers, GDPNFC can adapt to changing system dynamics in real-time, making it suitable for complex systems that require continuous adjustment, such as in robotics, autonomous systems, and industrial control.
Contribution:
• Improved Control Performance: GDPNFC offers improved performance over traditional control systems, particularly in systems with uncertainties, nonlinearities, and dynamic changes. It provides a more robust solution for controlling complex systems.
• Versatility: The use of neural networks in conjunction with fuzzy logic allows GDPNFC to handle both qualitative and quantitative data. This makes it highly versatile, as it can be applied to a wide range of control problems, including those with uncertain or imprecise information.
• Real-Time Adaptive Control: GDPNFC is particularly beneficial for real-time applications that require continuous monitoring and adjustment, such as in robotics, process control, and autonomous vehicles. The system’s ability to learn and adapt dynamically provides a significant advantage in environments where conditions are constantly changing.
Hence, the key contribution of EMMBO lies in enhancing the Monarch Butterfly Optimization algorithm to provide more efficient solutions for complex optimization problems, improving both exploration and exploitation, and delivering higher-quality outcomes. GDPNFC, a hybrid controller combines neural networks, fuzzy logic, and dynamic control, contributing to improved real-time adaptive control for nonlinear, uncertain, and dynamic systems. Its progressive learning capability is particularly useful for systems that evolve over time.
Both methods provide innovative solutions in their respective domains, significantly advancing the state-of-the-art in optimization and control systems.
5.1 Proposed GDPNFC Control Method
The GDPNFC-based intelligent control is applied to the inverter to regulate the output power delivered to the grid. In the GDPNFC-based control system, active and reactive power is the two input of the GDPNFC, illustrated in Fig. 2.

Figure 2: GDPNFC-based novel intelligent control method for new hybrid solar-biomass system
The active power of the GDPNFC determines the direct component of the current to be provided through an inverter [57,58]. The active power is expressed in Eq. (21):
The error between the active power stipulated via the grid
where
For IF-part of the fuzzy rule, then the output of the kth rule for active power is expressed below:
where
The summation of the active power output is expressed in Eq. (26):
where
If
where
If
where
where
5.2 Proposed EMMBO for Optimization
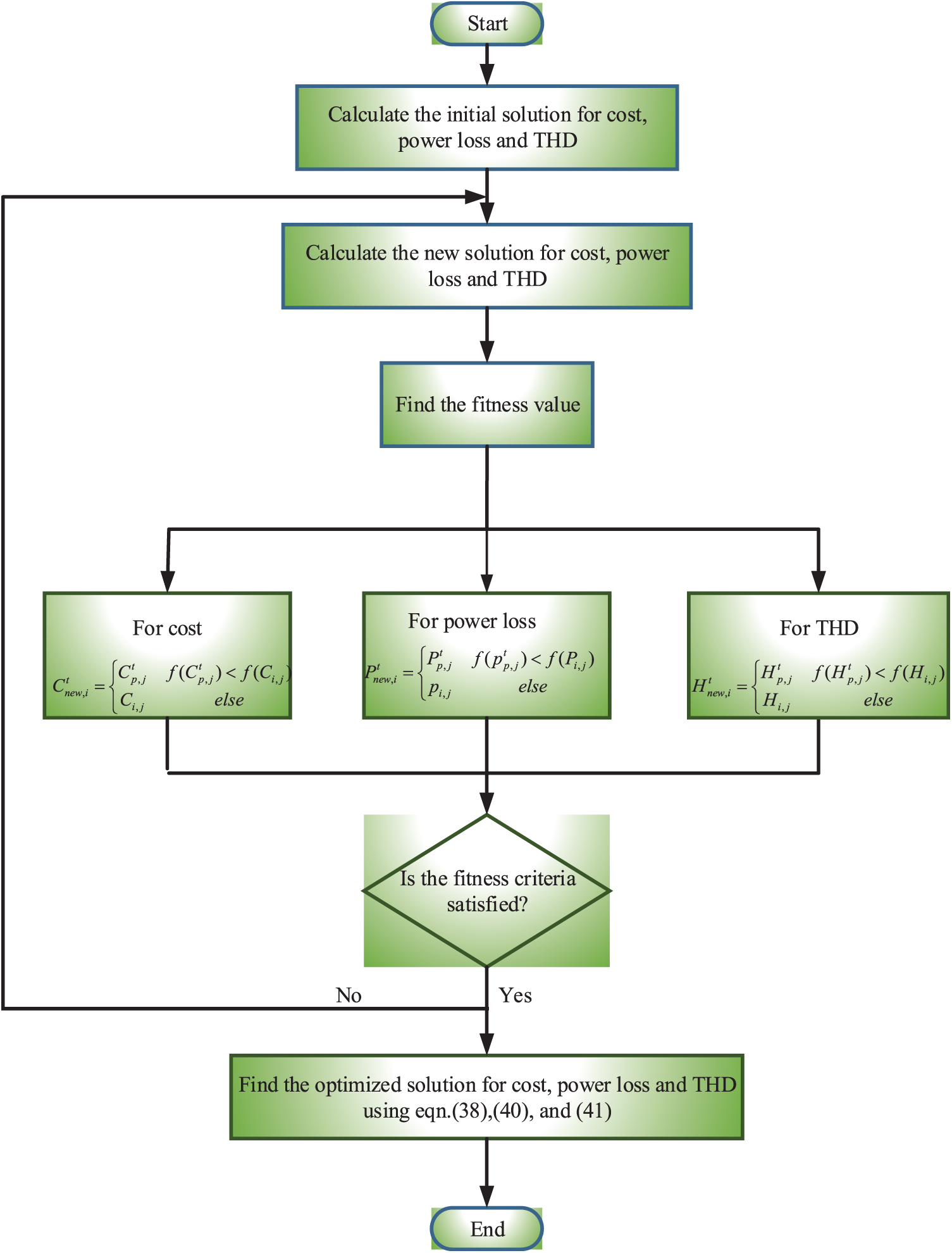
The novel EMMBO method is proposed to optimize the unit cost of the system along with optimizing the power loss, THD, and controller performance. The flow chart of EMMBO for proposed hybrid solar and biomass system is illustrated in Fig. 3. The main aim of using the proposed controller is to improve the dynamic performance and regulate the power flow of the grid-integrated HRES.

Figure 3: Flow chart for the EMMBO in hybrid solar and biomass system
The monarch butterfly migrates from southern Canada and the northern USA to Mexico during the autumn and summer. Therefore, the migration of the population of monarch butterflies can be separated into two groups: Land 1 and Land 2. Furthermore, the monarch butterfly migration can be simplified by the butterfly individuals living in Land 1 for four months and Land 2 for seven months. In April, the butterfly individuals in Land 2 move to Land 1, and the butterfly individuals in Land 1 move to Land 2 in September. Based on the EMMBO, the annualized cost is expressed in Eq. (33):
where
Then, they
where
The crossover operator is included in the butterfly adjusting operator, which is expressed in Eq. (38):
Here
where
where
The proposed technologies on hybrid solar and biomass system models are implemented in HOMER pro software, and the power quality results were compared with MATLAB. In addition, the HOMER simulation software provides optimized results for the hybrid system by performing simulations based on input parameters like fuel price and costs per unit of the proposed hybrid system.
Case Study
In this research, the National Capital Region (NCR) of India is chosen, which is located at 28.7041°N and longitude 77.1025°E that has been selected for the proposed hybrid system. The proposed hybrid solar and biomass system is validated by Homer software. The execution values are 1 kW of PV cells, 500 kW of biomass generator with 12 batteries, and 3.33 kW converter. The dissimilar loads are considered, such as 1, 2, 3, 5, and 7 kVA of load demand, which is shown in Table 2. Moreover, the simulation time step is considered for one hour and run on data for one year. The initial optimization assessment data for hybrid solar and biomass systems is detailed. Initially, the total Net Present Cost (NPC) of the hybrid solar and biomass system is $.462,101. Then, the COE and primary investments are $9.17/kWh and $504,395, respectively.

Based on the electricity produced, the Biomass Generator is the big contributor to this configuration system with 73%, and another 27% of energy is generated from PV panels. The HRES has also been configured with load following dispatch strategy.
A load following dispatch strategy is when the generator runs; it produces just enough energy to meet the loads. The energy generated by HRES developed is shown in Fig. 4, where the grey color indicates the total electrical load served, moreover the orange color denotes the power output. Besides, the green color represents the input power of the system. The average biomass power is 250 kW.

Figure 4: Energy generated by developed HRES
The performance of the 1 kW PV arrays for the average global period is represented in Fig. 5. The average electrical energy generated by 1 kW PV arrays over the year is 1.2 kWh/month. During the months of July and August, it produces more power compared to the other months of the year. Furthermore, April, May, and June generate 1.1 kW of power. Besides, the October and December month produces the same power at the rate of 1.01 kW. December month generates low power while compared to the other months. Before optimization, the Levelized cost of the PV arrays is 0.0311 $/kWh. The hours of operation of solar PV panels are 4401 Hrs/yr. Moreover, the minimum and maximum power output of solar PV array is 0 and 0.985 kW, which is demonstrated in Table 3.

Figure 5: 1 kW PV arrays for average global

After applying the proposed intelligent control approach, the overall production of PV arrays is 1632 kWh/yr. Moreover, the most minor and most significant power output is 0.186 and 4.47 kW/d, which are demonstrated in Table 4. The average electrical energy generated by 1 kW PV arrays over the year is 1.2 kWh/month, and the rated capacity of the PV panel is 1 kW. Besides, solar PV panels obtain a capacity factor of 18.6%.

The Contour plot for the performance of the 1 kW PV arrays is expressed in Fig. 6. The contour plot represents solar power generation in the hours and years of the day with the rating of 1 kW. The average global solar rate of 1 kW is demonstrated in Fig. 7.

Figure 6: Contour plot for the performance of the 1 kW PV arrays

Figure 7: The performance of the 500 kW biomass
The performance of the 500 kW Biomass Generator for the HRES is shown in Fig. 7 and Table 5. The average electrical output generated per month is around 250 kW. Furthermore, January and November produced more power than the other months. For example, in June, the biomass generator generated low power at 44,250 kWh/yr.

The total amount of biomass feedstock consumed by the generator is 139 Tons/yr. As a result, the mean electrical efficiency of the system is improved by 29.8%, and the operational life is achieved as 11.3 years.
The monthly power generation using the hybrid system is detailed in Fig. 8 and Table 6. The amount of renewable fraction has attained 100% of values, and the maximum amount of renewable penetration is considered 510%.

Figure 8: Monthly power generation using the hybrid system

The performance of the 12V Trojan SAGM12 205 battery for the HRES connection is illustrated in Fig. 9. The annual throughput of the Trojan SAGM12 205 battery is around 3327 kW/hr, and storage depletion is 55.0 kW/yr. Also, total losses are reduced up to 503 kW/hr, which are illustrated in Table 7. Moreover, the nominal capacity of Trojan SAGM12 205 battery is 73.5 kWh, and the expected life is 20.5 years. Therefore, the lifetime throughput is increased to 63.983 kWh.

Figure 9: The Performance of the Trojan SAGM 12 205

Consequently, the proposed hybrid system is validated with different load conditions such as 1, 2, 3, 5, and 7 kVA. The cost optimization of these loads under the system incorporation is estimated. The optimization results of hybrid solar and biomass systems using homer pro is illustrated in Table 8.

The hybrid renewable systems with 1 kW solar panels, 500 kW Biomass Generator, 12 batteries, 1 kVA load, and converter have the lowest (NPC) at $35,319.17. The proposed GDPNFC and EMMBO approaches have been applied in the hybrid system to enhance performance and reduce costs. The optimization by HOMER shows that the HRES developed is the best and the optimal design. Moreover, the operating cost of the system is $379,100.87 per year.
The yearly profile of the 1 kVA system is demonstrated in Fig. 10. The average 11.13 kWh/day of the scaled load is attained, and an average of 0.46 kW is achieved. The peak load is obtained as 2.32 kW and the 20%-time step. The validated time step size is 60 min.

Figure 10: Yearly profile of 1 kVA system
Then, the proposed system is connected with the 2 kVA load. The optimization results of hybrid solar and biomass systems with 2 kVA using homer pro are illustrated in Table 9. The daily profile of the 2 kVA system is demonstrated in Fig. 11.


Figure 11: Daily profile of 2 kVA system
The average 11.13 kWh/day of the scaled load is attained, and an average of 0.46 kW is achieved. The peak load is obtained as 2.32 kW and the 20%-time step. The validated step size is 60 min, and a 0.29 load factor is taken.
Also, the proposed system is connected with the 3 kVA load and validated the performance. The optimization results of hybrid solar and biomass systems with 3 kVA using homer pro are illustrated in Table 10. The daily profile of the 3 kVA system is demonstrated in Fig. 12.


Figure 12: Daily profile of 3 kVA system
The average 11.13 kWh/day of the scaled load is attained, and an average of 0.46 kW is achieved. The peak load is obtained as 1.6 kW and the 20% time step. The validated time step size is 60 min and 0.19 load factor.
Similarly, the proposed system is connected with the 5 kVA load and the performance is validated. The optimization results of hybrid solar and biomass systems with 5 kVA using homer pro are illustrated in Table 11. The daily profile of the 5 kVA system is demonstrated in Fig. 13. The average 11.13 kWh/day of the scaled load is attained, and an average of 0.46 kW is achieved. The peak load is obtained as 4 kW and the 20%-time step. The validated time step size is 60 min, and the load factor is 0.12.


Figure 13: Daily profile of the 5 kVA system
Furthermore, the proposed system is connected with the 7 kVA load and validated the performance. The optimization results of hybrid solar and biomass systems with 7 kVA using homer pro are illustrated in Table 12. The daily profile of the 7 kVA system is demonstrated in Fig. 14. The average 11.13 kWh/day of the scaled load is attained, and an average of 0.46 kW is achieved. The peak load is obtained as 5.6 kW and the 20%-time step. The validated time step size is 60 min, and the load factor is 0.08.


Figure 14: Daily profile of 7 kVA system
The analysis shows that biomass has a more significant initial investment than photovoltaics. Battery storage units are the same price as biomass, except that they are infinitely reusable. Batteries are significantly more expensive to maintain than solar power but are four times smaller than biomass power. When total cost is considered, which includes capital, operation and maintenance, replacement, and salvage, PV and battery storage are virtually the same. In contrast, biomass has a cost that is more than tenfold that of PV and battery storage.
The THD and power loss obtained from the proposed system are 3.289% and 13.25 kW. For validating the performance of the proposed method, the results of the hybrid system are compared with some of the conventional state-of-the-art techniques such as the Artificial Neural Network (ANN) controller of Dynamic Voltage Restorer (DVR) [30], techno-enviro-economic (TEE) [31], Multi-Objective Covariance Matrix Adaption-Evolution Strategy (MOCMA-ES) algorithm [32], adaptive neuro-fuzzy inference system (ANFIS) [33] and model predictive control (MPC) [34]. The comparison representation of the proposed method attained THD value with the existing techniques is demonstrated in Fig. 15.

Figure 15: Comparison of THD with the existing technique
Moreover, the proposed EMMB optimization technique in the hybrid system has reduced the power loss to 13.25 kW. Therefore, the proposed result is compared with similar existing techniques, as shown in Fig. 16.

Figure 16: Comparison of power loss with the existing technique
The computational time of the proposed approach has been achieved at 10 s. The reliability of the HRES was estimated using the Loss of Power Supply Probability (LPSP), expressed by the Eq. (42):
where
In this paper, the proposed EMMB optimization technique significantly reduced the power loss at 13.25 kW and minimized the THD value of hybrid solar and biomass systems at 0.25%. Moreover, the cost of the entire system is significantly diminished and improves the system’s performance. In addition, this proves that the proposed system is more reliable than the other existing system.
The optimal design of hybrid solar and biomass systems is the power system’s most challenging and significant issue. In this paper, the GDPNFC has been proposed to regulate the power supply of the proposed hybrid system. Subsequently, the power loss, THD, and cost of the hybrid solar and biomass system were reduced using the EMMB optimization technique. Finally, Homer software implemented the proposed hybrid solar and biomass system. From the simulation, the outcome shows that the NPC for the hybrid solar and biomass system attains $462,101.
Moreover, the harmonics distortion range was attained within the limit of 5%. Besides, the power loss and THD of the proposed approach were compared with other existing approaches, indicating that the proposed technique reduces the power loss and THD of the hybrid solar and biomass system. Therefore, it can be concluded that the proposed system is more reliable and cost-effective for providing sustainable energy per the demand scenario.
In the future work, an analysis of the environmental benefits and cost implications of implementing the proposed system would make the study more holistic and relevant for policymaking. Moreover, the potential benefits of integrating additional renewable sources could be explored.
Acknowledgement: None.
Funding Statement: This study was conducted without any specific grant from funding agencies in the public, commercial, or not-for-profit sectors. The authors did not receive financial support or sponsorship to carry out this research or publish the results. All resources and materials required for the research were self-funded by the authors, and there was no external involvement in the study’s design, data collection, analysis, or interpretation. The decision to write and submit this manuscript was solely the authors’ initiative. The absence of external funding ensures that the research was conducted independently and reflects the authors’ unbiased scientific contributions. All ethical guidelines were adhered to, and the study remains free from any conflicts of interest associated with funding sources.
Author Contributions: This section provides a clear description of the roles and contributions made by each author in the development and completion of this research. Arpita Johri: She conceptualized the study and formulated the research framework. She has played a pivotal role in designing the methodology, overseeing the data collection process, and ensuring adherence to ethical standards. Additionally, she performed the statistical analysis and contributed to the interpretation of results. The initial draft of the manuscript was prepared by herself, who also handled the manuscript revisions based on reviewers’ comments. Varnita Verma: She contributed significantly to the data collection and management. They were responsible for conducting literature reviews and assisting in the development of research methodology. Varnita Verma also provided critical insights during the data analysis phase and reviewed the manuscript for intellectual content and technical accuracy. Her efforts ensured the inclusion of relevant academic references and proper citation of sources. Mainak Basu supported the study by validating the research methodology and ensuring accuracy in the experimental procedures. He has contributed to refining the research questions and provided expert insights during the result interpretation. Mainak Basu was actively involved in proofreading the manuscript for coherence and clarity and assisted in formatting it according to the target journal’s guidelines. All authors have read and approved the final manuscript and agree to be accountable for all aspects of the work to ensure its accuracy and integrity. This collaborative effort reflects the complementary expertise and shared responsibility of all authors in achieving the research objectives. All authors reviewed the results and approved the final version of the manuscript.
Availability of Data and Materials: The data has been collected using HOMER Pro software by providing the geographical location of the site–the National Capital Region (NCR) of India, which is located at 28.7041°N and longitude 77.1025°E that has been selected for the proposed hybrid system. Software Availability: Homer Pro Software, MATLAB 2016.
Ethics Approval: This study was conducted in compliance with ethical standards and received approval from Dr. Mainak Basu, under the capacity of research Supervisor at the G. D. Goenka University, Gurugram, Haryana, India. The ethical approval process ensured that the study adhered to the principles outlined as per the guidelines of G. D. Goenka University, Gurugram, Haryana, India. This study did not involve human participants, animal subjects, or any biological materials. It was purely technical and based on simulations conducted using computational tools and software. The research adhered to ethical principles relevant to technical and simulation-based studies, including ensuring the accuracy and integrity of data, transparency in methodology, and proper acknowledgment of all references and resources used. No sensitive or confidential information was involved, and no potential conflicts of interest arose during the study. The research followed standard practices to ensure reproducibility, reliability, and adherence to ethical research conduct in technical disciplines. If additional information on ethical considerations or compliance is required, the authors are prepared to provide further details.
Conflicts of Interest: The authors wish to draw attention to the following facts which may be considered as potential conflicts of interest and to significant financial contributions to this work. They wish to confirm that there are no known conflicts of interest associated with this publication and there has been no significant financial support for this work that could have influenced its outcome. It is confirmed that the manuscript has been read and approved by all named authors and that there are no other persons who satisfied the criteria for authorship but are not listed. It is further confirmed that the order of authors listed in the manuscript has been approved. The authors confirm that the due consideration has been given to the protection of intellectual property associated with this work and that there are no impediments to publication, including the timing of publication, with respect to intellectual property. In so doing the authors confirm that they have followed the regulations of the respective institutions concerning intellectual property. It is confirmed that any aspect of the work covered in this manuscript that has involved either experimental animals or human patients has been conducted with the ethical approval of all relevant bodies and that such approvals are acknowledged within the manuscript.
References
1. Bhan C, Verma L, Singh J. Alternative fuels for sustainable development. In: Environmental concerns and sustainable development. Singapore: Springer; 2019. p. 317–31. doi:10.1007/978-981-13-5889-0_16. [Google Scholar] [CrossRef]
2. Yilmaz N, Atmanli A. Sustainable alternative fuels in aviation. Energy. 2017;140(1):1378–86. doi:10.1016/j.energy.2017.07.077. [Google Scholar] [CrossRef]
3. Ramachandra T, Shruthi B. Spatial mapping of renewable energy potential. Renew Sustain Energy Rev. 2007;11(7):1460–80. doi:10.1016/j.rser.2005.12.002. [Google Scholar] [CrossRef]
4. Yaduvir S, Pal N. Renewable energy-based hybrid system. In: Advances in interdisciplinary engineering. Singapore: Springer; 2019. p. 695–702. doi:10.1007/978-981-13-6577-5_67. [Google Scholar] [CrossRef]
5. Afgan NH, Carvalho MG. Sustainability assessment of a hybrid energy system. Energy Policy. 2008;36(8):2903–10. doi:10.1016/j.enpol.2008.03.040. [Google Scholar] [CrossRef]
6. Hassan Q, Algburi S, Sameen AZ, Salman HM, Jaszczur M. A review of hybrid renewable energy systems: solar and wind-powered solutions: challenges, opportunities, and policy implications. Results Eng. 2023;20(18):101621. doi:10.1016/j.rineng.2023.101621. [Google Scholar] [CrossRef]
7. Eriksson ELV, Gray EM. Optimization and integration of hybrid renewable energy hydrogen fuel cell energy systems—a critical review. Appl Energy. 2017;202(4):348–64. doi:10.1016/j.apenergy.2017.03.132. [Google Scholar] [CrossRef]
8. Thirunavukkarasu M, Sawle Y, Lala H. A comprehensive review on optimization of hybrid renewable energy systems using various optimization techniques. Renew Sustain Energy Rev. 2023;176(26):113192. doi:10.1016/j.rser.2023.113192. [Google Scholar] [CrossRef]
9. Balali MH, Nouri N, Nasiri A, Seifoddini H. Development of an economical model for a hybrid system of grid, PV and energy storage systems. In: 2015 International Conference on Renewable Energy Research and Applications (ICRERA); 2015 Nov 22–25; Palermo, Italy: IEEE; 2015. p. 1108–13. doi:10.1109/ICRERA.2015.7418582. [Google Scholar] [CrossRef]
10. Bhattacharjee S, Dey A. Techno-economic performance evaluation of grid integrated PV-biomass hybrid power generation for rice mill. Sustain Energy Technol Assess. 2014;7(2):6–16. doi:10.1016/j.seta.2014.02.005. [Google Scholar] [CrossRef]
11. Bukar AL, Tan CW. A review on stand-alone photovoltaic-wind energy system with fuel cell: system optimization and energy management strategy. J Clean Prod. 2019;221(3):73–88. doi:10.1016/j.jclepro.2019.02.228. [Google Scholar] [CrossRef]
12. Hu J, Shan Y, Xu Y, Guerrero JM. A coordinated control of hybrid ac/dc microgrids with PV-wind-battery under variable generation and load conditions. Int J Electr Power Energy Syst. 2019;104(6):583–92. doi:10.1016/j.ijepes.2018.07.037. [Google Scholar] [CrossRef]
13. Kaya E, Gorkemli B, Akay B, Karaboga D. A review on the studies employing artificial bee colony algorithm to solve combinatorial optimization problems. Eng Appl Artif Intell. 2022;115(3):105311. doi:10.1016/j.engappai.2022.105311. [Google Scholar] [CrossRef]
14. Anand P, Rizwan M, Bath SK. Sizing of renewable energy based hybrid system for rural electrification using grey wolf optimisation approach. IET Energy Syst Integr. 2019;1(3):158–72. doi:10.1049/iet-esi.2018.0053. [Google Scholar] [CrossRef]
15. Rajesh KS, Dash SS. Load frequency control of autonomous power system using adaptive fuzzy based PID controller optimized on improved sine cosine algorithm. J Ambient Intell Humaniz Comput. 2019;10(6):2361–73. doi:10.1007/s12652-018-0834-z. [Google Scholar] [CrossRef]
16. Bisht MS, Sathans. Fuzzy based intelligent frequency control strategy in standalone hybrid AC microgrid. In: Proceedings of the 2014 IEEE Conference on Control Applications (CCA); 2014 Oct 8–10; Juan-les-Pins, France: IEEE; 2014. p. 873–8. doi:10.1109/CCA.2014.6981446. [Google Scholar] [CrossRef]
17. Modu B, Abdullah MP, Bukar AL, Hamza MF, Adewolu MS. Operational strategy and capacity optimization of standalone solar-wind-biomass-fuel cell energy system using hybrid LF-SSA algorithms. Int J Hydrog Energy. 2024;50(3):92–106. doi:10.1016/j.ijhydene.2023.07.215. [Google Scholar] [CrossRef]
18. Wang D, Nahid-Mobarakeh B, Emadi A. Second harmonic current reduction for a battery-driven grid interface with three-phase dual active bridge DC-DC converter. IEEE Trans Ind Electron. 2019;66(11):9056–64. doi:10.1109/TIE.2019.2899563. [Google Scholar] [CrossRef]
19. Al Afif R, Ayed Y, Maaitah ON. Feasibility and optimal sizing analysis of hybrid renewable energy systems: a case study of Al-Karak. Jordan Renew Energy. 2023;204(1):229–49. doi:10.1016/j.renene.2022.12.109. [Google Scholar] [CrossRef]
20. Eteiba MB, Barakat S, Samy MM, Wahba WI. Optimization of an off-grid PV/Biomass hybrid system with different battery technologies. Sustain Cities Soc. 2018;40(10):713–27. doi:10.1016/j.scs.2018.01.012. [Google Scholar] [CrossRef]
21. Ravinder K, Bansal HO. Investigations on shunt active power filter in a PV-wind-FC based hybrid renewable energy system to improve power quality using hardware-in-the-loop testing platform. Electr Power Syst Res. 2019;177:105957. doi:10.1016/j.epsr.2019.105957. [Google Scholar] [CrossRef]
22. Kumar P, Pal N, Sharma H. Optimization and techno-economic analysis of a solar photo-voltaic/biomass/diesel/battery hybrid off-grid power generation system for rural remote electrification in eastern India. Energy. 2022;247(1):123560. doi:10.1016/j.energy.2022.123560. [Google Scholar] [CrossRef]
23. Toudefallah M, Stathopoulos P. Techno-economic optimization of hybrid renewable energy system for islands application. Sustain Futur. 2024;8(1):100281. doi:10.1016/j.sftr.2024.100281. [Google Scholar] [CrossRef]
24. Koholé YW, Wankouo Ngouleu CA, Fohagui FCV, Tchuen G. Optimization and comparative analysis of hybrid renewable energy systems for sustainable and clean energy production in rural Cameroon considering the loss of power supply probability concept. Energy Convers Manag X. 2025;25(3):100829. doi:10.1016/j.ecmx.2024.100829. [Google Scholar] [CrossRef]
25. Basnet S, Deschinkel K, Le Moyne L, Cécile Péra M. A review on recent standalone and grid integrated hybrid renewable energy systems: system optimization and energy management strategies. Renew Energy Focus. 2023;46(12):103–25. doi:10.1016/j.ref.2023.06.001. [Google Scholar] [CrossRef]
26. Kanase-Patil AB, Saini RP, Sharma MP. Integrated renewable energy systems for off grid rural electrification of remote area. Renew Energy. 2010;35(6):1342–9. doi:10.1016/j.renene.2009.10.005. [Google Scholar] [CrossRef]
27. Li J, Liu P, Li Z. Optimal design and techno-economic analysis of a solar-wind-biomass off-grid hybrid power system for remote rural electrification: a case study of West China. Energy. 2020;208(5):118387. doi:10.1016/j.energy.2020.118387. [Google Scholar] [CrossRef]
28. Murugaperumal K, Ajay D, Vimal Raj P. Feasibility design and techno-economic analysis of hybrid renewable energy system for rural electrification. Sol Energy. 2019;188(6):1068–83. doi:10.1016/j.solener.2019.07.008. [Google Scholar] [CrossRef]
29. Gusain C, Mohan Tripathi M, Nangia U. Study of meta-heuristic optimization methodologies for design of hybrid renewable energy systems. Therm Sci Eng Prog. 2023;39(6):101711. doi:10.1016/j.tsep.2023.101711. [Google Scholar] [CrossRef]
30. Shah Irshad A, Naseer Zakir M, Shah Rashad S, Elsayed Lotfy M, Mikhaylov A, Elkholy MH, et al. Comparative analyses and optimizations of hybrid biomass and solar energy systems based upon a variety of biomass technologies. Energy Convers Manag X. 2024;23(PA):100640. doi:10.1016/j.ecmx.2024.100640. [Google Scholar] [CrossRef]
31. Abd Elaziz M, Dahou A, Abualigah L, Yu L, Alshinwan M, Khasawneh AM, et al. Advanced metaheuristic optimization techniques in applications of deep neural networks: a review. Neural Comput Appl. 2021;33(21):14079–99. doi:10.1007/s00521-021-05960-5. [Google Scholar] [CrossRef]
32. Halim AH, Ismail I, Das S. Performance assessment of the metaheuristic optimization algorithms: an exhaustive review. Artif Intell Rev. 2021;54(3):2323–409. doi:10.1007/s10462-020-09906-6. [Google Scholar] [CrossRef]
33. Elkadeem MR, Younes A, Sharshir SW, Campana PE, Wang S. Sustainable siting and design optimization of hybrid renewable energy system: a geospatial multi-criteria analysis. Appl Energy. 2021;295:117071. doi:10.1016/j.apenergy.2021.117071. [Google Scholar] [CrossRef]
34. Zhang C, Sun J, Lubell M, Qiu L, Kang K. Design and simulation of a novel hybrid solar-biomass energy supply system in northwest China. J Clean Prod. 2019;233:1221–39. doi:10.1016/j.jclepro.2019.06.128. [Google Scholar] [CrossRef]
35. Hasanien HM, El-Fergany AA. Salp swarm algorithm-based optimal load frequency control of hybrid renewable power systems with communication delay and excitation cross-coupling effect. Electr Power Syst Res. 2019;176:105938. doi:10.1016/j.epsr.2019.105938. [Google Scholar] [CrossRef]
36. Dar J, Asif M. Environmental feasibility of a gradual shift from fossil fuels to renewable energy in India: evidence from multiple structural breaks cointegration. Renew Energy. 2023;202(1–9):589–601. doi:10.1016/j.renene.2022.10.131. [Google Scholar] [CrossRef]
37. Farghali M, Osman AI, Chen Z, Abdelhaleem A, Ihara I, Mohamed IMA, et al. Social, environmental, and economic consequences of integrating renewable energies in the electricity sector: a review. Environ Chem Lett. 2023;21(3):1381–418. doi:10.1007/s10311-023-01587-1. [Google Scholar] [CrossRef]
38. Jafarinejad S, Hernandez RR, Bigham S, Beckingham BS. The intertwined renewable energy-water–environment (REWE) nexus challenges and opportunities: a case study of California. Sustainability. 2023;15(13):10672. doi:10.3390/su151310672. [Google Scholar] [CrossRef]
39. Pritchett S. Energy efficiency and sustainability: the intersection of green software engineering and renewable energy. 2024. doi:10.13140/RG.2.2.35566.22089. [Google Scholar] [CrossRef]
40. Hanief J, Akhtar S. Combining predictive scaling and uncertainty quantification in autonomous AI systems: applications of generative models and reinforcement learning in cloud computing. 2024. doi:10.13140/RG.2.2.19985.44646. [Google Scholar] [CrossRef]
41. Lam H, Ding D, Sim S, Mustafa F, Zambri N, Ghafar A, et al. Development of weather monitoring system for photovoltaic system performance prediction and evaluation. J Adv Res Appl Sci Eng Technol. 2024:271–83. doi:10.37934/araset.60.2.110122. [Google Scholar] [CrossRef]
42. Bamisile O, Cai D, Adun H, Dagbasi M, Ukwuoma CC, Huang Q, et al. Towards renewables development: review of optimization techniques for energy storage and hybrid renewable energy systems. Heliyon. 2024;10(19):e37482. doi:10.1016/j.heliyon.2024.e37482. [Google Scholar] [PubMed] [CrossRef]
43. Bade SO, Meenakshisundaram A, Tomomewo OS. Current status, sizing methodologies, optimization techniques, and energy management and control strategies for co-located utility-scale wind-solar-based hybrid power plants: a review. Eng. 2024;5(2):677–719. doi:10.3390/eng5020038. [Google Scholar] [CrossRef]
44. Espitia JJ, Velázquez FA, Rodriguez J, Gomez L, Baeza E, Aguilar-Rodríguez CE, et al. Solar energy applications in protected agriculture: a technical and bibliometric review of greenhouse systems and solar technologies. Agronomy. 2024;14(12):2791. doi:10.3390/agronomy14122791. [Google Scholar] [CrossRef]
45. Shaha R, Kothari DP, Chandrakar VS. Optimization of renewable energy sources for hybrid power generation. In: 2016 Biennial International Conference on Power and Energy Systems: Towards Sustainable Energy (PESTSE); 2016 Jan 21–23; Bengaluru, India: IEEE; 2016. p. 1–5. doi:10.1109/PESTSE.2016.7516527. [Google Scholar] [CrossRef]
46. Ghenai C, Bettayeb M. Modelling and performance analysis of a stand-alone hybrid solar PV/Fuel Cell/Diesel Generator power system for university building. Energy. 2019;171(2):180–9. doi:10.1016/j.energy.2019.01.019. [Google Scholar] [CrossRef]
47. Elizabeth A, W. ST, Felix A, Simeon M, Tobi S. Hybridization of biomass-solar PV (Photovoltaic) microgrid power system potentials for kaduna in Nigeria. Int J Mech Eng Technol. 2019;10(3):1910–18. [Google Scholar]
48. Ammari C, Belatrache D, Touhami B, Makhloufi S. Sizing, optimization, control and energy management of hybrid renewable energy system—a review. Energy Built Environ. 2022;3(4):399–411. doi:10.1016/j.enbenv.2021.04.002. [Google Scholar] [CrossRef]
49. Singh S, Kaushik SC. Optimal sizing of grid integrated hybrid PV-biomass energy system using artificial bee colony algorithm. IET Renew Power Gener. 2016;10(5):642–50. doi:10.1049/iet-rpg.2015.0298. [Google Scholar] [CrossRef]
50. Rinaldi F, Moghaddampoor F, Najafi B, Marchesi R. Economic feasibility analysis and optimization of hybrid renewable energy systems for rural electrification in Peru. Clean Technol Environ Policy. 2021;23(3):731–48. doi:10.1007/s10098-020-01906-y. [Google Scholar] [CrossRef]
51. Patel AM, Singal SK. Economic analysis of integrated renewable energy system for electrification of remote rural area having scattered population. Int J Renew Ene Res. 2018 Mar 11;8(1):258–65. [Google Scholar]
52. Pamuk N. Techno-economic feasibility analysis of grid configuration sizing for hybrid renewable energy system in Turkey using different optimization techniques. Ain Shams Eng J. 2024;15(3):102474. doi:10.1016/j.asej.2023.102474. [Google Scholar] [CrossRef]
53. Urf Manoo M, Shaikh F, Kumar L, Arıcı M. Comparative techno-economic analysis of various stand-alone and grid connected (solar/wind/fuel cell) renewable energy systems. Int J Hydrog Energy. 2024;52(5):397–414. doi:10.1016/j.ijhydene.2023.05.258. [Google Scholar] [CrossRef]
54. Chauhan A, Khan MT, Srivastava A, Saini RP. Performance optimization of a grid-connected PV/biomass-based hybrid energy system using BBO algorithm. In: Applications of Computing, Automation and Wireless Systems in Electrical Engineering: Proceedings of MARC 2018; Springer; 2019. p. 133–44. [Google Scholar]
55. Bacanin N, Bezdan T, Tuba E, Strumberger I, Tuba M. Monarch butterfly optimization based convolutional neural network design. Mathematics. 2020;8(6):936. doi:10.3390/math8060936. [Google Scholar] [CrossRef]
56. Kumawat M, Gupta N, Jain N, Bansal RC. Swarm-intelligence-based optimal planning of distributed generators in distribution network for minimizing energy loss. Electr Power Compon Syst. 2017;45(6):589–600. doi:10.1080/15325008.2017.1290713. [Google Scholar] [CrossRef]
57. Ben Smida M, Sakly A. Fuzzy logic control of a hybrid renewable energy system: a comparative study. Wind Eng. 2021;45(4):793–806. doi:10.1177/0309524X211028783. [Google Scholar] [CrossRef]
58. Karmaker AK. Optimization of hybrid renewable energy based electric vehicle charging station [dissertation]. Gazipur, Bangladesh: Dhaka University of Engineering & Technology; 2018. [Google Scholar]
59. Hassanein WS, Ahmed MM, Osama abed el-Raouf M, Ashmawy MG, Mosaad MI. Performance improvement of off-grid hybrid renewable energy system using dynamic voltage restorer. Alex Eng J. 2020;59(3):1567–81. doi:10.1016/j.aej.2020.03.037. [Google Scholar] [CrossRef]
60. Doyran RV, Sedighizadeh M, Rezazadeh A, Alavi SMM. Optimal allocation of passive filters and inverter based DGs joint with optimal feeder reconfiguration to improve power quality in a harmonic polluted microgrid. Renew Energy Focus. 2020;32(1):63–78. doi:10.1016/j.ref.2019.12.001. [Google Scholar] [CrossRef]
61. Al-Ammar EA, Habib HUR, Kotb KM, Wang S, Ko W, Elmorshedy MF, et al. Residential community load management based on optimal design of standalone HRES with model predictive control. IEEE Access. 2020;8:12542–72. doi:10.1109/ACCESS.2020.2965250. [Google Scholar] [CrossRef]
Cite This Article
Copyright © 2025 The Author(s). Published by Tech Science Press.This work is licensed under a Creative Commons Attribution 4.0 International License , which permits unrestricted use, distribution, and reproduction in any medium, provided the original work is properly cited.


Submit a Paper
Propose a Special lssue
View Full Text
Download PDF

Downloads
Citation Tools