Open Access
ARTICLE
Construction and Validation of a Chinese Translation of the Coping Self-Efficacy Scale, Adolescent Edition
1 School of Education and Psychology, University of Jinan, Jinan, 250022, China
2 Psychology Research Group, Jinan Quanjing Middle School, Jinan, 250024, China
* Corresponding Author: Kaiyun Li. Email:
# Peichao Xie and Kexu Chen should be considered as joint first authors
(This article belongs to the Special Issue: Healthy Lifestyle Behaviours and Mental Health in Children and Adolescents)
International Journal of Mental Health Promotion 2024, 26(11), 887-895. https://doi.org/10.32604/ijmhp.2024.056305
Received 19 July 2024; Accepted 17 October 2024; Issue published 28 November 2024
Abstract
Background: Coping self-efficacy can help individuals mitigate the adverse emotional impacts of stress, anxiety, and other negative emotions, and it also influences individuals’ academic performance, including school adjustment and academic burnout. It is an important factor affecting the mental health of adolescents. However, there is no measurement tool specifically designed for adolescent populations in China. Therefore, the purpose of this study is to assess the applicability of the Coping Self-Efficacy Scale (CSES) among Chinese adolescents. Methods: In September 2023, this study collected data through online questionnaires and ultimately conducted item analysis, exploratory factor analysis, confirmatory factor analysis (CFA), measurement invariance analysis, reliability analysis, and criterion-related validity analysis on a sample of 1157 adolescents. Results: The results of item analysis showed that the items of CSES were significantly different between the high and low groups. Further factor analysis results showed the existence of a factor solution that explained 59.09% of the total variation, with factor loadings ranging from 0.52–0.78. CFA supported the three-factor model of Chinese adolescent version of the CSES (CFI = 0.923, TLI = 0.914, IFI = 0.923, RMSEA = 0.068). Measurement invariance analysis indicates that the scale satisfies gender measurement invariance (ΔCFI = −0.002, −0.001 > −0.01, ΔRMSEA = −0.001, 0 < 0.02, ΔSRMR = 0.005, 0.007 < 0.01). The Chinese adolescent version of the CSES was positively correlated with the Social Support Appraisal Scale (SS-A) and the Life Orientation Test-Revised (LOT-R, r = 0.670, 0.673, both p < 0.01), and negatively correlated with the Chinese Perceived Stress Scale (CPSS), the State-Trait Anxiety Inventory (STAI) and the Adolescent Student Burnout Inventory (ASBI, r = −0.694, −0.233, −0.680, both p < 0.01). The Cronbach’s α, McDonald’s ω, split-half reliability and test-retest reliability of the Chinese adolescent version of the CSES were 0.953, 0.955, 0.933 and 0.894, respectively. Conclusion: The results indicate that the three-factor model of the Chinese adolescent version of the CSES is acceptable and demonstrates high reliability and validity, establishing it as a precise tool for measuring and assessing coping self-efficacy among Chinese adolescents.Keywords
Stress, a complex emotion stemming from the interplay of “environmental demands and individual coping resources,” occurs when environmental demands surpass individual resources [1]. Research indicates that stress is closely related to adolescent development, not only affecting individuals’ school adjustment and leading to poor academic performance [2], but also influencing their psychological and emotional states, potentially causing depression, anxiety, and low self-esteem [3,4]. It diminishes individuals’ subjective well-being [5], impacts their mental health, and in extreme cases, may even lead to suicide [6].
The concept of coping self-efficacy was formulated by Chesney through the integration of self-efficacy theory and stress coping theory [7–9]. It refers to an individual’s level of confidence in their ability to respond appropriately when faced with life challenges, serving as an evaluation of their own use of coping strategies [10]. Coping self-efficacy can mitigate the impact of stress on individuals [11], influencing two key processes in stress response: the prediction of stress outcomes and the selection and implementation of coping strategies. Specifically, individuals with high coping self-efficacy exhibit greater resilience when facing stress, tending to adopt positive strategies to address challenges [12,13], thereby effectively reducing the physical and psychological burdens brought about by stress [14]. In contrast, individuals with low coping self-efficacy may adopt negative avoidance due to a lack of confidence, making it difficult for them to effectively alleviate the adverse effects of stress, posing a long-term threat to their physical and mental health [15]. Furthermore, several studies have indicated that coping self-efficacy is also related to negative emotions such as anxiety, depression, and fear in individuals, and it can also affect their academic performance, including school adaptation, academic burnout, and so on [16–18]. Therefore, coping self-efficacy, as a positive psychological factor, can influence an individual’s level of mental health [19].
Previous research on coping self-efficacy has predominantly focused on stressful situations and significant life events, defining it as an individual’s confidence and evaluation of their coping abilities under stressful conditions. This is an assessment of one’s own capacity to cope [20,21]. In China, this concept is often referred to as “coping efficacy” [15]. However, adolescents, they often face sustained, low-intensity stressors related to their studies, daily life, and interpersonal relationships, with a greater emphasis on coping with general life events. Existing research has also shown that the impact of daily stress on individuals is significant [22]. Therefore, research on coping self-efficacy specifically related to general life events becomes particularly important. Domestic research on measurement tools for coping efficacy is well-developed [15], yet tools for measuring adolescents’ coping self-efficacy remain scarce. Furthermore, the existing tools primarily focus on adult populations, such as athletes, salespeople, university students, and nurses [23–25], underscoring the urgency to develop assessment tools specifically suited for evaluating adolescents’ coping self-efficacy.
The CSES developed by Chesney is an effective tool for measuring an individual’s coping self-efficacy, which has been verified and applied to different groups in many countries such as Vietnam, the United Kingdom, Iran, etc., [11,26,27]. This scale is not specifically designed for a single stressful event but rather focuses on an individual’s strategies for coping with general life stressors. The three dimensions of this scale are focused on problem-solving, avoiding negative emotions, and seeking social support, collectively reflecting the measurement of an individual’s confidence in executing coping strategies. Changes in an individual’s coping self-efficacy score can be attributed to changes in their confidence in their ability to cope. Therefore, this study plans to conduct a preliminary validation and revision of this scale to verify its effectiveness and reliability among Chinese adolescent populations. This research serves as an initial validation study of the CSES among Chinese adolescents.
In September 2023, this study employed a simple and convenient sampling method to distribute 1226 questionnaires to middle school students in Shandong Province, China. The questionnaires were distributed to students in electronic form in the classroom, and they completed them on-site. All questionnaires were self-reported. Additionally, participants who completed the questionnaire in an unreasonable amount of time (either too long or too short,) and those with missing data were excluded, resulting in a final sample of 1157 valid responses with a response rate of 94.37%. The total sample of valid data included 567 males (49%) and 590 females (51%), with 558 students in the first grade of junior high school, 299 in the second grade, and 300 in the third grade. Their ages ranged from 11 to 16 years old (M = 12.98; SD = 0.89). Two weeks after the initial data collection, 249 participants were randomly selected from the original sample to retest the scale. A total of 238 valid questionnaires were obtained, with a response rate of 95.58%. Among them, there were 124 males and 114 females, with 101 students in the first grade of junior high school, 71 in the second grade, and 66 in the third grade. The demographic characteristics of the participants are shown in Table 1.

Prior to the revision of the questionnaire, an email was sent to the original developer of the CSES to obtain permission for the Chinese adaptation and revision of the original CSES scale for this study. Two bilingual researchers proficient in both psychology and English-Chinese translation translated the original questionnaire into Chinese. Following this, seven graduate students within the team reviewed and revised the questionnaire to eliminate ambiguous, lengthy, and difficult-to-understand questions. Based on their feedback, the newly translated version was revised and sent to two psychology professors proficient in both English and Chinese, who were invited to conduct independent back-translations. Subsequently, discussions were held with 10 adolescents to replace content that was deemed too difficult for them to understand. After comparing several versions, the Chinese version of the scale was finalized. This study was approved by the Ethics Committee of the School of Education and School of Psychology, University of Jinan (IRB number: 202302). All participants signed the informed consent form for this study.
Research shows that social support has been accounted for 60% of the variance of coping self-efficacy, and the beta value of the variable (beta = 0.22) shows that individuals’ social support is positively correlated with coping self-efficacy and has statistical significance [28,29]. By actively seeking social support, individuals bolster their confidence in tackling challenges, and leveraging available resources. Notably, coping self-efficacy emerges as a key predictor of negative emotions, including stress, anxiety, and fear [30,31], with higher levels correlating to reduced stress perception [32]. According to the Stress and Coping Theory [8], coping self-efficacy influences the two assessment stages: predicting stress outcomes and selecting coping strategies. Consequently, high coping self-efficacy can prevent and mitigate stress, as well as its negative impacts on health. Both self-efficacy and self-efficacy in other domains have been proven to be correlated with academic burnout and optimism orientation [33,34]. Therefore, this study adopts the Chinese version of the CSES to measure adolescents’ levels of coping self-efficacy and selects the SS-A, CPSS, STAI, ASBI, and LOT-R as the criterion scale.
The CSES comprised three dimensions: focusing on problem-solving, avoiding negative emotions, and seeking social support, totaling 26 items. A 7-point scoring system is adopted to measure an individual’s confidence in employing coping strategies. Higher scores indicate greater coping self-efficacy and the original scale has demonstrated excellent psychometric properties in studies involving American populations.
Originally developed by Vaux, the SS-A was translated and adapted into Chinese by Xin et al. [35]. The scale comprises 23 items, encompassing three dimensions: family support, friend support, and general support from others. Utilizing a 5-point scale ranging from 1 to 5, respondents indicate the frequency of experiencing each scenario, from “never like this” to “always like this”. A higher total score on the scale indicates a greater level of social support received by an individual. The scale demonstrated strong internal consistency, with a Cronbach’s α coefficient of 0.90 in the original study [35], and 0.929 in the present study.
Originally compiled by Cohen, the CPSS has been revised for use in Chinese [36]. The scale comprises 14 items, measuring tension and sense of loss of control on a five-point scale from “never” to “always”. A higher total score indicates greater perceived stress levels. In the original study, the scale demonstrated a Cronbach’s α of 0.74, while in this study, the internal consistency coefficient was 0.812.
Originally developed by Spielberger, the STAI was later translated into Chinese. This study utilized the state anxiety subscale, comprising 20 items rated on a 4-point scale from “not at all” to “very obvious”. Higher scores indicate higher anxiety levels at a given time. The scale demonstrated good internal consistency in this study, with a Cronbach’s α of 0.807.
Compiled by Wu et al. [37], the ASBI comprises 16 items, addressing exhaustion, learning cynicism, and reduced efficacy. Respondents rate each item on a 5-point scale from “very inconsistent” to “very consistent”. Higher scores indicate increased levels of academic burnout. In the original study, Cronbach’s α coefficients for the three dimensions ranged from 0.689 to 0.858 [37]. In our study, the internal consistency coefficient for this scale was 0.866.
Originally developed by Scheier and Carver, the LOT-R was later adapted into Chinese. Comprising 12 items, the scale assesses optimism and pessimism using a 5-point scale ranging from “strongly disagree” to “strongly agree”. Higher scores indicate higher levels of optimism or pessimism. In the original study, Cronbach’s α coefficients for optimism and pessimism were 0.706 and 0.735, respectively [38]. In our study, the internal consistency coefficient for this scale was 0.832.
Before processing the data, we conducted a thorough review and discovered that the primary reason for the data missing was due to respondents either not fully completing the survey or skipping specific questions. Upon comparison, we found that the missing data did not significantly alter the representativeness of the sample or the structure of the factors. Consequently, we decided to employ the Listwise Deletion method (Complete Case Analysis) to handle the missing data [39].
This study employed SPSS 25.0 for item analysis and exploratory factor analysis (EFA), utilized AMOS 24.0 software for confirmatory factor analysis (CFA), and leveraged Mplus 8.3 for measurement invariance analysis.
To assess the relevance, reliability, and factor structure of the CSES, the total sample was randomly divided into two groups: Sample 1 (n = 572) for item analysis and EFA, and Sample 2 (n = 585) for CFA and measurement invariance analysis. Total correlation and critical ratio methods were employed to examine the relevance and reliability of each item. Principal component analysis, utilizing the varimax-rotation method, was chosen to extract common factors for EFA and to determine the scale’s factor structure.
A confirmatory factor analysis was conducted to validate the factors identified through exploratory factor analysis (EFA). The maximum likelihood estimation method was employed to assess the fit of the measurement model, with indicators including Chi-Square/df (χ2/df), root mean square error of approximation (RMSEA), comparative fit index (CFI), goodness of fit Index (GFI), normed fit index (NFI), and Tucker-Lewis index (TLI) utilized to evaluate model fit.
To investigate whether the CSES is applicable to both male and female adolescents, an analysis of cross-gender measurement invariance of the Chinese version of the CSES was conducted. Three models were studied: the configural model, the metric invariance model, and the scalar invariance model. The indicators used were ∆CFI, ∆RMSEA, and ∆SRMR. When the ∆CFI > −0.01, ∆RMSEA < 0.02, ∆SRMR < 0.01, it indicates that the scale satisfies cross-gender measurement invariance [40].
Reliability analysis was performed on the sample data using Cronbach’s alpha, split-half reliability, test-retest reliability, and McDonald’s ω as indicators. Subsequently, 249 students from the initial sample were retested after a two-week interval, forming Sample 3 for retest reliability analysis.
Criterion validity of the sample data was assessed by analyzing the Pearson correlation between the total score of the CSES and scores of each dimension, along with other scale qualities such as social support, perceived stress, state anxiety, academic burnout, and optimism. This analysis provided insights into the calibration correlation validity of the scale. According to theoretical frameworks and previous empirical studies, we anticipated positive correlations between CSE and its dimensions with social support and optimism, and negative correlations with perceived stress, state anxiety, and academic burnout.
The total score of the scale was computed initially. Using the Critical Ratio (CR) method, significant differences in the scores of Sample 1 were tested. Scores were then ranked from low to high, with the top 27% categorized as the low group and the bottom 27% as the high group. For each item, an independent samples t-test was performed between these two groups. Items failing to demonstrate a significant difference (CR < 0.7, p > 0.05) at the 0.05 level of significance were excluded from further analysis [41]. Subsequently, a correlation analysis was conducted between the score of each item and the total score. As a correlation coefficient less than 0.4 indicates a low degree of correlation between the two, items with a correlation coefficient below 0.4 at the 0.05 level of significance (r < 0.4, p > 0.05) were eliminated. The final item analysis results (Table 2) indicated that items 20 and 23 failed to meet the criteria, with CR = 0.18 (p > 0.05), r = 0.03 (p > 0.05) for item 20, and CR = −0.22 (p > 0.05), r = 0.14 (p > 0.05) for item 23. The remaining 24 items all demonstrated significant differences according to the critical ratio method (CR > 0.7, p < 0.05), with correlation coefficients between item scores and the total scale score ranging from 0.54 to 0.81 (p < 0.05). Consequently, items 20 and 23 were excluded.

The Kaiser-Meyer-Olkin value of the scale was 0.97, indicating good sampling adequacy. Additionally, Barlett’s test of sphericity (χ2 = 8580.65, df = 325, p < 0.001) yielded significant results. Principal component analysis with varimax rotation was utilized to extract common factors, setting the absolute value of factor load to 0.5. Initially, four factors were extracted, but two of them contained fewer than three items and did not constitute a dimension. After adjustment, three common factors emerged, focusing on problem-solving, avoiding negative emotions, and seeking social support. The cumulative variance contribution rate was 59.09%, aligning with the original scale structure (Table 3).

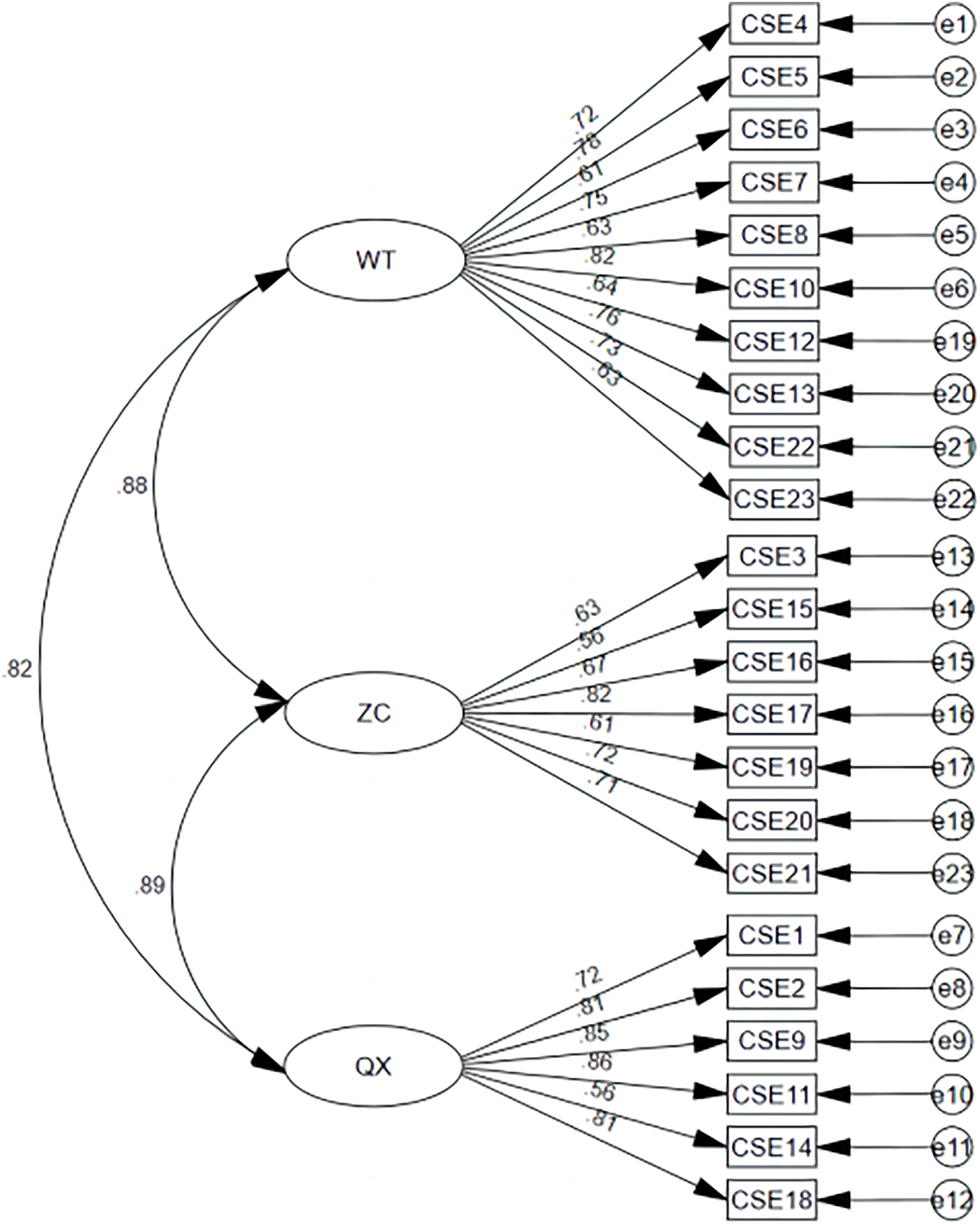
Following exploratory factor analysis, we conducted confirmatory factor analysis (CFA) on each item of the scale based on its 3-factor structure. Utilizing the maximum likelihood estimation method, we evaluated the fit of the measurement model. The standardized load values for each item ranged from 0.56 to 0.86 (Fig. 1). Subsequently, the three-factor model has a good fit index, χ2/df = 3.697, RMSEA = 0.068, CFI = 0.923, IFI = 0.923, TLI = 0.914 (Table 4).

Figure 1: Structural model of CSES confirmed through factor analysis
Note: WT = Focus on problem-solving, ZC = Seek social support, QX = Avoid negative emotions.

Measurement invariance analysis
Table 5 presents the invariance of the CSES across different gender groups. The model fit indices demonstrate satisfactory measurement invariance, ΔCFI = –0.002, –0.001 > –0.01, ΔRMSEA = –0.001, 0 < 0.02, ΔSRMR = 0.005, 0.007 < 0.01, indicating that the scale exhibits good validity across different gender groups.

Table 6 presents the results of the reliability analysis. The Cronbach’s α and McDonald’s ω coefficients for each dimension range from 0.872–0.912 and 0.875–0.913, respectively, with total scale values of 0.953 and 0.955, indicating high internal consistency. Split-half reliability ranges from 0.851–0.897, yielding total scale reliability of 0.933, reinforcing internal consistency. The CSES’s test-retest reliability ranges from 0.730–0.768 per dimension and 0.894 for the total scale, demonstrating good temporal stability.

Table 7 presents the analysis of coping self-efficacy (CSE) within Sample 2 against various calibration indicators. The results demonstrate significant correlations between coping self-efficacy and criterion indicators. Specifically, CSE exhibits significant positive correlations with social support and optimism (r = 0.670 and 0.673, both p < 0.01). Furthermore, all three dimensions of CSE show significant positive correlations with social support and optimism. Conversely, CSE displays significant negative correlations with perceived stress, state anxiety, and academic burnout (r = −0.694, −0.233, and −0.680, both p < 0.01), with the three dimensions of CSE also exhibiting significant negative correlations with these factors. These findings align closely with our initial expectations.

This study aimed to evaluate the psychometric properties of the CSES in a relatively large sample of Chinese adolescents, and the final results aligned with the initial conceptualization.
During the process of scale translation, psychology professors were invited to conduct back-translation and review, and discussions were held with Chinese adolescents on the items, who were also invited to try out the scale. These efforts, to a certain extent, ensured the applicability of the scale among Chinese adolescents.
During the item analysis process, two items (Items 20 and 23) were identified as not meeting the criteria for item analysis, including the corrected item-total correlation (CR) and Pearson correlation index. Upon conducting a reliability analysis, it was further revealed that these two items had a negative impact on the reliability of the scale. Additionally, in the Exploratory Factor Analysis (EFA), these items negatively influenced the results in two primary ways: firstly, they distorted the factor structure, and upon exclusion, the factor structure aligned with the hypothesized three-factor structure; secondly, they impacted the factor loadings of other items, and upon exclusion, the factor loadings of those items improved. Therefore, Items 20 and 23 were excluded from the analysis.
The EFA results indicate that the three-dimensional structure of the CSES is clear, accounting for 59.09% of the total variance, which exceeds the variance explained in other validations, including Chinese athletes (57.47%) [24], Chinese salespersons (51.30%) [23], Iranian diabetic populations (57.09%) [27], and UK adult populations (56.36%) [26]. The factor loadings of the items all exceed 0.5, except for Item 3 (0.4), ranging from 0.52 to 0.78, which also surpasses the factor loadings observed in other validations. Furthermore, the Confirmatory Factor Analysis (CFA) demonstrates that the three-factor structural model fits the data well, including RMSEA < 0.08, CFI ≥ 0.9, IFI ≥ 0.9, and TLI ≥ 0.9. This suggests that the revised scale structure is consistent with the original scale and validates the effectiveness and good structural validity of the Chinese version of the scale used in this study.
The results of the gender-based measurement invariance analysis indicate that the CSES demonstrates consistency and unbiasedness across different genders, which is consistent with findings from previous studies involving Vietnamese adolescents and UK adult populations [11,26]. During the reliability analysis, Cronbach’s α coefficient, split-half reliability, and test-retest reliability were examined first. The results indicated good reliability indices (Cronbach’s α: 0.953, split-half reliability: 0.933, test-retest reliability: 0.894), which surpassed previous validations involving Chinese athletes (α: 0.87) [24], Chinese salespersons (α: 0.780, split-half: 0.854) [23], the Vietnamese adolescent version (α: 0.93) [11], Iranian diabetic populations (α: 0.92, test-retest: 0.90) [27], and UK adult populations (α: 0.94) [26]. Considering the limitations of Cronbach’s α, the McDonald’s ω coefficient was also examined, and the results showed good ω coefficients for each dimension (0.875–0.913) and the total scale (0.955), indicating that the scale possesses excellent reliability. The selection of criterion questionnaires was based on relevant research on coping self-efficacy and referred to the criterion choices in the original validation, thus avoiding post-hoc rationalization. The final results aligned with the expected hypotheses, indicating that coping self-efficacy was moderately positively correlated with social support (r = 0.670) and optimism (r = 0.673), moderately negatively correlated with stress perception (r = −0.694) and academic burnout (r = −0.680), and weakly negatively correlated with anxiety (r = −0.233). These findings are consistent with the original validation, as well as studies involving Vietnamese adolescents [11] and American military personnel [42]. This demonstrates that the scale possesses good criterion validity. In summary, the Chinese adolescent version of the CSES is an effective, reliable, and gender-invariant instrument suitable for measuring the level of coping self-efficacy among Chinese adolescents.
The final version of the scale retains 23 items and excludes 3 items, including “Item 3: Sort out what can be changed and what cannot be changed,” “Item 20: Think about one part of the problem at a time,” and “Item 23: Pray or meditate.” Item 3 was removed due to its factor loading < 0.5 in the EFA, considering the overall structure of the model. Item 20 failed to meet the criteria during the item analysis process, potentially due to its similarity in meaning to other items, which may have influenced participants’ responses. Item 23 also failed the item analysis and was deemed inappropriate for the Chinese cultural context, as Chinese adolescents tend to be more materialistic and less focused on religion. Similarly, the Vietnamese version [11], which shares a cultural sphere with China, also excluded this item, while the Iranian [27] and UK versions [26], with stronger religious backgrounds, retained it.
Limitations and Future Directions
While this study presents positive empirical findings, it also has limitations that warrant consideration. Firstly, the study’s sample is confined to Shandong Province in Northern China. Extending research to encompass diverse regions of China would enhance the generalization of the results. Secondly, the study adopts a cross-sectional design. Future investigations could employ longitudinal approaches to assess the stability of coping self-efficacy over time. Thirdly, reliance solely on self-reporting may introduce biases in data collection. Subsequent studies could incorporate data from multiple sources, such as reports from teachers, parents, and peers, to provide supplementary insights into individuals’ coping self-efficacy levels. Lastly, although the three models of CSES have good reliability and validity, solely verifying the cross-cultural validity of the scale through data analysis still has certain limitations. Therefore, future studies can supplement this through expert validation.
In conclusion, this study contributes valuable support for the psychometric integrity, including reliability and validity, of the CSES. The CSES emerges as a reliable tool for gauging coping self-efficacy among Chinese adolescents.
Acknowledgement: The authors would like to thank all the participants in this study.
Funding Statement: This work is supported by the National Natural Science Foundation of China, Grant No. 31800913 (to Kaiyun Li), Grant No. 32100856 (to Fanlu Jia); Youth Innovation Team of Shandong Provincial Higher Education Institutions, Grant No. 2022RW019 (to Fanlu Jia).
Author Contributions: Study conception, design, and analysis: Peichao Xie, Kaiyun Li and FanLu Jia; data collection: Peichao Xie and Ting Peng; analysis and interpretation of results: Yuxuan Ji, Kexu Chen and Qi Wang; draft manuscript preparation: Peichao Xie and Kexu Chen. All authors reviewed the results and approved the final version of the manuscript.
Availability of Data and Materials: The data will be provided upon request to the corresponding author.
Ethics Approval: The study was approved by Ethics Committee of School of Education and Psychology at the University of Jinan (IRB number: 202302). All participants signed the informed consent in this study.
Conflicts of Interest: The authors declare that they have no conflicts of interest to report regarding the present study.
References
1. Lazarus RS. Theory-based stress measurement. Psychol Inq. 1990;1(1):3–13. doi:10.1207/s15327965pli0101_1. [Google Scholar] [CrossRef]
2. Pan B, Zhang L, Zhang WX, Ji LQ. The relationship between academic underachievement academic stress and volitional control in adolescents: a cross-lag study. Psychol Dev Educ. 2016;32(6):717–24. [Google Scholar]
3. Fu WW, Wang GX, Li YJ. The relationship between stress and depression in adolescents: a moderated mediating effect analysis. J Clin Psychol. 2018;26(4):788–91. [Google Scholar]
4. Ma WY, Huang DW, Gao M, Zou WX. The relationship between stressful life events and suicidal ideation in vocational college students during the COVID-19 pandemic: the chain mediating role of rumination and depression. J Health Psychol. 2022;30(7):1037–42. [Google Scholar]
5. Jiang XW, Jiang Y, Tian L, Fang P. The relationship between adolescent stress and subjective well-being: a mediated mediation model. Psychol Behav Res. 2018;16(3):349–54. [Google Scholar]
6. Muhammed Y. Stressful life events and adolescent suicidality: an investigation of the mediating mechanisms. J Adolesc. 2020;82(1):32–40. doi:10.1016/j.adolescence.2020.05.006. [Google Scholar] [PubMed] [CrossRef]
7. Lazarus RS. Psychological stress and the coping process. Am J Psychol. 1966;83(4). [Google Scholar]
8. Lazarus RS, Susan F. Stress appraisal and coping. New York: Springer Publishing Company; 1984. [Google Scholar]
9. Bandura A. Self-efficacy: the exercise of control. 1st ed. New York: Worth Publishers; 1997. [Google Scholar]
10. Chesney MA, Neilands TB, Chambers DB, Taylor JM, Susan F. A validity and reliability study of the coping self-efficacy scale. Br J Health Psychol. 2006;11(3):421–37. doi:10.1348/135910705X53155. [Google Scholar] [PubMed] [CrossRef]
11. Thach T, Nga L, Huong N, Ian S, Nga N, Astrid W, et al. Validation of the coping self-efficacy scale: vietnamese version for adolescents. BMC Psychol. 2022;10(1):59–67. doi:10.1186/s40359-022-00770-3. [Google Scholar] [PubMed] [CrossRef]
12. Guo YJ. Research on coping effectiveness coping style and coping style mental health of elite athletes. J Beijing Sport Un. 2010;33(2):67–70 (In Chinese). [Google Scholar]
13. Zhang I, Xue CX, Wang YH, Wang LT, Wang WP. The influence of coping style of rural special post teachers on mental health: mediating effect based on coping effectiveness. J Health Psychol. 2016;24(6):830–3 (In Chinese). [Google Scholar]
14. Li J, Xu Y, Yuand DW, Jin XF, Shi CF. The relationship between mental health and coping effectiveness of junior middle school students. Health Educ. 2014;30(4):310–2. [Google Scholar]
15. Tong HJ. Coping effectiveness: preparation of questionnaire and construction of theoretical model. Xin Li Xue Bao. 2005;(3):413–9 (In Chinese). [Google Scholar]
16. Lau SC, Chow HJ, Wong SC, Lim CS. An empirical study of the influence of individual-related factors on undergraduates’ academic burnout: malaysian context. J Appl Res High Educ. 2020;13(4):1181–97. [Google Scholar]
17. Liu Z, Sun X, Guo Y, Yang S. Mindful parenting is positively associated with adolescents’ life satisfaction: the mediating role of adolescents’ coping self-efficacy. Curr Psychol. 2021:1–12. [Google Scholar]
18. Simonsen J, Karrasch M, Laine M, Fagerlund Å. Protective factors against school burnout symptoms in Finnish adolescents. Nord Psychol, 2023;1–23. [Google Scholar]
19. van der Velden PG, Carlo C, Marcel D, Joost L, Lutz W. Differences in mental health problems, coping self-efficacy and social support between adults victimised before and adults victimised after the COVID-19 outbreak: population-based prospective study. Brit J Psychiat. 2022;(5):1–7. doi:10.1192/bjp.2021.226. [Google Scholar] [PubMed] [CrossRef]
20. Benight CC, Freyaldenhoven RW, Hughes J, Ruiz JM, Zoschke TA, Lovallo WR. Coping self-efficacy and psychological distress following the Oklahoma city Bombing. J Appl Sol Psychol. 2000;30(7):1331–44. doi:10.1111/j.1559-1816.2000.tb02523.x. [Google Scholar] [CrossRef]
21. Sandler IN, Tein JY, Mehta P, Wolchik S, Ayers T. Coping efficacy and psychological problems of children of divorce. Child Dev. 2000;71(4):1099–188. doi:10.1111/1467-8624.00212. [Google Scholar] [PubMed] [CrossRef]
22. Wu LL. The impact of stress on the mental health and academic development of middle school students. China Southwest University: China; 2019. [Google Scholar]
23. Cao HJ. Structure of coping self-efficacy of salespeople and its related research (Ph.M. Thesis). Henan University: China; 2012. [Google Scholar]
24. Li QL, Xu YY, Wang MH, Qiao FJ. Preparation of coping self-efficacy questionnaire for high-level athletes. J Clin Psychol. 2019;27(3):539–42+98. [Google Scholar]
25. Zhai YX, Chai XY, Liu K, Meng LD. Sinicization and reliability and validity of professional coping self-efficacy scale for nurses. Prev Med. 2021;48(3):423–6. [Google Scholar]
26. Colodro H, Godoy-Izquierdo D, Godoy J. Coping self-efficacy in a community-based sample of women and men from the United Kingdom: the impact of sex and health status. Behav Med. 2010;36(1):12–23. doi:10.1080/08964280903521362. [Google Scholar] [PubMed] [CrossRef]
27. Tol A, Mohebbi B, Hossaini M, Majlessi F. Developing a valid and reliable coping self-efficacy scale (CSES) among patients with type 2 diabetes: iranian version. Open J Endocr Metab Dis. 2014;4(3):45–51. doi:10.4236/ojemd.2014.43005. [Google Scholar] [CrossRef]
28. Saranjam R, Forouzanfar A, Samavi A. Predicting coping self-efficacy based on social support, personal growth, and mindfulness in people with cancer. J Res Health. 2019;9(4):363–70. doi:10.29252/jrh.9.4.363. [Google Scholar] [CrossRef]
29. Lian Z, Wallace BC, Fullilove RE. Mental health help-seeking intentions among Chinese international students in the U.S. higher education system: the role of coping self-efficacy, social support, and stigma for seeking psychological help. Asian Am J Psychol. 2020;11(3):147–57. doi:10.1037/aap0000183. [Google Scholar] [CrossRef]
30. Witting AB, Busby DM, Rellaford SR. Longitudinal anxiety in couples during a global pandemic: considering loss, attachment behaviors, and trauma coping self-efficacy. Fam Process. 2021;2021(4):1489–506. [Google Scholar]
31. Tuğba K, Sultan A, Nuriye Ö. Fear, anxiety, and coping self-efficacy of individuals with cancer during COVID-19 and predictive risk factors: a descriptive and correlational study. Semin Oncol Nurs. 2023;39(4):151420–6. doi:10.1016/j.soncn.2023.151420. [Google Scholar] [PubMed] [CrossRef]
32. Maia TB, Yeon LH, Rachel M, David YS, James GJ. Stress, sleep, and coping self-efficacy in adolescents. J Youth Adolesc. 2020;50(3):1–21. [Google Scholar]
33. Francesca C, Deborah V, Moira V, Rosy B, Chloe L, Rosita CM, et al. Positive personal resources and psychological distress during the COVID-19 pandemic: resilience, optimism, hope, courage, trait mindfulness, and self-efficacy in breast cancer patients and survivors. Support Care Cancer. 2022;30(8):7005–14. doi:10.1007/s00520-022-07123-1. [Google Scholar] [PubMed] [CrossRef]
34. Gao XH. Academic stress and academic burnout in adolescents: a moderated mediating model. Front Psychol. 2023;14:1133706. doi:10.3389/fpsyg.2023.1133706. [Google Scholar] [PubMed] [CrossRef]
35. Xin ZQ, Chi LP, Geng LN, Zhao XM, Wang J. Revision and application of social support evaluation scale for adolescents. J Ment Health. 2007;(06):379–81+85 (In Chinese). [Google Scholar]
36. Yang YT, Huang HT. An epidemiological study on the psychological stress of urban residents during social transformation Chinese. J Epidemiol, 2003;(09):11–5. [Google Scholar]
37. Wu Y, Dai XY, Wen ZL, Cui HQ. Development of adolescent academic burnout scale. J Clin Psychol. 2010;18(2):152–4. [Google Scholar]
38. Liu ZJ, Chen HC. A preliminary revision of the life Orientation Scale in junior high school students. J Clin Psychol, 2007;(2):135–7. [Google Scholar]
39. Enders CK. Applied missing data analysis. New York: Guilford Press; 2010. [Google Scholar]
40. Cheung GW, Rensvold RB. Evaluating goodness-of-fit indexes for testing measurement invariance. Struct Equ Modeling. 2002;9(2):233–55. doi:10.1207/S15328007SEM0902_5. [Google Scholar] [CrossRef]
41. Nunnally JC, Bernstein IH. Psychometric theory. 3 ed. New York: McGraw-Hill; 1994. [Google Scholar]
42. Cunningham CA, Cramer RJ, Sam C, Michael F, Desmarais SL. The coping self-efficacy scale: psychometric properties in an outpatient sample of active duty military personnel. Mil Psychol. 2020;32(3):261–72. doi:10.1080/08995605.2020.1730683. [Google Scholar] [PubMed] [CrossRef]
Cite This Article
Copyright © 2024 The Author(s). Published by Tech Science Press.This work is licensed under a Creative Commons Attribution 4.0 International License , which permits unrestricted use, distribution, and reproduction in any medium, provided the original work is properly cited.


Submit a Paper
Propose a Special lssue
View Full Text
Download PDF
Downloads
Citation Tools