Open Access
ARTICLE
Selective Mapping Scheme for Universal Filtered Multicarrier
Jaipur National University, Jagatpura, Jaipur, 302017, Rajasthan, India
* Corresponding Author: Akku Madhusudhan. Email:
Intelligent Automation & Soft Computing 2023, 36(2), 1273-1282. https://doi.org/10.32604/iasc.2023.030765
Received 01 April 2022; Accepted 22 June 2022; Issue published 05 January 2023
Abstract
The next step in mobile communication technology, known as 5G, is set to go live in a number of countries in the near future. New wireless applications have high data rates and mobility requirements, which have posed a challenge to mobile communication technology researchers and designers. 5G systems could benefit from the Universal Filtered Multicarrier (UFMC). UFMC is an alternate waveform to orthogonal frequency-division multiplexing (OFDM), in filtering process is performed for a sub-band of subcarriers rather than the entire band of subcarriers Inter Carrier Interference (ICI) between neighbouring users is reduced via the sub-band filtering process, which reduces out-of-band emissions. However, the UFMC system has a high Peak-to-Average Power Ratio (PAPR), which limits its capabilities. Metaheuristic optimization based Selective mapping (SLM) is used in this paper to optimise the UFMC-PAPR. Based on the cognitive behaviour of crows, the research study suggests an innovative metaheuristic optimization known as Crow Search Algorithm (CSA) for SLM optimization. Compared to the standard UFMC, SLM-UFMC system, and SLM-UFMC with conventional metaheuristic optimization techniques, the suggested technique significantly reduces PAPR. For the UFMC system, the suggested approach has a very low Bit Error Rate (BER).Keywords
A wide range of applications, such as the 4G to 5G evolution, Internet of Things (IoT) [1–3], will address future wireless systems. In order to efficiently handle these and other applications that demand features such as flexible resource allocation and low latency. Various alterations to the physical layer are required to meet these needs [4]. As a result of OFDM’s sensitivity to frequency and time offsets, high PAPR, and use of the cyclic prefix (CP), numerous possible waveforms for 5G wireless networks have been projected. GFDM, filter-bank multicarrier (FBMC), and UFMC waveforms reduce OOB emissions, making them more spectrally efficient [5] Filtering in the UFMC system minimises OOB emission and, as a result, ICI between various PRBs for each sub-band and physical resource block (PRB). CoMP (uplink coordinated multipoint) scenarios have also been realised with UFMC. Reference [6] When it comes to frequency division multiplexing (FBMC), [7] the UFMC approach can be seen as an in-between method between OFDM and the more robust FBMC. Reference [8] Power amplifier amplification efficiency is measured by the PAPR. Reference [9] High PAPR is a typical concern in multicarrier systems because nonlinear high power amplifiers distort the signal [10]. As a multicarrier system, UFMC is constrained by its high PAPR. Most of the PAPR works focuses on reducing PAPR in OFDM schemes, while only a few publications focus on UFMC and FBMC as 5G schemes. According to [11], the authors apply a tone reservation (TR) strategy in the FBMC system; [12,13] presented partial transmit sequence (PTS) and SLM in the UFMC and OFDM schemes correspondingly.
When used in conjunction with OFDM, SLM is a well-known PAPR reduction method [14]. SLM has been described in a variety of forms [15] SLM transmits the signal with the lowest PAPR between several signals that represent the same data. Non-coherent UFMC can also be treated with SLM. In this paper, we discuss how to improve SLM in the UFMC in order to reduce PAPR. It is possible to reduce PAPR by a much greater margin with the optimised version than with the regular SLM. The following are the bulk of our contributions:
1. To reduce PAPR in UFMC, we suggest an OSLM (optimal SLM). Replacement of the constant for active sub-carrier in UFMC with complex number of ej represents the idea. Phase factor must be carefully selected in order to reduce the PAPR of the subsequent time series, and this is accomplished by solving a non-linear optimization problem.
2. Another special situation of the suggested OSLM, in which equals zero, is also examined. Linear Integer Programming is used to approximate the optimization problem in this scenario. Estimated and original solutions are compared. Additionally, we devised a low-complexity iterative method for the suggested problem.
3. In conclusion, we demonstrate that the suggested PAPR reduced UFMC has the same maximum likelihood (ML) detector as the standard UFMC. As a result, there is no loss in BER performance between the suggested approaches and the original non-coherent OFDM-IM.
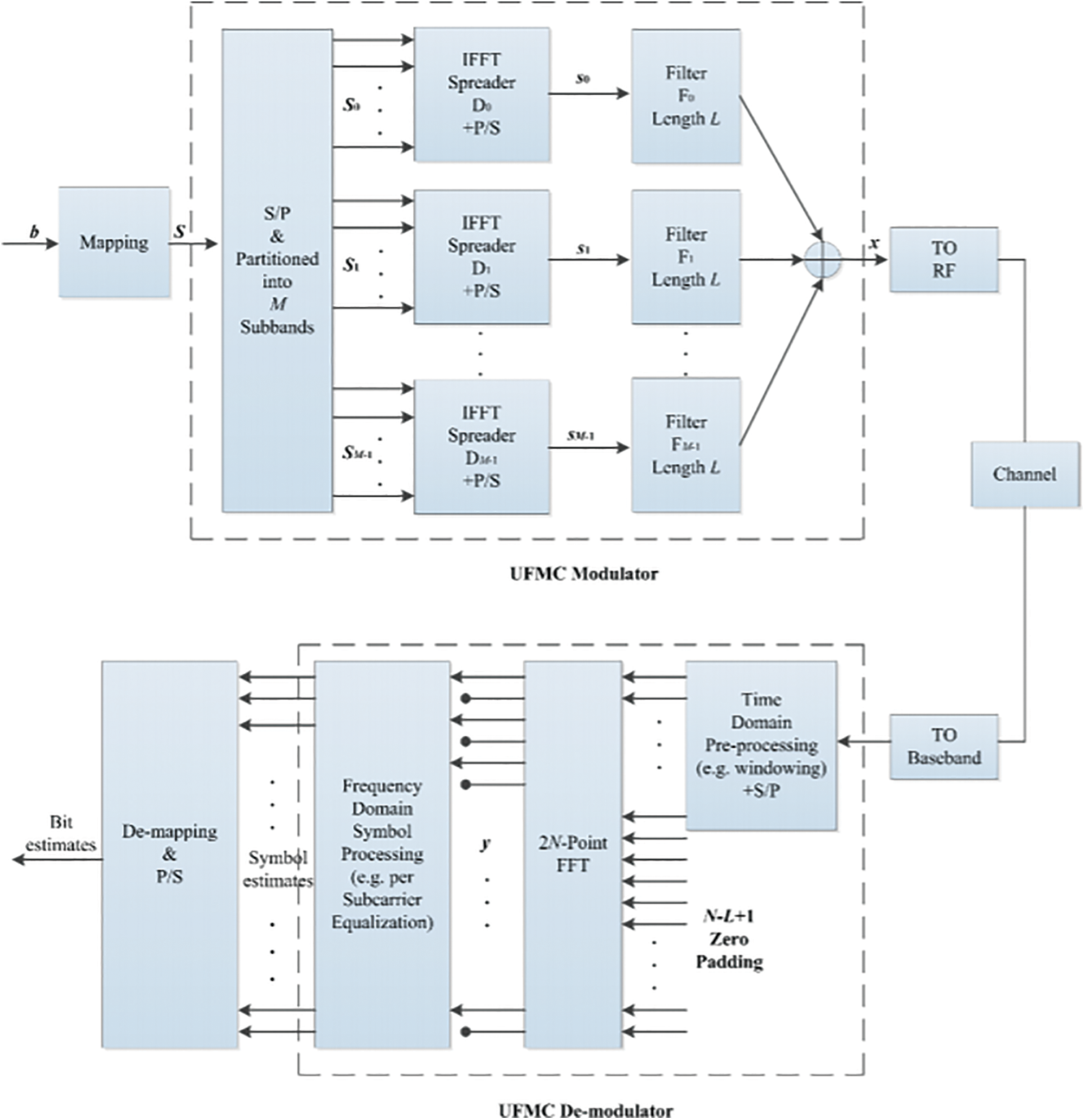
It is a multicarrier technology that exchanges high data rates into parallel low data rates. Gray-coded 16-QAM N symbols, designated as S, are separated into M subbands to represent the data bits b. As a final step, the frequency-domain symbols Si are transformed into a time-domain signal s i by the use of an N-point IFFT (inverse fast Fourier transform). A length L is applied to each sub-band, and these time-domain signals are combined to give the output signal x of length N + L − 1 as depicted in Fig. 1. It is possible to express the transmitted signal in terms of

Figure 1: Block diagram of UFMC [4]
where
Matrix conversion can also be used to describe the transmitted signal x as
where
Let’s pretend that the frequencies are perfectly synchronised at this point. An N − L + 1 padding is used to zero pad the received signal before employing a 2-point FFT to turn the received sequence into the signal y (earlier channel equalisation) which may be signified as a vector.
where
SLM-UFMC model incorporating PAPR difficult and projected efficient SLM-UFMC scheme are discussed in this part.
Fig. 2 depicts the block diagram for a UFMC transmitter based on an SLM. An S signal is multiplied by several U phase sequences

Figure 2: Block diagram of SLM-UFMC transmitter
where, V signifies the signal with the lowest PAPR from the set U,
where
The transmitted signal
where
Crows (corvids) are regarded as the most intellectual birds in the animal kingdom. They have the greatest brain-to-body ratio of any mammal On the basis of a human brain-to-body ratio, they have a smaller brain than us. Many examples of crows’ ingenuity can be found. In mirror tests, they have shown that they are aware of their own bodies and have the ability to make tools Unlike humans, crows are able to recognise each other’s faces and warn each other when an unpleasant one is near. As a result, they are able to use tools, communicate in sophisticated ways, and remember where their food is hidden for months at a time. Fig. 2 shows the CSA pseudocode. This section outlines the step-by-step process for implementing CSA.
Step 1:Set up the problem and its modifying variables
The optimization problem, as well as the various choice variables and constraints, are all well stated. When the CSA parameters (flock size (
Step 2:The location and memory of crows must be established.
As the
Each crow’s memory is set up in the beginning. Because the crows have no previous experience, it is presumed that they have hidden their food in the same places they did at the beginning of the
Step 3:Appraise fitness function
By putting the values of the choice variables into the objective function, we can calculate the quality of each crow’s position.
Step 4:Makenovel position
Suppose that crow I is looking to create a new role. In order to reach its goal, this crow picks a random crow from the flock and follows it to find the concealed food (mj). Eq. determines the new location of crow i. (2). All the crows are subjected to this procedure.
where
Step 5:New posts should be evaluated for their viability
Each crow’s new position is tested for its viability. If a crow’s new location is possible, the crow updates its position. Instead of moving to its new location, the crow remains at its current location.
Step 6:Perform an assessment of the new jobs’ fitness levels
Each crow’s new position is assigned a fitness function value.
Step 7:Update your memory
The crows’ memories are updated as follows:
where
If the novel position of a crow has a better fitness function value than the one it has learned, the crow refreshes its memory by using the new location.
Step 8:Verify the criteria for dismissal.
Once
Assuming an AWGN channel, random data bits with QAM and 64 QAM modulation techniques are utilised to appraise and compare the proposed hybrid system performance. Initially, to ensure the proposed UFMC technique BER performance, UFMC is compared with conventional OFDM, FBMC, WOLA and FOFDM systems. To ensure the proposed UFMC system Pre-allocate Transmit Power and Pre-allocate Power Spectral Density are measure and plotted. The performance of the Optimized SLM UFMC technique, simulation results of PAPR and BER plots are presented. All the system evaluations are made with the Number of Monte Carlo repetitions over which we take the average is 1000. Simulation SNR in dB is

4.1 UFMC Compared with Conventional Methods
System evaluation and comparison are done in this section, with the suggested model being compared to original SLM UFMC systems. The CCDF, which is distinct as the probability of PAPR exceeding a specific threshold PAPR0, is used to quantify PAPR reduction capacity. According to [14], the CCDF is defined.

Figure 3: UFMC compared with conventional

Figure 4: Pre-allocate allocation power

Figure 5: Power spectral density

Figure 6: Performance

Figure 7: Bit error
In order to reduce PAPR, an effective UFMC SLM optimization technique is presented in this study. An SLM-UFMC system with PAPR reduction capabilities that outperforms any other system has been demonstrated by simulations. In order to reduce PAPR and BER, we devised an optimization problem. The suggested CSA with SLM-UFCM scheme reduces PAPR significantly compared to other schemes, according to simulation findings. Heuristic schemes have also been found to have a lower PAPR than previous SLMs and are beneficial for real-time implementations, as has been demonstrated. While this system’s principal advantage comes from using the side information index to de-randomize the data it receives, it is not without its drawbacks.
Funding Statement: The authors received no specific funding for this study.
Conflicts of Interest: The authors declare that they have no conflicts of interest to report regarding the present study.
References
1. A. Gupta and R. K. Jha, “A survey of 5G network: Architecture and emerging technologies,” IEEE Access, vol. 3, pp. 1206–1232, 2015. [Google Scholar]
2. M. Agiwal, A. Roy and N. Saxena, “Next generation 5G wireless networks: A comprehensive survey,” IEEE Communications Surveys and Tutorials, vol. 18, no. 3, pp. 1617–1655, 2016. [Google Scholar]
3. Y. Liu, X. Chen, Z. Zhong, B. Ai, D. Miao et al., “Waveform design for 5G networks: Analysis and comparison,” IEEE Access, vol. 5, pp. 19282–19292, 2017. [Google Scholar]
4. J. Wen, J. Hua, W. Lu, Y. Zhang and D. Wang, “Design of waveform shaping filter in the UFMC system,” IEEE Access, vol. 6, pp. 32300–32309, 2018. [Google Scholar]
5. S. Han, Y. Sung and Y. H. Lee, “Filter design for generalized frequency-division multiplexing,” IEEE Transactions on Signal Processing, vol. 65, no. 7, pp. 1644–1659, 2016. [Google Scholar]
6. M. A. AboulDahab, M. M. Fouad and R. A. Roshdy, “A proposed preamble based channel estimation method for FBMC in 5G wireless channels,” in Proc. 35th National Radio Science Conf. (NRSC), Cairo, Egypt, pp. 140–148, 2018. [Google Scholar]
7. R. T. Kobayashi and T. Abrao, “FBMC prototype filter design via convex optimization,” IEEE Transactions on Vehicular Technology, vol. 68, pp. 1, 2018. [Google Scholar]
8. M. Wu, J. Dang, Z. Zhang and L. Wu, “An advanced receiver for universal filtered multicarrier,” IEEE Transactions on Vehicular Technology, vol. 67, no. 8, pp. 7779–7783, 2018. [Google Scholar]
9. V. Vakilian, T. Wild, F. Schaich, S. T. Brink and J. Frigon, “Universal-filtered multi-carrier technique for wireless systems beyond LTE,” in Proc. IEEE Globecom Workshops (Gc Wkshps), Abu Dhabi, United Arab Emirates, pp. 223–228, 2013. [Google Scholar]
10. W. Rong, J. Cai and X. Yu, “Low-complexity PTS PAPR reduction scheme for UFMC systems,” Cluster Computing, vol. 20, no. 4, pp. 3427–3440, 2017. [Google Scholar]
11. M. Laabidi, R. Zayani, D. Roviras and R. Bouallegue, “Papr reduction in FBMC/OQAM systems using active constellation extension and tone reservation approaches,” in Proc. IEEE Symp. on Computers and Communication (ISCC), Athens, Greece, pp. 657–662, 2015. [Google Scholar]
12. L. Dan, Q. Ma, F. Li and Y. Xiao, “Performance of subcarrier-index-modulation OFDM with partial transmit sequences for PAPR reduction,” in Proc. IEEE 87th Vehicular Technology Conf. (VTC Spring), Porto, Portugal, pp. 1–5, 2018. [Google Scholar]
13. L. Rujiprechanon, P. Boonsrimuang, S. Sanpan and P. Boonsrimuang, “Proposal of sub-optimum algorithm for trellis-based SLM reducing PAPR of FBMC-OQAM signals,” in Proc. Int. Workshop on Advanced Image Technology (IWAIT), Chiang Mai, Hong Kong, pp. 1–4, 2018. [Google Scholar]
14. X. R. Zhang, J. Zhou, W. Sun and S. K. Jha, “A lightweight CNN based on transfer learning for COVID-19 diagnosis,” Computers, Materials & Continua, vol. 72, no. 1, pp. 1123–1137, 2022. [Google Scholar]
15. M. Wang, Z. Zhou and C. Ding, “Blockchain-based decentralized reputation management system for internet of everything in 6G-enabled cybertwin architecture,” Journal of New Media, vol. 3, no. 4, pp. 137–150, 2021. [Google Scholar]
Cite This Article
Copyright © 2023 The Author(s). Published by Tech Science Press.This work is licensed under a Creative Commons Attribution 4.0 International License , which permits unrestricted use, distribution, and reproduction in any medium, provided the original work is properly cited.


Submit a Paper
Propose a Special lssue
View Full Text
Download PDF
Downloads
Citation Tools